Fórum témák
» Több friss téma |
Fórum » Ki mit épített?
Ez a téma ha úgy tetszik a mi "kiállítótermünk", nem pedig a ki mit csinált volna másképpen, mások helyett, és legfőképpen nem javítós téma.
Minden készüléknek van saját témája, ott kell kitárgyalni a részleteket!
FONTOS! A kapcsolási rajzok keresésére is van saját téma, ott keressetek rajzokat!
Ez egy átalakított mikrótrafó 1-2 menet vastag huzal van az eredeti szekunder helyére tekerve. Látszik a képeken is a fekete vastag vezeték a trafón.
Sziasztok,
4 év kihagyás után újra elkezdtem elektronikával foglalkozni. íme a hétvége termése, a Canopus nagytestvére:
[OFF]Egy izmosabb ipari ponthegesztőgép max. néhány V feszültséggel, 7-10000A-rel működik. Ennek a néhány (de talán max 1-2V-nak) a nagy része a hegesztendő anyagon és a kontaktellenállásokon esik. Tehát az általad említett 100V alatti feszültség eléggé 100V alatti, 350A meg elég kevés. Mi annakidején hegesztés gyakon 1mm acéllemezeket 7000A-rel hegesztettünk egymáshoz, bár talán max 100ms volt a munkaciklus időtartama. Egyszóval az áram a lemezvastagság és az időtartam függvénye. Kisebb árammal tovább tart.
Igazad van az ipari gépekkel kapcsolatban.Én arról a gépről beszélek amit a fórum társunk készített egy mikró trafóból.Én arra írtam, hogy az 1500 Amper meg kérdőjelezhető.
Opcionálisan a plazma ponthegesztő gép (Plasma Spot Welder) egy teljes értékű 350 A teljesítményű plazmahegesztő géppé (Plasma-Pilot-Stromquelle) építhető ki, amellyel - a szabadalmaztatott plazma ponthegesztés mellett - plazma hosszvarrat hegesztést, hagyományos plazma pisztollyal, gyújtó- (Pilot) és főívvel lehet kivitelezni. Van 350 amperes is.
Viszont a plazma ponthegesztés és az ellenállás-ponthegesztés két eltérő technológia. Amiről itt szó van, az az utóbbi. Megkérjük a kollégát, hogy üzem közben mérjen egy kapocsfeszültséget, és akkor kiderül, reális-e az 1500A. Mert szerintem reális.
Reális az érték, mivel a mikrótrafónál 1 menet 1V-ot ad le kb. Így a rátekert 1-2 menet az max 2V. És egy ilyen trafó kb 1000W-os. Csúcsban így az 1500W-ot simán tudhatja, mivel ha a fesz 1V és az áram 1500A, akkor az csak 1500W.
Jól kicentizted a nyák méretét
. Amúgy jó lett gratulálok
Sziasztok
Készlettem az első Hőfokvezérlőmmel.Három relével,saját táppal két szenzorral.
Az volt a célom, h minnél közelebb legyenek az alkatrészek, kevesebb zajt szedjen össze a kütyü. A panel pont megfelelő lett volna, csak nem volt elég nagy maratóedényem ezért kellet lecsapni a sarkokat, a képeken nem látszik, de 1,5 centit ráhagytam a panelra, hogy tartsa a bordát, ne kelljen majd bíbelődni vele dobozoláskor. Következő művem egy átalakított AT-s táp lesz hozzá, nincs most idegzetem, se időm trafót tekergetni.
Nagyon jó,grat.
[OFF]Én azt mondom,hogy az elektronika olyan mint a drog,ha egyszer kipróbálod nehezen teszed le, egy dolog amitől csak okosabb lesz az ember nem hülyébb és ha szeretettel és kitartással űzi akkor nem egy tartalmas, örömteli pillanatot szerezhet magának és persze másoknak. Örülünk,hogy vissza tértél légy üdvözölve. :yes: Én akármilyen mérges vagyok, odaülök az asztalhoz felkapcsolom azt a bizonyos "FŐKAPCSOLÓT" és megnyugszom.. talán a gyanta gőze teszi. Ki tudja.
Nagyon jó lett! Tetszik. Ha esetleg publikus a kapcsolás és a progi akkor feltehetnéd. Engem pont valami hasonló dolog érdekelne.
Építettem open baffle hangfalat és módosítottam a tqwt-t, 10cm-es thomson hangszóróhoz, jobb belső csillapítással, így nagyon mély basszusa van, igen szépen szól, első számú hangsugárzónak is alkalmas. Az open baffle pedig nagyon különleges jószág. Énekre és bármilyen valódi hangszeres zenére csodás, de a mai "zenékre" nem az igazi. Persze némi hangszín korrekcióval arra is jól szól, de az már nem olyan szép megoldás. Pioneer ts-g1711i van benne magaskónusz nélkül, 60*60cm. Hamarosan írok is egy cikket belőle mert magyarul nem láttam még a témában.
Nocsak! Egy valódi hangfal!
![]() Egy JA66-ossal hajtod?
Most épp ez van bekötve, de néha váltogatom az erősítőimet... Ez a jungson amúgy elég jó referencia-erősítőnek, nagyon szép, finom hangú cucc.
Páran dicsérik is, az ár/minőség mutatója miatt.
Sziasztok! Meg épitettem ezt a darlingtonos erősitő sztereó változatát,de nem sztereóba használom hanem,hidba kötve,és meg kell mondanom hogy az egyszerűségét le számitva, és a darlingtonos technológiának köszönhetően nagyon jó kis erősitőt lehet belőle késziteni.Hallottam már,hogy ez a kapcsolás ilyen rossz,meg olyan rossz,de nem igaz,csak jól kell meg épiteni!, és semmi gond nincs vele.Én 2x45v-on és 8óhmon használom,és a Qvad 405-ös bújjon el mellette.
Ne haragudj meg, de az alkatrészek beültetése kritikán aluli. Ha már ilyen "audiofil" cuccokat készítesz, erre is ügyelj. Nem minden a hangminőség, az már önmagában öröm, ha a belseje is szép.
Egyébként tetszik a dolog, csak gyakorolj még!
Ez az "open baffle" miért jobb, mint a ládák? (Csak kíváncsiskodom, mert nem értek hozzá...)
Megírtam a cikket róla, olvasd át és tedd fel...
) amúgy azért jobb mert sokkal inkább megfelel az élő hangkeltésnek, mint a direktsugárzók, és ezért teljesen másképp is szól. Nyílt, kristálytiszta, vibráló és élő, légies és stresszmentes. Nekem nagyon bejön.
Értem, köszönöm.
(A cikket átnézzük, ha rendben, kitesszük.)
Igen tudom hogy egyes alkatrészeknek rövid volt a lába,és csak igy tudtam megoldani.Egyébként köszönöm szépen igyekszek.Üdv.
Heló! nagyon szép a munka.Érdekel az erősitő,tudnál róla infót adni?milyen kapcsolás, felépités,esetleg ha tudnál nyáktervet,és kapcsolási rajzot küldeni,nagyon meg köszönném.Üdv.
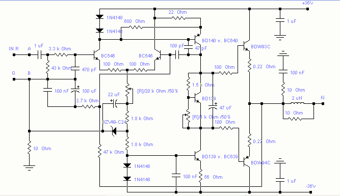
Na akkor ennek kapcsán én is teszek be ide valamit. Kb. egy éve sokat nézegettem KD Mester B5-jét, valamint a Hiraga LeMonstre visszacsatolását, és a kettőt úgymond ötvözve jutottam el egy komplementer szimmetrikus, átfogó visszacsatolású végfokhoz.. Amiről kiderült aztán netes kutakodásaim során, hogy kísértetiesen hasonlít a Canopus-hoz. 10W körüli teljesítményre méreteztem első körben, a terv már át van alakítva a 70W-os verzióhoz is, csak az még nem tudom, mikor lesz megépítve. Egyébként megbízható, stabil végfok. Nem varázsol el, nem vág földhöz, csak kellemesen, hosszan hallgathatóan szól. (Időközben rájöttem, hogy a meghajtó tranzisztorokat tulajdonképpen feleslegesen rontottam le 220p-s kondikkal.. frekvenciaátvitelben hozott jobb eredményt szimuláció kapcsán, azért maradt benne.. bár utólag rájöttem, feleslegesen). Lehet a kapcsolásban kritizálnivalót találni.. viszont ha úgy vesszük, ez a második, lényegében saját tervezésű végfokom, még ha kicsit húz is a Canopus topológiájára (mentségemre legyen mondva, utólag, HEED Audio-s cuccokat nézegetve fedeztem fel a Canopust, mikor már megépítettem az enyémet). [OFF]KD Mester szerint maga a topológia is zsákutca, neki is mutattam annó a kapcsolást, olyan túl sokat nem kritizált benne
Elkészült (már egy ideje) a képeken látható 2 utas bass-reflex hangsugárzó (a reflexlyuk a hátoldalon található). Seas ER18RNX mély-közép és Hivi RT8II-es magashangszóróval készült, a kinézet - részben a magashangszóró miatt - kissé retró stílusú. 18mm-es rétegelt lemezből készült a doboz, az asztalosmunka nem az én művem, csak a tervezés, váltókészítés és a doboz felületkezelése. Otthoni, hifi felhasználásra való hangsugárzó. Kellemes kiegyenlített a hangképe, viszont a magassugárzó kialakítása miatt vertikálisan irányítottak a magashangok. Ez tipikusan _nem_ az a hangsugárzó ami konyhai főzés mellé háttérzene hallgatásra javasolt hanem sokkal inkább aktív zenehallgatásra.
Sziasztok,
befejeztem a hangládám építését, a méretezést az anyag mennyisége "oldotta" meg. Nem lett egy szépség, de a szobába esti elalváshoz majdnem tökéletes. 3 utas hangváltó, a hangszórók egyenként 75W-osak ill. 8Ohm. A meghajtást egy STK-ból épített 2*50W-os erősítő végzi, az általam készített szimmetrikus tápegységgel.
Ha rászántál volna még kb 5-600 Ft-ot nagyon jól nézne ki. Lecsiszolhatnád a fát, és valami szép sötét lazúrral lekenhetnéd 2-3 rétegben. Sokkal jobban nézne ki és megérné szerintem.
Kedves Pepe,
Köszönöm az őszinte véleményedet, szándékomban áll lekenni valamilyen "föstékkel", ha a csiszolás ki is marad... A hangszórókon lesz háló (sűrű lukú szúnyogháló), ha cipelésre kerülne a sor, nehogy belenyúljunk. Nem sziloplaszt-al hanem egy hasonló rugalmasságú csempefugázóval kentem ki az illesztéseket, a jobb tömítés végett. A hangja nagyon szép, a szomszéd is dicséri. Élőben azért nem néz ki ennyire csúnyának.
Készítettem egy egyszerű robotot a képelemzőnk teszteléséhez:
http://www.hobbielektronika.hu/forum/topic_hsz_1228887.html#1228887
Köszönöm az elismerő szavakat. A kapcsolást ezen az oldalon találtam, valaki utánépítette, de nemnagyon írt róla semmi különöset, mivel nagyon hasonlít KD mester egyik erősítőjére ezért sokat gondolkoztam melyket építsem meg és emmellett döntöttem, hogy erről is legyen némi leírás a későbbiekben.
Más fórumon találtam róla némi infót: legalább 20 éves a kapcsolás, a tápfeszt +-56V-ig lehet emelni és a végtranyók, valamint a bázis és emitter ellenállások megduplázásával még szebb hangot lehet vele elérni. Módosításaim az eredeti rajzhoz képest: a biztosítékokat és a rájuk kötött kondikat kihagytam, valamint a BF469-470-et BF420-421-el helyettesítettem, mert az előbbit már nem gyártják és a helyettesítője is ritka kincs BF471-472, elméletileg csak teljesítményben térnek el a tranyók, nem találtam róluk olyan doksit, ahol karakterisztika lenne feltüntetve. BD139-140-es maghajtókkal is meg lehet építeni, de én ragaszkodom a BF-hez, mert igaz, hogy nagyfrekis kapcsolótranyók, de hangtechnikában kiválóan megállják a helyüket. A BC414-416-et se könnyű beszerezni (LOMEX-be ne is keressétek) BC550-560 a helyettesítője, de az ElektroKonthába lehet kapni. Az emitter ellenállások 5W-osak, a kimeneti 10Ohm-os szűrő 2W-os Az eredeti alkatrészektől ne nagyon térjetek, hiszen azokat HF kapcsolásokba tervezték. A nyákot én terveztem ingyenes ExpressPCB progival, és a lehető legtömörebb kialakításra törekedtem, 1 centit ráhagytam a nyákra, hogy tartsa a hűtőbordát, ami pont elégnek bizonyult. A végtranyóknál figyeltem arra, hogy később fejleszthető legyen, én az 50W-os verziót csináltam meg TO220-as BDW93-al, de ha később növelni akarom a teljesítményt TO218-as BDW83-hoz is jó lesz. 4 hiba van a rajzban: 1: a progiban nincs megfelelő méretű trimmer poti, csak kisebb, a középső láb fölött 2 lyukkal van a megfelelő furat. 2: a bemenő kondit 1 lyukkal kisebbre terveztem, szerencsére a WIMA kondiknak volt akkora lába, h visszahajlítva pont eléglegyen. 3: a föld csillagpontra nem figyeltem, de ez könnyen orvosolható némi átrajzolással. 4: a kondik polaritására nem figyeltem, csak a méret volt a lényeg |
Bejelentkezés
Hirdetés |







. Amúgy jó lett gratulálok 









(A cikket átnézzük, ha rendben, kitesszük.)















