Fórum témák
» Több friss téma |
Szia!
Mérj feszültséget a tranzisztor emitterén és kollektorán valamit a dióda anódján a földhöz képest.
Amikor próbáltam rendetrakni a vackaim között Őt találtam.
Valószínüleg quartz időalap. Ha valaki felismeri, és tud valamit róla kérem ossza meg velem. Gondolom hasznos kis integrált józsi, tömeggyártott.
Szia!
Akkor meg kell keresni, hogy mi okozza a túlterhelést. Nincs rajta púpos elektrolit kondenzáror, rövidzárba ment kerámia kondenzátor vagy zener dióda? Az 1N5819 egy gyors Schottky dióda, az 1N5408 pedig egy hálózati egyenirányító, így nem jó helyette. UF4003...UF4007, SF12..SF17, ES1F .. ES1J, LL5819, kellene a helyére.
Találkoztam némiképp hasonló áramkörrel asztali kvarcórában ("kínai vekkerben). Az olcsó, igénytelen, pár száz forintos időmérő általában 1,5 V-ról (AA elem) működik, 32768 Hz-es a kvarc , a kis nyákra az óramutató mechanikát mozgató "léptető motor", és a piezo csipogó csatlakozik, a tápfesz mellett.
Ez nem biztos hogy óraáramkör, mert számtalan kialakításban készülnek, de feltételezésem szerint lehet az.
Köszi a választ, nekem is valami hasonló volt a gyanum. Ha van valami bekötési info azt megköszönném. Tudnám használni. Udv.
Sziasztok!
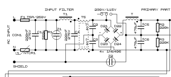
Egy PC tápot aszeretnék megjavitani és a rajzon lévő két alkatrész ami Z1 és Z2 számon szerepel szétrobbant. Szerintetek mi lehetett az oka valamint egyáltalán mi az? Mert én azt hittem , hogy kondi de akkor miért van bekarikázva a rajzjele? És ha mégis kondi vajon mekkora lehetett? Köszi a válaszokat!
Üdv!
A képen látható csatlakozóhoz való érintkezőt szeretnék rendelni, de nem tudom, hogy mi lehet a neve. Valaki tud segíteni?
Szia! Ezek túlfeszültség védő "glim"mek. Adott feszültség felett levezet (begyújt). Nem kapcsoltad át 110V-os állásba? Valahonnan túlfeszt kapott(tak)!
Szevasztok! Valaki jártasabbat megkérek, derítse ki az adatait a már kérdezett JBL1006ASP nevű, motor drivernek, mert én bármilyen helyen keresek, mindig csak idáig jutok, se adat, se lábkiosztás. Egy bekarikázott M a gyártó jele (Motorola?) Köszönöm:Kálmán
Hello! Igy került hozzám. De ez bennem is felmerült ,hogy átkapcsolták 110V -os állásba de vissza volt kapcsolva mikor én megkaptam. Szerinted müködik nélkülük is a táp?
Sziasztok !
Mi az a reed switch ? Az egy relé vagy mi ? Szeretnék olyat venni de nem tudom mi a neve magyarul. Lehet kapni ilyet a HEStore-ban ? Ezen a kis videón mutatja 4. másodpercnél, ki is írja a nevét, hogy 'reed switch' : Itt meg lehet nézni azt az alkatrészt a 4. másodpercnél mutataja. Előre is köszönöm a segítséget ! E.M.
Egy mágnesességgel kapcsolható relé. Bővebben: Link
Szia!
Reed relé
És esetleg miből lehetne kibányászni ilyesmit ? Van itthon szétszedhető monitor, Junoszt TV és rádió. Más most nem jut az eszembe. Mert úgy látom egy ilyen kis vacak 500 Ft körül van azt meg sokallom érte. Látom van 200 Ft körül is.
A felsoroltak között egyikben sincs. Viszont ha van egy régebbi utánfutó visszajelződ abban lehet.
Sziasztok.
a bátyám hozott nekem egy érzékelőt, de nem tudom mire való. Képet mellékelek.
Köszi, már megtaláltam. Ez egy induktív közelítéskapcsoló.
Hát mikor nem találja meg az ember, ha akkor nem amikor már nem keresi
Sajnos nem tudok bekötési infót adni, ahány, annyi fajta. Biztosan találsz a környezetedben egy halálán lévő vekkert, ha szétszeded, talán kapsz bekötési tippet. Én vásárban vettem két-három éve, azt hiszem 300 forintért, új állapotban. Van 1-2 elfekvő példányom, de nem éri meg a macera elküldeni, ajándékba sem, mert a postai díj több, mint amennyiért venni lehet.
Most jut eszembe: szedd szét az anyósét (ha van)... Üdv.: -zs-
Szia! Azért méregesd ki, könnyen lehet, hogy nem tudta megvédeni eléggé. Ha nincs ilyened ("filléres" tétel), 250-270V körüli transilt (supressor), vagy zénert tegyél a 230V-os bemenő közé (a másik nem érdekes). Amúgy működne enélkül is.
Egy időben irodai (könyvelői) munkahelyeknél elég gyakran használt egyszerű asztali (azt hiszem, négy alapművelet, plusz memória, százalék, stb.) számológépben a beviteli billentyűzet (klaviatura) minden gombja tartalmazott egy mágnest, alatta a nyomtatott áramkörön minden gomb alatt reed relé volt, amely a közelítő mágnes hatására zárt. Azt hiszem csehszlovák gyártmányú volt, bizonyára vannak hozzáértők (szervizesek) akik tudják a típust.
A pécsi vásárban még mintha tavaly nyáron is találkoztam volna a zsibin egy muzeális példánnyal. Valamikor szétszedtem egyet, volt vagy két tucat reed cső benne. Reed csővel egy 190 Ft-os kínai ablakriasztóban találkoztam legutóbb, az ablaktokra erősített, elektronikát, piezo szirénát is tartalmazó dobozkában lévő reedet a nyíló ablakszárnyra ragasztott (permanens mágnest tartalmazó) tartozék dobozka közelítése kapcsolgatja. Nemrég a LIDL-ben láttam ilyent, de "ablakriasztó" néven sok helyen árusítanak. (A csalódások elkerülése érdekében elmondom, a kínai piacról hoztak nekem egyszer egy ilyen szerkentyűt, a reed helyén két fém érintkező volt, csak úgy szabadon, nem üvegcsövecskében, és a mágnes közelítése ugyanúgy zárta őket...
http://www.hobbielektronika.hu/forum/topic_6344_from.html
Ebben a fórumban utalást találsz az ATS277 típusú alkatrészre, amiből bizonyára van nálad is fellelhető, nélkülözhető példány, és ugyanúgy végeztethető vele mágneses tér hatására áramkör kapcsolása, mint a reed relével. Az ATS277 lelke egy hall érzékelő, ez mágneses tér hatására "kapcsol". Igen sokoldalúan felhasználható alkatrész, a PC ventilátorokban az elektronikus kommutációt ezzel végzik. A hall érzékelőknek hatalmas irodalma van a neten (keresés pl. a google-n: "hall effect"), érdemes megismerkedni vele. Csak példaként: Az ATS277 pl. 300 mA-t képes kapcsolni, úgy működve, hogy a két szélső lábára kapcsolt +12 V tápfeszültség a két középső lábon felváltva jelenik meg, attól függően, hogy egy mágnes északi- vagy déli pólusa alatt van-e éppen. A YouTube-n lévő megoldásnál a reed igen egyszerűen kiváltható ezzel az alkatrésszel, ráadásul sokkal nagyobb kapcsolási gyakoriságot bír el, mint a reed!
Sziasztok
Szeretnék kérni egy kis segítséget Ezt a modult vetem BH1415(RF transmiter) de, akitől vetem annak sem volt adatlapja hozzá Valaki tud segíteni?
Ez a modul(kitt) vagy csak az IC kell?
Valójában ez lenne Bővebben: Link (BH1415-ös FM adó modult)
De nem is tudtam, hogy ilyen is van
Helló! Úgy 12 óra múlva nézd meg a keresőben a kondenzátor kódokat, hátha megtalálod, vagy tegyél képet(méretezve); lehet, hogy 100V-os.
|
Bejelentkezés
Hirdetés |













