Fórum témák
» Több friss téma |
Fórum » PC táp átalakítása akkutöltőnek
Témaindító: Sarok Adrián, idő: Nov 9, 2007
Az eredetileg az 5V-ra menő vezeték ott van a helyén? Nem vetted ki az oda menő ellenállást?
Ez az egész arra van, hogy alapból a 15V-ot osztja a 2 ellenállás, így 5V lenne az 5V-os részen (persze a trafótól jövő rész kiemelve). Amikor az átfolyó áramtól kezd nyitni a PNP tranyó, akkor húzza fel az 5V-os kimenetet a 15V felé. Emiatt az eredeti 5V-ot figyelő rész (feedback, talán R26 6k8) elkezd dolgozni és leszabályoz... Nyit a tranzisztorod? Mekkora a feszültség a 100 és a 200 ohm találkozásán? Meg van az eredeti visszacsatoló ág az 5V-ról? A BC557 elég határeset, én úgy emlékszem, hogy 100mA-t tud... Üdv Inhouse
Teljesen a kapcsolási rajzot követtem!
Az 5V-ról az IC lábára menő ellenállás ott a helyén,az 5V-os ágban a kondi és a tekercs ki van véve, és az 5V és föld között eredetileg 100 ohmos/2W-os ellenállás volt így betettem az 5V és a 12V közé egy 200 ohmos/2W ellenállást így a 12V-ból lett 15,2V. Már csináltam akkutöltőt tápból,de azok ATX-ek voltak és csak a visszacsatoló ellenállás értékét változtattam amelyik megy a TL494 1-es lábára,és működött. De ez egy kissé komolyabb akar lenni. :yes: A gond az,hogy nem ATX. Hanem a MODEL:LC-8460BTX és KA109960442E IC van benne nem pedig TL494 és így a visszacsatoló ellenállást nem nagyon találom és csak az 5V-ot figyeli a többit nem. ![]()
Mondom én, hogy kicsi oda a BC557!
![]() Idézet: „Pedig a motor nem tud felvenni 15A-nál többet gondolom én. Szerinted nagyobb értékű ellenállást kéne használjak a 0,05 ?os helyett,Pl.0,1 ?ost? Lehet,hogy a motor indulásból nagyobb áramot vesz fel a kelletnél.” Minél nagyobb ellenállást raksz, annál kisebb áramnál fog akkora feszültség esni rajta, hogy niysson a tranzisztor. A motorok indulóárama jóval nagyobb lehet a névlegesnél. Ha amúgy bírja a motort, akkor zárd rövidre a söntöt az indulásig, aztán, ha már pörög, akkor vedd le a rövidzárat. Ha így megy, akkor ehhez a motorhoz nem elég a 0,05, kisebb kell, vagy kell még ellenállás a bázisra...rakj a sönttel párhuzamosan egy potit és annak a csúszkájáról menjen a tranzisztor bázisa... Üdv Inhouse
![]() ![]() Most már csak annyi van hátra,hogy kiszámoljam a söntellenállás értékét,hogy 16A-nál többet ne adjon le és kész is. Még annyi lenne,hogy valami nagyon egyszerű feszültség figyelőt építek be ami az akku feltetténél állítsa le a tápot. Ja amúgy a PS-ON-ra ha +12V-ot adok akkor le áll a táp?
AT táp akkor áll le, ha elveszed a bejövő feszültséget, hol van rajta PS-ON?
Miért kellene másik sönt, ha működik az áramkorlát a potival? Állítsd be és kész...vagy olyat akarsz, hogy 16A-nál puff álljon le? komparátoros feszültségkorlát Üdv Inhouse
Gondoltam,hogy egy egyszerű tranzisztoros akkufigyelőt teszek be mi csak is figyeli az akku töltöttségét és három leddel ki is jelzi azt. a kérdés az,hogy hogyan tudnám megoldani,hogy a 3.ábra T4 tranzisztorral kéne leállítsam a tápot. Mivel az +12V-ot kapcsol a LED3,így gondoltam,hogy meg kéne úgy oldani,hogy a PS-ON-ra kapcsolja rá a +12V-ot.
Mivel a táp akkor működik,ha a PS-ON-ra a test megy,így ka valahogy meg lehetne oldani,hogy ha a T4 kapcsolja +12V-ot akkor az menjen a PS-ON-ra és a táp álljon le. MEG LEHET-E OLDANI???
AT tápban PS-ON?
Egyébként kell még egy NPN tranzisztor, meg 2 ellenállás. A T4 kapcsol pluszt egy ellenálláson keresztül az NPN tranyó bázisára és még egy ellenállás a bázisról a testre. Az NPN tranyó emittere testre, a kollektor a kapcsolt test. Üdv Inhouse
Igen ott a PS-ON. Nagyon tudsz!
![]() ![]()
Üdv!
szeretném én is átalakítani a pc tápomat.de annyit értek hozzá,hogy ha megmutatják mit cseréljek akkor megoldom.Remélem kép alapján tud valaki segíteni. Előre is köszönöm!!
A dolog egyszerű.
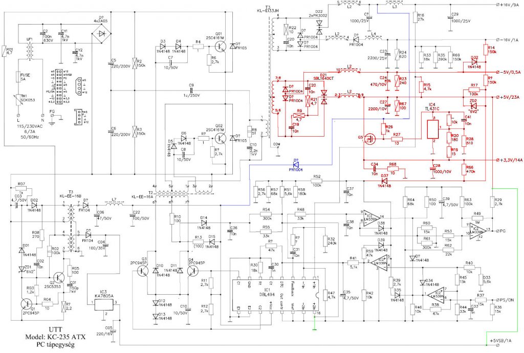
1.lépés: Kiforrasztod az összes huzalt. Piros 5V Narancs 3.3V Sárga 12V 2.lépés: Meg keresed Az 5V-os kimenetet vörös huzalok, a nyákon követed a vékony vezetéket ami az IC (DBL 494) 1-es lábára egy ellenálláson keresztül megy, és azt az ellenállást kiforrasztod! 4.7k ellenállást! 3.lépés: Meg keresed Az 12V-os kimenetet sárga huzalok, a nyákon követed a vékony vezetéket ami az IC (DBL 494) 1-es lábára egy ellenálláson keresztül megy,és azt az ellenállást kiforrasztod! A 27K ellenállást! 4.lépés: A12v-os részről kivett 27k ellenállás helyére,beforrasztasz egy 47K potenciométert. 5.lépés: A 47k potenciométer tengelye úgy legyen állítva,hogy zárlatot mutasson 0 ohmot! 6.lépés: Áram alá helyezed a tápot és a PS-ON(zöld huzal)-t összehidalod a testtel(GND). 7.lépés: A 47k potenciométer tengelyét addig forgatod,míg a 12V-os részen el nem éri a 15.3V-ot! 8.lépés: A 15.3V ki jövetre már csak egy töltő kell. Abból itt van épp elég kapcsolás. Mellékelek egy táp rajzot,mi nagyon hasonlít a tiedre,csak annyi különbséggel,hogy a rajzban nem stabilizátor IC-kel van megoldva a -5V és-12V, és a rajzban még egy LM339 IC található,ami a védelem szerepet tölti be. De a lényeg ugyanaz. Remélem tudtam segíteni.
Üdv!
Köszi,hogy próbálsz segíteni. "A dolog egyszerű". Nekem valahogy nem.Nem tudom vissza követni ![]() Valami nem timmel!Az ic 1 lábon szerintem nincs ellenállás. Az 5V és a 12V is 1lábon van ahogy írtad?
Nagyon egyszerű.
Van többszázféle PC táp, sok közülük ugyanazokkal az alkatrészekkel, de más elrendezéssel, bekötéssel. ![]() Rossznyelvek azt mondják, hogy nincs két egyforma, de ez nem teljesen igaz. ![]() Ha az IC-ről felülről-alulról jóminőségű közeli képet tudnál adni, esetleg le tudnád rajzolni a bekötését, máris tudunk segíteni.
Ennél jobb képet nem tudok csinálni.
Az alján még kellene kicsit javítani. Más megvilágítás, más szög, ne csillogjanak annyira a forrasztások. Akad PC táp, ahol az 1-es láb GND-n van. Ott a másik hibajelerősítőt használják, 15-16-os lábakat.
Ezt tudtam csinálni az alsó felvételedből, de sajnos, épp az a sarok nagyon gyengén látszik. Az 1-es lábról áthidalás indul, utána többfelé kell ágaznia, legalább 3 ellenállásra. Szokványos bekötés. Ha odafigyelsz az átalakítási útmutatóra, sikerülni fog.
Köszönöm az eddigi segítséget.
Holnap próbálok jobb képet csinálni,remélem sikerül.
Keress egy ellenállást, ami a +5V-ról megy nem a testre, kövesd végig, a TL494 komparátor bemenetéhez fogsz jutni. Aztán ugyanezt a +12V-ról is.
Nekem nagyon ismerős a PICT0022.JPG képed. Úgy rémlik, hogy az IC 1-es lábánál levő 3-as ellenálláscsoportból a szélső kivételével a maradék kettő benne van a buliban. (eddigi átalakítások emlékéből) Üdv Inhouse
Csinál 2 képet a teljes táptól egyiket alulról és a másikat felülről!
Miből lehet jó minőségben és akkor majd megmutatom mit kell kicserélned!!! De a képek nagyon jó minőségűek legyenek,tisztán látszódjanak a vezetékek!!.
E rajznak csak a vörössel jelölt része külön megépíthető???
A szlovák akkutöltő rajz. Valakinek ha van ötlete akkor szóljon.
Szerintem meg. A sönt azért még maradjon benne...
Üdv Inhouse
ettől jobbat nem tudok
Íme itt van mit kértél.
Csak vigyázz,hogy a 100k potméter középső és az egyik szélső lába legyen összekötve és csak két lábát használd kettő egybe és egy külön úgy forrasztod be! Figyelem!!!!! A potenciométer tengelyét addig forgasd az egyik irányba míg az ellenállása 0 lesz. És mérd le a műszerrel és 0 ohmot kell mutasson!!!! És aztán a PS-ON szálat tedd a testre (GND),és addig forgasd a potenciométer tengelyét a másik irányba,míg el nem éri a kiköveti feszültség a 16V-ot. Nem mindig sikerül kihozni a 16V-ot belőle,de 15V-on felül ki kell jönnie. A képen láthatod mit kell tenned!! Sok sikert.
Köszönöm a segítséget!!!!!!
![]() 100k potméter sajna ilyen nincs nekem ![]()
Üdv!
Rá akadtam 1 rossz elektromos kapásjelzőre és találtam benne 2 db potit.És az lenne a kérdésem, hogy megfelelő lenne-e?A mérő műszer alapján 200k-ra állítva 18,1 mutat.
Igen alkalmas. Csak 100K felett legyen.
Nyugodtan használd,csak a potenciométer legen jó,ne legyen megszakadva.
Üdv!
Csak most vettem észre válaszod. Köszönöm!!!
Nagyon szívesen máskor is.
Ha 18,1k-t mutat, akkor az annyi és nem lesz 100k...
![]() Üdv Inhouse
Üdv!
Ezek szerint nem jó!!??? Csak az én esetemben nem jó a 47K potenciométert? A kivett 12V-ról ellenállás helyét rövidre kell zárni vagy marad megszakítva?? |
Bejelentkezés
Hirdetés |