Fórum témák
» Több friss téma |
- Ez a felület kizárólag, az elektronikában kezdők kérdéseinek van fenntartva és nem elfelejtve, hogy hobbielektronika a fórumunk!
- Ami tehát azt jelenti, hogy a nagymama bevásárlását nem itt beszéljük meg, ill. ez nem üzenőfal! - Kerülendő az olyan kérdés, amit egy másik meglévő (több mint 17000 van), témában kellene kitárgyalni! - És végül büntetés terhe mellett kerülendő az MSN és egyéb szleng, a magyar helyesírás mellőzése, beleértve a mondateleji nagybetűket is!
Szia!
Használj standard 1 kiloohm-ot.
Egyrészt nagyon sok múlik a doboz és a hangszóró összhangján, másrészt azért sokszor folyamodnak a tömegcuccok gyártói trükkökhöz. Van olyan irányú tapasztalatom, hogy egy adott mini-HiFihez tartozó hangdoboz, jó(bb) minőségű láncon nem szól jól. Valószínű, hogy a készüléket is a hangsugárzója gyengéihez igazították, vagyis "hamis-kártyázik, hogy jobb színben tüntesse fel a dobozkáját" ( villamosan javítja a rendszer hibáit).
* Na szóval "hát az meg mi a CSUDÁRA kell neked?!"
Tényleg elképzelni nem bírom hogy mire lehet jó egy másodpercenként kapcsolgatott 250W-os izzó által leadott hő. Ha mindenáron hőleadásra van szükség, használj fűtőszálat mert az sokkal strapabíróbb.
Sziasztok!
Ma vettem egy voltcraft VC270-es multit. Egy baj van vele, hogy szakadásmérésnél recseg a hangszórója. Ezzel lehet valamit kezdeni? Nincs valami jó ötletetek, hogyan tudnám ezt a csorbát kiköszörülni? Köszi előre is!
Garancia? Esetleg szetszed es megnez a piezzo.
Pestről rendeltem, ma, nem szeretném máris visszaküldeni, nem olyan nagyon életbevágó ez.
Annyi, hogy ha tökéletes a kontakt, akkor minden ok, viszont ha nem teljesen jó, akkor ad ilyen sercegő hangot. Tehát mondjuk egy csavarhúzóval rövidre zárom és akkor ok minden, de ha elkezdem húzgálni a csavarhúzót a mérőtűkön, akkor már elkezd sercegni vagy sercegve sípolni.
Akkor ez ilyen gyarilag. A komparalasi szint eleg alacsony, es emiatt ha magasabb az ellenallas egy bizonyos erteknel leall a csip-csip. Kesleltetes pedig nincs benne.
Vagyis lehet hogy nincsen benne semmi speckó dolog csak a kettő egymáshoz van igazítva.
A 250W-os hangfalak is gyári dobozok nem épített.
Helló. HA FET-et mérek akkor a G-hez képest kell mérni a D-t és az S-t? Vagy mit kell mérni hogy pontosan tudjam hogy ez jó vagy rossz. Arra gondolok mint a tranzisztoroknál a B-hez képest mérem.
Késleltetéssel meg lehetne oldani? Mondjuk egy kondival, vagy bonyolultabb, inkább ne piszkáljak bele a belsejébe?
Szerintem ne nagyon piszkald, mert ez valoszinu valami cel IC-vel mukodik. Esetleg ha latszik az IC felirasa, keresni kell hozza adatlapot, es talan az alapjan lehetne buveszkedni valamit.
Akkor marad így. Köszönöm a segítséget!
Szia!
Nézd meg ezt: Bővebben: Link
Sziasztok!
Ebben az akkumulátorban ( Bővebben: Link ) ugye nincsen beépített töltő/védő áramkör? Nem hiszem, hogy lenne benne, de biztos ami biztos meg kérdezem. Én szeretnék hozzá készíteni töltő készüléket. A segítséget előre is köszi.
Sziasztok!
Lenne egy kérdésem, egy feladat amit nemtudok megoldani Egy felfüggesztett vezeték ami végén egy súj vanm és egy mágneses térbe van elhelyezve. (képten látható az elhelyezés) Meg kellene határoznom az indukált feszültséget benne, amikor a nyugalmi ponthoz ért ha elengedjük a kezdésponttól. B=0,2T m=1kg d1=0,3m d2=0,15m U=? Képletet egyet tudok rá: U=N*B*l*v Ha valaki megtudná oldani holnapig megköszönném!
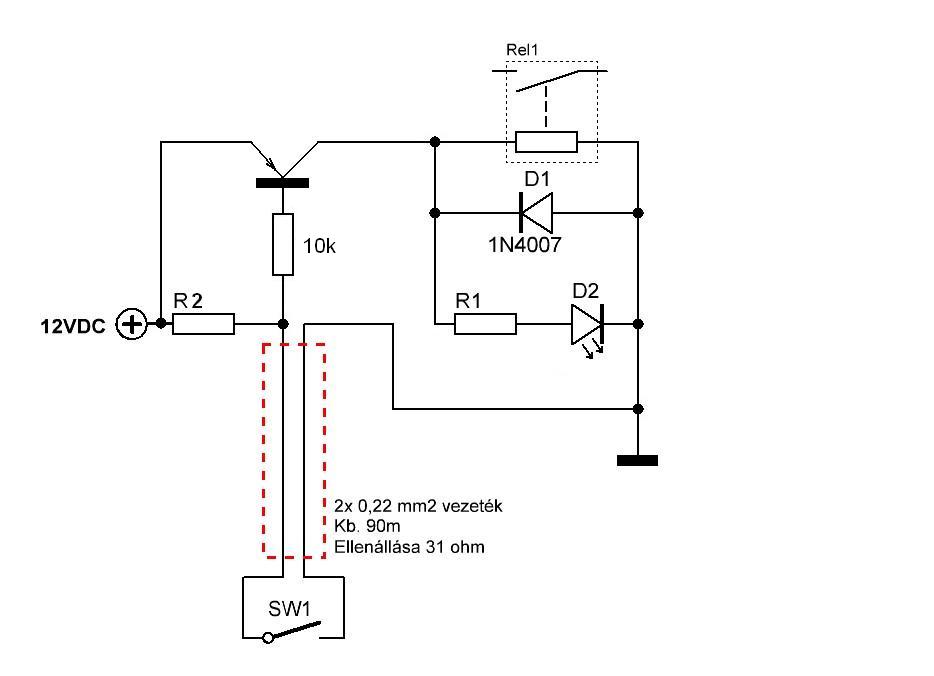
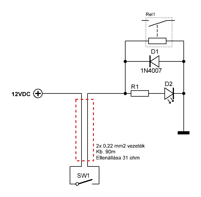
Mellékelve a kis kapcsolás.
Kíváncsiságból kipróbáltam, hogy a vezeték helyére beteszek egy 31 ohm ellenállás. Legalább tudom, hogy a vezeték ellenállásán esik a feszültség. Kérdés, hogy ezt hogyan tudnám kiküszöbölni? 12VDC a táp Ha bekapcsolom akkor kb. 70 mA az áramfelvétel. És a fesz esés 2,6VDC. Ha közvetlen kapcsolom a relét nem vezetékkel akkor nem esik a feszültség.
Szia!
Na most a relé a negatív pólust honnan kapja? Nem a 90 m-re lévő pozitív mellől? Mert akkor kétszeresre kell venni a vezeték ellenállását.
Nem.
A relé az közvetlenül a fesz. forrásról kapja a negatív pólust. A pozitív van megszakítva 90 méterre aminek az ellenállása kb. 31 ohm. Nem egy érnek hanem az érpárnak.
Köszönöm!
Holnap kipróbálom. R3 nem lesz zavarérzékeny? Nem szereném, ha a relé viharban vagy egyéb hatásra behúzna egy pillanatra is. Ill. R2, R3 számításánál figyelembe kell venni a vezeték ellenállását vagy elhanyagolható? Csak azért mert most 90m a vezeték, de lesz ahol 200m körül kell.
Bocs! Nagyon siettem, hogy én kapjam a pontot
Hiba, hiba hátán. Az R2 és a 10k találkozási pontja valamint a test közé kell egy kondenzátor, ami kiszűri az antennaként vett jeleket :hide:
Én szívesen adnék pontot. Sokat segítettél már nekem. Sajna itt nem tudok.
![]() Viszont megfogtál mert az előbbinél még csak-csak kiszámoltam volna az ellenállásokat, de most első nekifutásra nem tudom R2-vel mit kezdjek.
[off]
Japán zászló??? Legalábbis Opera így jeleníti meg.
Az R2 legyen az a legnagyobb ellenállás aminél még stabilan zárva marad a tranzisztor. A vezeték szigetelési ellenállása, a kapcsoló beázása vagy egyebek jöhetnek szóba. Hasra ütéses alapon beraknék valamit 1-10k között. A kondi legyen pár száz nanós.
Én is adnék pontot, nagyon korrekt, és gyors voltál a nyákellenőrzős topikban.
|
Bejelentkezés
Hirdetés |








