Fórum témák
» Több friss téma |
most már értem, de nem tudom!
Mondom a lényeget. Van egy toroidom, amin a pri mondjuk 2 menet 240VAC és 30W fogyasztó van rajta. A sec 15 menet és 30Wesetén kb 0,5mVAC-tmérek rajta Ezt szeretném kb. 3V-ra erősíteni, hogy a ADC lábába köthessem. Értelemszerűen nagyobb fogyasztónál a mV-ok száma is nő. Ha többet tekerek fel, max olyan 100mV-ot tudok elérni a sec-en 30W-os fogyasztónál, ha ez lényeges. Nekem az kéne, hogy 1-100W-ig tudjak mérni és az 1-5voltig jöjjön ki a műveleti ezősítőből (+- egy-két volt) Már felraktam a fesz osztót és nem szállt el. A másik két ellenállás értékét viszont nem tudom lehet 10r és 3k az érték?
Haladunk!
Most baszott meg a 220 és gyönyörűen megégtem, plusz aritmiát is kaptam. De nem ez a lényeg, hanem az hogy a0,5mV-ot fel tudtam erősíteni 130mV-ra Mit kell tennem, hogy még nagyobb értékre erősítsem?
Nem nevezném haladásnak
Annyit kezdek érteni, hogy teljesítmény mérőt szeretnél, ami le van választva a hálózati feszültségről. Az egésznek a mibenlétét és a működését jó volna egy alkalmas témában kitárgyalni, mert ennyi információból erős kétségeim támadnak. Ami a műveleti erősítőt illeti: minél nagyobb ellenállást javaslok, hogy ne terheljen rá a szekunderre: R=3k3, 300xR=1Mohm. Ilyesmi?
Nos: IGEN!
Fogyasztásmérőt készítenék, ill. készítgetek. A voltmérést már megoldottam úgy, hogy 240/5 trafóra raktam diódahidat és feszültségosztót. Így már az "nagyjából" megvan. Az amper mérésével szenvedek egy hete és, IGEN, azért van a tekercs, mert le akartam választani a nagyfeszültségről! Sajnos, hiába próbálkoztam sönttel vagy tekerccsel, a műveleti erősítő része nem ment eddig. Most, hála neked, már az is kezd megyegetni. A következő lépés majd az lenne, hogy volt és amper segítségével majd a PIC kiszámítja a wattot, mindezt 11 csatornán, de az még messzebb van. Egyelőre itt, a műveleti erősítőnél akadtam meg nagyon csúnyán. Sajnos egyetlen fogyasztásmérő project sem segített, mert vagy DCt mértek, vagy számomra még érthetetlen megoldással kapták meg az ampert. Most épp valami olyat írtak nekem,hogy a fázis szögét is figyelembe kell venni, ha aktív teljesítményt mérek. Nekem ez még kínai, egyelőre azt szeretném, hogy a műveleti erősítőm menjen, ma már beköthessem és a képernyőn megjelenjen a fogyasztás wattban. Holnap aztán elviszem egy-két helyre letesztelni és akkor saját szememmel fogom látnia hibáit. Így most arra kérek tőled még feleletet, hogy ha berakom R-be a 3K ellenállást, akkor mit kell raknom 300xR-be? Most másik tekercs van rajta: pri 10 220VAC, sec 40. Így most 7mV-ot 400-ra erősítettem. -ez kb 30-w fogyasztás. Mit csináljak, hogy kb 3V-ra erősíthessem?
A kései órán elnéztem a nagyságrendet. A szorzó nem 300, hanem 3000. Be kéne vetni az opa másik felét is, hagy vegyen részt az is az erősítésben.
nekem ugye 10r és 3k volt amivel működött. Ha akkor most lecserélem 10r és 30k-ra, akkor nagyobb lesz az erősítés?
Persze akkor majd le fogom cserélni 3k3 és 1m0-ra, csak most nincs 1m ellenállásom
Ime a legújabb adatok:
Fesz 220 Áramerősség 0,06A Fogyasztás kb 13W R=10r0 3000xR = 30k0 4,8mV-ot 860mV-ra erősítettem. Tudjuk duplázni Vout-ot anélkül, hogy a másik kört is bekötnénk (feljebb említetted)?
A két ellenállás hányadosa maga az erősítés szorzószáma, állíthatod tetszőlegesen nagyra. A kimenő feszültség maximuma 2,5V ami már négyszögjelre hasonlít. Ha korrekt szinuszt szeretnél, akkor az 5V táppal valamivel kevesebb mint 2VAC (effektív) feszültségig tudsz eljutni.
A jel növelésének legkézenfekvőbb módja a szekunder/primer menetek arányának növelése.
Így lesz ez jó! (pihenten még át kell azért nézni)
Próbáltak itt nekem segteni, de nem jött össze... már beleőrültem az AC árammérésbe feszöltségváltó trafóval.
Most megpróbálnám a söntellenállást eképpen: Fogok egy viszonylag nagy ellenállást amin 240VAC/0,5A esetén esne több mint 5V. Egyenirányítom. Ha kell akkor rakok rá feszültségosztót és a végére egy 4,7 körüli zennert. A végeredmény mehet a PIC ADC lábába, hogy ampert mérjek. Kérdés? Hány ohm kéne az elméletemhez? Hány wattos a disszipáció? Mennyi pénzveszteséggel/áramveszteséggel járna ez a több mint 5V feszültségesés?
sajna nem egyértelmű a kondik értéke és típusa
Az eredmény a következő képeken látható:
78l05 ad 5,08V tápot a mérési pontokon meghökkentően 5,50V-ot mérek kondik nincsenek berakva. Értékek mellékelve Tekercs pri 3 menet 0,5ös cu 230VAC 15W sec 35 menet 0,5öscu 0,1mVAC Tekercs típua 50-00-26 a lomex.hu nál
Legyenek 470nanósak. Az értéknek a mérő belső ellenállásához kell igazodnia. Ha túl nagyok a kondik lomha lesz a kijelzés visszafutása, ha kicsik akkor a mért érték csökken.
Szerk.: a "Mérés" ponton a csúcsfeszültség elérheti a 9V-ot.
kerámia? mertén még mindig nem értem, hogyan lehet egy áramkörben kerámia. Az elko viszont nem váltóáramú, ezért kérdem.
Lehet kerámia, fólia. Ha elkót akarsz használni berajzolom a polaritást, mivel ott egyenfeszültség van már.
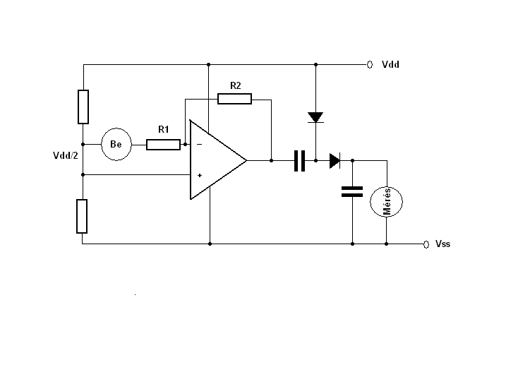
Megnéztem a gugli néhány ígéretesebb találatát "power meter schematic" keresésre. Megnyugtatlak jó úton jársz ezzel az áramváltó tekercs, műveleti erősítő párosítással. A műveleti erősítő bekötéssel nem fogtam mellé, a nagyok is hasonlóan csinálják. Elvileg a műveleti erősítő kimenetén megjelenő váltófeszültség is feldolgozható, a kedvedért rajzoltam rá a feszültségkétszerezős csúcsegyenirányítót. Ezt szükség esetén 5/9-ed arányban leoszthatod, vagy határolhatod 5V zenerdiódával.
Köszönöm, tényleg sokat segítesz. Egyébként rosszúl kötöttem be az egyik diódát amikor 5,50-et mértem.... viszont az a baj, hpgy csak 1dv 470nf-es kondit találtam itthon. 1µF polaritásos szóba jöhet? Azt talán tudok bányászni egy Access Pointból és ha megy, akkor majd rendelek megfelelő értéket.
7805-öt kondizzam le, vagy nem zavarja be az erősítőt? 12VDCtrafóról kapja az áramot és igen, rajzoldbelégyszi, bár gyanítom, hogy Vss-hezközelebbi oldala a - mindkét kondinak
Az RC alkatrészek értékei széles határok között változhatnak, hatásukról már írtam.
Kiegészítettem C1 kondenzátorral a kapcsolást.
Szia
Felforgattam a lakást, sajna 10µF a legkisebb amit találtam C2,C3 helyére Tesztelésre megteszi?
Természetesen. A "mérés"-t terheld 10k-val, ha zavar a 10µF lassú kisülése.
azt is meg tudod mondani az mcppppppp602 esetén, hogy mekkora az erősítés? mármint ha r1 3k és r2 1m, ahogy annó írtad, akkor 1mV-ot mennyire erősít?
Az erősítés R2/R1. (333)
A C1 eléggé átrendezi a kapcsolást. Az R1 így a szekunder terhelésévé válik, mintha párhuzamosan rá lenne kötve. Ez azért fontos, mert az R1 értékével kézben tudod tartani a primeren eső feszültséget. A kettő egymással egyenes arányban áll. Szükség esetén az R1-et megváltoztathatod, és a fenti képlet alapján választhatsz hozzá R2-t. Még nem akarlak vele összezavarni, de igény esetén tudok javaslatot tenni méréshatár változtatásra.
Nos...
Az áramkör működik. Már a "lomha" szót is értem: kb egy percig süllyed a feszültség a mérésponton. Küldök mindjárt egy videót, hogy lásd jó-e, mert vagy nem jó, vagy kicsi a szorzó
A 0,1V-ot most terheli az R1, valószínűleg kevesebb lett. A lomhaság ellen említettem a 10k kisütő ellenállást.
Íme a videók:
Bővebben: Link 3gp-ben vannak, remélem le tudod játszani. Ha minden igaz, még indíg5,05 a tápom, mert ategnapi 7805-öt ésugyanazt a trafóthasználom. Mintláthatod, 4,87V körül vana méréspont, majd ha bekapcsolom a hosszabítót (a laptopom töltője van beledugva), felugrik 7 fölé. Ez nem is gond, ezt betudom a kondik kisülésének. Viszont az gond, hogy utána megint ,87-en állt meg. Ezért írtam,hogy lehet nem erősít eleget. Jelenleg azt hiszem 1mV van a tekercskimenetén, de lehet, hogynem jön ki elég áram ahhoz, hogy pontos legyen a mérésem a voltmérővel. Amitaz előző postodban írtál abból semmit nem értettem meg, csak azt, hogy r2 = 333xR1 Egyébként: R1 1k, R2 1m, c1 100uF, c2,c3 10uF Most dummie nyelven írd le, hogy mit tegyek. Sönt? Van két 8R2 5W ellenállásom. Erősítés? Rakjakás r1/r2 értékeket? Több menet? no ahhoz nincs túl sok kedvem már, mertegy hétig tkercselgettem ![]() Van ott egy érdekes videó. Mint láthatod, a tekercs kb 5cm-revan a szilikon billentyűzetemtől. Amikorbekapcsolom,a numlock kialszik. Ez EMP?
pill, nagyon hülye vagyok!!! A fesz osztó egyik ellenállásanincs berakva
Egyelőre nem tudom a videókat élvezni.
A laptoptáp roppant szerencsétlen műterhelés a kísérletek jelen stádiumában. Valami ohm-os terhelést válassz. Izzólámpa is jó, bekapcsoláskor ugyan megugrik az áram, de ha lesz a voltmérőddel párhuzamos ellenállás akkor majd gyorsabban visszaáll. A laptop kapcsoló üzemű tápról töltődik, mely - tisztelet a kivételnek - csak a hálózati feszültség csúcsaiban terhel. Innen származnak azok az impulzusok melyek a billentyűzeted megzavarják. A kapcsoláson egyelőre ne változtass, inkább cserélgesd a terheléseket a fűtőbetétes szúnyogriasztótól a vasalóig. Ha a mért feszültség már 9V közelében jár, ne növeld a terhelést, mert az IC bemenetére adható feszültség korlátozott mértékű (tápon belül kell maradnia).
a lomhaság miatt nem irtam mlg
5v-ól már 0,20 nál tartok kb 10 perc alatt. rádugtam a lézer nyomtatót,mert meguntam a várakozást és az megdobjakb 0,02v-al, de az az érzésem, mintha hozzáadná jelenlegi értékhez, nem nulláról mérné a kb500 wattot. egyébként sem ok a dolog, mert 15 watt esetény (ennyit fogyaszt a laptopom), kb 1v-ot szeretnék mérni, halehet. amíg ezt megírtam 0,10 v van. már nagyon lassan csökken kisütőt c1-re? |
Bejelentkezés
Hirdetés |
















