Fórum témák
» Több friss téma |
Helló
A rajz alapján semmiképen nem fog elfüstölni az ic,de nem látom át,hogy ez minek a rajza a tranzisztort típusát nézve valami kis teljesítményű inverter lehet.
Ha minden igaz akkor kb 2000V -al vizsgálták a primer szekundert. Átütés vizsgálatkor. Az általad felrakott pár kapcsolás tartalmaz soros ellenállást a táp ágban .Ezt jó lenne elkerülni valami módon mivel felesleges áram fogyasztást okoz az akkumulátorból.Az impulzus kitöltéssel lehetne a fogyasztást korlátozni . A táp feszültség az fix azzal nem lehet beállítani . Ezt akartam még írni az előzőekben mikor kérdezted az észrevételeket.
Üdv wegg
Helló
A soros ellenállással se fogyaszt 200ma-nél többet Viszont képes elviselni a 15-18 voltos feszültséget is. Szerintem, paneltrafóval jó hatásfokot úgy elérni,hogy még keveset is fogyasszon,hát???
Sziasztok
Valaki ezt felismeri? Az a gondom vele hogy szikrázik a fazék vas alatt a tekercs és valami átalakitási lehetőséget keresek.
Nagyon magas a sorfeszültség .A sorvégnél nincs jól leszigetelve .Talán segíthetne valamilyen lakkba való bemártás szárítás .Vagy az előbb elmondottak miatt az újra tekerés kellő távolságot tartva a kezdő és végpontok között . Valamikor régen úgy tanították hogy a lakk szigetelés nem érheti el a 36 voltot.Természetesen azóta már nagyon sokféle huzal sokféle szigeteléssel készül.(pl. forrasztható trafóhuzal) Ennyi jutott eszemben hirtelen .
üdv wegg
Szerintem a lakkozás átütésnél már nem segít ,inkább újra kellene tekerni. Az a legbiztosabb.
Ha esetleg be tudna folyni a lakk a szikraköz közzé akkor segíthet.DE természetesen azt tartanám én a legjobb megoldásnak ha újra tekerné .És mindjárt le is számolná a menetszámokat stb.
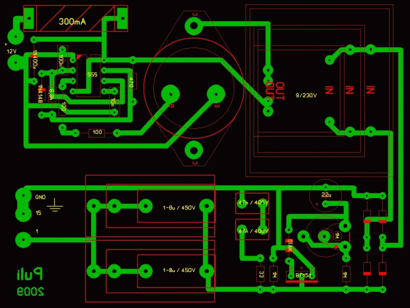
Szia várjál ez nem az én művem ,javításra hozták de úgy nézem jobb ha az én panelomat teszem be komplett az gyári trafós és nem üt át 550v ad le íme kép róla.
Ja és semmi hűtést nem igényel.
Csak ötleteltem a megoldás felé .Valószínű hogy mindenki jobban jár ha a te panelod kerül bele.
Szia hát én is e mellett döntöttem , mellékelem a képeket a végeredményről.
Annyi hely maradt a dodoz ban hogy táncolni is lehet benne
Szerintem a szigetelő szalag nagyon barkács.
Az volt is benne én a teljes meghajtást cseréltem+táp
Üdv mindenkinek.
Valakinek ismerős ez a maszek típus?
Szia!
Ha nem tévedek Hódmezővásárhelyen készült, javítottam már, csak a trafó, az ami nem stimmel, az már nem eredeti! Üdv!kila
Szia
Igen igazad van a trafót már valaki már cserélte. Igazából az lenne a kérdés,hogy miért csinál olyat,hogy össze vissza rendszertelenül adja az impulzust, ez a jelenség még akkor is fenn marad ha a tirisztor vezérlés lábát szabadon hagyom. olyan mintha valami zavarná...
Szia!
Az nem lehet hogy a trafó kimenő feszültsége meghaladja a tirisztorét? Én már találkoztam olyannal hogy ez miatt össze vissza csattogott.
Helló
600 voltos tirisztor van benne és ha ezt meghaladja akkor az már a rásütőkondinak is gáz.
Csak egy ötlet volt. Amit én láttam abban is 600v-os tirisztor volt,csak mikor megmértem a feszültséget a műszer nyolcáz akárhány voltot mutatott. Tettem bele másik trafót ami 4-500 volt között adott, utána nem csinálta ezt a jelenséget.
Eredetileg nem tirisztor, hanem BT139/800-Triac, és ha a gyűrűmagos vezérlőtrafó szekunder oldalán nem elég a keletkező feszültség a triac begyújtásához, akkor a feszültség a kondenzátoron tényleg túl magas lehet!
Tirisztorral ez a kapcsolás nem működik túl jól! Üdv!kila
A probléma megoldódott igaz nem az eredeti verzióval.
tettem bele egy diakos vezérlést és ez így pont jó. Ej pedig hányszor megfogadtam,hogy nem vállalok olyan készüléket javításra ami nem gyári, az alkatrészek le kaparva, berohadva és mindig az van,hogy megjavítom egy bizonyos problémával és egy két nap vagy hét elteltével vissza hozzák,hogy ismét besz@rt, persze olyankor más a hibája, mert általában úgy van, és a tulaj meg néz hogy most lett meg javítva és megint rossz, aztán magyarázd meg az őstermelőnek, hogy igen is létezik olyan, hogy az egyik hiba orvoslása más irányú hibát is ki tud váltani. Nem beszélve arról hogy némelyik olyan állapotban kerül hozzám, hogy legszívesebben belehánynék és úgy adnám neki vissza. Gondolom nem vagyok egyedül a problémával. Bocs az erős felindultságból leírt OFF-ért :gumicsirke:
Na látod én ezért csinálom úgy hogy ki .... a panelt belölle föleg ha gány és teszem bele a sajátot ez kevesebb idő is
Szia!
Hát erősen romló látásom ellenére is szembetűnő a különbség, a dizi fúrumtársnak kijutott "remekmű"-vel összehasonlítva.És a -gány- ott nem is túlzó.Amiket javítottam, azok is ilyen "Déva vára" szindrómásak voltak, ha egyik része már ment volna, összeomlott a másik. Üdv!kila
Sziasztok!
Az alábbi kapcsolást építettem meg,viszont autó gyújtótrafó helyett egy noname (kínai) gázgyújtó nagyfesztekercsét építettem be. a tekercs primer oldalán 6mm-es ferritrúdon 18 menet van 0.6-os zománcozott rézhuzalból a primer oldalon sajna nem tudom megnézni mert le van szigetelve és nem akarom megbontani. A gázgyújtót egy 1,5 v os elem működtette,most a kisülés ellőtt a kondenzátoron mérve 150 -170 voltra megy fel a feszültség. Tapasztaltabb,hozzáértőbb "kollégák" véleményére volnék kíváncsi hogy vajon merjem e használni,csak egy kutya visszatartása lenne a feladat. Egyébként 10-15 mm ívet simán áthúz!
Heló.
Természetesen használhatod vele, de nagy csodát ne várj tőle,mert a ferrit mag az nem erre való.
Kapcsolást keresek amivel villanypásztort tudnék figyelni.
A kifeszített villnypásztor drót legvégén figyelném hogy megvan e a feszültség. Mint tudjuk a villanypásztor szaggatottan ad 5-10 ezer voltot. Hogyan tudnám ennek a meglétét vizsgálni ha elszakadna vagy valami leföldené az az vészesen csökkene akkor kellene jelezzen mondjuk egy rellét húzzon meg. A baj hogy ilyen nagy fesszel fogalmam nincs mit kezdjek. |
Bejelentkezés
Hirdetés |

























