Fórum témák

» Több friss téma
Fórum » Kapcsolóüzemű táp 230V-ról
 
Témaindító: cimopata, idő: Szept 13, 2006
Témakörök:
Lapozás: OK   265 / 788
(#) Zupp87 válasza Vacok hozzászólására (») Márc 8, 2012 /
 
Elgondolásom szerint, mivel egy szimpla totem-pole van az IC kimenetén, egy asszimetrikus bázismeghajtással kiegészítve még lehet működne is a dolog.. ugyanis a bipoláris tranyó induktív terheléssel szimplán a bázis emitterre húzásával elég lomhán jön ki a telítésből, marha nagy lenne a kikapcsolási késleltetése. Az asszimetrikus (vagy akár a szimmetrikus) bázisvezérlés a kikapcsolás idejéig negatív bázis-emitter feszültséget eredményez, ami gyorsítja a kikapcsolást. Viszont egy BJT által igényelt bázisáram-szükséglet nagyobb és hosszabb időtartamú, mint egy MOSFET esetében, amit az IC önmaga nem biztos, hogy szolgáltatni tud. És ahogy Laci leírta, célszerűbb és hatékonyabb az említett esetben a FET-ek használata.
(#) (Felhasználó 46585) válasza Zupp87 hozzászólására (») Márc 9, 2012 /
 
Esetleg lehetne darlington tranyó, de elég szerencsétlen megoldás lenne.
(#) Zupp87 válasza (Felhasználó 46585) hozzászólására (») Márc 9, 2012 /
 
Bár szerintem egy IR2110 már meg tudna hajtani ily módon két tranzisztort.
(#) (Felhasználó 46585) válasza Zupp87 hozzászólására (») Márc 9, 2012 /
 
Valahogy igen, de negatív kihúzóáram is kell neki, még darlington esetében is. Azt meg már nem biztos, hogy tudja áramban, mert függetlenül attól, hogy darlington, az utolsó tranyónak jó nagy kihúzóáram kell, meg elég hosszú ideig, nem biztos, hogy ezt szeretné egy meghajtó ic. Nem érdemes ezzel foglalkozni. Ha mégis kell ilyesmi, akkor vannak kifejezetten erre a célra készült meghajtóic-k, bár ezek nem tudnak szinteltolást. Pl: UAA4002. ( régi idők )
(#) Zupp87 válasza (Felhasználó 46585) hozzászólására (») Márc 9, 2012 /
 
..vagy PC tápból kitermelt meghajtótrafók..
(#) Zupp87 válasza Zupp87 hozzászólására (») Márc 9, 2012 /
 
Persze nem az IR2153 IC-vel.. ebben az esetben mondjuk egy TL494-et is lehet holtidős oszcillátorként használni, kiegészítve egy totem-pole fokozattal, a hagyományos AT/ATX tápoknál látott módon. De ezek csak olyan lehetőségek, amik az én esetemben a több doboznyi bontott alkatrész megléte mellett megérnek egy kísérletet, viszont konkrét, célirányos felhasználásban nem igazán jöhetnek számításba.
(#) emmzolee válasza Zupp87 hozzászólására (») Márc 9, 2012 /
 
Nekem is van egy regiment ATX tápom, és jó lenne őket hasznosítani. Úgyhogy támogatom az ez irányú ötleteidet.
(#) Ge Lee válasza emmzolee hozzászólására (») Márc 9, 2012 /
 
Megjavítod őket és máris használható valamire. Ha meg nagy teljesítmény kell, akkor raksz a 494 után 4 tranyót, a meghajtó trafót meg áttekered gate trafónak és már hajthatja is a hidat. Nekem bejött, főleg a rezonáns.
(#) peter1995 válasza Zupp87 hozzászólására (») Márc 9, 2012 /
 
Sajnos nincs induktivitás mérőm. Holnap szétszedem és csinálok pár képet. Ugy van hogy 2 kivezetés a primernek és még 2 kivezetés a primer oldalon talán a segédtápé és van több szekunder.
(#) emmzolee válasza Ge Lee hozzászólására (») Márc 9, 2012 /
 
Hát jaja.
Nézegettem is a tápodat. Nem rossz.

De jó lenne a nagyfesz tranyókat is használni belőle. Akkor nem kell a gate trefóval sokat szórakozni. Azaz mégis kelleni fog, mert ahány táp, annyi féle láb kiosztás, tehát mindig módosítani kell a gate meghajtó trafó miatt. Lehet mégis át kell térni a fetes verzióra. Azzal talán egyszerűbb is az élet.
(#) emmzolee válasza peter1995 hozzászólására (») Márc 9, 2012 /
 
Szerintem tedd be inkább a régi nyák képét, abból kiderül, hogy milyen táp volt az.
(#) lorylaci válasza emmzolee hozzászólására (») Márc 9, 2012 /
 
A bipoláris tranzisztorokat felejtsétek el, egyszerűen nem éri meg vele foglalkozni. Elavult, veszteséges, körülményes stb...
Másrészt milyet olyat otthon alkonti, amit használtan olcsón megkapsz egy pc-bontóban.
(#) emmzolee válasza Ge Lee hozzászólására (») Márc 9, 2012 /
 
Találtam tőled full hidas tápot, de az nem rezonáns.
Bővebben: Link
Van rajzod a rezonánsról is? Esetleg terved?? Vagy csak simán tegyek egy kondit sorba a trafóval meg egy előtét fojtót és kész?

Viszont, hogy a PC trafót használni tudjam valószínű egy rezonáns félhidasat építek. Ahhoz elég lenne az ATX tápokban lévő kisebb meghajtó trafó keresztmetszete is. (EE16, vagy EE19)

Következő kérdés az lenne, hogy mi lenne, ha nem a TL494-est használnám, hanem az SG3525-öt? Abban van nyitó, és lehúzó tranyó is. Elvileg 0.5A-es. Akkor meg lehetne spórolni a gate trafó meghajtó tranyóit is.
Vélemény?
(#) emmzolee válasza lorylaci hozzászólására (») Márc 9, 2012 /
 
Lehet igazad van.
(#) emmzolee válasza Ge Lee hozzászólására (») Márc 10, 2012 /
 
Meg is találtam az adatlapján a módszert.
(#) Ge Lee válasza emmzolee hozzászólására (») Márc 10, 2012 /
 
Azon a vonalon indultam el, hogy a rezonáns nem jó mert a trafó nagy szórása miatt nagyon nagy a terhelt feszültségesés. Arra gondoltam, hogy mi lenne ha a normál szórású trafóhoz választanék rezonáns kondit, hogy ne essen úgy a feszültség. Erre írta ekkold (amit meg is mértem később), hogy a kisebb szórás miatt jóval nagyobb lesz a kialakuló csúcsáram zárlat esetén. Ez azonban nem gond, mert az áramkorlát ilyenkor visszaveszi a kitöltést, és a nagyobb, rövidebb áramcsúcsokat a fetek egy ideig elviselik (40s-nál tovább nem kínoztam őket). Ezért tettem még bele pluszban egy kis áramkört (zéner-opto-tranyó), ami ilyenkor 4-5s után teljesen lekapcsolja a tápot és nem is indul újra csak egy újabb ki-be kapcsolás után. A végeredmény egyelőre nagyon tetszik és üzembiztosnak is tűnik, legalábbis eddig nem sikerült tönkretenni.
A 4 FET egy a gyufásdoboznál alig nagyobb U alakú alu idomon van, ami csak langyos ha 1kW-os fűtőszállal van terhelve, a feszültség pedig alig esik. Majd ha rendesen össze lesz rakva méricskélek is rajta.

Az EE16 vagy 19 a híd hajtásához is elég, szerintem belefér a huzal. SG-t még nem használtam, de talán ahhoz is elkel a buffer fokozat. A hegesztőmben lévő UCC3808-al egyszer kipróbáltam, az direktben is meghajtotta a trafót, mondjuk annak nem tranyós hanem fetes kimenete van.
(#) peter1995 válasza emmzolee hozzászólására (») Márc 10, 2012 /
 
Rendben lefényépezem de elég sok alkatrész ki van már szedve... De a nyék hibátlan.- Vannak benne IC-k kisebbek nagyobbak a típusokat leírom.
(#) Mikey051104 hozzászólása Márc 10, 2012 /
 
Üdv! Vettem 2db kapcsitápot ami 48v és 40ampert tud
az lenne a kérdésem ezt lehet erősítőhöz használni? teszek fel majd képet róla
(#) emmzolee válasza Ge Lee hozzászólására (») Márc 10, 2012 /
 
Idézet:
„Ez azonban nem gond, mert az áramkorlát ilyenkor visszaveszi a kitöltést,”


Ezen már én is gondolkoztam, de mennyire illő dolog egy rezonáns tápnak nagy terhelés mellett csökkenteni a kitöltését? Nem gáz az a feteknek? Nincs esetleg képed egy ilyen jelalakról?

Ja, és kapcsi rajzot nem tudsz betenni a cuccodról? Jó lenne ötletet szerezni belőle.

Kössz
(#) Ge Lee válasza emmzolee hozzászólására (») Márc 10, 2012 /
 
Nem csökkenti a kitöltést. Végig max. kitöltésen megy, és ha eléri a beállított áramhatárt akkor drasztikusan visszaveszi. Éppen csak be-be kapcsol, néha azt is csak minden második periódusban, ilyenkor a rövid áramcsúcsok elég nagyok, a zárlati átlagáram viszont csekély. Ez még mindig jobb mint a hagyományos rezonáns esetében, ami jócskán ejti a feszültségét menet közben is, és zárlatban meg "majd megvédi egy bizti", mert a tartós zárlatot az sem bírja (az enyém meg már igen).

A rajzom egyelőre nem publikus, de az utóbbi néhány hozzászólásomban már mindent elmondtam róla, gyakorlatilag közzétettem. A rajz egyébként már régóta fent van (talán még te is csatoltad), csak bele kell rakni a rezonáns kondit, meg azt a néhány alkatrészt ami lekapcsolja tartós zárlat esetén.
(#) Zupp87 válasza lorylaci hozzászólására (») Márc 10, 2012 /
 
Már pedig én valószínű, hogy fogok velük tenni néhány kísérletet a félhidas PWM forward kategóriában. Lebeg előttem most pár általános célú, szabályzott kimeneti feszültségű felhasználási mód (és öregem is érdeklődött ez irányú ténykedéseim iránt, neki is van pár ötlete, mire hány V és hány A kellene neki.. és ezeket kielégítő dolgot nem dobálnak PC bontóban..), ~100W környékén.. és ha valamelyik célra beválnak a BJT-k, vagy akár az ósdi FET-ek, akkor ott azok maradnak (ezekből van sok). Másrészt.. nem tudok ellene tenni.. hajt a kíváncsiság.. és ha minden kacat megvan hozzá, ha vasravernek, is kipróbálom
[OFF]
(Nem tudom, hogy Laci emlékszik e még rá.. de most totál szembe megyek saját magammal Annakidején GeLee-vel vitáztunk, hogy rezonáns, vagy PWM.. én akkor a rezonáns részét kóstolgattam, ő a keménykapcsoló PWM hidat.. úgy látszik kezd megfordulni a helyzet.. C'est La Vie )
(#) Zupp87 válasza Zupp87 hozzászólására (») Márc 10, 2012 /
 
Egyébként ahány ember, annyi szemléletmód..
Pl. a ott a Lacié: hogyan hozzuk ki a legjobbat technika, teljesítmény, energia- hatékonyság szempontjából.
És ott az "ezermester-szemlélet", ami valahol hozzám mindig is közel állt: van egy probléma, vagy ötlet, amire sok kütyü található a kereskedelemben készen.. de vagy olcsó, és nem elégíti ki teljesen a dolgokat, vagy pedig drága, és esetleg olyan szolgáltatásai is vannak, amiket sose használnék ki. Ekkor jön az, hogy nézzünk körül, miből élünk, és hogy tudnánk ezt megvalósítani a rendelkezésre álló dolgokból, vagy ésszerű anyagi keretek között (nálam főként az előbbi dominál ).
Egyszóval mindenkinek más a nézőpontja, hozzáállása, de szerintem jól van ez így
(És ahogy Katt is említette: az iparban is szükség lehet legtöbbször az ezermester látásmódra: "ebből élünk gyerekek.. ebből hozzátok ki, amit csak tudtok").
(#) (Felhasználó 46585) válasza Zupp87 hozzászólására (») Márc 10, 2012 /
 
Ha így nézed, akkor igazad van, ahhoz, hogy a raktárból tudj berendezést építeni ( árbevételt produkálni ) szükség van minden tudásra. Ebbe beletartozik a BJT is. De én ott kezdeném, hogy egy tranyó, bázismeghajtás, a kollektorban egy db fojtó, meg egy dióda, hogy oda tudjon átkommutálni az áram, ha a tranyót kikapcsolod. A kollektoráramot kényelmesen változtathatod az impulzusszélességgel. Jó nagy puffert rakj a betápra és akkor az asztalon kapcsolhatsz nagyobbacska tranyókkal ( persze kis kitöltési tényezővel ) mondjuk 1000 A-t. És ez egy 100W körüli tápból is kijön. Egy ilyen összeállításon próbálgathatsz mindenféle bázismeghajtást, mondjuk a kollektorból visszacsatolt áramváltó, megnézheted, hogy miért nem ül le teljesen egy diszkrét darlington és mit lehet csinálni vele mégis, meg mikor a legjobb a kihúzóáram, mennyi az adott tranyó tárolási ideje, építhetsz rá szaturációs fszültség mérésén alapuló védelmet stb. szóval jó játék, ha van ilyesmire időd... ( Én nagyon örülök, hogy már van FET, meg IGBT... elég sok minden kell ahhoz, hogy egy BJT-t igazán jól tudj használni. De vannak a kisteljesítményű tranyók is ám! Mondjuk áramtükrök, foldelt bázisú kapcsolások, stb. Ezeket is illene ám virtuóz módon kezelni... :yes: )
(#) lorylaci válasza Ge Lee hozzászólására (») Márc 11, 2012 /
 
A rezonáns táp bírja a tartós zárlatot, ha a FETek és a kondik túlfeszültségét levezető diódák bírják az ekkor kialakuló áramot (ami a névleges terhelésének általában kétszerese).

A másik szempont, hogy a rezonáns táp esetén baromi jól lehet figyelni a terhelést a rezonáns kondin, mivel az ezen fellépő váltakozófezsültség arányos az árammal.

További előny, hogy a a nagy szórt induktivitás miatt az áramváltozás sebessége korlátozott. Ezzel ha kap egy rövidzárat, akkor az áram nem szökik rögtön az égnek, hanem lassabban kúszik fel. Ezzel a védelemnek sem kell túl gyorsnak lennie. Így lehetséges hogy rezonáns félhídban bőven elég például az alsó FETen eső feszültséget mérni. (lásd IRS2795) Egy ilyen védelem megvalósíásam, így nagyon egyszerű. Az alsó FETmeghajtás a fő FET melelt, egy másik FETet is kapcsol egy RD tagon keresztül (lassú bekapcsolás, gyors kikapcs), amely a félhídad (alsó fet Drainje) kapcsolja rá a hibabemenetre. (UCC25600 OC pinje, IR2110 SD pinje egy tranzisztoron keresztül stb...)
(#) Ge Lee válasza Zupp87 hozzászólására (») Márc 11, 2012 /
 
Szerintem hasonló okok miatt gyúrhatta össze Skori annak idején az izmos kompaktfénycső előtétet, vagyis az önrezgő tápot. Gyakorlatilag a fiókból össze lehet rakni, bármilyen tranyó vagy FET jó bele ami bírja az üzemi feszt és áramot. Aztán ha valakinek csak kell egy táp 100-200W-ra valamihez, a legjobb donor a fiókban kallódó rossz PC táp.

Lehet persze rendelni a legújabb IC-kből meg fetekből is, de ott egyszer csak azt veszi észre az ember, hogy hipp-hopp elment már pár ezer Ft és még csak egy marék alkatrészem van. Nálam attól is függ ez, hogy mi a konkrét cél, de nekem is jobban tetszenek a fiókból kivitelezhető megoldások.
(#) (Felhasználó 46585) válasza Ge Lee hozzászólására (») Márc 11, 2012 /
 
Igen. Egyszer szétszedtm egy kompakt fénycsövet, rossz a cső, rátettem egy csövet kívülről, jaj de jó, az elektronika megy. Kezdtem letekerni a fojtójából, hogy nagyobb teljesítményű legyen, egyszercsak elszállt. Egész addig azt hittem, hogy a benne levő BJT 1 A-es. ( MJE13001 ) Hát, csak 0,2 A-es volt... Persze, van olyan gyártó, ahol ez a tranyó 1 A-es, meg van olyan is, ahol fél amperes... Szóval, nem árt vigyázni...

Meg attól is függ, mekkora fiókja van az embernek, meg mit tett bele korábban...
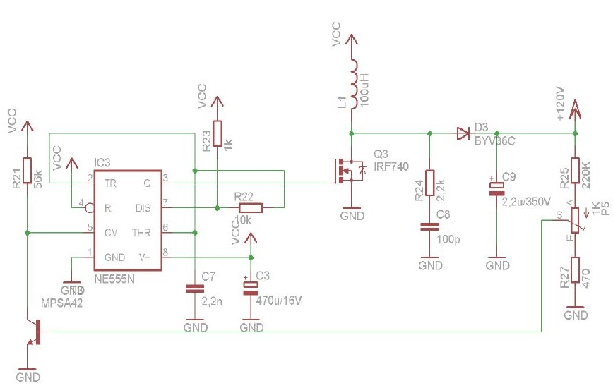
(#) storm hozzászólása Márc 11, 2012 /
 
Igaz, hogy nem pont a téma címéhez kapcsolódik, de szerintem illik ide. A kérdésem az lenne, hogy mit kéne módosítani az alábbi kapcsoláson, hogy 5V-ból csináljon 160-180V-ot? Áramfelvétel maximum 20-25mA lenne.

IN13.JPG
    
(#) Lacika001 válasza storm hozzászólására (») Márc 11, 2012 /
 
220k-t 330k-ra.
(#) albinolynx hozzászólása Márc 11, 2012 /
 
Sziasztok!

Remélem nem leszek nagyon fenéken billentve, de szükségem lenne szakértő tanácsára egy monitor kapcsolóüzemű tápjának a javításában:

http://www.hobbielektronika.hu/forum/topic_hsz_1181311.html#1181311

Légy szíves olvassátok el miről van szó és aki tud segítsen!
Köszönöm!
(#) Izeg. hozzászólása Márc 11, 2012 /
 
Sziasztok!
Miért lehet az, hogy az alábbi kapcsolást az eredeti gyári alkatrészekkel megépítve, míg a tápegységben rendesen működött, kibontva, majd újraépítve, ugyanazzal a nyáktervvel már nem működik normálisan.
A problémák: Hallható cincogása van a tápnak, iszonyat hamar felmelegszik a kimeneti rész, és 5V helyett kb 3.25V van a kimeneten.

(ja és még csak le se terheltem)
Következő: »»   265 / 788
Bejelentkezés

Belépés

Hirdetés
XDT.hu
Az oldalon sütiket használunk a helyes működéshez. Bővebb információt az adatvédelmi szabályzatban olvashatsz. Megértettem