Fórum témák
» Több friss téma |
Mielőtt kérdezel, a következő két dolgot ellenőrizd!
I. A helyes tápfeszültségek megléte.
II. A kimeneten van-e egyenfeszültség.
Élesztés.
És még valami lemaradt,
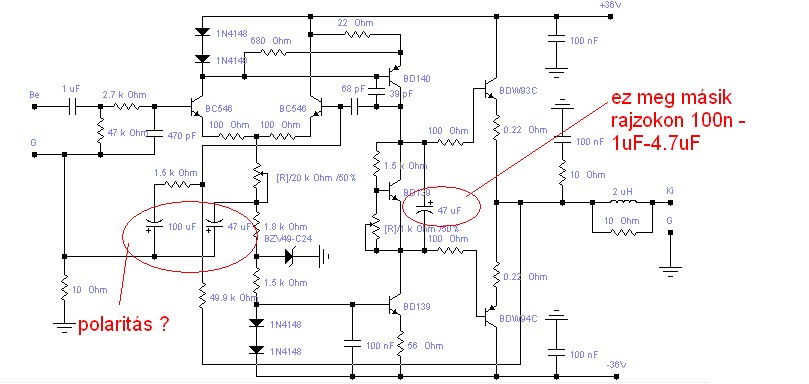
Te jól számoltál, szimmetrikus tápolásnál, (GND-hez képest pozitív és negatív is van), mindkét tápágba kell egy-egy pufferkondi, tehát 2 db összesen. Az egyiket úgy kötöd, hogy pozitív lába a pozitív ágra, a negatív a GND-re, másikat pedig pozitív láb a GND-re és negatív a negatív ágra. Mivel szimmetrikus tápról van szó, nem szabad összekeverni a GND-t a negatívval...
Én 2x2x10.000µF-ot terveztem bele, de akkor lehet, hogy csak 2x10.000 -et teszek.
Más: most hívtam a Makrai Bt.-t, akik trafókkal foglalkoznak, de sajna ők nem tudnak ilyen nagy teljesítményű trafót gyártani. Most akkor nekiindulok a netnek, hogy találjak egy gyártót.
Ha jól emléxem Letkésen csináltak nagy teljesítményű torroid trafót. Nekem 1kW-osat 16 ropi + egy piciért gyártottak. A lefogató szerelvényeket külön kérni kell. (gumilapok, fém lefogató szerelvény, stb..)
Javítás: +van! [URL]http://www.toroid.hu/[/URL]
ELEKTRIS 2000 KFT Gyöngyös . (töbszörös impregnálás, pri.-sec közti árnyékolótekercs) TEL:06 37 311 463
hello
Nah feladtam a BEAG erölködő javítását, mert a nyák is olyan rossz állapotban volt hogy normális erősítő ebböl sose lett volna.... Proska neked kössz mégegyszer hogy próbáltál segíteni Viszont lenne pár kérdésem: 1. A leírás szerint a végfok 100Wattos. De akkor minek neki 300Wattos troid meg ekkora hűtőfelület stb... meg gondolok itt arra hogy a teljesítménye így elvileg egy st151-el egyezik meg (100W) de szerintem a BEAG erőseb... talán a kimenőtrafónak? 2.A kimenőtrafó mire jó? 3. Ennek nincs is normális kimenete a hangfalhoz, hanem valami idióta csatlakozó. Oda mikell csatlakoztatni mert gondolom arra kell majd a hagnfalakat is... Csak erre a pár kérdésre lennék kiváncsi mert ilyenekkel még nemtalálkoztam...
Felhívtam őket, 3000Ft-tal drágább, mint a HQVideo. Szerintem marad az utóbbi.
Idézet: „Eddig azt hittem, hogy értem, hogy mi a VA, de akkor úgy tűnik, hogy nem. Azt gondoltam, hogy a VA szimplán ugyanaz, mint a Watt. Nem így van?” Van amikor igy van. Ilyen eset ha egy fogyaszto tisztan ohmos jellegu ugyanis ekkor a rajta eso feszultseg es az atfolyo aram fazisa megegyezik. Azonban ha a fogyaszto nem tisztan ohmos jellegu tehat vagy kapacitiv vagy induktiv jelleget (is) mutat, akkor mar az atfolyo aram es az eso feszultseg kozott lesz valamekkora faziskulonbseg. Ebben az esetben a fogyaszton mert feszultseg es aram szimpla szorzata adja a VA erteket, mig a Watt a tenylegesen munkara forditott teljesitmenyt fogja megadni. Ha az aram es a feszultseg kozott 180 fokos a fazis elteres akkor nincs tenyleges munkavegzes azonban megis van aramfelvetel a halozatbol!
1. mert az erositot valszeg hozzaertok terveztek es megfelelo tulmeretezest alkalmaztak, hogy biztonsagos legyen a mukodese. Ha a Te st151-eseddel hasonlitod ossze, akkor nyilvan "erosebb" (bar nemtom ezt hogy erted?) a BEAG hiszen a Te erositod tapfeszultsege ha jol emlekszem +/-17V. Ebbol soha nem veszel ki 100W-ot meg 4 ohmon se!
2. Nemtom milyen kapcsolasrol van szo, nem figyeltem ezt a temat, de nem lehetseges, hogy ennek a BEAGnak szabvany 100V-os kimenete is van ami indokolna a kimenotrafo hasznalatat es a fura csatlakozot is? 3. lasd 2.
A nyug.aram beallito bd139-es a hutobordan van a vegtranyokkal egyutt?
Értelek
Amúgy a BEAG-ot bese tudtam üzemelni normálisan szal nemtom mekkora hangja van pl st151-hez képest, csak az alapján mondtam hogy kb kétszerakkora és sokkal robosztusabb az egész végfok. JA igen és még valamit akartam: hogy ezen nincs trimer poti, szal ennek hogykell beállítani a nyugalmi áramát? Vagy mint az ICseknél ennek nemkell? Vagy az egyik tranyó ami a hűtőbordán van az állítja?
Szia Gery,
milyen BEAG-on kínlódsz? Mert én most bontottam szét egyet, a végfok panelja még megvan, igaz, csak mono. Nekem is volt rajta egy fura csati, de az a 100V-os kimenethez kell. Ja, és még megvan a kimenőtrafója is, ha kell valakinek... TaTa
BEAG ATP100. Ezis mono, de mondom sztem ma visszaadom a gazdájának mert elég "bolond" egy végfok
ráadásul már sok helyen levált a nyákrol a réz is szal ebböl jó erősítő már nemhiszem hogy valaha is lesz....
Elgondolkoztam a trafón, amit rendeltem a HQVideo-tól. Ebből a leírásból számomra nem derül ki, hogy hogyan is van megoldva a szekunder tekercs. A 2x28V vajon azt jelenti, hogy két szekunder tekercs van, vagy azt, hogy egy 56V-os szekunder középkivezetéssel? Nekem az utóbbi kéne az erősítőhöz.
Ha esetleg mégis az előbbi lenne, akkor megoldható az, hogy a két szekunder tekercs egy-egy kivezetését összekötöm, és ezt tekintem középkivezetésnek? Gondolom ebben az esetben nem mindegy, hogy melyik kivezetéseket kötöm össze.
Valszeg az első verzióju a trafó de ez sokkal jobb mert külön gréccel tod egyenirányítani. Amúgy a másik verziónál is két sec van csak ott a trafóba már összevan kötve.
És van értelme külön Graetz-et erre betenni?
MOst nemfigyeltem, erősítőt akarsz gondolom róla igaz?
MErt akkor ige az elvileg sokkal job...
Szia unicorn,
Gery-nek igaza van, az a jobb, ha két külön szekunder van külön kivezetve, tehát négy szál. Mindegyikhez beraksz külön egy-egy graetz-hidat, majd puffereled, szűröd, és ezután csinálsz belőle szimmetrikus tápot, mégpedig úgy, hogy az elsőről leveszel egy pozitív ágat, a másodikról egy negatívot, majd az első negatív ágát összekötöd a második pozitív ágával, és ez lesz a GND (föld)... Én is így csinálom mindig, ha 4 kivezetéses trafóm van. TaTa
Szia Gery,
értem, akkor nem nyert, én egy Qualiton-t bontottam szét... Tényleg, ha valakinek kell a végfoka (2N3055-kel), vagy a kimenője, az eljöhet érte, odaadom ingyenbe', nekem nem kell... TaTa
Ok, akkor áttervezem ilyenre. Köszönöm
igen!
10-20mA az ami nem mászkál el, ez felett, nem lehet beállítani, lezárt bemenetnél semm.
Ha jol sejtem az nem 10-20mA hanem 10-20mV az egyik emitter ellenallason. Szkopod van? Nem nezted, hogy gerjed-e az erosito?
Mellesleg nekem is lenne 1 kerdesem: hogy is van az hogy ne kerdezzuk meg ugyanazt a dolgot tobbszor kulonbozo topicokban? ide suss es ezt is nezd meg! Most pedig itt teszed fel ugyanazt a kerdest .... Idézet: „Ha jol sejtem az nem 10-20mA hanem 10-20mV az egyik emitter ellenallason.” + ágba raktam a multimetert, 10A es állásban áramfelvétel.. szkópom nincs. azért kérdeztem itt, mert erre semm kaptam ott választ, igaz megoldottam egyformát raktam be.. 1k8=1k5.
Csak azert kerdem, mert a masik topicban azt irtad, hogy az emitter ellenallason mertel 10-20mV-ot. Na mind1. Ha viszont a tap + agaban mersz 10-20mA-t az azt jelenti, hogy az egesz erosito vesz fel ekkora aramot ... ez keves ehhez a vegfokhoz sztem! Kar hogy nincs szkopod mert gerjedest azzal lehetne vizsgalni ... esetleg azt megtehetned, hogy a kimenetre teszel egy kis teljesitmenyu (1/4 v. 1/2W-os) 4-10 ohmos ellenallast, elkezded emelni a nyugalmi aramot es kozben figyeled a kimeneti DC szintet is. Ha a nyugi aram hirtelen megno es ezzel egyidoben a kimeneti DC szint nem valtozik tul sokat, de a kimenetre tett ellenallas elkezd melegedni, akkor jo esellyel nagyfrekis gerjedesed van. Ha minden alkatresz tuti jo, a nyak is tuti jo, a beultetes is stb. akkor hirtelen masra nem tudok gondolni.
Szia! volna hozzád 1 pár kérdésem, érdekelne a véleményed, mégpedig arrol, hogy ha élesztem ezt a végfokot akkor szted egyből adjak neki +-55V-ot vagy van itthon egy 2x24 160VA ,pufferelve 33V-om és előbb ezzel próbáljam ki? Ja meg irják a fiuk ezt a lámpás élesztés dolgot, na ezt pontosan mekkora ízzóval kell? és ugye a +- ágba kell kötni, vagyis két izzó kell? És hogy teljesen lámának tünjek: a kapcsolásban szerepel 2db mje350 és 1db mje340, na ezeket is hütenem kell mint a végfoktranyókat vagy nem szükséges? Na nagyjából ennyi, remélem nem zaklatlak ezzel és segitesz.
:worship: Válaszodat előre is köszi!!! Üdv: Doncso Idézet: „Csak azert kerdem, mert a masik topicban azt irtad, hogy az emitter ellenallason mertel 10-20mV-ot.” Igen, az hajnalban volt, ebben a topikban nem arra hivatkoztam, hanem a "Holnap megmérem a táp és a vég közötti áramfelvételt." -re, amit ma mértem délkörül.. sry, hogy félre érthető voltam. Idézet: „ez keves ehhez a vegfokhoz sztem!” szerintem is. megtettem, kimenetre 10ohm 0,25W, rá a multit is: alapban DC: 36,2 mV, emitter R-n 1,2mV tekergetve (pl -eddig tekertem fel maxra -)DC: 78,4mV, emitter R-n 58,6mV olyan 10 percig tekergettem, de a 10 ohm semmit se melegedett! a nyug. potit tekergetve a kimeneti DC változik. megyek átforrasztom a panelt Idézet: „megyek átforrasztom a panelt” megvolt, de semmi változás :no:
Napot mindenkinek
Valaki épitete már ezt az erőlkődőt?
Kiprobalhatod +/-55V-rol is az erositot, de en egy kicsivel biztonsagosabbnak itelnem +/-33V-rol az elso bekapcsolast. A legjobb egy aramhatarolos labortap lenne, de ilyesmi nincs mindenkinek. Oszinten szolva en meg soha nem elesztettem erositot izzokkal, pedig mar tul vagyok nehany erosito epitesen. Szerintem ezugyben masok biztos jobb felvilagositassal tudnak szolgalni, kinek melyik jott be. Az MJE tranyokat nem kell huteni, azokon nem fog akkora teljesitmeny disszipalodni ami indokolna a hutesuket.
Egyebkent nem zaklatsz a kerdeseiddel, azert van a forum, hogy kerdezz .... akkor zaklatnal, ha ejjel 2-kor az ablakomon dorombolve kerdezned ugyanezeket |
Bejelentkezés
Hirdetés |




ráadásul már sok helyen levált a nyákrol a réz is szal ebböl jó erősítő már nemhiszem hogy valaha is lesz....





