Fórum témák
» Több friss téma |
Fórum » Ki mit épített?
Ez a téma ha úgy tetszik a mi "kiállítótermünk", nem pedig a ki mit csinált volna másképpen, mások helyett, és legfőképpen nem javítós téma.
Minden készüléknek van saját témája, ott kell kitárgyalni a részleteket!
FONTOS! A kapcsolási rajzok keresésére is van saját téma, ott keressetek rajzokat!
További képek...
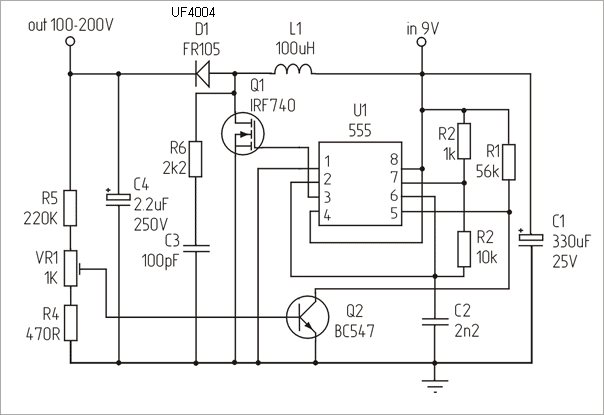
Helló! A táp 2.JPG-n látható áramkörről tudsz egy kapcsrajzot mutatni?
Igazán szép lett, nagyon tetszik!
Esetleg nézzd meg a MC34063 IC-t, most rendeltem belőle párat, hogy ne kelljen annyi alkatrész az 555-höz az új égetőmbe. Olcsónak mondható(hqvideo).
Köszi Watt, már nézegettem én is az ic-t , találtam is rá kapcsolást, csak el kellene mennem alkatrészekért, hogy megcsináljam azt is.
Köszönöm! Egyébként tényleg igényesen lett kivitelezve a panel. Grat.!
Nekem nagyon tetszik!(bár az, hogy IC -s az nem tetszik)
Azt, hogy ilyen mintás legyen azt hogyan érted el?
Ha fejjel lefele látszik, akkor invertálni kéne az Y csatornáját, vagyis CH1-et. Sajnos a szkópodon ilyet nem találtam...
Ha az X-Y oldalak egymáshoz képest vannak megnyúlva, akkor állíts az osztáson. Az X bemeneted gondolom ×1-es szórzóval megy, ehez állítsd be a CH1 V/DIV osztását... ha nem megy, akkor vedd ki kalibrált állapotból. Végső esetben meg ott a BALANCE a hangkártyán, azzal is beállíthatod az arányokat. Talán a gépen meg tudod oldani az Y invertálást is szoftveresen.
Megoldom, fejreállítottam a szkópot..
Az invertálást majd megcsinálom műverősítőkkel. Nem az x-y van egymáshoz képest megnyúlva, azt a volt/div potival beállítottam.. A torzítás olyan, van elején egy kis szinuszjel, és az nálam úgy néz ki, mintha sweep-elve lenne... És az egész kép ilyen. Ezt hogy mi okozhatja..
halee
végre valahára összeállt a kis házimozi rendszerem, ami egyenlőre 2.1-es, a végfokok Tda 7294-es, aluláteresztő szűrőnek tl062-es Ic-vel találtam egy kapcsolást és azt építettem meg, Mélysugárzónak egy sony 12 cm átmérőjű hangszóróval csináltam egy 4ed r. bandpass dobozt, ami elég szépen pumpálja a mélyet, egy kisteljesítményű trafó a készenlét, ami távirányítással kapcsolja a nagyteljesítményű trafót (vevőnek egy kétcsatornás garázskapu vevőt használtam) a hűtés hőfokszabályzós. íme néhány kép:
Gratulálok! nagyon szép lett! csak így tovább az 5.1-ig!
üdv
Nagyon príma
köszönöm, de azért még van mit fejleszteni
a következő jobb lesz
Elkészült a Nixie csöves órám, igaz még nem a végleges a dobozolás, de ami késik, nem múlik... Bővebben: Link
nagyon jó!!
érdekelne, hogy mennyi pénzből lehet kihozni ezt? Az elektroncso.hu-n egy teljes készlet 69000Ft gondolom ennél kevesebből is kijön?!
Még szép
lényegébe csőfüggő kb a 10-edéből már össze lehet rakni. Én most két órát építgetek párhuzamosan, és kb 12-14e -nél járok, de még erre jön a dobozolás, meg még néhány alkatrész. A csövek és a mikrokontroller a legdrágábbak az egészben (meg a DCF modul, ha azt is akarsz ). Meg jut eszembe, a csalakozók kész vagyonba kerülnek a félvezetőkhöz képest
Tegnap este "bedobozoltam" a mini tesla-tekercsemet. A kapcs rajz Skori oldaláról származik. A képek a nyagyfrekvenciás zavarok miatt lettek ilyanek
A másik dolog , ma lettem kész egy mikrotrafó áttekerésével. 4V ac-t ad ki, és ezek után senki se mondja hogy csak ajtótámasznak jó
direct a 230-as részt tekerted át?
A primer/230/ maradt meg, mert így kevesebb menetet kellett felszenvednem rá.
Bravó!
Hogy szeted le a secundert?
Nem volt könnyű... elkezdtem felxelni, de a pólóm telelett kis rézszálakkal
, ezért vasvágófűrésszel levágtam az egyik oldalát. A vasmagot befogtam satuba és kalapáccsal meg egy nagy csavarral kiütöttem a maradékot.
Most vettem észre, az előző hozzászólásomban elírtam, a mot áttekerve nem 4, hanam 24V-ot ad ki
jah megnéztem nekem is a pri van alul
, nekem is van egy, de én nem tekerekrá asszem semmit , megy a méhbe mellesleg én is úgy szedtem le, ahogy te, pár óra volt, de sikerült
Sziasztok Én is építettem Skori féle mini teslát képek, videók. Most a 24V-os verzión dolgozom az még nem az igazi de szikrák már vannak
Ha nagyjából kész, teszek fel róla még képeket. Kezdetnek elég ennyi.
Sziasztok. Építettem egy TDA1554q- erősítőt és csináltam hozzá egy dobozt!itt van néhány kép
pipec! az a szép nagy relé mit csinál?
Hát nagyon állatbrutál!!!!! De mire jó egy ilyen?
Nem a nagyfrekis zavar okozta a képhibát, hanem hogy bemozdult a kamera :yes:
De ne rakd túl közel... ki tudja nyírni.
Huuu, ez nagyon duuurva!
Medve: A fenti szomszednak maszizza a talpat! |
Bejelentkezés
Hirdetés |








Az invertálást majd megcsinálom műverősítőkkel. Nem az x-y van egymáshoz képest megnyúlva, azt a volt/div potival beállítottam.. A torzítás olyan, van elején egy kis szinuszjel, és az nálam úgy néz ki, mintha sweep-elve lenne... És az egész kép ilyen. Ezt hogy mi okozhatja.. 



gondolom ennél kevesebből is kijön?!
lényegébe csőfüggő




, ezért vasvágófűrésszel levágtam az egyik oldalát. A vasmagot befogtam satuba és kalapáccsal meg egy nagy csavarral kiütöttem a maradékot.
, nekem is van egy, de én nem tekerekrá asszem semmit











