Fórum témák

» Több friss téma
Fórum » Öntözőrendszer időzítő áramköre
Lapozás: OK   2 / 5
(#) proli007 válasza kofola16 hozzászólására (») Márc 23, 2012 /
 
Hello!
Szerintem felesleges bonyolítani a dolgot. Talán legegyszerűbb, ha egy "szürkület kapcsoló" komparátort használsz, és egy monostabil multit. Akkor az öntözés minden besötétedéskor lesz, ez talán a legmegfelelőbb a párolgási veszteség miatt. Ez maximum két 555-ös IC-t jelent, vagy 1db. 4093-at.
üdv! proli007
(#) nedudgi válasza proli007 hozzászólására (») Márc 23, 2012 /
 
Esetleg még jobban le lehet egyszerűsíteni a dolgot, egy talajnedvesség érzékelővel. Ha száraz a föld, akkor induljon be a locsolás x időre.
(#) kofola16 válasza proli007 hozzászólására (») Márc 23, 2012 /
 
Erre valami egyszerű kapcsolást tudsz mutatni? Én is gondoltam utólag ilyesmire.

-A nedvesség érzékelés azért rossz mert homokos talaj és napközbe 30-40 fokos a talaj min.
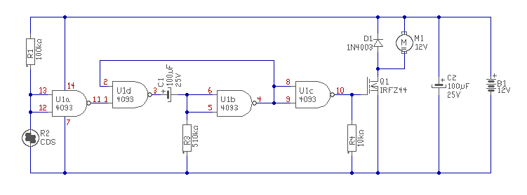
(#) proli007 válasza kofola16 hozzászólására (») Márc 23, 2012 / 1
 
Hello!
Remélem ez elég egyszerű..
üdv! proli007

Locsi-01.png
    
(#) kofola16 válasza proli007 hozzászólására (») Márc 24, 2012 /
 
Eléggé Köszi
(#) Shievone hozzászólása Ápr 30, 2013 /
 
Sziasztok,

Sajnos nem vagy egy elektronikai zseni, így hozzátok fordulok segítségért a következő témában.

A probléma a következő lenne: Adott néhány balkon, amibe növényeket termesztek. A növény sajátossága, hogy kedveli a nedves talajt. Ezen felül adott a nyár, ami pedig aktív nyaralással jár, így a növény világ sokat lesz egyedül.

Feladat az lenne, hogy egy időzítő segítségével naponta, vagy 2 naponta adjon egy kis vizet a virágnak a rendszer.

Elvárások:
- Egy tartályból kéne az öntöztetést megoldani. Nem szeretném a vízhálózatra kötni, mert nem szeretnék arra haza érni, hogy úszik a lakás, tehát ha hiba van, akkor max 1 vödör víz áztassa a laskást és a virágokat.
- Nem szeretném 220V-re kötni a cuccot, mert lakástűzről sem szeretnék telefonhívást kapni. Tehát valami elemes megoldás kéne.
- Nem szeretnék rá sok ezer forintot elkölteni.
- 1 hónap alatt beszerezhető legyen minden, mert június elején már élesbe működtetni kéne a rendszert.

Mit tudnátok javasolni? Van erre valami kész kütyü, ami időzítve tud vezérelni egy adagoló rendszert?

A segítséget és a válaszokat előre is köszönöm.
(#) Medve válasza Shievone hozzászólására (») Ápr 30, 2013 /
 
Szia, gravitációs csepegtetés. Mint az infúzió. Lefojtva alaposan, csőben végig, hogy ne párologjon. Például.
(#) Shievone válasza Medve hozzászólására (») Ápr 30, 2013 /
 
Igen erről már olvastam a neten, de az folyamatosan adagolja a vizet és csak kis felületen.

Itt pedig több hosszú balkonról van szó.

Őszintén szólva már arra is gondoltam, hogy egy tűhegynyi lyukat szúrok egy 5 literes üveg kupakjára és aljába és azt rögzítem fölé fejjel lefelé. De szerintem nem tudok olyan kis lyukat szúrni, ami 1 hétig itatná a növényzetet.
(#) Shievone hozzászólása Ápr 30, 2013 /
 
Nem olyan régen láttam egy videót, ahol két fickó megcsinálta egy koktél keverő gépet Raspberry Pi vezérlésével. Ott is úgy működött valahogy, hogy az italokat egy elektronikusan vezérelt rendszer adagolta, úgy ahogy a szoftver utasította.

Innen jött az ötlet, hogy ez megoldható. Persze annál jóval alacsonyabb költségvetésből és nekem nem kell milliliter pontosan adagolni a vizet.

Fejre állítanék egy tartályt amibe víz van, ezzel a nyomás adott. Minden növény fölé vezetne egy cső. A feladat már csak annyi, hogy a tartály szájánál mondjuk naponta egyszer kinyit egy szelep fél percre. Vagy miattam lefolyhat az egész, csak akkor tudjam időzíteni úgy, hogy minden napra megoldható legyen az öntöztetés. Vagy két naponta.
(#) Medve válasza Shievone hozzászólására (») Ápr 30, 2013 /
 
Mágnesszelepet be tudsz szerezni? Avagy tudnál rá költeni?
A hozzászólás módosítva: Ápr 30, 2013
(#) Shievone válasza Medve hozzászólására (») Ápr 30, 2013 /
 
Pont azokat nézegetem a neten, de sajnos 24V-osnál kisebb árammal működőt nem találok.

És akkor még mindig ott van az időzítő kérdése.
(#) Medve válasza Shievone hozzászólására (») Ápr 30, 2013 /
 
Akkor mindent bele, és kell hozzá egy órás nagyságrendű astabil multivibri. Vagy esetleg a boltban is kapható 2000Ft-os időzítő, ha az 1 perces bekapcsolással kibékülsz.
A hozzászólás módosítva: Ápr 30, 2013
(#) nedudgi válasza Shievone hozzászólására (») Ápr 30, 2013 /
 
Megoldás lehet, ha mágnesselep helyett szivattyút használsz, egy tartályból nyomsz felfelé vizet. Arra kell figyelni, hogy ha a szivattyútól elveszed az áramot, a víz ne tudjon kifolyni a tartályból.
A hozzászólás módosítva: Ápr 30, 2013
(#) orcika70 válasza Shievone hozzászólására (») Ápr 30, 2013 /
 
Esetleges beszerzési forrás, vagy autóalkatrész kereskedésben netán bontóban.
(#) proba válasza Shievone hozzászólására (») Ápr 30, 2013 /
 
Próbálkozhatsz a csirke itatók elvén is. Egy nagy tartály az alján egy lyuk, ha a vízszint a lyuk alá csökken ,a tartályból pótlódik. Ha egy régi Ezermesterben leírt módon ,egy vastagabb pamut anyaggal a tartály külső részét összekötöd a balkonnal, amíg a tartályban van víz ,a növényeid meg lesznek öntözve. Ha a balkon ládákat egy tálkába állítod, aminek az aljában áll a víz, ( a leírt módon szint szabályzottan) akkor a megfelelő alsó talajréteggel szerintem a folyamatos öntözés biztosított, és a növény gyökere sem lesz vízben.
(#) proli007 válasza Shievone hozzászólására (») Ápr 30, 2013 /
 
Hello! Ha elektromosat szeretnél, kettővel feljebb ott az elektronika. Ha lemegy a nap, az R3*C1 ideig működteti a szivattyút/szelepet. üdv!
(#) kokozo válasza Shievone hozzászólására (») Ápr 30, 2013 /
 
Szia!
Autó ablakmosó és a tartálya... Bontóból pár ezerért megkapod, 12 voltos aksiról mehet, már csak egy kapcsolgató elektronikát kell összeraknod.
(#) HA5AWS válasza kokozo hozzászólására (») Ápr 30, 2013 /
 
Szia!
Csak a te ötleted de a kérdezőnek címezve. Ismerősöm a WC tartályból vette a locsolóhoz a vizet. Sosem fogy el és nagyon jól szabályozza az utántöltést. Ő is hetekig távol volt és ez a megoldás vált be a legjobban. Később egy komolyabb elektronka is helyt kapott, de évekig ment egyszerű időzítéssel. Lehet bonyolítani, de nagy hirtelen ez a legkivitelezhetőbb.
Üdv: Gábor
(#) pont válasza proli007 hozzászólására (») Ápr 30, 2013 / 1
 
Nem elektronikai szempont, de a közhiedelemmel ellentétben nem este kell öntözni, az igaz, hogy tűző napon nem szabad, de ahhoz hogy a növények hasznosítani tudják a vizet párologtatniuk kell a leveleiken, ehhez fény kell. Az éjjelre nedvesen hagyott gyökerek penészedést és rothadást okozhatnak. Kora reggel kell öntözni. Bocs az off-ért.
(#) nedudgi válasza proli007 hozzászólására (») Máj 1, 2013 /
 
Ahogy kollégánk felhívta rá a figyelmet, reggel kell öntözni. A locsolást a fény megjelenésekor kellene indítani.
A hozzászólás módosítva: Máj 1, 2013
(#) proli007 válasza nedudgi hozzászólására (») Máj 1, 2013 /
 
Hello! Fú, hát ez hatalmas gond. Meg kell cserélni az R1-et, a CDS-el.. üdv!
(#) nedudgi válasza proli007 hozzászólására (») Máj 1, 2013 /
 
Én inkább a
  1. movlw 0x04
et tenném be az én megoldásomba .
A hozzászólás módosítva: Máj 1, 2013
(#) proli007 válasza nedudgi hozzászólására (») Máj 1, 2013 / 1
 
Hello! Ha ebbe beledugod a literált, az közelről is megnézném..
(#) vladcepes válasza proli007 hozzászólására (») Júl 21, 2015 /
 
Szia proli007. Az R2 CDS-t milyen néven kérjem a boltba? Köszönöm a választ!
(#) kila válasza vladcepes hozzászólására (») Júl 21, 2015 / 1
 
Hello!Bővebben: Link
Bonthatsz is pld. rossz alkonykapcsolóból,mozgásérzékelőből.
A hozzászólás módosítva: Júl 21, 2015
(#) proli007 válasza vladcepes hozzászólására (») Júl 21, 2015 /
 
Hello! Igazából mindegy, a fotoellenállások nagy tartományban változtatják ellenállásukat és az R1 megválasztásával hozzáigazítható a fényigényedhez. De használhatsz BPW34 fotodiódát, vagy egy fototranyót is. (pld. régi egér)
(#) vladcepes válasza proli007 hozzászólására (») Júl 21, 2015 /
 
Hello! Köszönöm! Közben találtam itthon egyet,még valamikor akartam belőle építeni valamit.
(meg találtam egy kerti solar lámpát. Meg akartam venni ma az alkatrészeket,gondolván ma össze is dobom,csak a bolt a héten árva. Ezt a IRFZ44-et mivel tudnám helyettesíteni? Hátha pont lenne valamelyikből itthon.
(#) proli007 válasza vladcepes hozzászólására (») Júl 21, 2015 / 1
 
Szinte bármivel, ha a tápfesz tényleg 12V, NMOS Fet és elbírja a motor áramát.
(#) vladcepes válasza proli007 hozzászólására (») Júl 22, 2015 /
 
Hello! Megvettem a cuccokat,még nem raktam össze majd talán ma.A kérdésem hogy látom hogy az R3*C1-el lehet időt változtatni.Ez a kapcsolás most kb mennyi ideig megy? (persze majd megtudom ha összerakom) .Ha növelni akarom az időt akkor növelem a C1-et és R3-at is? Hogyan számolom ki? hogy a másodpercből ne órákat csináljak Köszönöm!
Következő: »»   2 / 5
Bejelentkezés

Belépés

Hirdetés
XDT.hu
Az oldalon sütiket használunk a helyes működéshez. Bővebb információt az adatvédelmi szabályzatban olvashatsz. Megértettem