Fórum témák
» Több friss téma |
Igen,eltérnek,de a kiolvasó rutin azonos,így valami mindenképpen ki lesz olvasva,csak nem a valós hőmérsékletet fogja mutatni
A szimulációba azért került DS18B20 mert nem volt sima DS1820-as a lib-ben.
Ha van DS18S20, akkor azt használd a szimulációnál, az kompatibilis a DS1820-al
Sziasztok!
Valami nagyon hasonlót szeretnék építeni, PIC-el Bővebben: Link esetleg lehetne még lasabb az átmenet. Van valakinek valami ötlete, esetleg kész programja?
Talan a kolleganal kellene nezelodni. Sok valtozat van ilyen 12F6xx PIC eromuvekre.
Watt fórumtársunk honlapján található egy kész projekt.
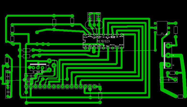
Itt van a nyák képben. Elkezdtem megcsinálni De nem látok rajta semmit .
http://www.hestore.hu/prod_10031075.html Ez a kijelzőm.
Viszont amit irtam a programrol azt kellene kiprobalni. Gondolom a nyak egyezik a kapcsrajzoddal (nem ellenoriztem, mivel csak egy resze van meg). Meg kellene probalni azokat a valtoztatasokat megcsinalni amit ajanlottam, majd leforditani, es beegetni a PIC-be. Utana lehetne esetleg tobbet mondani.
Nem azok az elleálások a beforraszható sorkapocs hejét mutatják mert azt nem találtam a programba meg.
Az nem tudom menyit tőrőljek?
bemásoltam.
A LCD 9. laba miert van rakotve a PIC-re (RB2). A nemhasznalt labakat GND-re illik kotni, vagy szabadon kell hagyni. Irtam egy egyszeru programot a Te panelodhoz. Ki kellene probalni. A nyomogomb nyomasara valt a szoveg es a RA4.
Valóban most , hogy nézem igazad van .azt ótt elnéztem . meg szakitom
Csináltam multkor egy hömérőt ott bevolt kötve azért csiáltam
Rátetem a progit A kis led világit . RA! Deaz LCD csak kék semit se látok rajta.
Kőszőnőm a segítségeteket az LCD lábait testre kötőtem és elő jőtt a kép . most mát csak csiszolgati kell a progit. de előtte tesztelem.
Szeretném megkérdezni melyik típusú PIC-kel kezdjem az újrakezdést. Kihagytam 20 évet, amit nagyon sajnálok. Van otthon 1db 16F628A-m, 1 db 18F2550-em a hozzájuk való égetővel. Van még a fiók mélyén 10 db 12C52-m és 2 db 16C84-em. Hozzájuk Parallax gyártmányú égető. Szeretnék összerakni egy ProtoBoardot, de nem akarok túl sokféle foglalatot rá. Köszi.
Hello!
Én mint kezdő PIC - ező a 16F628A ajánlom .Nekem sok sikerélményem van vele. Én is megcsináltam a saját ki protoboard - omat. A lelke az említett PIC. Egy 2*16 karakteres LCD kijelző van a panelon , 8 db LED , 5 nyomógomb.
Lenne egy olyan kérdésem , hogy a PIC -em 5V -os tápfeszültségről üzemel, egy 3,3V - os LCD kijelzőt szeretnék összekapcsolni a PIC -kel. Utalást nem találtam rá sehol sem , hogy szükséges -e a szintillesztés az LCD -hez. De ha én teszek egy szint illesztő IC -t a PIC és az LCD közé , akkor azzal okozhatok valamilyen gondot a működésben ?
Azzal biztos nem okozol bajt ha 5 -> 3.3V szintillesztőt használsz, sőt lehet hogy az LCD nem is támogatja a Tápfeszénél nagyobb jeleket.
Nezz szet a konyvespolcon. Talalsz demo panel doksikat, PCB-vel. Van 18, 20 (6,14),28 es 40 labas protoboard doksi. Talalsz meg eleg sok irodalmat. A kezdesnek barmelyik PIC is jo lehet, de pl egy 16F887 kiserletezeshez kivalo. A konyvespolcon talalsz sok mintapeldat is, amikkel el lehet kezdeni ujra a probalgatast. A felsorolt PIC-ek kozul csak a 16F628, a 16C84 es a 18F2550 ajanlhato, mert a tobbi OTP (nem a bank) egyszer egetheto tipus, ami alkalmatlan a kiserletezeshez.
Köszönöm válaszod. Megyek a "könyvtár"-ba.
![]() Csak nem találok oda ![]() "The file link that you requested is not valid. " http://www.4shared.com/account/dir/tqHvM7p5/sharing.html?rnd=94#
Probalj meg beregisztralni. En latom az oldalt, de nekem van regisztraciom.
The file link that you requested is not valid. Pedig be vagyok jelentkezve. Egy kereső szót mondj. Hátha...
|
Bejelentkezés
Hirdetés |












