Fórum témák
» Több friss téma |
Több minden befolyásolhatja. pl. az előállított feszültség, a kilépési csúcsok anyaga, formája és hőmérséklete, a levegő nedvességtartalma, és még sorolhatnám.
Hello!
Csoporttársammal építettünk egy plasmaspeakert ( Bővebben: Link ) egy régi monitor flyback trafóját használtuk... hét tekeréssel a primer tekercsnek. Kisérletezéssel kiderült, hogy a üzem közben megnövelhető a távolság a két elektróda között. szikraköznek két fába vert 80-100as szög volt, krokicsipesszel ment rá a fesz, és az egyikre egy kötöződrótot csavarva közelnyomva a másikhoz. Arra figyelni kell, hogy az egyik elektróda jobban melegszik. gémkapocs is megolvadt. 4 A-t fogyasztott üzem közben.
Találtam egy jó kapcsolást, elég jól néz ki.
Itt egy youtube link
ezen a sorkimenőn hova kell kötni a meghajtót? Valaki meg tudja mondani?
http://kepfeltoltes.hu/110824/PICT0107_www.kepfeltoltes.hu_.jpg http://kepfeltoltes.hu/110824/PICT0108_www.kepfeltoltes.hu_.jpg http://kepfeltoltes.hu/110824/PICT0109_www.kepfeltoltes.hu_.jpg
Hello!
A trafód nagyfeszültségű része az a tekercs amelyik egy műanyag házban van és be van öntve szigetelővel. Értelem szerűen a másik oldalon található sok kivezetéses tekercshez kell csatlakoztatni a meghajtó áramkört. Ha van multimétered, akkor mérd ki a különböző kivezetéseket biztos hogy lesz közöttük több is ami összetartozik. Neked arra lesz szükséged amelyiknek a legkisebb az ellenállása, de inkább azt javasolom, hogy szereld szét a trafót húzd le a sok kivezetéses tekercset majd rakd össze, hogy csak a nagyfesztekercs legyen rajta, ezután valami kábelből vagy vastagabb (1mm,1.5mm) tekercselő huzalból tekerj a magra kb 10menetet és ide csatlakoztasd a meghajtód. Ha kicsi a szikra akkor csökkentsd a menetszámot, ha nem szikrázik a nagyfeszrész akkor növeld. Ha így sem szikrázik akkor lehet hogy rövidzárlatos a nagyfesztekercs és cserélned kell. Sok szerencsét.
Találtam egy másik kapcsolást amihez volt itthon mindenem és megépítettem. Nagyon jól sikerült, teljesen tiszta a hangja, ha lesz időm akkor felteszek egy videót róla a netre!
Helló!
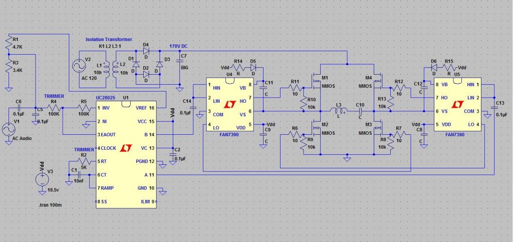
Találtam egy szerintem nagyon jó kapcsolást a neten. Az áramkör egyaránt jó tesla és sorkimenő trafó meghajtására is, ugyanis a vezérlő PWM-ic maximális kapcsolási frekvenciája 1MHz és ez egy teljes FET hidat vezérel. Az ic árát megnéztem HQ-n valami 1200Ft körül mozog a fetmeghajrókat nem találtam meg a HQ-n.
Pár embernek érdekes lehet.
Régebben építettem, egy hangforrást, mely hangszóróként funkcionált. Lényegében egy elektro sokkoló elektronikáját használtam fel, mely a tápellátását, egy erősített audio kimenetről kapta, így az elektromos áram íve lett a hangforrás. Leginkább középmagas hangok megszólaltatására alkalmas, Tisztán kihallható akár az emberi beszéd, vagy a zene is.
Szia!
Plazmahangszórónak hívják az ilyen elven működő hangszórókat. Van már ilyen topik ha jól emlékszem.
Plazmahangszóró magnetronnal. Ha elég jól el van találva az antennaméret, elvileg alig keletkezik szórt mikrohullám, bár én nem nézegetném közelről.
Bővebben: Link danyk.wz.cz/a_magn_en.html Na jó, linket nem tudok betenni, nem tudom, hogy miért.
Szerintem azért nem megy mert nem teszel elé http://-t.
Pl.: Így rossz: Bővebben: Link Így jó: [ url=http://danyk.wz.cz/a_magn_en.html]Bővebben: Link[/url] (én tettem oda szóközt, hogy lásd a kódot) Bővebben: Link
Már gondoltam hasonlóra, de eddig még nem szakítottam időt a megvalósítására.
A gond vele, hogy rajta ül a búgófeszültség a magnetronon, így elég torz lesz a hang is valószínű, pláne, hogy van egy félhullámú feszültségkétszerező. Ehhez inkább 3F táp kéne, közvetlen 4,2kVAC kimenettel, és jó sok kondival. Mondjuk az tuti úgy túlhajtja a magnetront, hogy szétizzik az egész, ezért ebben az esetben már olaj alá kell tenni.
Természetesen nem egy az egyben ugyanezt építettem volna meg. Mondjuk én is GU81-re gondoltam, csak kicsit más bekötésben. Az anódtáp kapott volna egy C-L-C szűrést, 2x30µF közé pedig egy fojtótekercs. A MOT helyett pedig valami "normálisan" méretezett trafó teljesített volna szolgálatot.
Sziasztok!
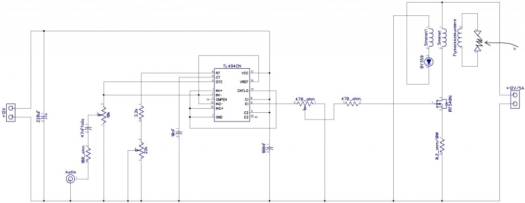
Nekem bevált egy TL494-es IC-s IRF540 FET-es kapcsolás. Azt szeretném megkérdezni tőletek, hogy az egyenirányított sorkimenő (flyback) trafóból hogyan lehet a diódákat kiiktatni, mert láttam sok videóban, hogy ilyen sorkimenővel használják, viszont egyenáramot nem lehet audiomodulálni. :nemtudom: :worship:
Már hogyne lehetne modulálni.
Szia!
Nekem nem jött össze, pedig oszcilloszkóppal néztem a négyszögjelet és a kitöltése is változott, de zenei hangot nem adott.
Itt a kapcsolás
Természetesen a flyback ferritmagos, csak a kapcsrajzomon nincs feltüntetve.
Hát akkor valamit nem jól csinálsz. Nekem ment diódás trafóval is, teljesen jó hanggal. Az a 470ohmos poti nem túl kellemes ott, menjen rendesen kapcsolóüzemben az a FET. 47nF kondi kevés a bemenetre, tegyél be 47µF-ot.
Mi akar lenni ez a 2 primer tekercs? A trafós oldalra köthetsz 30V-ot is, akkor nagyobb lesz az ív valamivel, jobban hallható.
Kösz, hogy észrevetted tényleg 47 µF kell oda.Azért tettem oda a 470 Ohm-os potit, mert először a kitöltést 50% fölé tekertem a 10k-s potival és a FET-et tönkretette, de most csak 10 Ohm van ott.A második tekercs pedig az indukált fesültség miatt van bent, hogy a FET-et ne vágja tönkre, hisz 40V fölött átüt.
Idézet: „A második tekercs pedig az indukált fesültség miatt van bent, hogy a FET-et ne vágja tönkre, hisz 40V fölött átüt.” Meg akarod védeni a FET-et a túlfesztől, erre beteszel még egy tekercset? ![]() Vedd azt onnan ki, és tedd a diódát párhuzamosan a valódi primerrel.
Szia!
De az egyenirányított sorkimenő még mindig nem stimmel.Az ív az szép nagy, de nem jó, mert az egyenirányítás miatt alapból sem egy szép nagyfrekvenciájú hangot ad, hanem egy pattogó hangot, akkor is ha a szikraköz 2mm-re van és akkor is ha 5cm-re.Szerintem valahogy a sorkimenőből kisütik az alapból benne levő diódát.Valahol keresek egy nagyon régi egyenirányítatlan sorkimenőt, azzal valószínűleg szólni fog.
Még egyszer mondom, nekem tökéletesen működik a diódával benne, ha neked nem megy, akkor a megépítéssel van a baj, nem a sorkimenővel. Max ha menetzárlatos, vagy egyéb baja van, de nem a dióda okozza ezt.
Sziasztok.
Szeretnék építeni egy plazmahangszórót. Több kérdés felmerült bennem hogy végigolvastam a fórumban a hozzászólásokat: 1. Csöveset vagy ic-set érdemesebb építeni? 2. Az ív hossza hogyan alakul a csövesnél és az ic-snél? 3. Melyik kapcsolásnál érhetek el valamilyen szintű nagy hangerőt és szép hangzást? Van egy trafóm csak nem tudom hogy jó e erre a célra. Egyelőre ennyi kérdésem van. Remélem tudtok segíteni. Üdv borcz
Szia!
Úgy nézem, ebben a trafóban a feszültségsokszorozó is benne van így plazmahangszórónak nem alkalmas. Azt Neked kell eldöntened, hogy csövekkel, vagy félvezetőkkel akarod meghajtani, mindkét megoldás egyaránt vezethet jó eredményhez. Vigyázz, a csöves kapcsolások csak látszólag egyszerűbbek.
Mivel nincs csövem ezért valószínűleg a félvezetőset csinálom.
Az ív hosszát a fesszel tudom szabályozni nem? Minnél nagyobb feszt tud a trafó annál hosszabb lesz az ívem is?
Igen, bár más összetevők is közrejátszanak.
Az általad összerakott hangszóró hogy ciripel?
Meg vagy vele elégedve? Mekkora az ív? Akkora hűtő elég pár órás használathoz is?
A leghosszabb ív, amit sikerült összehoznom, kb. 4 cm volt, viszont akkor már 3A-t vett fel 12V-on. A borda alig melegedett. A bemenet elé kötött felüláteresztő szűrőt 2 kHz-re méreteztem. Otthoni zenehallgatáshoz elegendő hangerőt adott.
Tervbe vettem egy nagyobb teljesítményű, széles sávú változat megépítését, bár nem tudom mikor lesz annyi időm, ill. pénzem, hogy legyen belőle valami. |
Bejelentkezés
Hirdetés |














