Fórum témák
» Több friss téma |
Mielőtt kérdezel, a következő két dolgot ellenőrizd!
I. A helyes tápfeszültségek megléte.
II. A kimeneten van-e egyenfeszültség.
Élesztés.
Amint lesz rá időm nekiveselkedek aztán meglátjuk mi lesz.
Köszönöm mégegyszer mindenki segítségét!
Sziasztok.
Elkészült a kisebb verziós hibrid is, 90%ban összeszerelve kb. -hétvégén szeretném kipróbálni is, remélem lesz rá időm... A védelem csak illusztráció és bontott, nem ő lesz bent de hasonló, a bordán megjelölt helyen
Ez igen komolynak látszik! és tuti az is
Szia.
Köszönöm! -bár egyenlőre ő még csak a prototípus volna, remélem átmegy a vizsgán is és épülhet a testvére..
Köszi -
, Törekszem általában ahogy csak energiám engedi!
Ez eddig tökéletesen sikerült is! Gratulálunk hozzá!
Sziasztok jól tudom hogy a trafónál az egyenáram kiszámítása ACx1.4? Köszönöm
Nagyon durván számolva igen, de le kell vonni belőle a graetzen eső feszültséget, (egy P-N átmenet 0,7v) illetve minél kisebb a trafó, annál nagyobb az üresjárati feszültsége, és annál többet esik akár minimális terhelésre. A legpontosabb az, amikor ráraksz egy graetz - puffert , kicsit megterheled, mondjuk egy izzóval és megméred.
Azt tudjad, ez abszolúte nem biztonságos, persze kigyullad, ha baj van, de a pufferek miatt - amennyiben menet közben fellép egy hiba - olyan lórúgást kap a hibásan beállított, vagy egyéb, nem azonnal jelentkező hiba miatt az illetékes félvezető(k), mint ide Lacháza.
A két végtranyóval szoktak sorbakötni izzót, ellenállást, vagy a végfok biztosítékainak a helyén, ha be van tervezve - illik.
és hova kellene kötni az izzót vagy ellenállást a végtranzisztoroknlá? Mekkora ellenállás kellene?
Most fel sem töltődnek a pufferek. Az izzó pedig azonnal kigyulad. A rendszerbe egy főbiztosíték van, akkor oda is köthetek ellenállást és mekkorát?
Nem nem. A főbizti az azonnal jelentkező hibáknál helyettesíthető az általad alkalmazott módon.
A két végtranzisztorral kell sorbakötni, vagy, ha van a végfok panelon a +/- ágban is biztosíték, oda. Én úgy csináltam ezt, hogy 5-10 Ohm 5-10W ellenállásokon keresztül adtam feszültséget a végfoknak, de valamelyik ellenállásra már fixen rácsatlakoztattam a feszültségmérőt és egy pillanatra bekapcsoltam az erősítőt. Amennyibe nem mV-okat mértem, hanem "Volt" nagyságokat, azonnal kikapcsol és hibakeresés. Ha nem volt túláram, akkor a másik ágban is megismételtem a mérést. Természetesen hangszórókimenet "0"-a szintjét is mérheted, sőt. Mindenképpen hangszóró csatlakoztatás nélkül! A próbákat is érdemes későbbiekben műterheléssel folytatni a hangszórókat csak a legvégső beállításoknál érdemes csatlakoztatni. Sokmindent elpusztíthat egy alattomosan, lassan jelentkező hiba, a fülünk késhet a műszeres mérésekhez képest.
Először kibontom a tranzisztorokat és átmérem őket, mert a hiba náluk lesz. Aztán beszerzek majd 5 w os ellenálást aztán játszok tovább vele.
Eddig csak fényteknikát csináltam, de ideje tanulni az erősítőkről is ![]() Köszönöm a segítséget!
még egy kérdésem lenne. A mérésnél hova csatoljam a multi két mérőzsinórját? Hangfzlkimenetnél pedig zárjam ellenállásal össze a +és- ot?
Mérést az ellenállás 2 lábán eszközöld. A hangszóró helyére kell a későbbiekben azt az ellenállást csatlakoztatnod, ami alatt a műterhelést értjük.
Annak annyi Ohm-osnak illene lennie, mint amit a hangyszóró képvisel - 4-8 Ohm. Azonban itt nagy teljesítményű ellenállás esetén lehet csak teljesítmény próbát is tartani, egy 100W-os erősítő oda 100W-ot fog kinyomni, tehát csak kisebb kimenő teljesítményt szabad, ez is csak a mérések, beállítások idejére. A jelenlegi félvezető készletet mindenképpen mérd végig. A multiméterek "dióda" mérés állásban a tök zárlatos félvezetőket jól felderíti, ha nincs kis ellenállású áthidalása, lezárása is, pl. tranzisztor bázisa az emitter irányban pár száz Ohmmal. Egy diódára mindkét irányból mérj rá. Ha van rajzod, az alapján könnyebb megkeresni a végekhez tartozó azon alkatrészeket, amin nagyobb áramok tudnak átsuhanni.
köszönöm a segítséget, amint tudom megcsinállom.
Köszi, annyira azért sosem sikerül jól mint ahogy szeretném,, de most ezzel kell beérjem. Laminálóval ennél többet nem tudok kihozni az egészből, talán fotóval még szebb is lehetne, de a gyári munkát amire törekszem azt sosem érem el az érthető "házi praktikákkal" legyártott folyamat miatt..
a +/- ágban a szimmetrikus tápegység utái részre gondolsz.
Segítségedet kérném, hogy az én erősítőmnél mejik ezek a szálak.(még nem dolgoztam szimmetrikus táppal) van egy + és egy - pont ami a grécről jön le és van egy harmadik ér ami a két pufferkondi közül. Itt pontosan melyik érre kell ellenállást köni?
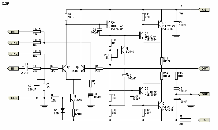
Udv mindenkinek! Megepitettem a melleklet erositot es az also 220 ohmos ellanals fustol de miert? hiaba alitom a nyugalmi aramot semit nem csinal.
Szia! Egyrészt a Q8 bázis-emitter diódája nincs jelen, másrészt valamit elrontottál. Egy alkatrész és egy forrasztási oldali fotót ha lehetne kérni
A +/- tápba kell tenned az aktuális végfok elé, nyilván, csak egyik menjen így. Ha mindkét panel rossz, akkor természetesen egyiket áramtalanítsd a két említett szálon. Ami a két pufi közül jön, az a hangszóró egyik ága is egyúttal, ez a fémvázra is rákötött test.
Udv!Berajzolnadnekem amit bekene meg tegyek,a kep minosege rossz mert a telefonom csak ilyenre kepes,forditva van a nyak,mert ugyvan h ahogy a kapcsolasi rajz jon,csak elulrol furtam at az egeszet,remelem ertheto voltam,ami a kep jobb oldalan van az a negativ tap. ott van a hiba valamerre.
A kép alapján olyan mintha a 220ohm nem is a Q6 kollektorára menne.
Erről a nyákról van lay képed?
Nincs.Kapcsolasi rajz utan furtam ki es kotottem ossze az aljat.De milyen diodat emlegettel?Vagy kicserelhetnem alol felul 390 ohmra 2 w osokra?
Elfelejtettem meg megkerdezni hogy annak a lednek kell vilagitania vagy sem?
A Q8 bázis-emittere nyitó irányú diódaként viselkedik, azon 1V-nál kisebb feszültség esne, tehát a 220ohm nem melegedhetne egyáltalán.
Ha nem nagy fáradtság, dobd fel nyáktervezőre amit alkottál. Azon áttekintve, magad is észre fogod venni a hibát, vagy könnyebb segíteni a kiderítésében.
Természetesen világítani kell, és mint a cikkből kiderül a színe sem közömbös.
Szerk.: a kérdésből ítélve, a nyák megrajzolása nélkülözhetetlen lesz. |
Bejelentkezés
Hirdetés |







, Törekszem általában ahogy csak energiám engedi! 

