Fórum témák

» Több friss téma
Fórum » AVR - Miértek hogyanok
 
Témaindító: pakibec, idő: Márc 11, 2006
Témakörök:
WinAVR / GCC alapszabályok:
1. Ha ISR-ben használsz globális változót, az legyen "volatile"
2. Soha ne érjen véget a main() függvény
3. UART/USART hibák 99,9% a rossz órajel miatt van
4. Kerüld el a -O0 optimalizációs beállítást minden áron
5. Ha nem jó a _delay időzítése, akkor túllépted a 65ms-et, vagy rossz az optimalizációs beállítás
6. Ha a PORTC-n nem működik valami, kapcsold ki a JTAG-et
Bővebben: AVR-libc FAQ
Lapozás: OK   441 / 841
(#) Reggie válasza kiborg hozzászólására (») Ápr 24, 2012 /
 
Teljesen normalis. Ha el szeretned kerulni, akkor precizios muveleti erositot kell a referenciara kotni.
(#) zombee válasza kiborg hozzászólására (») Ápr 24, 2012 /
 
A műveleti erősítős dolgot megerősítem. Sajnos ilyenek a mai precíziós referenciák,
ugrálnak mint állat, de a középérték az valóban precíz lehet...
(#) zombee válasza mrkevin hozzászólására (») Ápr 24, 2012 /
 
Ahogy sejtettem! A Doper-ed bugos. Javaslom az ATMega8 fw. cseréjét. Innen letöltheted!
(#) Reggie válasza zombee hozzászólására (») Ápr 25, 2012 /
 
Ennek az az oka, hogy sontoli, nem a referencia hibaja. A szamitasaim szerint a lenti esetben 9V-os tapot es 60mV-os hibat feltetelezve az jott ki nekem, hogy a uC ~330 kOhm terhelest jelent.
(#) oregharcos hozzászólása Ápr 27, 2012 /
 
Sziasztok!
Beprogramoztam ARV Studio (V4.19)-el,
az AVRTiny45-be a Topi által közölt csipogót,
működik rendesen.
Szeretnék egy új programot betölteni,
de nem bírom.
Hogyan lehet letörölni, ill. új programot betölteni,
mit kell átállítani?
Köszönettel!
oregharcos
(#) atideath hozzászólása Ápr 27, 2012 /
 
Most készülök egy motor fordulatszám szabályzó áramkör tervezéséhez. Van egy marómotorom (1000W) aminek a fordulata állítható de sajnos a gyári érték: 10.000-30.000 között szabályozható csak. Szükségem lenne néha 5.000 fordulatra is amit a következő képen terveztem megvalósítani.

Fázishasításos módon (BT138 + MOC3021): Tudom hogy a teljesítményt rontja, de még akkor is bőven elég teljesítmény lesz arra a munkára amire használni akarom. PWM-mel gondoltam a MOC-ra kiküldteni a jelet ami pedig a BT138-at kapcsolgatja.

RPM Mérés: A tengelyre gondoltam festeni egy fehér vonalat és valami optikai megoldással számolni a fordulatot. Erre tud valaki mondani nekem szenzort?

A kérdésem a következő. Hogyan tudom a MOC+BT138 párost illeszteni az AVR-hez? A PWM vezérléssel így meg lehet oldani?

Köszönöm előre is!
(#) zombee válasza atideath hozzászólására (») Ápr 27, 2012 /
 
Én itt találtam pár érdekes és hasznos szabályozási elvet.
A fázishasítás mellett hullámcsomag szabályozással(na ennek a neve soha nem jutott volna eszembe)
is tudsz fordulatszámot(teljesítményt!!!) szabályozni. Lényegében ez egy PWM,
csak a periódusidő egy egyész periódust jelent a hálózaton.
A fázishasítással felharmonikusokat termelsz, hullámcsomaggal meg nem.

Gondolom a meghajtásra ezt szeretnéd használni.
A bemenete lesz érdekes ami lényegében egy LED, tehát előtétellenállással akár közvetlenül
is meghajthatod az AVR egy kimenetével. Az AVR-el figyelned kell a hálózati nullátmenetet,
akár fázist hasítasz, akár hullámcsomaggal játszol. Fázishasítás nem is létezik nullátmenet figyelés nélkül!
Néhány oldallal előrébb már foglalkoztak az AVR-el való nullátmenet detektálással, ezért nem írom le.

Remélhetőleg világos hogy egy univerzális motor fordulatszáma erősen terhelésfüggő.
5000-es fordulatnál biztosan nem adhatja le azt a teljesítményt mint 30000-en, mert akkor leégne.
Korrekt szabályozóval viszont viszont a 30000-es fordulatnál jellemző nyomaték többszörösét leadhatja!
(#) Reggie válasza atideath hozzászólására (») Ápr 28, 2012 /
 
Egyaltalan milyen motorrol van szo?
(#) atideath válasza zombee hozzászólására (») Ápr 28, 2012 /
 
Köszönöm a segítséget. Megpróbálom megtalálni a 0 átmenet detektálásos részt. Hullámcsomag vezérléshez az áramkört ugyanígy kell összeilleszteni nem? Csak ott máshogy kell a TRIAC-ot kapcsolgatni. Erre csinált már valaki hasonlót? Melyiknek jobb a hatásfoka?
(#) atideath válasza Reggie hozzászólására (») Ápr 28, 2012 /
 
Egy Kress FME1050-ről van szó. Itt egy link a motorról:Bővebben: Link
(#) TavIR-AVR válasza atideath hozzászólására (») Ápr 28, 2012 /
 
A nullátmenetbe kapcsoláskor az induktiv hatás miatt a kapcsolóelem kalapot emelhet! Fesz minimum, áram maximum van (ideális motornál).
Nálam a 16A-es triak a 40W-s keringtetővel nem volt megbékélve....
(#) atideath hozzászólása Ápr 28, 2012 /
 
Nullátmenethez az a kapcsolás használható amit mellékelek?

Azt mondod hogy a BT138 nem fogja elbírni az 1000W-os motort? Máshol is láttam már ilyen célú használatot. Bővebben: Link
És ha többet kapcsolgatnék? Az nem megoldás a terhelés elosztására?

Valami hasonlót akarok megvalósítani én is csak AVR-rel. Bár ahogy nézem ebben nincs is 0pont figyelés. Vagy az Optó az MOC3063 vagy valami hasonló. Abban van 0pont figyelés.

zc_sch.gif
    
(#) Reggie válasza atideath hozzászólására (») Ápr 28, 2012 /
 
Sokat nem segitett. Ez soros gerjesztesu DC motor?
(#) Reggie válasza TavIR-AVR hozzászólására (») Ápr 28, 2012 /
 
Tudtommal a triak aram 0-nal kapcsol ki(termeszetes kommutacios pont) nem feszultseg 0-nal. A bekapcsolasi idopont meg tetszoleges lehet.
(#) zombee válasza Reggie hozzászólására (») Ápr 28, 2012 /
 
Kikapcsolásnál az "áramnulla" még oké, de hogyan/mikor kapcsoljon BE ha már amúgyis nulla?
Egyébként én a feszültség nullpontátmenetét használnám de jobb rákeresni az alábbi kulcsszavakkal,
tetszőleges kombinációban: "induktív terhelés" "teljesítményszabályozás" "hullámcsomag" "fázishasítás"

Igen, a kapcsolás ugyanaz, a vezérlési elv más.
(#) Reggie válasza zombee hozzászólására (») Ápr 29, 2012 /
 
A feszultseg nullatmenethez kepest kesleltetve kell bekapcsolni. Itt nincsenek nagy csodak Tanulmanyaim szerint hajtasos vagyok.
(#) atideath válasza Reggie hozzászólására (») Ápr 30, 2012 /
 
Sajnos erre nem tudom a választ. Találtam viszont neten egy érdekes kapcsolást ami pont fordulatszám mérésre hivatott.

Bővebben: Link

Viszont itthon ez a IR modul nem lelhető fel. Ezek közül valamelyiket lehet használni helyette? Bővebben: Link
Bővebben: Link
(#) Reggie válasza atideath hozzászólására (») Ápr 30, 2012 /
 
Jo lesz. A motor tipusara csak azert voltam kivancsi, mert vegig akartam gondolni, hogy ez a szabalyozas milyen mellekhatasokat fog okozni.
(#) tursaba válasza atideath hozzászólására (») Máj 1, 2012 /
 
Próbáld ki a TCRT 5000 típust.
A vasútmodellezők használják. Nem 0.3 mm az érzékelési távolsága, hanem jóval több.
(#) atideath válasza Reggie hozzászólására (») Máj 2, 2012 /
 
Összedobtam gyorsan a kapcsolást. Átnéznéd nekem hogy jó-e az elgondolásom vagy sem? Én így képzeltem el a kész kapcsolást. Még az LCD lábait lehet átpakolom meg abból nincs minden bekötve, de az legyen a legkevesebb . Ebben benne van a fordulatszám mérés TCRT5000-rel és a szabályozás is. Gyakorlatilag nem tudom hogy helyes-e de elvben jónak kellene lennie.

fazis-rpm.jpg
    
(#) Reggie válasza atideath hozzászólására (») Máj 2, 2012 /
 
Kene merned a halozati feszultseget, azaz konkretan a nullatmenetet es a polaritast, mert igy nem tudod megallapitani, hogy mikor kell gyujtani. A tobbi jo.
(#) atideath válasza Reggie hozzászólására (») Máj 2, 2012 /
 
Arra próbálok még keresni valami kapcsolást de egyenlőre nem találtam csak olyat ami transzformátoros megoldással csökkenti a feszt az AVR-nek. Viszont nem akarok trafót pakolászni a kapcsolásba ha nem muszáj. Meg a másik hogy valahogy le akarom választani a nullátmenet figyelést is. Optocsatolóval nem lehet ezt valahogy megoldani? Ha tudsz segíteni azt megköszönném.

Még volt egy másik fordulatszám figyelés is. Az még használt egy 2N3904-es Tranzisztort a Reflexiós Optó lábán. Természetesen 5V-al megtáplálva. Ez arra lenne jó hogy a kimeneten vagy 5V vagy 0V jelenjen meg?
(#) Steven19 válasza atideath hozzászólására (») Máj 2, 2012 /
 
Helló.
Az elgondolásod jó, csak az a hiba benne hogy az AVR-t nem szinkronizálod rá a váltakozófeszültségedre.
Azt kellene megoldanod hogy az AVR a 220/230V nullátmeneténél kezdje a PWM jeled.példa
Mint ahogy az oldalon is látni fogod miképp kellene csinálni a triakod vezérlését.
Én tavaly szenvedtem ezzel én is úgy gondoltam hogy :hát ott van benne a nullátmenet érzékelés azt viszlát, hát nem így volt az izzóm is úgy vibrált mint annak a rendje,mert összevissza hasogatta a fázist gondolom én.Vagy vegyél egy valena fényerőszabályzót abban ATtinny13 van a potin pedig asszem 0-5V-ig van feszkó azt már csak egy digitálispotival kellene helyettesíteni azt ennyi...
(#) vzoole válasza atideath hozzászólására (») Máj 2, 2012 /
 
Az AVR-t miről hajtod ha nincs trafód?

Javasolom, kis panel trafóról menjen az avr és akkor a fázis figyelését is könnyen megoldhatod.
(#) atideath válasza Steven19 hozzászólására (») Máj 2, 2012 /
 
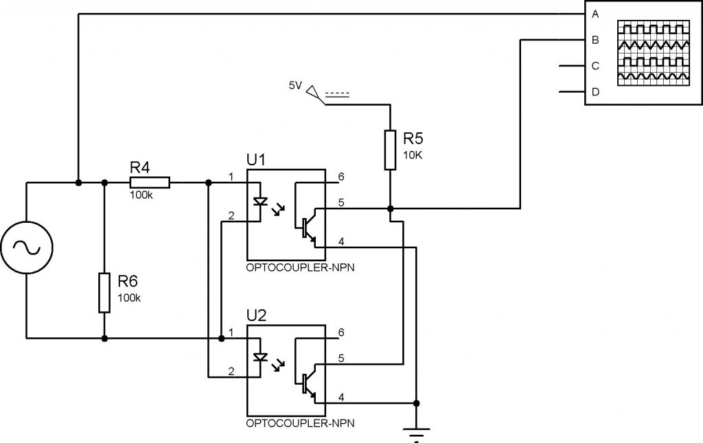
Igen tudom hogy kellene nullátmenetet figyelni. Nos a következőt találtam ki. Optocsatolónak TLP621-2 ebben két optocsatoló van egyszerre. Összeraktam a kapcsolást gyorsan Proteusba és leszimuláltam.

Ez mehetne rá egy megszakítás lábra és akkor az AVR tudná hol kell kezdeni a PWM vezérlést.

Ez a kapcsolás használható így? Nincs nagy dolog benne. És még le is van választva az 5V-os ágról a 220-as rész.
(#) atideath válasza vzoole hozzászólására (») Máj 2, 2012 /
 
Igen ez még egy másik elgondolás. Lehet ez lesz a megoldás rá. Ha ez a kapcsolás amit az előbb rajzoltam nem működik a gyakorlatban.
(#) Steven19 válasza atideath hozzászólására (») Máj 2, 2012 /
 
Hát érdekes megvalósítás.
Viszont szerintem elég csak az egyik félhullámot nézni utána már menne magától az egész.Nézd meg a példa-t az előző hozzászólásomban ott idevágó ötlet van.Csináld meg aszerint.
(#) Reggie válasza atideath hozzászólására (») Máj 2, 2012 /
 
De ugy kene. Siman antiparallel ket optonak a LED-jet es egy elotet ellenallason keresztul a 230-ra kell kotni. Ha az egyik opto kimenete sem vezet, akkor nullatmenet van, ha valamelyik vezet, akkor pedig tudod, hogy + vagy - felperiodus van-e.
(#) Reggie válasza atideath hozzászólására (») Máj 2, 2012 /
 
Na, erre gondoltam. Igy jo lesz.
(#) Mezoas válasza atideath hozzászólására (») Máj 2, 2012 /
 
Google többnyire adakozó, itt egy kipróbált kapcsolás 220V-ZCD, lefutó vagy felfutó él vizsgálható tetszés szerint.
Következő: »»   441 / 841
Bejelentkezés

Belépés

Hirdetés
XDT.hu
Az oldalon sütiket használunk a helyes működéshez. Bővebb információt az adatvédelmi szabályzatban olvashatsz. Megértettem