Fórum témák
» Több friss téma |
Nem. Arra gondoltam, hogy ha átkapcsolom a kapcsolót, akkor az eredetileg beszélt elv alapján mutassa a fogyasztást (azaz a fordulatszámot is figyelembe veszi a pillanatnyi sebesség mutatásához, azaz ahogy te mondtad sima integrálótagként üzemel).
De a fordulatszám jelző az már bonyolultabb kapcsolást kívánna maga mellé nem?
Lehet megint én vagyok a hülye, de nem azt beszéltük hogy a fordulatszám nem kell a méréshez?
Fordulatszám kijelzéshez kellene egy másik áramkör is és egy kapcoslóval akor lehetne választani h a kivezérlésjelző melyiket mutassa.
A kész kapcsolás ugye egy fordulatszámtól független értéket fog mutatni. Ha a fordulatszám 5000 és az injektor nyitási idő csak 3ms akkor ugyanannyi led fog villogni, mintha a fordulatszám 1500, az injektor pillanatnyi nyitási ideje pedig 3ms. Tehát fordulatszám független, holott nyilván a pillanatnyi fogyasztás 5000-es fordulaton többszöröse, mint 1500-on.
Amit te eredetileg kitaláltál, hogy simán az injektort figyeljük és integráló taggal közelítsük a pillanatnyi fogyit, az a fordulatszámot is figyelembe veszi, hisz nagy fordulaton nagyobb frekivel nyit az injektor. Na én erre a kettőre gondoltam, hogy a második ötlet esetleg egy kapcsolással aktiválható lenne--> lekapcsolva azt a részt ami "fordulatszámfüggetlenné" tette a jelet. (persze lehet hogy én értettem félre és most a hülyeséget magyarázom, akkor viszont bocsi) u.i.: nézegettem az eagle tervezőprogit, de nekem még ez is túl összetettnek tűnik egy sima kapcsolás megtervezéséhez. Nincs valami olyan progi ami esetleg felismeri a kapcsolást? vagy ez csak álom?
Ez így nem teljesen igaz!
Az injektor nem minden esetbe ugyan annyi ideig van nyitva. amit irtál 5000és 1500 1/min nem ugyan addig van nyitva az injektor. nagyából úgy kell elképzelni, hogy a befecskendezett üzemanyag meniysége a nyitvatartási időtől függ. és hogy menyi üzemanyag kell be azt meg a beszivott levegő meniysége határozza meg. szóval ez a kapcsolás amit a kolléga tökéletesen kielemzett úgy jó ahogy van pillanatnyi fogyasztás mutatására!! NEM kell fordulatszámmal foglakozni. Én Sprint layuot-ba tervezek mindent!
Persze tudom, hogy nem feltétlenül annyi megy be 1500-on és 4500-on. De ezt én feltételeztem, hogy pont olyan szituáció adódik, hogy ugyanannyi a nyitási idő, és akkor ugye a két elv nem ugyanazt jeleníti meg. (ha csak sima integráló tag van akkor nyilván többet mutat a mérő)
Start-stop rendszerben nem gondolkodtál? Ez a másik nagy projektem, egyszer már elkészült, de a kapcsolás nem volt túl megbízható, így hanyagoltam a dolgot egy időre.
igazából a kapcsolás nem teljesen egy integráló áramkör.. ez a kapcsolás azt csinálja ha kinyit az injektor akkor szépen növeli a ledek kivezérlését addig amig nyitva van az injektor amikor bezár ott tartja a ledek világitását ameddig nyövelte. következő nyitásnál meg ujból kezdi ezt. bár ez egy egszerű magyarázat akart lenni nem pont igy működik de a lényeg ez. Ezt a kapcsolást nyugodtan építsd meg!! start stop annyira nem érdekel sztem nem sokat nyersz vele a fogyasztáson..durván számolva 7 forint alajáraton 1 perc járás..inditómotor sokkal jobban igénybe lenne véve. de most ezt hirtalan számoltam, lehet h mégis volan értelme..
Azt nem is a spórolás miatt szeretném. Annak nincs értelme, az igazi start stop rendszerek úgy állítják meg a motort, hogy az holtponti helyzetben marad, így az indítás a másodperc töredéke alatt megtörténhet. Ez a régi autóknál kivitelezhetetlen. Itt inkább kényelmi szempontot szolgálna. Léteznek kész rendszerek, azok sem rosszak. Figyeljük a ford.számot, ha az elér egy értéket, akkor az önindító reléjét megszakítjuk. Ha találnék kész rendszert azt építeném be, de még nem találtam elérhető áron. Nyilván 30000-et nem ér meg. Az első kapcsolásom 5000-ből megvolt.
Na a rajzra visszatérve szerintem építsd meg!!
Én megrendeltem az átfolyásmérőt, elméletileg jövőhétre itt van és kezdőthetnek a kísérleti mérések. Áramkör tervezés és programozás. alig várom, hogy benne legyen a kocsiba...
Rendben. Megpróbálom a hétvégén összedobni a rajzot, és megrendelem az alkatrészeket. Nagyon kíváncsi leszek. (a tiédre szintén
). Itt tájékoztassuk egymást a fejleményekről. Nyákmaratásra van még egyszerű módszer a sima lézernyomtatós-vasalós-maratós eljáráson kívül? Sajnos az ugye nem 100%os, nekem nem volt az. Még a doboz kérdést nem tudom, hogy miben helyezzem el, vagy hova helyezzem, hogy korrekt legyen a kinézet. Majd agyalok még rajta.
vasalós megoldás pedig tökéletes, ha mindent jól csinálsz!! nekem még a 0.5mm-es vonalak is szépek.
Ha a fényerőt változtathatóvá akarom tenni, azt tudja az ic? Úgy láttam, hogy nem. Nagy meló azt megoldani?
fényerő változtatást tudja a ledvezéslő ic. nézd meg az adatlapot benne van hogyan kell számolni hozzá a megfelelő ellenállásokat.
lm7805 tuti h van a hestoreba egyik legalapvetőbb alaktrész. többihez majd keresek helyettesitőt.
http://www.hestore.hu/prod_10000543.html
Ja az LM nem kell.. Azt honnan lehet tudni, hogy hol lehet elhagyni az elejét és hol nem?
A fényerő szabályozásra keress egy fotodiódás applikációt! Szükséges az automata szabályozás, mert az a fényerő ami napfényben alig látszik, éjszakai vezetéskor nagyon durván zavar.
vagy az is lehet jó hogy 2 fényerővel tudjon működni a led és pl a tompitott lámpa vezérelné, ha felvan kapcsolva akkor visszaveszi a fényt..
Akkor lakott területen kívül nappal semmit sem látsz belőle...
Ez sem rossz megoldás, a rádió is világítás bekapcsolással alszik el, bár a hátrányát már leírtátok
A Trabant gyári átfolyásmérőjében is ott volt a fotodióda az A277D kettes lábán.
Igen ebbe nem gondoltam bele:d én szerintem az lcd kijelzőnél egy fényerőt fogok beállitani ami még sötétbe nem zavaró...
Keresgéltem fotodiódás megoldásokat, de nem jöttem rá, hogy miként tudom beépíteni a kivezérlésjelzőm mellé :/
foto ellenállás vagy foto tranzisztoros kapcsolást keress.
Hello!
Idézet: Ezt mérted? Milyen autó vezérléséről van szó? „Az injektor nem minden esetbe ugyan annyi ideig van nyitva”
Fototranzisztoros kapcsolásokat találtam, de mindegyik csak le illetve bekapcsol sötétben. Azzal nem megyek sokra. Ha simán beteszek a ledek mellé egy fotoellenállást az nem jó?
LM7805C -ez megvan MM3906 -amit küldtél ugyanugy kell bekötni? d 1n5233 -ehelyett milyen zénert tegyek be? tök mindegy csak 6voltos legyen?
Hello!
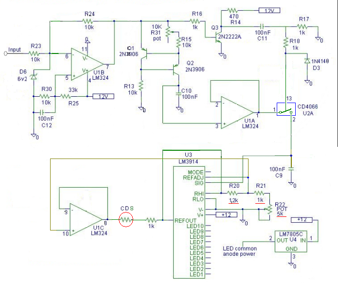
A fényerő "szabályozásra" a következőt javaslom. (Az LM324-ben amúgy is van plusz két felesleges OPA.) - Az LM3914-nél a Led-ekre jutó áramot a REF-OUT terhelése határozza meg. Az itt folyó áram, kb. tízszerese lesz a Led-ek árama. - "Normál helyzetben" ezt az R20 ellenállással állítják be. Tekintve, hogy a REF-OUT és REF-ADJ pontok között mindig a belső 1,25V referencia feszültség van, a Led-ek árama=1,25V/R20*10=1,25V/560ohm*10=22,3mA. - De mivel a Ref-OUT feszültségét az R20-R21-R22 osztó határozza meg, az R20 értékét nem lehet változtatni. Pontosabban vele kellene változzon R21-R22 értéke is, hogy az IC referencia feszültsége ne másszon el. - Ha a REF-ADJ láb feszültségét egy követő kapcsolással elválasszuk, akkor nem változik meg a referencia feszültség. Így az R20 értékét 1kohm-ra választva, a Led-ek árama sötétben 12,5mA lesz. (Természetesen, hogy a referencia beállíthatósága ne változzon el, R21 és R22 értékét is a duplájára kell növelni. - Most már terhelhető "szabadon" a REF-OUT lába, anélkül, hogy a referencia feszültség megváltozna. Hiszen az áram a REF-OUT lábon lép ki, és az IC kimenetén keresztül a negatív tápba megy. A REF-OUT és az IC kimenete között így mindig 1,25V lesz, független R22 beállításától. - A fényerőt egy CDS fotoellenállással érzékeljük, és sorba kötünk vele egy 1kohm-os ellenállást. Sötétben a CDS ellenállása 100kohm feletti, világosban pedig 1kohm alatti. Ha feltételezzük hogy világosban nulla ( persze nem az) Akkor az R20 és a soros 1kohm párhuzamosan kapcsolódik, mintha R20 500ohm lenne. Így a Led áram világosban 25mA maximumot érhetne el. - Természetesen én csak kiötöltem a kapcsolást, ki nem próbáltam. Majd Te kipróbálod. A CDS helyett, szerintem lehet fototranyót is használni, ekkor a kollektor megy az 1kohm felé. (mert ott pozitívabb a feszültség. Lehet ez a célszerűbb megoldás. (Kicsit tisztázta a rajzot..) üdv! proli007
Igen a saját autóm alapján mondtam amit mondtam. Motronik m7.4.4 vezérlőről van szó. ő a nyitvatartási időt állitja. természetesen amit te is belinkeltél az meg impulzussorozatú a vezérlése ha minden igaz. Ahoz meg az említett kapcsolás nem is lenne jó akkor!
milyen autón mérted ezt az injektor nyitást?
Szia, ez az amit én magamtól biztos ki nem ötlöttem volna... Köszönöm a fáradozásod és leírásod a kiegészítéshez, így már meg tudom építeni a kapcsolást. Mindenképp beszámolok róla, ha van már eredményem.
az egyel korábbi hsz-re van ötletetek? (tranyó + zener választás) |
Bejelentkezés
Hirdetés |









