Fórum témák
» Több friss téma |
Fórum » Porlasztó vezérlés
Témaindító: ventodízel, idő: Máj 7, 2012
Témakörök:
Sziasztok!
Gyorsulási versenyre építe autót, és az intercooler jobb hűtése miatt arra gondoltam, hogy vizet porlasztok rá, mert ugye práolog és hőt von el..... de nem ez a lényeg. Sajnos elektronikában nem vagyok egy zseni. Jó lenne ha valaki tudna egy viszonlyag egyszerű kapcsolást mutatni ami következő képen működne: Tehát 12V-ról menjen. Az adagoló tetejére tettem egy mikor kapcsolót ami csak padló gáznál kapcsol. Mikor zárja az áramkört el kell telnie 2 sec-nek, és utánna kell kapcsolni az áramkörnek ami 1 sec-re bekapcsol 2 sec-re ki kapcsol addig amíg el nem veszem a gázt és a mikró kapcsoló nem bontja az áramkört. Remélem értehetően írtam le mit szeretnék. Nagyon szépen köszönöm az infókat!
Egy állítható irány jelző relé sorba kötve a mikro- kapcsolóval + 1 ablakmosó szivattyú a mi porlassza a vizet . A mai sport üzemanyagoknál nincs jelentősége annak hogy a hideg levegő nagyobb térfogatú . Égés rásegítő- vel nagyságrendekkel nagyobb teljesítmény hozható ki . Ha az egri várba lettvolna egy kis káli hipermangán akkor a török pasát kinyomták volna a sátrából igen távolról .
Egyszerű astabil multivibrátor kell, aminek egyik állapota 2s, másik 1s. 555-ös IC-vel és pár alkatrésszel könnyen meg is valósítható. Segédprogramokban van is számító progi hozzá.
ez tetszik és elég egyszerű is, ha jól tudom akkor a gyári index relét is át lehet alakítani, csak egy ellenállást kell kicserélni állíthatóra. köszönöm ez lesz a megoldás!
Legegyszerűbb úgy lelassítani az elektronikus relét hogy a tekercsére párhuzamosan kondit teszünk . Etől terhelés független lesz és egyenletesen kapcsolgat .
"a hideg levegő nagyobb térfogatú" ? Ez csak véletlen elírás? Amúgy, miért nincs jelentősége? Már nem áll fent az adott térfogatban több Oxigén = több elégethető üzemanyag = nagyobb teljesítmény? És mit hívsz sport üzemanyagnak?
Van jelentősége a térfogatnak de ebben az esetben csak annyit ér mint kandisznón a csöcs . Ha oxigénre van szükség lehet venni kicsi palackba mágnes szeleppel be a légszűrőházba ez többet ér mint a tartósított hegyi levegő . Mi a sport üzemanyag ezt kérded ? Annyi segítséget tudok adni hogy nem az amit a tecsó kúton tankolsz meg nem is a wwwpover . De rákereshetsz a neten Cimszavak : nitro, aceton ,etanol.
Szia!
Szerintem a topiknyitó diesel motort tuningol, mert az adagolóra tett mikrokapcsolót.
és mi a helyzet a bimetálos relékkel? azt is tudom valahogy lassítani vagy éppen gyorsítani?
Lehet, hogy egyszerű, de azért ne felejtsd, hogy 555-nél az első 2s kicsit hosszabb lesz, mert a kondi töltése nem 1/3 Ut-ről indul! A másik gond a megoldással, hogy először kell a szünet, holott "alapból" szünet van az 555-nél
!Egy kicsit bonyolítani kell, akkor meg egyszerűbb egy mikrovezérlő megfelelő programmal ( persze, láttam, hogy nem ért hozzá, de akkor a bonyolult áramkör még nagyobb probléma, mint egy felprogramozott mikrovezérlő beépítése !) ....! Steve
"Szerintem a topiknyitó diesel motort tuningol, mert az adagolóra tett mikrokapcsolót. "
Jó a meglátás erre nem is gondoltam hogy a dizel motor nak nincs levegő szűrője meg szivó csöve de még üzemanyaga se hogy keverni lehessen . Csak látnám ki irt benzinről .
Nem érdemes foglalkozni bimetálossal mert hőre változik , később indul , terhelés kell neki . Bontóba be ,elektronikus relé kér párdarab . Próba .
Köszönöm mindenkinek az infót!
Szia!
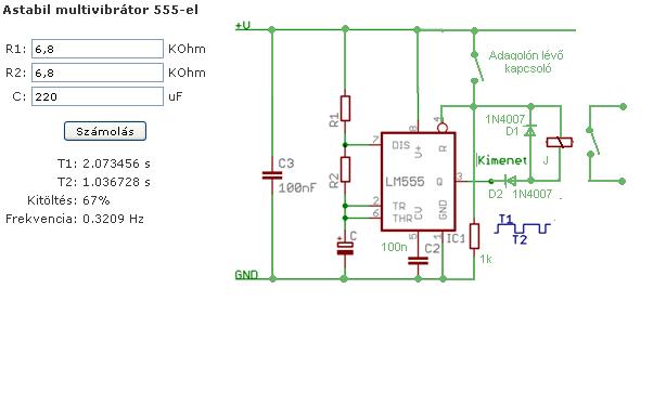
A lap fejlécén lévő segédprogram alapján készítettem egy elvi rajzot az 555-ös időzítő IC-vel. Működése: Az adagolón lévő kapcsoló nyitott állásában az IC 4. reset lába testre van húzva az 1kOhmos ellenállással, így az oszcilláció áll, s az IC 3. kimenete alacsony szinten van. A J jelfogó is elengedett, mert mindkét kivezetésén testpotenciál van. A kapcsoló zárásakor megindul az oszcilláció, a 3. kivezetés magas szintre vált, de a jelfogó továbbra is elengedett, mert mindkét kivezetésén a tápfesz. van jelen. T1 idő múlva a 3. kivezetés alacsony szintet vesz fel, így a jelfogó T2 ideig behúz. Amíg az adagoló kapcsolója zárt aT1 és T2 idők szerint váltakozik a relé be- és kikapcsolása. D1 dióda a relé önindukciós feszültségét vágja le az IC védelmére, D2 a 3. kimenet visszahatását akadályozza meg a reset lábra. A kapcsolás egyetlen hibája az, hogy az első szünetidő nem 2 másodperc, mert a C kondenzátor kisütött állapotba van. Eszerint az első szünet: 1,1(R1+R2)C=1,1(6,8k+6,8k)220uF=3,29 másodperc. Nem tudom mennyire okoz hibát neked,ha az első spriccelés ennyit késik?
Első osztályú!
Köszönöm szépen az 1 sec difi nem gond! Köszönöm szépen!
Szia!
Az elvi rajzon nem szerepel, de a táp ágba célszerű egy kb. 1000µF-os elektrolit kondenzátort bekötni ( oda ahol a C3 is van).
Rendben köszönöm szépen!
szia
Igaz, hogy roppant egyszerű, de és inkább pic-el cinálnám, ha pontos idő kell neked. Ugyanis én csináltam 555-el ablaktörlő vezérlést, és rájöttem, hogy amikor áll a motor, máshogy megy, mint mikor megy az autó, és tölt a generátor. Az 555-nél egy kondit tölt, és süt ki, a pic-nél viszont egy rezgőkvarc adja az órajelet, ami a tápra nem allergiás, csak egy 5 voltos táp kell neki. 12f675-el Pl 5 perc alatt össze lehet dobni egyet.
Ha gyorsulásra építed, akkor elvileg 1 kör nem tart tovább 10-18 másodpercnél. Ebben az esetben meg szerintem nyomjon vizet végig az a porlasztó, ne két másodpercenként 1 másodpercre. Amit még én megtennék, hogy a levegőhűtő elé több injektor tennék fel, mert ezeknek általában a sugárzási képük elég keskeny. Sugározhatnak a hűtő előtt vízszintesen lefelé, a menetszél majd szépen elteríti a hűtőn a vizet.
|
Bejelentkezés
Hirdetés |




!
