Fórum témák

» Több friss téma
Fórum » Ez milyen alkatrész-készülék?
 
Témaindító: csaby, idő: Dec 25, 2005
Témakörök:
Lapozás: OK   38 / 1191
(#) Balazs_555 válasza vtsoftware hozzászólására (») Szept 13, 2007 /
 

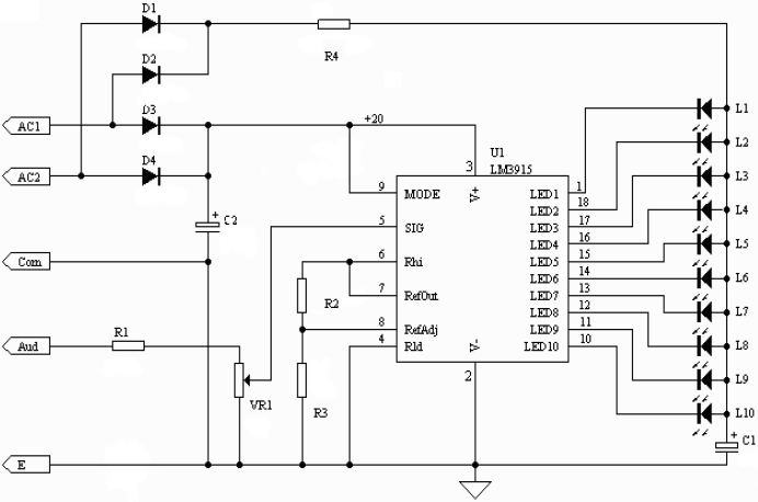
Circuit as shown is wired for dot mode. For bar mode, connect pin 9 to pin 3.

Ez az áramkör DOT móban használja az ic-t(midig csak 1 szegmens világít. BAR módhoz a 9-es lábat a 3-assal össze kell kötni(tápfeszre).
(#) Balazs_555 válasza vtsoftware hozzászólására (») Szept 13, 2007 /
 
Kivezérlésjelzőnél a bemenetre a PC hangkártya kimenő jelét szokták kötni, vagyis sztem line out kell rá.
(#) nandras válasza vtsoftware hozzászólására (») Szept 13, 2007 /
 
a LEd-ek áramát korlátozni kell, mert elszáll az IC. vszeg ezért sikerült egyet már elégetned!
(#) nandras válasza vtsoftware hozzászólására (») Szept 13, 2007 /
 
nézd meg ezt a linket, itt mindent megtalálsz:
Bővebben: LM
(#) vtsoftware válasza Balazs_555 hozzászólására (») Szept 13, 2007 /
 
akkor mostmár felettéb furcsa hogy a 6.ik leden kívül mind világított.

a csatolt képet csak úgy összedobtam még nem akarok konkrét nyákot készíteni neki

ez így működne?
köszönöm
(#) Balazs_555 válasza vtsoftware hozzászólására (») Szept 13, 2007 /
 
inputra kötöttél vmit?
(#) Balazs_555 válasza Balazs_555 hozzászólására (») Szept 13, 2007 /
 
(#) nandras válasza vtsoftware hozzászólására (») Szept 13, 2007 /
 
mivel a 9 lábat a földre kötötted, nem vszínű, hogy működik...
(#) vtsoftware válasza Balazs_555 hozzászólására (») Szept 13, 2007 /
 
vaúúú

kösziiii :worship:
(#) vtsoftware válasza nandras hozzászólására (») Szept 13, 2007 /
 
bocska de úgy találtam

bakker (mod: bocs)
ha ezt előbb tudom akkor jót csinálok nem egy ic-kemencét

Balazs_555, ez felér egy karácsinyi ajándékkal, nagyon örülök neki köszönöm (keverőpulthoz kőne [de még nem kezdtem el túl láma vagyok most még csak gyűjtögetek])

de télleg' köszönöm
(#) nandras válasza vtsoftware hozzászólására (») Szept 13, 2007 /
 
"...ha ezt előbb tudom akkor jót csinálok nem egy ic-kemencét..."
semmi gond - ne te vagy az első, aki hozzájárult a maga szerény módján a klímaváltozáshoz...
(#) Balazs_555 válasza nandras hozzászólására (») Szept 13, 2007 /
 
Én úgy olvastam, h akkor működik BAR módban, ha a PIN9-en magyobb a fesz, mint V+ − 100 mV.
Egyébként DOT módban müxik, de azt nem írja, h nem lehet földre kötni, a rajzon sztem csak a potenciál van rögzítve.

Bocsi, az előbb elírtam, 'fesz'-t akartam írni.
(#) nandras válasza Balazs_555 hozzászólására (») Szept 13, 2007 /
 
igazad van, valóban nem írja. de ha megnézed az adatlapot, akkor láthatod, hogy a 9 láb egy műv erősítő egyik bemenete, a másik pedig a tápon van. ha földet adsz a 9- re, akkor jó eséllyel feldobja a talpát a műv. erősítő.
szerintem...
(#) vtsoftware válasza nandras hozzászólására (») Szept 13, 2007 /
 
isten ments de a vetélkedések elkerülése érdekében egy ötlet, valaki alakítson a rajzon, így mindenkinek jó

(a bar/point módot egy kapcsolóval)
(#) nandras válasza vtsoftware hozzászólására (») Szept 13, 2007 /
 
nem kell azon alakítani semmit.
azt el kell felejteni
:yes:
azon a linken, amit adtam, PDF- ben megtalálod az IC minden adatát, meg egy rakás példakapcsolást is, ahol bemutatja a lehetséges felhasználási módokat (alap, híd, kiterjesztés és egyéb felhasználások...) meglepően sokoldalú ez a cucc, sokkal többet tud, mint egy egyszerű kivezérlésjelzés!
(#) Balazs_555 válasza nandras hozzászólására (») Szept 13, 2007 /
 
Igazad lehet, nem néztem a rajzot, csak a köv oldalon a mode select-et.
(#) nandras válasza vtsoftware hozzászólására (») Szept 13, 2007 /
 
az átkapcsolás meg egy sima kapcsoló, amelyik vagy tápot ad a 9- es lábra, vagy semmit
(#) vtsoftware válasza Balazs_555 hozzászólására (») Szept 13, 2007 /
 
köszönöm szépen
(amúgy a konzol.net a te oldalad lesz?)
(#) Balazs_555 válasza vtsoftware hozzászólására (») Szept 13, 2007 /
 
Nemhiszem, mert nem ismerem.
Miből gondoltad?
(#) vtsoftware válasza Balazs_555 hozzászólására (») Szept 13, 2007 /
 
http://212.92.23.34-ről valahogy a konzol.net-re kerültem, azt hittem te szerkeszted mert az oldalon a fájlra néző link nincs de te tudtad mindegy nem lényeg, gondolom akkor google vagy csak találtad
de köszi a rajzot
(#) szabi83 válasza vtsoftware hozzászólására (») Szept 13, 2007 /
 
[off]a pdf link, az http://www.dspsystem.hu/ -ről van..
(#) Balazs_555 válasza vtsoftware hozzászólására (») Szept 13, 2007 /
 
Ha beírod a kugliba: lm3915 , az első találat ez.
(#) vtsoftware válasza Balazs_555 hozzászólására (») Szept 13, 2007 /
 
name szóltam...
(#) vtsoftware hozzászólása Szept 13, 2007 /
 
Na most idegesítek fel majdnem 100 ember, hátha nem
Leírnátok mit jelentenek a PDF-rajzban a jelek?
AC1, AC2, Com, Aud, E
Gondolom az AC1 a 12V+, az AC2 a 12V-, a Com a mérési ág, az Aud a signál bemenet, az E pedig a föld?
Javítsatok ki ha tévedek ami elég valószínű, mert az AC1-et és az AC2-őt összekötve egy nagy Z betű jön ki...
(#) Balazs_555 válasza vtsoftware hozzászólására (») Szept 13, 2007 /
 
Az AC1 és AC2 nincs összekötve, csak közösítve vannak, de a diódák miatt nem lehet zárlat, mert mindkét pontból csak befelé folyik áram.
(#) vtsoftware válasza Balazs_555 hozzászólására (») Szept 13, 2007 /
 
akkor jól írtam?
(#) Balazs_555 válasza vtsoftware hozzászólására (») Szept 13, 2007 /
 
Az a két AC nekem sem tiszta, nem értem mi értelme van.
A diódákat ki lehet hagyni, a két pontot összekötni(amik a diódák végpontjainál vannak), az lesz a pozitív, alul a negatív, berakni elé egy graetz-hidat(vagy megcsinálni a 4 diódából) és akkor lehet egyen és váltó fesz is a táp.
(#) vtsoftware válasza Balazs_555 hozzászólására (») Szept 13, 2007 /
 
értem mit mondasz de nem tudom lerajzolni
(itt a sablon átrajzolnád csak úgy kutyafuttában)
(#) vtsoftware válasza vtsoftware hozzászólására (») Szept 13, 2007 /
 
a sablon bezzeg lemaradt

kapcs.PNG
    
Következő: »»   38 / 1191
Bejelentkezés

Belépés

Hirdetés
XDT.hu
Az oldalon sütiket használunk a helyes működéshez. Bővebb információt az adatvédelmi szabályzatban olvashatsz. Megértettem