Fórum témák
» Több friss téma |
Fontos: PICKit2 klón építése tanácsok
Igen. Meg is van: 3,3V-os adapter. Szilva csinálta.
A Szilva féle klón plusz az adapter helyett nem egyszerűbb a furatszerelt klónt megépíteni? Az adapter kihagyása végzetes lehet a kontrollerre.
Ha már megvan építve a Szilva féle klón akkor egyszerűbb egy adaptert összerakni. Persze! A figyelmetlenségnek ára van.
És ha mind ezt megcsinálom akkor nem lehet vele gond?
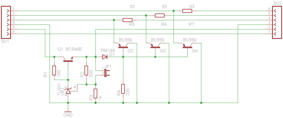
A G-S ellenállások lezárják a MOS-FET -eket, ha nem kapnának vezérlés, főleg Q1 -nél létfontosságú. Az L1 egyenáramúlag rövidzár, ha Q1 hosszabb ideig kinyit, már meg is sült. A mérések ideje alatt véletlenül is fel lehet tölteni a kb. 1nF G-S kapacitást. Ha a kontroller nem indul be, a kivezetései nagyimpedanciájúak maradnak.
A MCLR felhúzás is szükséges, ugyan a MCLR reset le van tiltva, ekkor egy szabadon lebegő bemenet. Rosszabb esetben még programozási módba is beléphet a kontroller. Vusb szűrő legyen 470nF. Az adatlap szerint: Idézet: „0.22 0.47 12 µF Ceramic or other low-ESR capacitor recommended” "Gond márpedig mindig lehet." mondta Murphy...
Nagyon szépen köszönöm a gyors és kielégítő válaszodat.
Na beforrasztottam minden Fet-re az ellenállásokat és azóta a Q1 olyan szinten forrósodik,hogy szaga is van
Akkor nyilván összezártál valamit.
Megnéztem és nem zártam össze semmit,kiszedtem onnan az ellenállást és még mindig melegszik.
Nem húztam GND-re.Előtte nem melegedett semmi,csak annyit csinált,hogy ha frissítette magát a pic kit akkor utána nem indult el.Előtte felismerte a windows és működött is.Csak az az érdekes,hogy ez a második amit megépítek és az első hibátlanul működik,pedig ugyan azokat az alkatrészeket használtam mint az elsőnél.És az elsőnél csak az IRF9z34-hez tettem be az G és S lábak közé az ellenállást.
Egy FET-nek annyi elég a kipurcanáshoz (különösen, ha nincs a gate-en éppen rajta az a bizonyos ellenállás, és a "levegőben lóg"), hogy a kezeddel megérinted. Vagy a forrasztópákával. Esetleg a hozzákötött másik alkatrésszel teszed ugyanezt.
Szóval nem kell meglepődni, hogy ha néha így jár az ember. Ezt úgy hívják, hogy lutri. Természetesen lehet tenni annak érdekében, hogy ez ne így legyen, de házi körülmények között ez nem igazán szokásos (antisztatikus padló/munkaasztal/páka, csuklópánt földelve).
Akkor ezek szerint állhatok neki kicserélni a Feteket?
Idézet: „...lehet tenni annak érdekében, hogy ez ne így legyen, de házi körülmények között ez nem igazán szokásos...” Évek óta írom, amit fentebb is leírtam. Értetlenül olvasom a visszatérő kérdéseket... Előbb beletenni a G - S ellenállásokat, aztán a MOS-FET-eket, csak aztán ráadni a feszültséget. A furatszerelt klón bemérésénél leírtam, hogy az első mérések idejére az L1 helyett alkalmazzunk 10 .. 100k ellenállást. Persze ekkor nem áll elő a Vpp feszültség, de kimérhető Q1 vezérlése, annak tönkretétele nélkül. Ha már vezérli a kontroller, az ellenálláson megvan a négyszögjel, az ellenállás kicserélhető a 680uH induktivitásra. Ekkor már nem veszélyes az áramkör a Q1 -re. További óvintézkedéseket is lehet tenni: Vásárláskor alufóliába csomagolni a MOS FET -eket, csak a legvégén kivenni a beültetés előtt. Jó megoldás még a PC kártyáknál alkamazott fekete, vezető szivacs is. Az eredeti kapcsolásban Q1, Q4, Q6 helyén NPN, a Q5 helyén PNP tranzisztor van bázisellenállásokkal Q5 kivételével.
Nem fért már bele:
Q5 kapcsolását meg kell nézni a PICkit2 User?s Guide DS1553 dokumentumban - ott Q6 az azonosítója.
Akkor nekem baromi nagy szerencsém volt az első megépítésénél mert ott se ellenállásokat nem forrasztottam be(csak utólag),se fóliába nem tettem a Mos-Fet-eket és eddig még tökéletesen működik minden hiba nélkül.És semmit se mértem összerakás után.
Elég egy karóra fémpántját, vagy egy drótgyűrűt a csuklón egy műszer zsinórral hozzácsipeszelni a földelt pákatrafó házához, vagy a PC házához. Persze nem árt ellenőrizni a földelés jóságát előtte!
Nem voltál feltöltve, vagy fém széken ültél, vagy mezitláb voltál, esetleg előtte megfogtál egy földelt felületet, vasasztal kissé vezető asztallappal, kőburkolat, nem műszálas zokni, pulóver stb.
Nekem se szokott FET-em tönkre menni, de egyszer egy PIC-em elszált, biztosan ilyesmi miatt. Szóval ezt el lehet kerülni kicsi odafigyeléssel, vagy annak hiányában, ahogy mondod szerencsével.
Igen, nagy szerencséd volt... Beültetted egyszerre, nem próbáltad meg kontroller nélkül, nem mértél feszültséget stb. kontroller nélkül. A quartz és a kondenzátorainál minden rendben volt. A jól felprogramozott kontrollered elsőre indult. Nem mindenki ilyen szerencsés...
Van valakinek tapasztalata azzal kapcsolatban, hogy utánépített pickit2-őt (szilvásy-féle) lehet-e használni MPLAB-X környezetben?
A PICkit2V2.exe nevű program felmismeri az égetőt, de az MPLABX-ben a következőt írja ki pickit2 mellet: Inactive Connection: PICkit2: None (VID 04D8, PID 0033). Csatoltam képet is. (Tudom, kicsit off, de remélem még belefér a témába.)
Igen,elsőre indult a kontroller,itt segített nekem az egyik fórum társ a felprogramozásban,haza hoztam beletettem a pic-et és azóta már sokszor használtam és tökéletesen működik.Eleinte még adapterem se volt hozzá hanem csak kivezetékeltem a lábakat egy próbapanelon, és úgy programoztam fel a kontrollereket.
Üdv.
Ehhez kellene nekem alkatrészlista,vagy kapcsolási rajz.
Ahonnan ezt szedted ott fent van minden.
Ha már lusta vagy utánanézni, akkor csatoltam, feliratozva van..
Sikerült megépíteni a Hp41C által publikált pickit2-t. Nagyszerűen teszi a dolgát, köszönöm szépen a közreadást. A megépítéshez hozzátartozik, hogy a pic és a fetek, no meg a panel kivételével minden alkatrész jobb napokat megélt, kihajított méhtelepi elektromos készülékekből származik és ez így valóban reinkarnáció.
Néhány kép:
Üdv! Ennél az adapternél a Vpp pumpa ugyanúgy 5 voltot kap, az nem baj? Például a Pic24 családnál a program szerint Vpp=Vdd, azaz 3,6 volt, de ebben az esetben 4,7 volt körül lesz a Vpp. Ez nem jelent gondot?
Én is úgy gondolom, hogy ez gondot jelent.
A Szilva féle klónban dip tokos a 18F2550. Egyszerűen át lehet tenni a furatszereltbe.
Közel 3 éve írom, nem érdemes lehagyni az eredetiről semmit sem: Előbb-utóbb jön egy feladat, amihez kelleni fog. Ha a panelen ott a hely, de nincs beültetve, akkor elég kiépíteni - nem kell másik panelt felépíteni.
Sziasztok!
Megépítettem a Szilva féle klónt. Az említett ellenállások(10k) a FET-ek G és S lábai közé kellenek? Mit mérjek, ha biztosra akarok menni? (jelenleg még nincs beépítve a piros és a sárga led, illetve a nyomógomb). Pic nélkül már kipróbáltam, a zöld led világít, semmi nem melegszik. Viszont a Pic-et nem merem beletenni. Illetve az ICSP csatlakozóra kapcsolandó részről tudtok adni egy leírást?(már többet is olvastam, és egyik ellent mond a másiknak...) Egy technikai jellegű kérdés: 16F628-as Picet szeretnék venni. Viszont a ChipCad-néllátok legalább 4 félét(DIP-ből). Miben különbözhetnek? Egyébként mi a különbség a 628 és a 628A között? Idézet: „Miben különbözhetnek? Egyébként mi a különbség a 628 és a 628A között?” Az A és a nem A az két különböző verziójú chip, külön data sheet-tel. Az A-s az újabb, szerintem olyat akarsz. Bővebben: Link Az egyes verziókon belül a többi betű/szám különböző paraméterű chipeket takar. Töltsd le a data sheeteket, és a legvégén nézd meg, hogy melyik betű mit jelent. MHz, tokozás, megengedett hőmérséklet, ilyesmiket jelölnek ezek. -- Egyébként nem tudom, hogy mire akarod használni a 628-at, de a 16F1826 mindenben tudja ugyanazt vagy többet, és még olcsóbb is. |
Bejelentkezés
Hirdetés |














