Fórum témák
» Több friss téma |
http://hangfaljavitas.hu/strobo.jpg
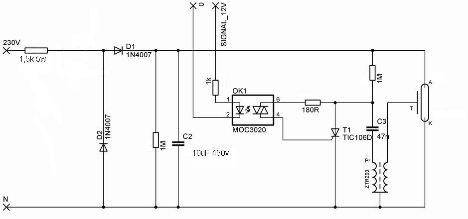
Sziasztok! Azt szeretném megkérdezni,hogy ez a stroboszkóp működő képes? És,hogy a CX-el jelzett kondenzátor az milyen legyen?
Hi! Szerintem müküdökepes, de van ennel egyszerübb is,
a CX erteke a villanocsötöl is függ de 33nF 47nF
Kicsit sokallom a kondikat
Ha itt a kapcsolások közt szétnézel biztos találsz egyszerűbbeket!
Állítólag nagy teljesítményű strobi. Szerintem azért van benne ennyi kondi.
Annyira nem értek sajnos még az elektronikához De szeretném mi hamarabb megtanulni
A probléma ott kezdődik, hogy idő még a kondi bank feltöltődik. Tehát inkább vakuzási célokra lehetne használni.
Ez így van, csak éppen a 1232345-ös hozzászólásra..
[OFF]igen, de az egy másik hozzászólásra visz azaz a felettire
Sziasztok, van két egyforma strobim, magyar gyártmány, de egyik sem működik, és nem tudom mi lehet a baja, átmértem az alkatrészeket, minden jónak mutatja magát, de mégsem működnek, az egyikből egyetlen villanást sikerült a próbálkozások során kicsikarni, de ennyi, biztos ismerős lesz a cucc, van esetleg valakinek használható ötlete?
Hello!
Látom nincs kedved foglalkozni vele. Nem olyan komplikált ez, hogy ne lehetne kirajzolni 5 perc alatt (Ha csak az van benne amit látunk). És már is lehet tudni, mit hol kellene mérni.. üdv! proli007
Mi tagadás....
Egy barátom nyaggat vele, hogy nézzem már meg, persze mindjárt kettő is van belőle. Egyik sem működik. Szó mi szó, nekem ezek a strobik, valami rossz ómenek, régebben volt egy ugyanilyenem, azt sem sikerült megjavítani, sőt azelőtt egy barátommal építettünk egy ilyet, az RT-s kapcsolást, a glimmlámpásat, IFK120-al, az sem működött sosem, szóval kicsit csóválom a fejem, mikor nekiállok. De délután lerajzolom, végülis igazad van, nem egy túl bonyolult szerkezet.
Vagy kondenzátor. Kösd le a sárgákat és köss rá egy pár mikrós motorindító kondit.
Ebbe van tirisztor? A tekercset próbáltam kisípolni, sípol, bár ettől még lehet rossz.
Esetleg van benne glimm?
Ha nincs akkor mivel vezérled?
Még az sincsen. Csak egy sebszabályzó poti van benne, semmi vezérlés. Az összes alkatrésze : Töltőkondik, egy elkó, két három ellenállás, három dióda, ezek közül kettő ismert és egy ismeretlen tipus, zöld csík van rajta, lehet hogy diak, egy nagyfesztrafó, és egy villanócső. Ennyi a technika. De lesz egy kis időm, ma holnap, berajzolom, alkatrész megnevezésekkel együtt. Azért piszkálja a csőrömet, mert nevetségesen egyszerű technika, és nem tudom megjavítani...
Esetleg tudsz a panel teljes elől nézetéről és a hátuljáról egy-egy képet csinálni?
Persze csinálok majd. De visszarajzoltam, érdekes, hogyha a mérőzsinórt fesz állásban a K1vg21-es dióda katódjára és a villanócső egyik kivezetésére teszem akkor működik, 510v-ot mér és villog, de ha elveszem, megáll, ez most hogy? A kérdőjeles ellenállás el volt égve de a másikba benne sincs, értékét nem tudom.
Akkor a kérdőjeles ellenálás helyére tégy be 1-2 megásat ellenálást és akkor rá tud sülni a kondi a villanócsőre.
Na, ezt holnap kipróbálom, szerintem ott lesz a gond.
Hello!
Így kicsit "olvashatóbb". Ha a műszert ráteszed a pluszra, és a 100nF-os kondira, akkor azon keresztül fel tud töltődni. Vagy is vélhetően a kérdőjeles ellenállás, poti, vagy a 3Mohm szakadt. üdv! proli007
Kicsit olvashatóbb, igen.
Jóvanna, a szomszéd kissrácok pont játszottak, és nem tudtam koncentrálni. Köszönöm a rajzon és a segítséget is. A kérdőjeles ellenállás elégett, így érkezett hozzám, akkor betennék oda 1-2Mohm-ot fentebbi javaslatra. Ezek szerint a K1vg21 az egy diak lenne? Üdv.
Ha nincs benne glimm, akkor szerintem az diak lehet.
Hello!
Működnie úgy kell, hogy a potin beállított feszültségből a 3Mohm-on keresztül, töltődik a kondi. Sha eléri a kb.32V feszültséget, a triac rásüti a kondit a trafóra. Így a cső begyújt. A 3Mohm töltőáramától fog függeni a sebesség. Az érdekes, hogy ne a sima egyenfeszültségből, hanem a lüktetőből tölti a kondit. De lehet így hosszabb időt is elér, mert nem csak tölt, hanem süt is ki. Amikor a műszert a plusz és a kondi közé tetted, azon keresztül töltődött fel. Ezért pattyant el a vaku. Vagy is csak azt kell kisilabizálni, miért nem volt töltőáram.. üdv! proli007 |
Bejelentkezés
Hirdetés |





a CX erteke a villanocsötöl is függ de 33nF 47nF
Ha itt a kapcsolások közt szétnézel biztos találsz egyszerűbbeket!
Annyira nem értek sajnos még az elektronikához
De szeretném mi hamarabb megtanulni






