Fórum témák
» Több friss téma |
Fontos: PICKit2 klón építése tanácsok
Szia!
G-S ellenállások: Egyszerűen kellenek bele, főleg a kontroller nélküli táp alá helyezéskor, mérésekkor. Már sokszor leírtam, miért kellenek: Ezek védik a MOS-FET -ek életét, főleg a Q1 -ét. Mit mérjek PIC nélül: Azt kell kimérni, hogy a PIC "jól érezné-e magát" az áramkörben: bemenetein nincs a föld potenciálnál negatívabb, a tápjánál pozitívabb feszültség, a kimeneteire kapcsolódó áramkörök vezérlődnek, nincs zárlat a kimenetek között illetve a kimenetei és más nem kívánatos vezetékek között (elsősorban a tápok és a föld vezetékek).
Szia!
Egy 16F628(A) -ra megírt vagy letöltött program nem futtatható a 16F1826 -on. Egy új fejleszténél persze lehet a 16F628(A) helyett az olcsóbb 16F1826 -at használni.
Igen, ezt az egyet nem tudja a 1826: nem lehet változtatás nélkül beletölteni a másikra írt programot...
Sziasztok
Összeraktam a pickit2-őt minden oké, zöld led is világít csak ép a számítógép nem akarja látni mi lehet a gond? kérlek segítsetek
állítólag fel van programozva a pic ami rajta van.. innen egy kolléga programozta fel.. de hogy valóban van e rajta program vagy sem azt nem tudom ellenőrizni. ez lenne a baj amúgy? azért nem látja a gépem?
Hát ez lehet egy indok. De kismillió más oka is lehet.
Szia!
Melyik klón? Az órajel rendben? A MCLR láb felhúzva? A Vusb kondenzátoron 3.3V mérhető?
Szia
most már a gép felismerte, csak piros led villog,,, és a program azt irja hogy: the pickit2 has no operating system. Use the tools menu to download an os. a pic ami benne van az:pic18f2550-i/sp az meglehet hogy működik, csak rosz program van a picken írva?
Szia!
Csak a nyomógomb mindig zárt, vagy valahol a vezetéke földzárlatos. Javítás után PICKit2 kezelő programjával le lehet tölteni a firmware (os) -jét: Tools / Ownload PICkit2 Operating System...
A G - S ellenállások benne vannak minden FET -nél? A Q3 valóban IRF9Z34? Miért ép ez? Nem lesz jó az új, olcsó, de nem 5V -os kontrollerekhez...
Ohh, működik
A fránya nyomógomb rosszul volt benne: de kiszedtem? nem kell az oda? az úgy is egy reset gombde működik? köszike
Annak a gombnak sok funkciója van - érdemes beépíteni jól.
- ha lenyomva csatlakoztatjuk a PICKit2 -t az USB -hez: Firmware / rendszer frissítés, - PICKit2 programozóban a gomb lenyomásához lehet automatikus import és programozás vagy kiolvasás és export funkciót rendelni, - Logikai analizátor módban a gombbal lehet megszakítani a mintavételezést, ha nem jön a trigger esemény. - Program & Go --- De ez ebben a klónban nem lehetséges. Most, hogy működik, elő a voltmérő és Tools / Troubleshoot. Persze csak Vdd = 5V mellett.
Hi Mesterek
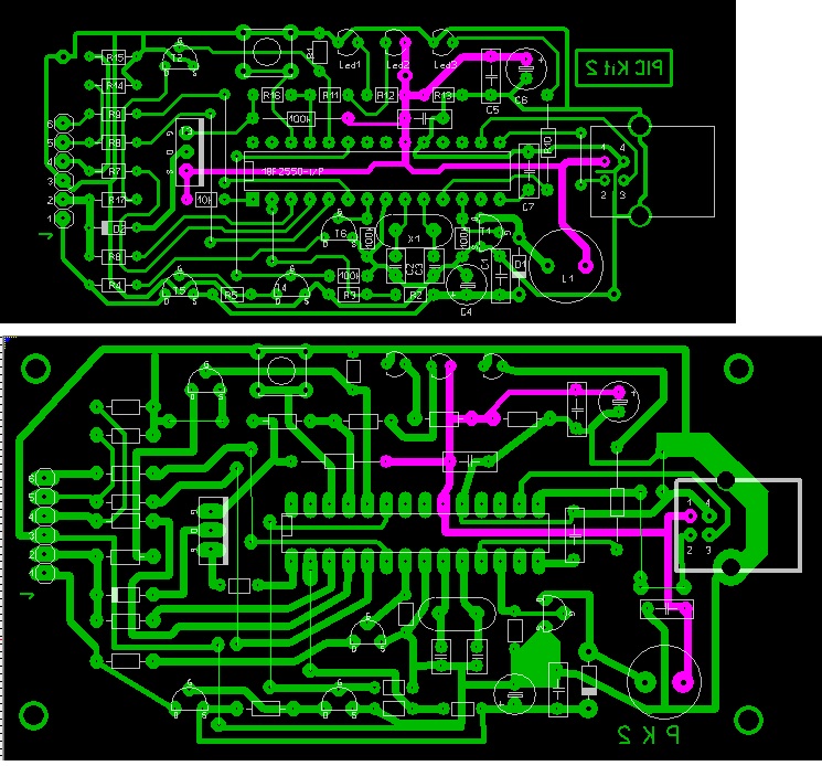
Után építettem a szilva féle pk2 klónt, de mivel a nem boldogultam a vasalással a vezetősávok közelsége miatt, ezért szelősebbé csináltam amit sikerült kimaratni beültetni stb. Sajnos rendelésnél benéztem a bat 85-ös diódákat . Mivel itthon csak 1n4148 volt az ment bele. Remélem emiatt nincs meg a "végén" az 5V A problémám hogy voltage error van amikor indul a pickit progi. A kapcsolást átnéztem már párszor, de nem találom a hibát. Felrakom ide az általam kreált nem túl szép, de viszont szelős paneltervet. Hátha meglesz a hiba hogy mit baszt..... el És igen egyből 2 darabot csináltam , de annyi tanulság van hogy széria hibás, ugyanis mind kettőnél a voltage error a hiba. Igaz csak 1db felprogramozott pic-em van. Segítséget, válaszokat előre is köszönöm.
Szia
én ezzel csináltam meg ma és tökéletesen működik vasaltam marattam stb... próbáld meg ezzel
Teh, megnéztem a tiédet, és ott már az usb környékén nagy keszekusza van :S hasonlítsd össze az enyémmel csak
meg még pár helyen nem egyértelmű kötések vannak..
Megvan a hiba! Mi a hiba a képen?
![]() Igen a fet source lábáról lemaradt a +5V , de megvan.Szóval ez a változata is megyen. Holnap kipróbálom hogy programoz is -é! Na jó éjt!
Azok a sokat emlegetett G-S ellenállások hiányoznak...
Amugy igen igazad van, ő valami vagy tanár, vagy pszichológus lehet,, mert mindenre tud jó és pontos választ adni
Sziasztok!
Idézet: „...ő valami vagy tanár, vagy pszichológus lehet...” A pszihológust ki kérem magamnak.. Láttál már forrasztó, programfejlesztő pszihológust? ... Egy ideig tanítottam, bár nincs pedagógusi végzettségem. Csak azt nem értem, hogy teleírom a fórumot a G - S ellenállások szerepével, de még mindig a BS170 gyártókat, forgalamzókat támogatjuk... Idézet: „teleírom a fórumot a G - S ellenállások szerepével” Igen. Viszont ez a klón sok helyen fellelhető. És nem mindenki olvassa ezt a fórumot(vagy esetleg akkor olvassa csak amikor "baj van"). Így valószinüleg, hogyha nem tudod megváltoztatni a Szilva oldalán, illetve a BSS-en a kapcsolást (illetve gondolom, hogy még több helyen fent van). Esetleg, ki lehetne ide a téma tetejébe íratni moderátorral, vagy valakivel, mint pl. ami az AVR - Miértek, hogyanok... - ban van
A többi forrásra (Szilva féle, BBS és a többiek) nincs ráhatásom...
Murphi törvénye a letöltött dokumentációkról: A fellelt dokumentációknak mindig utánna kell járni... Egy BS170 -nek 40 - 60pF a gate kapacitása. Egy MOS-FET kb. 1012 ohm gate - source ellenállással rendelkezik, ebből egy 40 - 60s időállandó jön ki. Ha Q1 gate -jére a mérés során hosszú időre elegendő töltést viszünk fel, már tönkre is tettük: kb 20 - 30 s -ig a földre kapcsolja a drain körében levő L1 induktivitást. Az eredmény egy BS170 csere. No de minden olyan esetben, amikor nem indul el rendesen a kontroller programja? Amikor véletlenül vagy szándékosan a boot loader indul el benne? 100k -val az időállandó 5us -ra vihető le. Tanulság: Ha MOS- FET -eket használunk fel, mindig meg kell oldani, hogy a gate elektródán felgyülemlett töltést elvezessük. Így van ez a CMOS kapuk, LSI-k, kontrollerek fel nem használt bemeneteivel is. Fiam érettségijáre készülve kidolgozott töltött le matematika tételt a gyökvonásról. Az egyik szerint: Csak nem negatív számból lehet gyököt vonni. Szerény tudásom szerint inkább így: Csak nem negatív számból lehet páros számú gyököt vonni. Hiszen (-8) = (-2)*(-2)*(-2) Azaz negatív számból lehet páratlan számú gyököt vonni. Nem is beszélve a komplex számokról, de az nem érettségi témakör.
Na elkészült s működik ez a változata is. Nem szép, sok az átkötés benne de amatőr szinten is lehet vasalni. Kevés benne a vékony vezető.
Amatőr szinten az SMD-t is simán lehet vasalni...
Hi, másfél éve szinte pákát sem fogtam nem hogy nyákot gyártani. Anno még a 0,3 is sikerült. Sokat mérgelődtem evvel is, már mint a szilva féle nyákkal. Nem tudom talán a papír lehetett a bűnös, vagy a rutinból való kiesés.Na de majd ........
Helló!
Megépítettem a Szilva féle klónt, és tesztelés alatt az MCLR kivezetésen alacsony szint esetén 3.9, míg magas szint esetén 4.2 volt jelenik meg. Ez mennyire normális? Köszi előre is!
Szia!
A magas szint mégcsak elmegy, de az alacsony nem jó. Q6 nem nyit ki, vagy nem tudja a földre húzni a MCLR -t. |
Bejelentkezés
Hirdetés |




Összeraktam a pickit2-őt minden oké, zöld led is világít csak ép a számítógép nem akarja látni
mi lehet a gond?
kérlek segítsetek



, de megvan.






