Fórum témák
» Több friss téma |
Köszi! Akkor a kapcsoló üzeműt veszem inkább.
Sziasztok! Kérek segítséget : van egy kisrádió, amin van 3V DC aljzat, és van egy régi NOKIA töltőm, amiből elvileg 3,7 V gyün ki. Használható e a rádióhoz tápnak és ha igen, hogyan? (ellenállást beletenni, vagy ilyesmi...? Ha igen, mekkorát?) Köszi !!!
"elvileg 3,7 V gyün ki"
Ha gyakorlatilag is annyi, akkor elég sorbakötni a rádióval pl. 1N4001-es diódát.
Szerintem egyikből sem annyi jön, még elvileg sem. Az, hogy régi, relatív fogalom, a fizikában ismeretlen meghatározás. Innentől akár egy stabilizálatlan dugasztáp is lehet. Mérni kellene, terhelve és terheletlenül. Illetve megbontani, hogy kiderüljön, mi lakozik benne... Módosítás nélkül úgyis kicsi az esély, hogy megfelel ( persze ez a kisrádiótól is függ, mennyire igényli precízen azt a 3V-ot ).
Csak "úgy" üresen megmérve 8,3 V jön ki belőle. A rádió "normál" körülmények között két 1,5V-os góliátelemmel megy.A táp úgy "régi", hogy egy öreg 3310-es Nokia telefoné volt, boldogult lánykorában. Az "elvileg" azt jelenti, hogy az van ráírva.
Szia. Akkor kell a kimenetére egy stabilizátor kapcsolás, pl. az LM 350-es icvel. A linkelt adatlap ötödik oldalán megtalálod, hogy kell a hozzá szükséges pár alkatrészt összekötni, hogy a feladatát elláthassa. Amikor kész, a potméterrel kell majd a kimeneti feszültséget 3V-ra beállítanod. Fontos tudni, hogy ennek az icnek 3V többlet-feszültségre van szüksége a szabályzáshoz, tehát akkor lesz csak jó, ha az adaptered feszültsége terhelten sem esik 6V alá...
Köszönöm szépen, megpróbálom, ha nem sikerül veszek egy "boltit"...
Nagyon szívesen! Azért mérd meg, mennyi áramot vesz fel a rádiód, mert góliát elemet nem éppen kis fogyasztású eszkózökben alkalmaznak. ( Az adapterednek is akkora áramot kellene szolgáltatni... )
Üdvözletem!
Szeretnék készíteni egy olyan hálózati tápegységet, amely soros áteresztős, az adatai: kimeneti fesz: 19,5 V +/- 0,05 V, max. kimeneti áram: 8 A - ehhez szeretnék valami frappáns, jó kacsolást. Tudom, hogy jó nagy trafó kell hozzá, legalább 250 VA-es és, hogy a hálózati fesz ingadozásait se lehessen érezni, legalább 23 V-ot ki kell adnia terhelten, valamint a legrosszabb esetet feltételezve (pl. 230 V + 10 % bemenő fesz esetén) az áteresztő félvezetőnek kb. 10 V-ot kell disszipálnia 8 A mellett (ez 80 W). Ha valakinek lenne kész ötlete, kapcsolása, köszönöm a segítségeket...
Már megoldódott... - Ezt az áramkört fogom használni, csak kicsit átalakítva: Nagyáramú soros áteresztős táp
Sziasztok!
Szeretnék építeni egy 12(13.8)V-os 2 Amperes tápot. Ami bonyolítja a dolgot, hogy tölteni kellene egy 12V-os zselés akkut is. Ha az AC megszűnik az akkunak kellene biztosítania a tápellátást. Az akku töltését és a tápot külön külön meg tudnám oldani, valamilyen step_down IC-re gondoltam. A kérdésem az lenne, hogy hogyan lehet összehozni korrekt módon az akkut és a tápot. Köszönöm.
Hello!
A 13,8V feltételezi a pufferüzemet. Vagy is ezen a feszültségen az aksi tartósan rajta maradhat. Mindössze annyit kell tenni, hogy a tápegység feszültségét 13,8V-ra kel beállítani, az áramkorlátját pedig úgy, hogy a készülék fogyasztásánál valamivel többet adjon le. Ekkor az aksi fixen a tápra kapcsolható, és az aksi is töltve lesz. Azt még biztosítani kell, hogy feszültség kimaradás esetén ne legyen a táp felé viszáram. Step-Down tápnak akkor van értelme, ha a disszipációt szeretnéd csökkenteni, vagy az jelentős mértékű, mert a nyers feszültség sokkal magasabb, mint a 13,8V.. üdv! proli007
Szia
Köszi a választ. Az nem lehet probléma, hogy az akku nem áramgenerátorosan van töltve? Ha a tápnak 2A az áramkorlátja, akkor az akku is ki tud belőle venni annyit amikor nagyon lemerül. Egy 7Ah-s akkut tennék bele, annak meg sok lehet a 2 A töltőáram. Lehet hogy csak túlbonyolítom a dolgot. A bemenő fesz. olyan 20-22V körül lesz. Szerintem ott már max terhelésnél sok hőt kell elfűteni azért gondoltam a step-down-ra.
Hello!
Nem igazán kell aggódni. Ha nagy a töltőáram a kezdeteknél, akkor a kapocsfeszültség is gyorsan nő. De ennek hatására csökken a töltőáram. Mivel a feszültség korlátozva lesz, nem fog gondot okozni. Egyébként is ritkán fog előfordulni, gondolom, hogy lemeríted az aksit. Az állandó pufferüzem, többet fog ártani az aksinak, mint a kezdeti töltőáram.. A gépkocsinál is felmehet a töltőára, 30..60A-ra is, még sem okoz gondot. De gondolj bele, mikor bikázol, egy lemerült aksira teszik rá a feltöltöttet. Ott elvileg akármekkora áram folyhatna. A valóságban alig szikrázik. Egyből megemeli az aksi feszültségét, és már nem is folyik szinte áram. Ha a bemenőfeszültség ilyen magas, akkor indokolt a Step-Down kapcsolás. Bár egyszerű IC-knél az áramkorlátot beállítani körülményes. Vagy is a belsőre korlátra kell hagyatkozni. De próbáld ki az aksiddal, és egy labortáppal, mi történik.. üdv! proli007
Köszönöm, kipróbálom. Esetleg valamilyen kis értékű nagy teljesítményű ellenállást sorba teszek az akkuval.
Hello! Inkább egy PTC biztit. üdv! proli007
Köszi. Nem is tudtam, hogy ilyen is létezik.
Sziasztok!
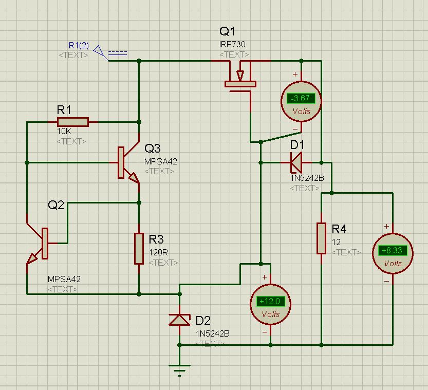
Valaki meg tudná mondani, hogy miért esik le az alábbi kapcsolásban enyire a feszültség? Oké, hogy a FET nincs eléggé kinyitva, de miért nem? D1 D2 12V-os zener diódák, betáp 20V.
Szia! A 3,67V Ugs -> 8,33V/12 ohm áram teljesen korrekt.
Tina-ban is elkészítettem, az eredmény közel azonos. Tegyek fel képet?
Elhiszem, de nekem a kimeneten kéne 12V, és nem értem, hogy miért esik le terhelés hatására.
Üdv. Ez így mennyire megbízható dolog? Mivel lusta lennék trafót tekerni. Ehhez kellene: http://www.hobbielektronika.hu/kapcsolasok/subwoofer_-_alul_ateresz...o.html
Mi lenne a kimenet, mi lenne a terhelés és mi a célja D1 diódának?
Üdv! Az így létrehozott feszültség elég hullámos, 1000µF kondikat lesz érdemes használni. Stab. IC beiktatása lenne az igazi (7812/7912 ha kijön belőle +/-18V).
Hello!
A feszültség azért esik le, mert nem jó a kapcsolás. Értjük ez alatt azt, hogy a Fet, forrás követő kapcsolásban van. Ennek feszültség erősítése kb. egyszeres. Csak hogy a Fet nyitásához, feszültségre van szükség. A Fet, a Gate-Souce küszöbfeszültség eléréséig "meg sem szólal", vagy is nincs Drain áram. Innentől aztán még emelkedni is kell a GS feszültségnek, a terhelő áram függvényében. Vagy is ahogy Reloop írta, hogy a 12ohm-on 1A áram (12V) legyen, a GS feszültségnek, 4V körülinek kell lenni. Mivel Te a Gate feszültségét megfogtad 12V-on, a kimeneti feszültség, GS nyitófeszültséggel kevesebb lesz. Gondolom valami tranyós megoldásból adoptáltad a dolgot, és Fet-et tettél a helyére. Csakhogy a tranyónál a bázis-emitter feszültség, 600..800mV, tehát ott csak ennyi fog hiányozni a kimenti feszültségből. Fetnél, meg minimum a GS küszöbfeszültsége.. üdv! proli007
Sziasztok!
Egy lcd monitorhoz csináltam tápegységet mivel az eredetit elhagyták. A monitor igényel 12v/ 3Ampert. Előkaptam egy halogén lámpához való trafót egyenirányítottam és tettem rá 4700mikrós kondit. Ez így lett 13,9V. Rátettem a monitort és amint bekapcsol a fesz leesik 11,7-re. Persze a trafó melegszik hogy tojást lehet sütni rajta.Elméletileg 50W-os halogént vitt és az is van ráírva. Megnéztem a tápt szkóppal és üresen a táp alig hullámos viszont ha rákerül a monitor akkor erősebben behullámosodik ha meg működik rajta a monitor akkor szó szerint mintha fűrészjelet mérnék a tápon 1v/div kitérésen 1 osztásnyit föl és lefelé is. Kevés lenne a kondi vagy a monitor rugdosna vissza a tápra?
Jelentem megvolt de a helyzet válltozatlan.
Viszont a trafó kikkapcsolt monitornál is melegszik ergo ez ide nem lessz jó.
Szerintem nem csak szimplán túlgerjesztett világítástrafó (trágyadomb).
Sziasztok,
kaptam az egyik ismerősömtől egy panelt, ami elméletileg egy tápegység része. Ennyit tudok róla, csatolom a képet. Van rajta 6 kivezetés, mi mire való?
SG3524 az IC, ez egy 300kHz-es kapcsolóüzemű vezérlő. Ennek alapján kellene keresni buck-konverter rajzot (mert a meglévő alkatrészekből ilyen elrendezést sejtek). A két nagy forrszem egy induktivitás után kiált, aminek nem tudjuk az adatait.
|
Bejelentkezés
Hirdetés |












