Fórum témák

» Több friss téma
Fórum » Sztereó DAC
 
Témaindító: meszattila, idő: Ápr 10, 2007
Témakörök:
Lapozás: OK   27 / 99
(#) Moszkvai válasza krisztianAMG hozzászólására (») Jan 5, 2012 /
 
Biztosan, de ebben Én már nem tudok segíteni. Ha sokat foglalkozol a témával, biztos meglesz rá a megoldás.
(#) petemazi válasza krisztianAMG hozzászólására (») Jan 5, 2012 /
 
Szia!
Moszkvai kolléga már leírta a lényeget.
Nálam külön trafóról megy a DIR9001 (és előtte a 74hc00) és a TDA1541.
Ez az IC egy igen nagyrabecsült darab, az ős-dac TDA1540 továbbfejlesztése. 8x-os mintavételezést és 16 bitet tud. (nem ajánlom a túlmintavételezést amúgy)
Áramkimenetű, amit passzív I/V-vel (egy szem ellenállás/csatorna) feszültséggé alakítunk, majd ezt kell erősíteni, ahogyan tetszik, nekem csővel tetszett, de természetesen műveleti erősítővel, vagy tranzisztoros/fetes I/V-t is lehet építeni hozzá.

Az enyémben a hatezer féle tápfesz és 3 kilónyi trafó egyrészt szükség, másrészt nem spóroltam belőle az anyagot. (bár ki kéne hajigálni mindet a hipersilen kívül, mert gagyi bontott kínai trafók és terhelés nélkül is forróak.. )

A TDA igényel +-5V tápot és -15v-ot. A DIR9001 3,3V-ot, a 74hc00 5V-ot kér. Ezen felül van egy stabilizált fűtőfeszem a csöveknek, és két szembefordított trafó adja az anódfeszt.

A picasa oldalamon még elvi szintű kapcsrajz is van róla. (bár ronda, és a nyákból lett visszakövetve, mivel nem dokumentáltam tervezés közben.

Amúgy a DIR9001 természetesen sokféle DAC-hoz használható, az adatlapján lehet elolvasni a támogatott kimeneti formátumokat.
(#) krisztianAMG válasza petemazi hozzászólására (») Jan 5, 2012 /
 
Szia Petemazi!

A 74hc00 IC miért felelős? Adatlap szerint Quad 2-Input NAND gate. Khm... Egészségére!

Ha mondjuk ezt is egy PCM2706-ossal oldanám meg,akkor végül is elég lenne hozzá egy 2x5V-os trafó. A 9001-esnek meg zéner-diódával lehetne előállítani a feszt. Vagy a zéneres rész nem kivitelezhető?
Nem szeretném túlbonyolítani, viszont a lehető legjobb eredményt szeretném elérni.

Mi teszi indokolttá a digitális és az analóg rész tápellátásának szétválasztását? És mi nem a túlmintavételezést?
Majd csak elfogynak a kérdéseim...
(#) petemazi válasza krisztianAMG hozzászólására (») Jan 6, 2012 /
 
A 74HC TTL szintre emeli a bejövő SPDIF jelet, ami szabványosan 0,6V, ezt a DIR nem tudja feldolgozni, továbbá bemenetválasztást lát el.

2x5V trafóból nem tudsz -15 voltot (stabilizálva persze) előállítani a DAC-nak. Lehet próbálkozni zénerrel, de az egyik leg korrektebb megoldás (és még olcsó is) a TL431 programozható zener. A mezei zener diódás táphoz képest csupán két ellenállással kér többet, cserébe 100khz-ig 0,1ohm a belső ellenállása. (ez fontos nekünk, hiszen elég nagy frekvencián megy az i2s (dir és dac közötti kommunikáció) )

A tápot nem kell túlmisztifikálni, a digitális résznek jó a stabkocka, a TDA-nak pedig TL431 utána valami jó minőségű legalább 220uf elkó, a lehető legközelebb a lábakhoz.

Sajnos az analóg és a digitális földet minimum el kell választani, mert a nagy kapcsolófrekvencián üzemelő IC-k az analóg részbe zavart visznek be, továbbá hangminőség romlást is eredményeznek. Ferritgyöngy a két föld közé, és meg van oldva.

Természetesen lehet hajtani közös tápfeszültségekről az összes IC-t, de ekkor ajánlott párszáz uH tekercset a stabok elé tenni, hogy ne beszéljenek vissza a közös tápágra.

Nálam ez a trafó szinten szétválasztás dolog csak azért van, mert volt pár hánykolódó trafóm, és ez adja a lehető legjobb elválasztást. (jobb már csak az lenne, ha külön akksikról járna a két rész)

A túlmintavételezés (oversampling, OS) annyit tesz, hogy a bejővő pl 44,1khz mintavételezésű jelet felszorozza (talán ez a legjobb szó) pl 174khz-re, és ezt kapja meg a dac. Igazából nem tudom mire jó, nem is hallottam még OS-NOS összehasonlítást, de mindenhol ahol DAC építésről van szó, ellenzik a dolgot.

Ha tényleg szeretnél egy ilyet összehozni, építsed után Moszkvai kolléga nyáktervét, vagy az enyémet, és ezekre már csak tápot kell adni, meg bemenő jelet.
Azaz nem teljesen, mivel mindkét terven a TDA csupasz kimenete van kivezetve, ezek után még kell egy I/V. A legegyszerűbb megoldás, és amúgy elég korrekt hangú a TDA1541A adatlapján található, csupán egy dual műveleti erősítő kell hozzá, két ellenállás meg két jó minőségű fóliakondi. Ja, meg minimum 2µF kicsatolókondi (fólia) az egész után, mert offset hibája van a TDA-nak.
(#) amitech hozzászólása Jan 14, 2012 /
 
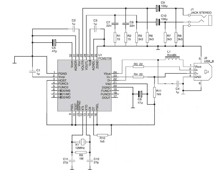
Sziasztok! A mellékelt DAC-ról mi a véleményetek? Van értelme megépíteni? Másik kérdés, hogy az L1 tekercsnél mi az a "koralik" ?
(#) denon888 válasza amitech hozzászólására (») Jan 14, 2012 /
 
Én már csináltam ilyet,vagy ennek a kapcsolásnak egy kiegészített variánsát. Egész jól működött. Ha van hozzá kedved,alkatrészed érdemes kipróbálni.
A "koralink" pedig pl. egy ilyen. Ez kiszűri a tápágból (USB +5v) a zavarokat.
(#) amitech válasza denon888 hozzászólására (») Jan 14, 2012 /
 
Köszönöm a gyors választ! A fojtótekercs mekkora induktivitású legyen? Vagy amit linkeltél az pont jó? Kondikból milyet használtál? A polarizáltakohoz elkót gondoltam a többihez fóliát, kivéve a kvarchoz, mert oda kerámiát Az alkatrészek mennyire érzékenyek az elrendezésre?
(#) denon888 válasza amitech hozzászólására (») Jan 14, 2012 /
 
A 100uH szerintem jó oda. Elkókat igen. De smd-ben is el lehet készíteni. A kvarc mellé természetesen kerámia.
De ha ilyeneket kérdezel, már ne haragudj de kezdő lehetsz. Nincs ezzel semmi baj, de a PCM beforrasztása azért egy kis tapasztalatot igényel.
(#) amitech válasza denon888 hozzászólására (») Jan 14, 2012 /
 
Elektronikai téren valóban érdekes szerzet vagyok Forrasztási tapasztalatom viszonylag nagy, smd sem okoz gondot, eszközökkel is jól el vagyok látva, forrasztóval a kezemben születtem. Viszont az elektronikai ismereteim meglehetősen hiányosak Ha van egy kapcsolás szájbarágós leírással, akkor gond nélkül megértem, a hibakeresés viszont már nem az erősségem Első körben nem smd-vel szeretném, először kíváncsi lennék rá, hogy mit tud. Ha tetszik, akkor normális nyákkal smd-ben is megépíteném. Szóval ha nem smd-vel építem, akkor mindenhol elkó legyen a kvarcot kivéve?
(#) denon888 válasza amitech hozzászólására (») Jan 14, 2012 /
 
Persze. Lehet.
(#) zenetom hozzászólása Feb 18, 2012 /
 
Hali!
Egy CS4334 típusú DAC-ot tanulmányozom, és nem teljesen világos az MCLK láb funkciója. A sejtésem az, hogy belső SCLK jel előállításához kell használni, vagyis ha külső SCLK jelet adok neki, akkor ezt az MCLK lábat nem kell hasnzálni. Jól sejtem?
(#) 6C4C válasza zenetom hozzászólására (») Feb 18, 2012 /
 
Az MCLK elengedhetetlenül szükséges a konverzióhoz, a receiver chipből kinyerhető...
(#) zenetom válasza 6C4C hozzászólására (») Feb 18, 2012 /
 
Majd PIC-el akarom meghajtani, de akkor nekiesek az adatlapnak, mert cska gyorsan átfutottam rajta.
Köszi a választ!
(#) zenetom válasza zenetom hozzászólására (») Feb 19, 2012 /
 
Hát ez bukta. :gumicsirke:
(#) cicoka hozzászólása Máj 3, 2012 /
 
Üdv mindenkinek. olyan kérdésem lenne, hogy mit jelent pontosan az, hogy egy házimozi erősítőnek DSP dekódere van?
(#) Moszkvai hozzászólása Máj 17, 2012 / 1
 
Elkészültem végre a TDA1541A-s DAC-al. CHZ és petemazi sokat segített, hogy összeálljon a gépezet. Szinte minden elsőre indult. Viszont az offset áramkörrel sokat szórakoztam mire úgy működött ahogy kell. Nálam ECC85-el tettszik a legjobban de E88CC-vel is szépen szól. A 6N6P valamiért nem jött be. Még az előlap tervezés alatt van, de a belsejéről van egy pár képem.
Még több kép
(#) zenetom válasza Moszkvai hozzászólására (») Máj 17, 2012 /
 
Csak gratulálni tudok!
(#) CHZ válasza Moszkvai hozzászólására (») Máj 18, 2012 /
 
Nagyon szép, stabil kivitelezés.
(#) Moszkvai válasza CHZ hozzászólására (») Máj 18, 2012 /
 
Köszönöm! Igyekeztem.
(#) CIROKL válasza Moszkvai hozzászólására (») Máj 18, 2012 /
 
Több mint félelmetes , nekem ez csak álom .
(#) Moszkvai hozzászólása Máj 18, 2012 /
 
Köszi! Ha Ti nem lennétek, nem tudtam volna összehozni!
(#) krisztianAMG válasza Moszkvai hozzászólására (») Máj 25, 2012 /
 
Szemet gyönyörködtető darab!
(#) Moszkvai válasza krisztianAMG hozzászólására (») Máj 26, 2012 /
 
Köszönöm a dicsérő szavakat! Közel fél évig készült de megérte.
(#) hg5cwa hozzászólása Jún 6, 2012 /
 
Nincs valakinek fiókban eladó TORX173-as optikai vevője? 10db-ot, keresek, áramkörből bontott is érdekel ha működőképes.
(#) speeedfire hozzászólása Jún 26, 2012 /
 
PCM1794-hez mely opák mennek jobban hangzásban?
(#) joepapa hozzászólása Júl 15, 2012 /
 
TDA1543 után csöves fokozat hogyan szerencsésebb szerintetek?
1. földelt rácsú a cső alatti katódellenállás az I/V ellenállás egyben, ilyet a neten leltem fel, innétonnét info szerint a külön csöves fokozatot elöször be kell állítani, hogy Urk 2,6-2,8V legyen mondanak ezt is azt is, a TDA1543 dac emelt tápfeszétől függ gondolom.
Aztán direktben 6 os láb (8 as másik csatorna) mehet a cső katódra, 7 es ref láb lóg a levegőben.
Nekem ebben több buktató is beugrott, pl amíg a cső melegszik a TDA a kis 300-600Ohmos Rk-t látja, a csőcserekor nagyon más Urk áll be, a csőfelek nem egyformák, a cső öregedés...pedig állítólag ez a tuti megoldás.
2.Passzív I/V és miért ne lehetne DC csatolt, de igen DC csatolt sima fesz erősítő fokozat pl e88cc Rk 1k Ra 10k-20k tápfeszfüggően, és a rács levezető egyben a TDA 1543 I/V ellenállása, esetleg 1k soros gerjedésgátló, a biztonság kedvéért 470k rácslevezető ami végül is párhuzamos az I/V ellenállással, ez is felesleges, csak ha mégis leszakadna a drót a cd és a csöves panel közt.

3.esetleg egy katódkövető, mivel a TDA 1543 úgyis 7V tápról azaz 4V PP kimenőjellel dolgozik (nálam), egyetlen hátrány ha DC csatolt akkor a kimeneti kicsatoló kondin majdnem teljes anódtáp van, azaz viszonylag nagy fesz kondi kell, a másik két esetben, ha jól van a cső beállítva csak fele DC esne a kondéron.
(#) joepapa hozzászólása Júl 15, 2012 /
 
I/V ellenállás számolásnál ennél több ellentmondással találkoztam, én 6,95V ról járatnám, ez a táp már be van ragasztva a tuningra kiszemelt (én komplett CD végén próbálkozom) AK601 Philips CD NYÁK ra, az eredeti analóg rész kiszedve, jelenleg a TDA1543A DAC is mert én egy 16 lábú foglalatba teszem, amit átfurtam, így két BKNY csavarral a hűtést szakszerűbben fel tudom rakni, az epoxi ragasztásban nem bízom, ha leesik nem hűt, de egy darab ALU még itt ott rövidre is zár dolgokat.
Az összes elkó kicserélve, MKT MKP kondik itt ott elkókon hidegítésnek, de ez csak a rizsa....a lényeg:

TDA1543A I/V számításra keresve találtam ezt:
http://myweb.tiscali.co.uk/g8hqp/audio/TDA1543IV.html
kis táblázat a 7V ra ellánállás értékek: Rref 1k1 Rload 1k4?


ami kapásból ellentmond ennek:
http://www.diyaudio.com/forums/digital- ... genumber=6
Az itteni hozzászólás alapján nekem 6,95V táp esetén:
Nekem 3,95V PP-t fog tudni amit 2,3mA el osztva a Rload ellenállás 1k71 re adódik,a középpont 3,775V (ugye 6,95-1,2 a plafon és 1,8V a lehetséges minimum)
A 3,775/1k71 az 2,207mA+ a digitális csend 1,15mA (semmit nem értek ám belőle csak végigmentem az ő számításain), azaz 3,36mA amit kettővel osztva (kicsit Lártpúrlártos érzéssel, mert tényleg nem értem) 1,679mA-t kapok, amivel a 2,2V ot elosztva, azaz 2,2/1,679 az 1,31k ra jött ki azaz Rref 1310 Ohmo kellene, hogy legyen.
A kimeneti elleállás értékek az első linkben 750-1k1 a sáv de mégis 1k4 a maximum, én a második szerint, ha jól számoltam végig (vakon) akkor 1k71 et kaptam.
A Rref az első linken a táblázatban 920Ohm-1k1 ig, nekem a második link alapján számolva 1k31, ellentmondásos, valaki hazudik, de melyik informáci o hmis, vagy mit számoltam rosszul 6,95V ra?

MOST akkor, hogyan is kell IV ellenállást számolni?
MI is van a TDA1543 tokban a végén, áramgenerátor, de nem egy , hogyis vannak kötve, mik is azok a "katalógus adatok" amik alapján lehet korrekt ellenállásokat számolni?

A végén a torzítást, hogyan is állítsam be?
Szkópon már láttam durván elállítva, de pontosan esetleg DC re lehet a táp fele, minusz 0,6V az mennyire pontosan igaz, inkább ezt a DC-t mérjem, vagy a szkópon szemre a mérőjellel a torzítást (jó ha 10 százalékot szemre észrevesz az ember)

Torzításmérőm nincs, de már NOS modban van úgyhogy a lépcsős 1kHz tuti megőrítené amúgyis, lowpass filter nélkül, mert az sincs.

Valami még beugrott, a kimeneti ellenállásokat a második módszer a maximális amplitúdóra számolja, talán az első esetben jobb hangja van?, kicsit kissebb a kimeneti szint, de ez nem baj, majd a földelt katódos E88CC megoldja, azaz 1437 Ohm ot használhatok? Kiderül, mert beforrasztok és próbálok hamarosan 2-2db 2k9 et párhuzamosan (mérve válogatva 1,437kOhm), ilyen van jófajta...
(#) joepapa hozzászólása Júl 16, 2012 /
 
Nagy itt a pörgés...
(#) CHZ válasza joepapa hozzászólására (») Júl 16, 2012 /
 
Én földelt rácsú csővel használom, nincs vele probléma.
Előnye, nem fordít fázist, DC csatolással megoldható.
(#) 6C4C válasza joepapa hozzászólására (») Júl 16, 2012 /
 
Mindkét DAC-om esetében a földeltrácsos megoldást alkalmaztam, semmi probléma nem jelentkezett, habár csak az első kisérleteknél alkalmaztam E88CC-t... Végül a TDA1543 esetében ECC813-at, a PCM69U után pedig 12BH7-et alkalmaztam. Annál is inkább, mivel ezen csövek fűtését meg tudtam oldani 12V-al, amit a DAC-ot tápláló akksi biztosít (Nem akartam LDO-kkal 6V-os akksival küszködni)
Következő: »»   27 / 99
Bejelentkezés

Belépés

Hirdetés
XDT.hu
Az oldalon sütiket használunk a helyes működéshez. Bővebb információt az adatvédelmi szabályzatban olvashatsz. Megértettem