Fórum témák
» Több friss téma |
Fórum » NYÁK-lap készítés kérdések
A témában nincs helye a nem szakmai indíttatású vitáknak, ezért a szabályszegést elkövetők azonnali figyelmeztetés nélküli kitiltásban, vagy némításban részesülnek. Ugyan így járunk el azokkal szemben, akik "blog"-nak nézik a fórumot. Ezt mindenki tartsa szem előtt!
Zoli_bácsi : Szívesen megnézném az eredményt , ha jelenleg van elkészítve , ha nincs akkor nem baj.
Egyébként tényleg úgy van , mert ha Pl 10db A4 nyomdai filmnél már 6 - 7 ezer forintra jön ki , és ez már bizony nagy összegnek mondható.És akkor egy jól feltöltött tonerből sokkal több darab kijön , és hosszabb távon jobban megéri.És lehet akár nyomdai film minőséget is produkálni , csak kicsit technikázni kell , ja meg spórolható sok minden így.
Nekem is lenne egy kérdésem. Miért kell eröltetni minden áron ezeket a hajszál vékony vezetősávokat amikor az esetek 99%-ban nincs is rá szükség? Sérülékenyebb és nehezebben kivitelezhető az egész holott egy áramkörnek nem az a célja hogy bonyolult és nehezen elkészíthető legyen hanem az ésszerűség és használhatóság.
Bővebben: Link Ez a kép eyess-é de nem csak neki szánom a kérdést. Ezen a képen is legalább a fele vezetőt ki lehetne váltani normális méretű vezetőre (jobb alsó 10-15 vezetősáv) Elismerem hogy néha szükség lehet ilyen vastagságra is, de nem kellene minden áron erőltetni..
Ezek közül sok nem is az én munkám .Szépen kiszedted a képeket köszi , de valóban sok van, amelyik nem az enyém, hanem a hibákat mutatva az illetőnek raktam vissza az övét.És persze sok van ezek közt olyan is ami, csak teszt próba , és a kezdeti dry próbálkozások voltak amiről már akkor le is írtam , hogy nincs benne az 5% ba.De a Rainbo , a 7107 digit voltméter , és a legutolsó amin a videón is szerepel. Ahol a sima papírral való technikát mutattam be az már 5% alatti. Igaz az már ki is lett maratva , de az is csak próbára lett csinálva.És sok sok van olyan is ami sajna ide nem kerülhet fel jogi dolgok miatt.
a: A valami értelmes dolog lenne ::: nem mindig az a dolog értelmes ami kész van.Sokszor az odáig vezető út sokkal értelmesebb, és tanulságosabb. b: Sosem írtam az annyira hibátlant azért írtam 5% ot mindig , de azért találsz benne ha nem is teljesen hibátlant, de igen csak van olyan amin nehezen lehet hibát találni. Simpi : Lehet szívedre vetted amit korábban írtam , de hidd el jó az ,amit csinálsz ezeket a mércéket amiket tényleg leírtam ez is igaz , csak is magamnak állítottam fel nem másnak , és nem is kívánom mástól elvárni.Illetve lehet egy kicsit mégis igen ez, amúgy rossz dolog mert a tanár is mindig azt akarja , hogy a diák pont úgy tudjon mindent mint ő pedig ez nem mindig mindenkinél működik, és van így. UI:Nem tudom egyébként az összehasonlítás most mire vonatkozott a dry kontra vasalás , vagy a kettőnk munkájára . Kokozo : Teljesen igazad van , de aki egyszer beleszagol az smd be az már, csak ilyen marad , és hát néha a hely , a méret stb miatt is , és a felesleges nyák, amit csak azért kellene maratni , hogy nagyobb legyen a méret. A hozzászólás módosítva: Szept 22, 2012
Helyet nem a vonal vastagsággal kell csinálni, hanem az optimális elrendezéssel, az előbb belinkelt képen is optimalizálással sokkal kisebb lehetne úgy hogy a vonalak vastagabbak lehetnének, csak annyi módosítással hogy az eyess felirat helyén lenne az ic. Ennyi változtatással rengeteg elfoglalt helyet fel lehetne szabadítani amit a vezetők miatt elpazaroltál ezáltal a méret jelentősen csökkenthető lenne.
Ez a nyák terv amúgy már a múlt é .Mert valóban pont kellett egy ic még a nyákra , de attól nem lett több , és optimálisabb a helyzet sőt majdnem hogy bonyolultabb .És hát az ilyen smd ic tokozásnál nem olyan könnyű lavírozgatni , hogy szép is legyen , ne legyen nagy , és ráadásul ha lehet ne legyen két oldalas .Ha már végképp nem oldható meg úgy is olyan lenne , de amíg lehet addig egy oldalasra törekszem szerintem sokan mások is .Nézd csak a képet.
Ha ennél a típusú összeállításnál vastagabb vonalakat akarnék jóval nagyobb nyákméretet eredményezne , hogy minden vonal körbe járja az ic t.És nem is lenne szép aránytalanul nagy , és esztétikátlan lenne .
Na jó hagyjuk a fenébe nem ér ez annyit megharagudtál kész ez van.
Nem null Idézet: amit felteszel , és amit csinálsz már korábban is írtam a te rajzodat is azért tettem vissza , mert kérdeztem miért van az ami úgy ott van , és a kézzel rajzolásra nem azt értettem , hogy ceruzával vonalzó mellett , hanem a nyáktervezőben egérkével húztad e meg a vonalat lehet ezért lettél mérges .És nem akarok a kritikusod lenni sem , és megmondani sem , hogy már pedig ezt így, vagy úgy csináld .Én másképp látom a dolgot pont , hogy akármilyen kritikát , vagy észrevételt elfogadok , mert lehet pont valaki meg lát olyan dolgokat amik felett elsiklok , és így könnyebb korrigálni is a hibákat ez akárhogy is nézzük csak segítség legyen az negatív , vagy pozitív hozzászólás.„sz@r” És egyébként én nem haragudtam meg , hogy nekem címezted a legelején az egészet , sőt megtiszteltetésnek vettem , mert hát felrakhattad volna új hozzászólásként is nem ? Na részemről nincs harag ,és legközelebb nem fogom véleményezni a munkádat csak ha te akarod megfelel így ? Kokozo :: Persze hogy van Alkotó a szerző. A hozzászólás módosítva: Szept 22, 2012
Ma csináltam egy újabb kísérletet : sima nyomtató lapra (lézerrel) megcsináltam a "filmet"
és szilikon spray - el lefújtam (terítettem rá egy celofánt hogy ne kenjem össze az üveglapot és levilágítottam a szokásos 5 sec ideig . Jelentem a technológia működik csak picivel hosszabb időt kell neki adni .
Eyess, Simpi!
Nagyon kérlek Benneteket, hogy ne kezdjétek el (újra) ezt a parttalan vitát! Köszönöm.
Nem lakom nagy város közelébe, ezért kérdeztem, hogy készít- e valaki itt filmet. Úgy látszik mindenki vasal. Azt sem tudok.
Én pausra nyomtatom a filmet lézernyomtatóval
de éppen ma próbáltam a sima nyomtatólapot ,
Nekem Konica Minolta PagePro-m van. Pauszra nyomtatok vele, majd a pauszt egy kicsit nitrohigító gőzében párolom. Egy rétegben is tökéletes dry fóliával.
***
A vitát lezártuk, ennek a hozzászólásnak semmi értelme, feleslegesen kezdődne újra a vita miatta, ezért a hozzászólást eltávolítottam. Frankye A hozzászólás módosítva: Szept 23, 2012
Szerintem kisebb városokban is léteznek nyomdák. Pl. Mezőkövesden tuti van.
Viszont ha gondolod akár postán is megoldhatjuk.
Ha érdekel, akkor beszéljük meg a többit üzenetben.
Sziasztok!
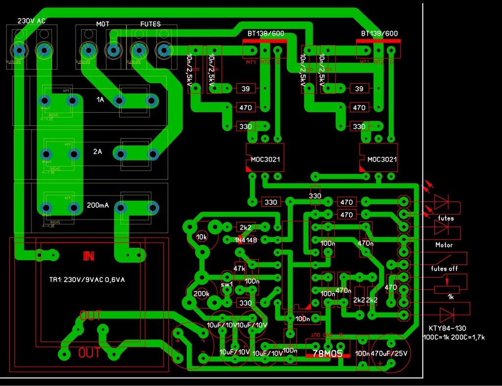
Nincs meg valakinek a Watt által tervezett kapcsolási rajza Sprint Lajout-ban? Bővebben: Link
Szia! Nincs de ha gondolod 10 perc alatt megcsinálom mert elég egyszerű kapcsolás.. Csak valaki árulja el, hogy a c16-c17 mi?
Ott van, két 10 mikrós 10 V-os kondik.
Értem én de hova mennek? Mert sehová nincs kötve.. Ha meg a mellette lévő sávra, akkor meg nem sok értelme c13-at kicserélem nagyobbra (33µF-ra) és ugyanott vagyok..
Na összedobtam neked.. Rá lett téve az a 2 kondi is aminek semmi értelmét nem látom..ledeket szenzort, hőmérsékelt potit, fűtés kikapcsolót kivezettem. Előtte azért nézd át!
Ja, értem már miért kérdezted... Nincsenek bekötve sehova. Vagyis látszólag!
Majd aki megépítette már, megmondja, miért is vannak ott.
Szia! Azokkal lehet beállítani az időzítést más nagyságrendbe, ha beépíted. A potival nem lehet kellő pontossággal átfogni a tartományt. Ha túl gyors lenne az ütem a motornak, akkor a kondikkal felezni, harmadolni lehet. Csak egyszer kell beállítani kísérletezéssel, utána már jó. De ha jól emlékszem nekem elég volt a 10uF.
Mi érzékeli a hőmérsékletet? A KTY84 dióda? Nekem léptető motoros laminátorom van ezért csak a fűtést tudom innen vezérelni.
Szia! Köszi a kiegészítést, a nyákrajzra ráterveztem mind a 3-at amennyi kell akkor annyit kell használni belőle.
Köszönöm, de már kaptam ajánlatot.
Igen, a dióda. A motorokat lehet szakaszos üzemben működtetni(be-ki), csak be kell állítani az ütemet.
Szóltam, hogy zárjuk le a vitát, nem? Többször ne kelljen már szólnom e miatt!
![]() Ha megint gond lesz, kénytelen leszek keményebb eszközöket is igénybe venni.
Kicsit nem voltam, mert házat szigetelek, és valahogy sikerült kikapcsolni a téma figyelést.
Szóval nyomdai film: 200*440-es méret 500Ft. 10darab az 5000Ft, ez cirka 1m2. Szólja ha elkészült az egy négyzetméteredik nyákod.
Hmm. Nem töröltem, hiába vszem ki és rakom be az értesítést, nem jelenik meg a figyelőben. Valami elromlott.
Nem biztos , hogy nálad a hiba tudod új az oldal , és még alakítgatják.
Azt hittem már nem gyártasz nyákot tudod , hogy pedig pont miattam nem voltál ennyi ideig itt , ezt tudtad ?Na mindegy ez már a múlt. Neked jó árban van az a méret , én nem járok nyomdába , de valaki itt azt írta 500 - 700 Ft ba kerül.Nem is akkor van lényege a dolognak, amikor sok kell , és van miért elmenni a nyomdába az úgy más tészta .De amikor pont egy darab kell , és mondjuk egy hétvégén kellene megcsinálni , akkor jól jön az a nyomtató. |
Bejelentkezés
Hirdetés |






Majd aki megépítette már, megmondja, miért is vannak ott. 
