Fórum témák
» Több friss téma |
Ez bizony nem jó. A trigger láb (2) szabadon van hagyva,pedig azt a treshold kivezetéssel (6) kell összekötni, a kisütő (7) lábat pedig szabadon kell hagyni. A 4-es kivezetés összekötendő a nyolcassal.Persze, ha az 555.ös topicban tárgyalt kapcsolásról van szó.
Proli mester álmában is forog azóta is... Szóval ne műgyantán, és szilikonféleségen törd a fejed, hanem építsd meg mégegyszer akár furatraszteres nyákra. Tudod a volt tanárom szerint az elektronok nem "hülyék"-ergo a hiba nagy valószínűséggel emberi természetű.
Szia proli 007
Erre a kapcsolásra gondoltál esetleg? Koszonom hogy szántál rám idot...
Ezzel én is tisztában vagyok. Nem is mondtam egy szóval sem, hoyg nem az én hibám, hanem azt mondtam hogy nem tudom kitalálni mi lehet az. Mint említettem EZ a kapcsolás működött a tesztpanelen, így ahogy van. A kapcsolást itt találtam a hibbielektronikán, azon a 4es láb kvételével (az valóban rajta van) nem volt rajta a többi).
ÉS még mindig nem indokolja, hogy tesztpanelen ne működjön. senki nem gondolta, hogy az elektronok hülyék. De monodm: nem a hibát keresem, hanem a műszerdoboz kitöltésének lehetőségét. UI: Legközelebb itt töltöm fel a képeket.
És persze köszönöm mindenkinek a segítő szándékot.
Még annyit megpróbálok, hogy maratok neki egy NYÁKot és nem tesztnyákon rakom össze, akkor nagyobb helyeket hagyok a forrasztásnak, ilyesmi. HA úgy sem működik, akkor tényleg feladom, nem keresem tovább MIÉRT nem működik, elfogadom, hogy "csak" és mert "sose tudom meg". ![]() A doboz kitöltés akkor is érdekel, mert egy másikat is dobozba akarok rakni, az szépen NYÁKon van, de nem hagytam helyet a rögzítésnek. Így azzal is azt tervezem, hogy beleillesztem egy dobozba és kötöltöm valamivel, hogy a helyén maradjon.
Egyébként ezt terveztem megcsinálni:
Bővebben: Link Itt a 2es láb szabadon van és a 7es össze van kötve 6ossal és a nyolcassal is, ellenállással.
Hello!
Igen, itt a 2-es láb valóban a levegőben van. De ez csak akkor használható, ha valamilyen logikai IC kimenetéről kapja a vezérlést. Ha egy kapcsolóval indítod, akkor a kapcsolót a 2-es láb és az 1-es láb közé kell kötni ahogy írtad, viszont kell úgynevezett "felhúzó ellenállás", a 2-es láb és a 8-as közé. Mert ha be van kapcsolva a kapcsoló, az adja a logikai "L" szintet, ha ki van kapcsolva, akkor az ellenálláson keresztül jut a tápfesz a bemenetre, ami a logikai "H" szintnek felel meg. Ellenkező esetben a "levegőben lógó láb", bármely logikai szintnek felel meg, amilyen zavart éppen össze tud szedni.. üdv! proli007
Hello!
Nem tudom melyik az az "erre".. De a seregély riasztóra gondoltam. (A C3 kondi értéke el van írva sajnos, az nem pF, hanem nF lett volna.) üdv! proli007
Csak nem ellopták a bicikliteket, hogy azóta nem jártatok errefelé?
Köszönöm szépen, ezt a bizonytalanságot tapasztaltam és gondoltam hogy ilyesmiről lehet szó (mint a PICnél).
Két kérdésem lenne: Mekkora kellene legyen az a felhúzó ellenállás? És a linkelt rajzon a 4es és 8as láb össze van kötve egy "karikával". Őszintén szólva azt nem tudom mi. Segítenél?
Hello!
- Egy 10kohm bőven megteszi. - A "karika" egy logikai "negált" jelzés. Vagy is csak mindössze annyit jelent, hogy az áramkör RESET nem akkor él, mikor a bement "H" szinten van, hanem amikor "L" szinten. Vagy is ha ezt a bementet a tápra kötöd, akkor nincs "RESET alatt" (mint a rajzon) az IC. Ha GND-re kötnéd, akkor RESET-ben lenne. üdv! proli007
Világos, köszönöm.
Még egy utolsó kérdés: Akkor tehát a resetet egy váltókapcsolóval kell bekötni, ugye? Rá van kötve a tápra (+5V) és mikor benyomom akkor átbillenti a GND-ra egy kicsit (sima kapcsolónál csak összezárnán a tápot a GNDvel erre az időre). Ugyanez a helyzet a 2es lábnál is? Ott is CSAK váltókapcsoló lehet? (mert sajna csak sima nyomógomokat vettem, akkor mehetek megint a boltba, már ott lakom szinte )
Hello!
Nem figyelsz, nem érted, vagy nem olvasol.. "Mert ha be van kapcsolva a kapcsoló, az adja a logikai "L" szintet, ha ki van kapcsolva, akkor az ellenálláson keresztül jut a tápfesz a bemenetre, ami a logikai "H" szintnek felel meg. "- írtam.. Miért kellene váltókapcsoló? Pont azért van a felhúzó ellenállás. Ezt a RESET-nél is lehet használni. (Már amennyiben egyáltalán szükséged van a Reset működtetésére..) üdv! proli007
Hopp valóban. Bocs, erre nem figyeltem eléggé.
Köszi, így világos.
Tudom nem ide való, de hátha elnézik a modik,
Ezt a szilikonféleséget ajánlom a sokat szenvedett áramkör kiöntésé...rélni.
Sziasztok
Biztos vagyok benne, hogy ez a kérdés nem először bukkan fel itt a HE-n, de hiába kerestem előttem rejtve maradt a megoldás. Olyan problémával állok szemben, hogy van egy 12V-os ventilátorom, ami a fesz. 'megjelenése' után 6 percel kellene, hogy bekapcsoljon, majd a fesz. 'eltűnése' után még egy percig kellene, hogy menjen. Na most ebben van egy kis paradoxon. A venti tápfesz.-e az mindig rendelkezésre áll, csak a közbeiktatott relét vezérlő áram ami hol van - hol nincs. A kis szerkezet egy robogóba lesz beépítve. Működése a következő: A motor inditásakor a generátorból jövő AC 12V kapcsolja a relét ami az akksi DC 12V-ját adja a ventinek. Ezt a műveletet szeretném a fentebb leírtak alapján késleltetni, hogy addig ne induljon a venti, amíg üzemmeleg nem lesz a motor (ca. 6perc). Miután leállítom még 1percig üzemelne. Válaszaitokat előre is köszönöm. És kérlek ne vegyétek a fejem, amiért ilyen triviális témát dobok fel századikként is.
Szia!
Miért nem hőkapcsolós megoldást próbálsz ki. Egyszerűbb és jobb lenne.
Ez is eszembe jutott, de azt hittem, hogy bonyolultabb.
Valahol 50°C és 70°C között van a bekapcs. hőmérséklet. De a szenzor elhelyezésével is tudok variálni, akár a víztérbe is tehetem. Hogy nézne ki ez a valóságban? Valami olyasmi dolog érdekelne, ahol azért a bekapcsolási hőmérsékletet tudom variálni. Annyi elképzelésem van róla, hogy x°C felett menjem a venti. Semmi többet nem kell, hogy tudjon. Ez tényleg okosabb megoldásnak tűnik.
Ebben az esetben válts topikot. Rengetegféle elektronikus hőmérsékletfüggő kapcsolót (termosztát) találsz itt a fórumon.
Mindjárt szét is nézek. Köszönöm a segítséged.
Most már minden világos!!!
THX Mester!!!
Helló! Nekem olyan kérdésem lenne, hogy van-e olyan kapcsolás, amivel szaggatott feszültségből folyamatosat csinál? Pontosan az irányjelző villogásával szeretnék relét meghúzatni mindaddig, amíg az kapcsolva van jobbra vagy balra! Egyenlőre itt még találtam ilyent, csak hasonlót, de az nem volt az igazi... Köszi a segítséget!
Szia!
Az irányjelzőreléről nem tudod levenni a kapcsolóról jövő egyenfeszültséget? Így nem kellene bajlódnod áramkörökkel.
Nem sajnos, mert a kapcsoló az irányjelző relé 49a-ra van kötve, így már ott is szaggatott a jel ha kirakom valamelyik irányba...
Helló!
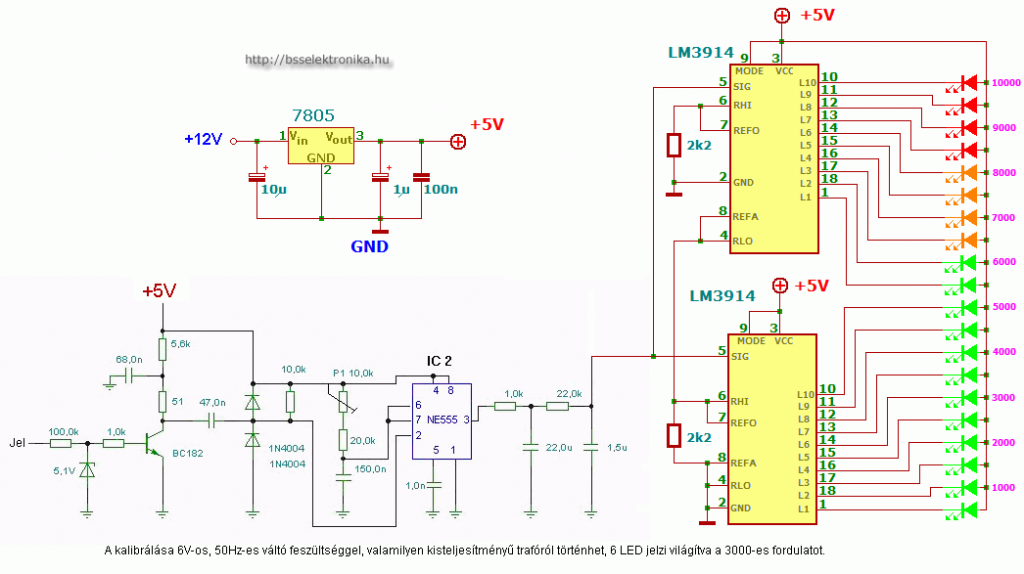
Készen lettem a fordulatszámmérővel, amin már ez a bemenőkör van. Az 555-ök smd-k, mert így fértem el a panelen, a stab. ic egy LM1084-es, már 6V-nál tökéletes 5V-ot állít elő. A kijelzőrészen lévő összes led világításához 2,6V kell, de a bemenőköröm 184V-nál többet nem akar előállítani, hiába tekergetem a trimmert. Mi lehet a probléma, mert ennek az áramkörnek 5V-ról simán kellene tudnia a 2,6V-ot. A bemenőkört a mellékelt rajzon a 47nF-os vízszintesen lévő kondi bal oldali lábára kötöttem be. Köszi a választ előre is!
Hello!
Megoldás, monostabil multivibrátor, mint itt. Ha mind két oldalról szeretnéd üzemeltetni, a bemenetre csak két dióda kell. üdv! proli007
Hello!
Nem írtad, miről tápláltad meg. Ha generátorról, akkor mekkora volt a freki, ha motorról, hogy kétütemű volt vagy négy, és hány hengeres, mekkora a fordulata.. De, cseréld ki, a 150nF-ot, 220nF-ra. üdv! proli007
Kicseréltem kondit 100nF-ról 150nF-ra, és tökéletesen mér. Függvénygenerátorról vezérelve minden tökéletesen megy, mindhárom jelalak esetnén ugyanannyit mutat, ha tekergetek ide oda. Viszont ha felkerül motorra, akkor a szokásos gyújtótrafó 15-ös kivezetésére kötve nem mutat semmit! Ez egy gyári simson tirisztoros gyújtás. Ha a jeladó tekercs, vagy a gyújtótekercs vezetékére kötöm, akkor sem mutat semmit, és a jeladóra kötve le is áll tőle a motor. Ha viszont teszek elé egy 10k-s ellenállást, akkor már mér, a motor nem áll le, de túl sokat mutat, pedig asztalon már hitelesítettem, 50Hz-nél 3000 fordulat, 6 led világít. Fogalmam sincsen mi lehet a baja. Asztalon most is működik. Egy fém óraházba van szerelve, és a test nincsen rákötve az óra házára. Valami ötlet?
Még mindig zavarjeleket kap. A fémház testelése segíthet, de a bemeneti 10k értékét is lehet módosítanod, célszerűen egy 100k potmétert köss be az ellenállás helyére a próba idejére.
Jelenleg ez van a bemeneten, és ott van az elején az 1kohm, 0,6W-os ellenállás. Más kapcsolásokban ott 100kohm szokott lenni, nem kéne valami olyasmi oda? Azért tettem 1kohmot, mert a rajzon ennyi volt!
|
Bejelentkezés
Hirdetés |











