Fórum témák
» Több friss téma |
Fórum » ST151 végerősítő
Olvass figyelmesebben, benne van a szovegben a valasz a kerdesedre!
Idézet: „There is no need to use fast comparators (you can if you want to), so U1 can be a very basic (and very cheap) LM1458 dual opamp or similar. Please refer to the link on the projects index page to obtain a data sheet for this device - this includes pinouts and other useful information.”
Szerintetek ez mukodne 2ohm-os hagszoroval? vagy ha nem at lehet alakitani???
Nem, valtoztatas nelkul nem mert min. 4 Ohm a nevleges terheloimpedancia.
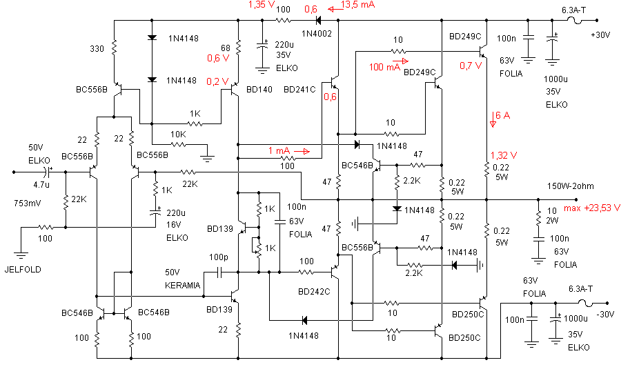
Ha +/-30V-ra leveszed a tapot akkor mehet ra 2 Ohm -os terheles, a teljesitmeny 100W koruli lesz.
A rövidzárvédelmen is módosítani kéne a megnövekedett áram miatt. Nagyobb áramot kéne neki megengedni. (A rövidzárási disszipáció nem változna a megfelelően lecsökkentett tápfesz miatt).
Ja és ilyenkor már ajánlanám megnövelni a feszültségerősítő fokozat nyugalmi áramát is, mert akár kevés is lehet már az az 5mA, amit a végfokozat meghajtására le tud adni. Egyébként én is csináltam egyet kíváncsiságból és csak ajánlani tudom.
tudom nem epp ehez a temahoz tart de nincs veletlenul egy mukodokepes/kiprobalt rajzotok egy olyan erositohoz ami 2ohmot elbir es legalabb 100Wattos ???
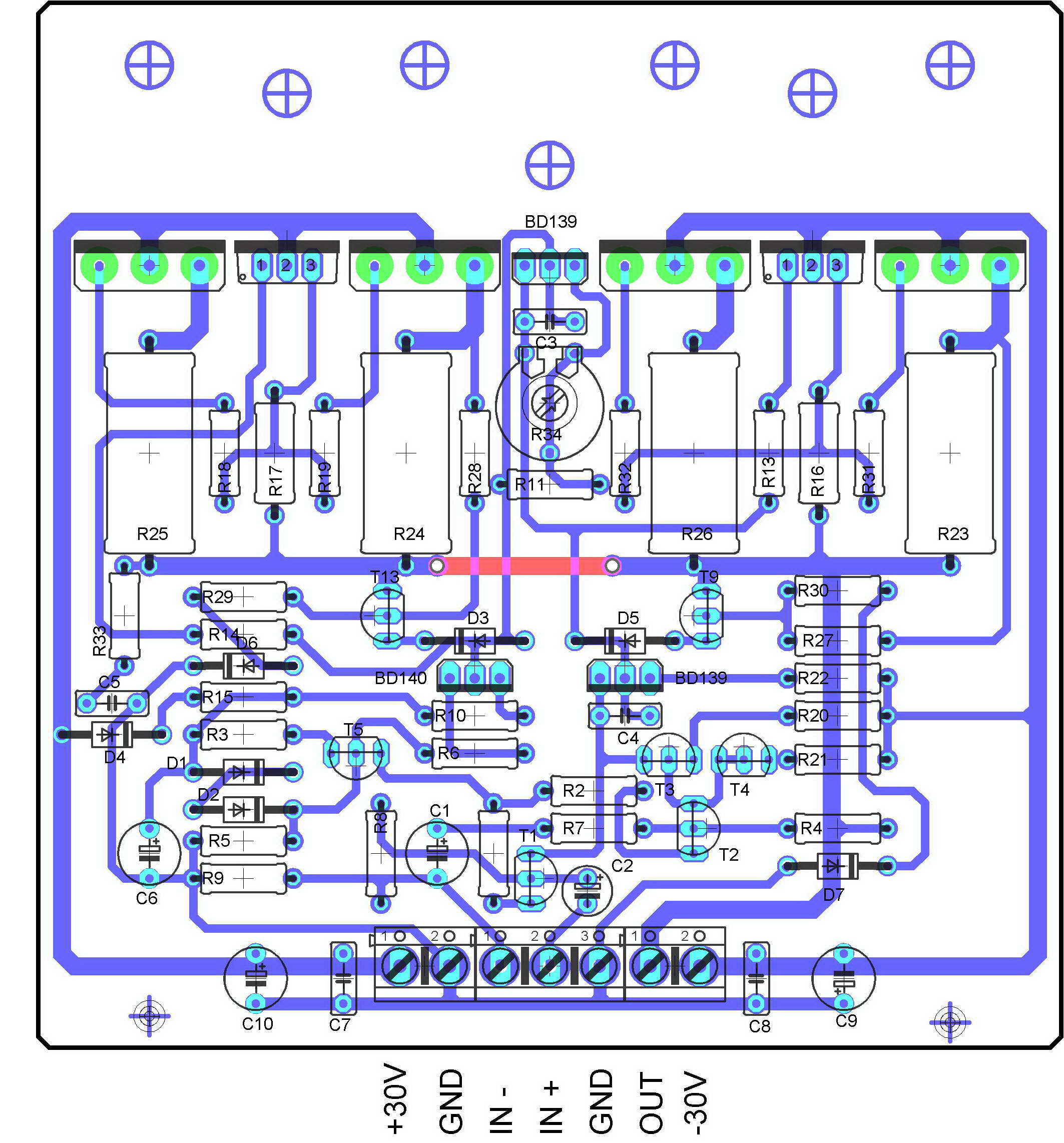
Szia! + - 30V-os, 150W, 2ohm, rövidzárvédett, kipróbált müködőképes, ha kell tudok adni hozzá nyákrajzot is.
hu koszi szepen sokat segitettel, sehol nem talaltam ilyet es jo lenne a nyakrajz is nem baj ha valami softal van tervezve is csak ird meg hogy mivel es ki tom nyitni, koce megegyszer, kuldteheted mailban is vlacexx@yahoo.com
Szia! a nyák mérete 107x104mm.
Sok sikert az építéshez.
szia az aramkori rajzon es a beultetesi rajzon a power ellelallasok kulombozoek, a kapcs rajzon 0.22Ohm a beultetesirajzon 0,33Ohm , ez kb mind egy vagy meiket hasznaljam???
hy
a 0,33ohm 5watt-os ellenállást használd
Eredetileg 0,22Ohm / 5w-os kell bele, csak elfelejtettem rendelni és csak ez volt itthon. Rakjál bele 0,22Ohm/5W-osat. Én is kifogom cserélni majd ha veszek.
Meg ónnal futtasd át a vezetősávokat. A nyagy áramok miatt
Hello
Mekkora bordát tegyek az st-re +-40V-on teljes kivezérlés esetén, ha kocsiba lesz. A lomexbe néztem a 150X100-as ez 1500Huf nettó viszont a 250X100-as (ez biztos elég) már 2500. Szal elég lenne a kiseb vagy inkább a nagyobbat vegyem?
itt is az az elv érvényesül nagyjából, mint a pufferkondiknál: ha elfér és van rá pénz, akkor a nagyobb a jobb.
Jó azt tudom. De a kérdés most az hogy (kocsiba alapból meleg van) és elég lenne a 150X100-as?
Ha azt akarod, hogy a legrosszab korulmenyek kozott is biztonsagosan mukodjon az erosito akkor a nagyobb bordat valasztod. Sztem meg atlagos szobai korlumenyek kozott sem lenne eleg az ST151-nek egy 150x100-as alapteruletu borda (atlagos borda magassaggal), kocsiba pedig siman elofordul sokkal magasabb homerseklet is mint otthon. Igaz kerdes az is, hogy mennyire fogod kivezerelni a cuccot. En a helyedben a nagyobb bordat valasztanam.
Egy sqp3050 lesz rajta elvileg. Csak a kisebb 1800Ft a nagy meg 3000, ami elég drága...De ha kell neki...
Hmmm
Ezt most nem fogom. Nem hutobordarol volt szo az elobb? Hogy jonnek ide a hangszorok? Bocs, nem olvastam vegig ezt a dolgot, csak a hutobordas kerdesedre reagaltam szoval elnezest az ertetlenkedesert.
Szevasz Atiotezer
Ezt a +/-30V/2Ohm/150W erositot ki tervezte, nem tudod/tudjatok?
Ja es a rajzon van egy apro hiba: a negativ tapagra kapcsolodo 1000µF-os elko forditva van berajzolva.
Szia. Az erősítőt a terminál forumról tervezte valaki, én csak a nyákot terveztem meg hozzá.
Igaz az eredeti rajz tényleg hibás, ott ahol irtad. a rajz itt találahtó Én itt találtam rá
Nem írsz hülyeségeket. Kérdezted mennyire lesz kihajtva. ÉS annyira lesz kihajtva amenyit ez a hangszóró elbír
Amúgy a lomexbe csak 200X100-as volt úgyhogy az lesz rajta
Jah még valami. Én megvoltam róla győződve hogy +-50V-tal müködik úgyemlékeztem de most néztem hogy 40-nel
Mindegy nemez a lényeg hanem az hogy 4ohmon is bírja a +-40-et igaz?
Nem, nem.
Akkor azt kérdeztem hogy +-55V-al megy most azt hogy +-40-en bírja-e a 4ohmos terhelést. Csak azért mert folyton az megy hogy TDA7294 +-40-on semmikép ne használjam 4ohmon stb... ÉS ez? Idézet: „Tápfeszültség: +/-40V RMS kimenőteljesítmény: 100W/4Ohm, 60W/8Ohm ” így már megvan? vagyis bírja.. üdv
Megint én vok!
Biztos tudjátok egy-ketten hogy szeretek dolgokat halogatni szóval tavasz felé lesz megvalósítva(most nemsorolom az okokat ) egy st151-es hifi. Addig is álmodozok hogy milyen hangszórót fogok hozzá venni. Ezt néztem most ki. A kérdés az lenne hogy st-vel ezt lehetne hajtani keményen. Mert tudjátok a salfélékröl csupa rosszat hallok és úgy valahogy nemtetszik. Audio systemröl meg csupa jót, ráadásul jó az érzékenysége.Nagytestvérét is valaki írta hogy 100Wattal jól meghajtja. Csak engem nemhagy nyugodni, hogy jó döntés lenne ez st151hez?
En sajnos nem ismerem azt a hangszorot amit belinkeltel, de azt javaslom, hogy olyan hangszoroval ne nagyon probalkozz aminek nem ismered a T/S parametereit vagy ha nincsenek gyarilag megadva (ami lutri is lehet) akkor mindenkepp tudni kell merni/szamolni azokat. Ezen parameterek hianyaban az egesz hangsugarzo epites egy nagy zsakbamacska. Ugy latom itt nagy felreertesek vannak a hangszorokkal es hangdobozepitessel kapcsolatban. Egy mereg draga/nagyon jo minosegu hangszoroval is lehet pocsekul szolo dobozt epiteni es ennek az ellenkezoje is igaz valamennyire, bar ez mar nagyon hangszorofuggo. Peldakent a SAL hangszorokat emlitenem amikbol szinten lehet elfogadhato dobozokat epiteni, csak az az altalanos problema veluk, hogy nagy a szorasuk, azaz a parametereik vagy hasonloak a gyari adatokhoz vagy nagyon nem, sot ha ket ugyanolyan hangszorot veszel az sem biztos, hogy egy bizonyos szorason belul van. Ezert erdemes megmerni a parametereket es azok alapjan tervezni hozza dobozt. Illetve nagyon nem mindegy az sem milyen anyagokbol milyen technologiaval keszulnek a hangszorok. Aki tapasztalatlan (mint en is) annak ez az egesz lutri ugyhogy en azt csinalom, hogy olcsobb, de jo minosegu hangszorokbol epitkezek (H2000, Hivi, TVM, stb.) amikkel nem fogok nagyot bukni ha nem sikerul jol az elkepzelt doboz. Mellesleg az sem elhanyagolhato, hogy a vasarolt hangszoroknak legalabb a gyar altal kozolt parameterei meglegyenek, mert ha meg azok sincsenek, akkor nehezen lehet jo hangsugarzot kesziteni adott hangszorohoz. Szoval csak esszel emberek ...
Helloszia
Nemakartalak vele terhelni titeket de ha már itt tartunk:LINK Annyira énis tapasztal vok hogy nem találomra építem a lládát :yes: Kölönben kocsiba kéne és a kis űrméret is fontos ennek meg gyárilag 30litert ajánlanak 47hz-s alsó határhoz. Kérdésem még mindig a következ: jó lenne ez és ezekután mitgondolsz/gondoltok? |
Bejelentkezés
Hirdetés |







Mindegy nemez a lényeg hanem az hogy 4ohmon is bírja a +-40-et igaz?
szóval tavasz felé lesz megvalósítva(most nemsorolom az okokat 




