Fórum témák
» Több friss téma |
Gondoltam, de épp azért írtam, hogy gitárnál épp az a lényege, hogy "torzítson". A klasszikus értelemben vett tiszta hang az bizony elég "torz" egy hi-fi szemmel nézve. Ha a gitárt egy olyan előerősítőbe teszed, ahol semmi színezés (emelés, vágás, torzítás) nincs,akkor egy puha, semmilyen, definiálatlan valamit kapsz. Ami maga a gitár hangja! KELL neki a "torzítás", önmagában elég unalmas. Kell egy kis csilingelés egy tisztába, a fender kapcsolásokat érdemes nézegetni, hogy mi is az a klasszikus fender hang, hog is érik azt el... Várjuk az eredményeket! Zs. :integet2:
Üdvözletem, Spring reverbről tudna-e valaki magyarázni, hogy működik? Építeni is szeretnék egy nagyobb darabot.
Magyarul rugós zengető-nek fordítják. Egy rezgéskeltőből, egy rugóból és egy hangszedőből áll: bontott zengető.
Oké oké de én azt nem értem, hogy hogy működik az hogy rugó pickup és ami kiküldi rá a hangot cimű dolog?
Áll két gyermek a játszótéren egymással szemben. Kezükben egy kötél. Egyikük "elindít" egy hullámot, ami később ér oda a szemben levő kisgyermekhez. Ennyi a lényeg, a rugó az tulajdonképpen egy nagyon hosszú kötél, fel van csévélve. Késleltetés, az egész egy késleltető művonal. Az így késleltetett jelet meg hozzákevered az eredeti jelhez. A technikai része a dolognak már csak a tekercsek meghajtása (kellő árammal, megfelelő kapcsolással) és a másik tekercsről az indukált feszültség levétele és felelőrsítése, keverése. Az "adó" tekercsbe villamos energiát teszel, ami mechanikai energiává alakul (rugók mozgatása), majd a túlfelén, a "vevő" tekrecsnél a mechanikai energia villamos energiává alakul. Kb ennyi lenne a lényeg. Zs. :integet2:
Szia amatör barátom.
A régi idökben, amikor elöször jelent meg a wah-wah, a Rádiótechnika (kb 70- es tájú évkönyvei egyike) leközölte híreit, melyet az itteni olvasó társaid, vagy Te is, jobban elérnek. A cikk Leközölte a Vox, Marschall, Selmer termékeket és két ! magyar produkciót is 1x BFY 34- és 4 x BFY 34 -gyel. A lényeg, az akkori nyugat két kifejezetten kiszajú tranzisztorral jutott jó eredményekhez. Szabó Ferenc akkor 7 oldalon igen jó ismertetést adott rajzokkal, görbékkel. azokat minösítette is. Sajnos másolataimon egy oldalon sincs az évfolyam ! Az oldalszám 125-130 -ig. Javaslom még, látogass el a külömbözö országok internetjére, add be a wah wah circuit, vagy wah wah Schatpläne szavakat és legalább a kapcs. rajzokat tudod olvasni. Sok sikert :Véndófa
Szia,
Szóval az a történet, hogy csináltam pár torzító pedált, de ezeknek az érzékenysége nagyobb mint amit az én gitárom lead, így nem tudtam a gitárommal rendesen meghajtani ezeket az effekteket. Gondoltam csinálok egy kis clean boostert amivel már megfelelő jelszintet tudok bevinni a következő pedálra. Sajnos az én gitárom, (egy Brian May féle Red Special) eléggé kis jelet ad le a Burns Tri-Sonic pickupokkal :/ Rátettem szkópra a kapcsolást, szerintem torzításmentesen erősít még max kivezérlés mellett is CH2 fenti 0.02-es osztással CH1 az alsó 0,5 osztással.
Jó szemed van, ha látod, hogy nem torzít...Nem feltétlenül klippelést értek a torzítás alatt amúgy. A trióda karakterisztikája eltérést mutat a lineáristól, bár van egy szakasz ,ahol bizony az. Légypiszok jelekre biztosan. Adj neki V -os színusz jelet, meglátod miről beszélek, de jóval látványosabb ,ha háromszög jelet adsz neki, azon már egy kis torzulás is nagyon látványos! Amúgy gitárjelet szinusszal modellezni őrültség, mivel nem az. Egy nagyon nagy berobbanó tranziens jellel indít a gitárjel (attack), ami az átlagos gitárjel nagyon nagyon sokszorosa is lehet, Még egy gyenge pikupnál is elérheti az 1V-ot. Az meg bizony beleszalad abba, ahol a cső már torzít. És tulajdonképpen ott az információ, ott a gitárhang, nem az elhalásban ami max egy kitartott hangnál lényeges, de ha állandóan pengetsz ,akkor jóval tranziensebb a történet, mint egy statikus vizsgálójel.
Hát én akárhogy próbáltam az 1 Voltot, sehogy sem tudtam kicsikarni a pickupokból. Olyan 60 mV az átlag de akkor mind a 3 pickup be van kapcsolva, ami meg normál esetben nagyon ritka. A gitárral is variáltam, kicsit lejjebb engedtem a húrlábat, a pickupokat meg megemeltem. Jó játék ez így hétvégére...
Nézd meg inkább szkópon, ott látványosabb jóval! Bár a csővoltmérő igen nagy bemeneti ellenállással rendelkezik, de szerintem az analóg műszer kicsit lomha lehet ehhez. Aztán az is lehet ennyit tud, de akkor az a pikup valóban egy kis erősítésre szorul. De ebben az esetben ágyúval verébre jellegű a csöves erősítés, ekkora erősítést egy jFettel is simán e lehet érni, abban a kis bemeneti jelszint tartományban megfelelő beállítással teljesen meg lennél elégedve a hangjával. És nem kell a nagyfesz, fűtés stb macera, csak egy telep, ami a jfet kb pár száz uA fogyasztásával kb örök életű lenne!
Mindenképpen csövest szeretnék, mert a Treble Boosterem is csöves, a tápot meg úgy méreteztem hogy több csövet is elvigyen. Úgy szeretném, hogy a gitártól a végfokig full csöves legyen. Jó tudom ez az én mániám
Ez teljesen jó és előrelátó koncepció! Ha ez az igény ,akkor nem szóltam, azt hittem vannak a rendszerben még ahogy írtad pedálok is amik félvezetősek, de ha azok is csövesek ,akkor van a dologban ráció! :yes: Mutatsz képeket? Zs. :integet2:
Rakok fel képeket, meg a tesztelésről is, csak azok a haverom telónján vannak. Remélem átküldi őket mihamarabb
Szia,
Csatoltan küldök 1-2 képet a cuccról Az egyik a csöves Treble Booster, a másik meg clean booster még üresen
Igazi művész szoba
Egy ilyen tudású kompresszort szeretnék építeni, tud-e valaki segíteni?
Nem az én érdemem, egy banda gyakorló szobája ez. Ott próbáltuk ki a cuccost. Az én szobám ennél katasztrófálisabb
Pedig nekem tetszik
Jópofa a dolog, megadod a módját, az biztos, komoly az a forrléc! Grat! Zs :integet2:
Szia!
Köszönöm, hát igyekszem Mellékeltem egy képet a kapcsolásról, rá kéne nézni. Eredetileg ECC85 és 330V tápfesszel ment, de most ECC83 és 210V tápfesz van. A diódák 1N4148-ak a potik mind 220k - logosak. Szerinted jó így?
Hello
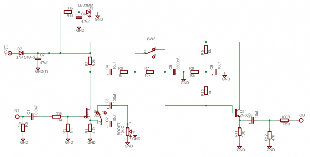
Építettem a napokban egy clean boost pedált. A bajom az vele, hogy ha feltekerem a boost potit rajta, elkezd sípolni a gitár akkor is szól rajta, de emellett sípoló hangot is ad. Mellékeltem a kapcsolást plusz azt a rajzot is ami alapján az elrendezést csináltam. Esetleg valami ötlet hogy ez miért lehet?Mellesleg én egy 2N5089-et használtam Q2-nek mert nem volt más itthon, de utána olvastam, és 2N5088 helyett a 89-es is jó. Q1-nél egy J201-et tettem be
ja és mellesleg fogalmam sincs hogy a gyári kapcsolásban miért van a LED-nél 33k ellenállás
az nagyon sok... egyáltalán nem világít vele. Én 330 ohm-ot használtam ott
Szerintem a led előtti ellenállás 3,3 KOhm. Csak elírták. A 330 Ohm kevés lesz! Szétég a led!
Nézd végig a forrasztást, véletlenül nem ér-e össze az ónozás valahol? A Fet és tranzisztor lábak körül is érdemes körülnézni érintkezésügyileg... Főként, ha perfboard-ra építetted, úgy, hogy alul te kötözgetted össze. Csak türelem! Én amatőr vagyok, de elég sokféle holmit csináltam és előjönnek a hibák, csak meg kell keresni. Volt amit egy héten át minden nap, amikor időm volt, kerestem, hogy miért nem olyan mint amilyennek lennie kéne... Nem hiszem, hogy a 2N5089 miatt lenne a sípolás, ez csak alacsonyabb feszültséget bír (25V) és valamivel kisebb az erősítése. De próbálhatsz bele ha van BC239, BC547, 2N2222, BC108B, és egyéb kompatibilis tranyókat, amiket régi tévékből meg rádiókból is lehet szerezni. Csak figyelni kell, hogy tényleg NPN legyen!
Ha tetszik az EP által keltett hang, akkor az alábbi sem okoz csalódást.
Egyszerű építeni. Ez egy csöves Fender előerősítő emuláció.
ismerem, köszi
építettem már ilyet is. de az EP hangja jobban tetszik
Nem hiszem hogy kevés a 330 ohm. 12V-os tápról használom, és a LED-en 1.66V feszültség esik. Ez még mondhatni hogy kevés is... 9V-ról pedig mégkevesebb lenne. Inkább 270 ohm-ot tennék oda, de jó lesz így is. Szépen világít
megpróbálom átnézni, de már átnéztem csomószor, szemmel is, szkóppal is... minden jónak tűnik. Ja és mellesleg a sípólás szerintem valamiféle gerjedés lehet, mert csak akkor jelentkezik ha a nagy erősítőm elé teszem a pedált (ami ugye hangos). Ha pl. a line6 kangkártyám elé teszem, és csak erősítő szimulációval dolgozom, akkor semmi ilyen nem jelentkezik (PC hangszórón ugyebár halkabbak a dolgok) Úgyhogy szerintem valami gerjedéses probléma lesz.
Ja igen, kifelejtettem hogy C9 (3.3nF) helyett én 2.2nF kondit használtam, az volt csak itthon. De nem hiszem hogy ennek bármi köze lenne a problémához
Üdv! össszedobtam a tillman féle gitár preampot(j201), és ezzel kapccsolatban kérdeznék hozzáértőt. miért van az hogy az out kimenet csak egy pont, szóval nincs földelése? és nem is szólt, törtem a fejem órákig, mire megszólalt, amikor a gitárról bemenő jel melegpontját(jack végét) hozzákötöttem a kimenő jel földjére(rca gnd)! na ezt nem értem egy kicsit sem... j-fet es egyediség ez?
|
Bejelentkezés
Hirdetés |




CH2 fenti 0.02-es osztással CH1 az alsó 0,5 osztással. 





a gitár akkor is szól rajta, de emellett sípoló hangot is ad. Mellékeltem a kapcsolást plusz azt a rajzot is ami alapján az elrendezést csináltam. Esetleg valami ötlet hogy ez miért lehet?

az nagyon sok... egyáltalán nem világít vele. Én 330 ohm-ot használtam ott 





