Fórum témák

» Több friss téma
Fórum » PIC - Miértek, hogyanok haladóknak
Lapozás: OK   1090 / 1320
(#) potyo válasza nem hozzászólására (») Aug 29, 2012 / 1
 
Harmadik lehetőség azt csinálni, hogy csak akkor kapcsolni be az osztót, amikor mérni akarsz. Akkor kis értékű ellenállások is megfelelőek, mert csak rövid ideig mérsz. Pl. egy P és egy N csatornás mosfettel megoldható lenne a dolog. A műveleti erősítős dolog nekem nem szimpatikus, műveleti erősítőnek is van némi tápárama. Akkor már inkább a nagy ellenállás és kondenzátor.
(#) _vl_ válasza nem hozzászólására (») Aug 29, 2012 / 1
 
Szerintem nagyobb ellenállással is jó lesz az, csak sokáig kell hagyni a bemeneti kondit tölteni. Mivel ritkán akarsz mérni, ezért nem fog gondot okozni egy 1 másodperces mintavételezés. Ha raksz a bemenet elé egy 100nF-os kondit is, akkor pláne nem lehet gond.
(#) cszotyi válasza Panzer576 hozzászólására (») Aug 29, 2012 /
 
Helló!
Egy nem szép megoldás lehet, de minden ki és bekapcsolás után az LCD inicializáló rutint le kellene futtatni.
(#) Hp41C válasza potyo hozzászólására (») Aug 29, 2012 / 1
 
Nem is kellene sokat keresni: Bővebben: Link
(#) Panzer576 válasza vilmosd hozzászólására (») Aug 29, 2012 /
 
Értem!
Mindenkinek köszönöm!!!!! :worship:
Megpróbálkozom mindennel!
(#) watt válasza Panzer576 hozzászólására (») Aug 29, 2012 /
 
Röviden elmondom a véleményemet offban, mert ez egyrészt nem PIC téma, másrészt nem lehet megoldani fórumon keresztül, ha nem vagy tisztában a nyáktervezés, huzalozás alapjaival. Fontos még a tápszűrés, hidegítés, azaz a tápellátási áramkörök kialakítására. Nekem 3 motort vezérel egy "LCD-s PIC" áramkör a fűtésrendszeremnél és soha nem állt le az LCD, vagy a vezérlés, pedig semilyen zavarszűrés nincs a motorokon. Egy jól megtervezett áramkör esetében nincs szükség ilyesmire. Más kérdés, ha nagyon nagyok a zavarok, akkor azt más megfontolásból érdemes szűrni, de ha csak az LCD-t bolondítják meg, akkor biztosan annak a tápellátásával, illetve a hosszú vezetékezéssel van a baj. Ha a PIC nincs jól szűrve, tőle is származhat olyan jel az adatvezetéken, ami átkonfigurálja az LCD-t, utána már minden lesz rajta, csak nem értelmes szöveg. Földhurok, illetve olyan vezetékbe kapcsolódó tápellátás, amin feszültség esik a rajta másfelé is folyó áramtól, stb...
(#) nem válasza icserny hozzászólására (») Aug 29, 2012 /
 
Értem, köszönöm.
(#) nem válasza potyo hozzászólására (») Aug 29, 2012 /
 
Köszönöm, ez nem is rossz ötlet! Holnap meggondolom a konkrét bekötést és lehet, hogy kérdezek.
(#) nem válasza _vl_ hozzászólására (») Aug 29, 2012 /
 
Köszönöm!
Lehet, hogy ez marad akkor, de még átgondolom a FETes kapcsolást is kis R-ekkel (hsz #1288493)
(#) kszabi hozzászólása Aug 30, 2012 /
 
Sziasztok!
Egy hasonló problémával küzdök én is.
Egy Dspic33EP / MCPWM->L298->stepper motor
vezérlést csináltam. A gond az, hogy ha a pwm max kitöltését 30% fölé engedem akkor resetbe viszi a pic-et,
de csak akkor ha a motor is rá van dugva.
Itt kb 0.8A az áram.
A táp úgy van bekötve hogy az l298 kap 24V-ot külső labor tápról, 1000 µF kondival párhuzamosan.
Ebből van kivéve a pic tápja egy lm 2576 táp ic-vel.
Ezután szintén 1000uF+több 100 nF kondi + soros 100
uH induktivitás.
Van valami ötlettetek hogy lehet ezt megoldani?
Üdv kszabi
(#) nem válasza potyo hozzászólására (») Aug 30, 2012 /
 
Így gondoltad?

Azt írod "egy P és egy N csatornás mosfettel megoldható". Miért kell ehhez két tranzisztor?

Valami kis FETnél (aminek nyilván a gate charge-a is kisebb) nem kell semmi bűvészkedés a gate-nyitogatáshoz, ugye? Vagy azért egy ellenállást nem árt rakni sorban a gate drive vonallal? Elvégre áram kéne neki, hogy a kondenzátor feltöltődjön...

Gate-et 10k-val földre húzni a lebegés elkerülése végett reális, igaz?

Kösz!

FET_oszto.JPG
    
(#) nem válasza nem hozzászólására (») Aug 30, 2012 /
 
(#) _vl_ válasza nem hozzászólására (») Aug 30, 2012 / 1
 
Az N FET felül nem lesz jó, mert nem tudsz a +9v-hoz képest még +1-2-3-4V-ot ráadni a Gate-re, mert ugye az neked nincs. Vagy alulra rakod az N FET-et (én ezt tenném), vagy P FET-et kell használnod.

A Gate-et nyugodtan húzhatod 100k-val is le, és tényleg nem árt egy 10-100 ohm a Gate-tel sorba.
(#) vilmosd válasza nem hozzászólására (») Aug 30, 2012 /
 
Mondjuk nem ertem minek tulbonyolitani az egeszet. Siman csinalsz egy osztot 10k/5k1 ellenallassal, igy 9 volt telepfesz eseten 3 volt lesz az AD-re juto fesz. az oszto felvetele kb 600 uA. az also taggal parhuzamosan illik tenni egy 100 nF kondit, es kesz.
(#) ciw válasza vilmosd hozzászólására (») Aug 30, 2012 /
 
Alapvetően én úgy tudom, hogy akkor a leghatékonyabb ez a védelem, ha közvetlen a keletkezés helyére tesszük az EMC védelmet.

Tehát ha a relé egy magnesszelepet kapcsol akkor a szelep kapcsaihoz kell az ellenállás kondi páros nem jól tudom?

Illetve ha a relé kontaktal párhuzamosan teszi be az EMC védelmet és a relé fázist kapcsol, akkor a relé kikapcsolt állapotában is átmehet valamekkora fesz a fogyasztói oldalra. Tehát érintésvédelmi szempontból én megkérdőjelezném a relé kontaktra történő szűrést.

Vagy rosszul látom?
(#) vilmosd válasza ciw hozzászólására (») Aug 30, 2012 /
 
Nem latod rosszul, de pl ebben az esetben a motornal nehezebb elhelyezni a csillapitast, viszont a relenel a PCB tervezesenel egyszeru elhelyezni.
Idézet:
„Illetve ha a relé kontaktal párhuzamosan teszi be az EMC védelmet és a relé fázist kapcsol, akkor a relé kikapcsolt állapotában is átmehet valamekkora fesz a fogyasztói oldalra.”
Egy 22 nF kondenzator nem fog sokat zavarni. De rakhatod a kontakt es a fazis koze is. De viszont igy nem vedi a kontaktot a beegestol. Erintesvedelmi szempontbol minden keszulek feszultseg allatti alapotban van, mig garantaltan le nem valasztottuk a halozattol, tehat NE PISZKAPETI!!

Ja ez ebben a topikban talan mar off.
(#) nem válasza vilmosd hozzászólására (») Aug 30, 2012 /
 
Ebben igazad van, de 600 uA az egy 1000mAh-s elemet (ha CSAK a fesz-osztó fogyasztását nézem) 70 nap alatt lezabál, és a készüléknek el kéne mennie egy hónapig, és akkor még ott a PIC fogyasztása, meg néha az op-amp-é, de az csak akkor, amikor ADzni kell, tehát nem állandó. Szóval (korábban említve lett) vagy ~MOhm-os fesz osztó és kondi (valószínűleg ez lesz), vagy FET... ezt próbaképp szeretném, mert még nem tudom melyik az optimálisabb megoldás.
(#) nem válasza _vl_ hozzászólására (») Aug 30, 2012 /
 
Nem kötekedni akarok, csak nem értem. A MOSFET source-a két ellenálláson keresztül a földön van, és a nyitáshoz fel kell tölteni a gate charge-ot, amihez VGS feszültség kell, azaz a gate-jére kell mondjuk 3V-ot kapcsolni a source-hoz képest, nem? És hogy a Drain-en 9 vagy 10000 V van az hol számít ebben? Tényleg érdekel.

Köszönöm!
(#) Hp41C válasza vilmosd hozzászólására (») Aug 30, 2012 /
 
Szia!
600uA osztóáram 9 V -on 24 óra alatt már 0.129 Wh, 10 napra 1.296Wh... Szerintem egy IRF7309, IRF7317 -tel megoldható, ahogy a rajzot is belinkeltem már. Ha a SOIC8 tok nem megfelelő BS170 - BS250 párral is megépíthető. (Anyagköltség 150 - 200 Ft, kb. egy elem ára.)
- P-fet kapcsolja az osztóra a telepet a mérés ideje alatt. Lezárását a G -S ellenállása biztosítja a mérések között.
- Az N-fet és a P-fet G - S ellenállása konvertálja a kontroller CMOS vezérlési szintjét a P fet igényéhez.
Így a mérések között csak szivárgási áramok folyhatnak...
Rajz linkje az előző hozzászólásomban.
(#) _vl_ válasza nem hozzászólására (») Aug 30, 2012 /
 
Idézet:
„A MOSFET source-a két ellenálláson keresztül a földön van.”

A MOSFET nyitott állapotában pár ohm ellenállást képvisel. Azaz a Drain és a Source kb. azonos feszültségen lesz.
(#) Hp41C válasza nem hozzászólására (») Aug 30, 2012 / 1
 
Ha az osztóra kapcsoódik a P-fet S -je, a telepre a D -je, akkor a Gate -re adott 5V os kontroller kimeneti szint hatására a S kivezetésen a feszültség addig emelkedik, amíg a terhelőáram az osztón a telep feszültsége - Ugs feszültséget el nem éri. Ez a feszültség az osztásviszonnyal leosztava menne a kontroller bemenetére. Szerintem nem ezt szeretnéd mérni.
(#) nem válasza _vl_ hozzászólására (») Aug 30, 2012 /
 
Értem. Magyarul alulra érdemes tenni, ha ki akarom próbálni ezt a verziót. Ugyanígy, csak a fesz.osztó. "alsó" ellenállása és a föld közé..

Kössz!
(#) Hp41C válasza nem hozzászólására (») Aug 30, 2012 / 1
 
NE! Kikapcsolt esetben az osztó közepe magasabb potenciálra kerül, mint a kontroller tápja (amit általában nem szeretnek). A kivezetés belső védődiódáján keresztül áram fog folyni a Vdd felé, ami ugyanúgy kisüti a telepet.
(#) ciw válasza vilmosd hozzászólására (») Aug 30, 2012 /
 
Akkor így kellene, ahogy a képen rajzoltam?

A te módszeredet jobbnak látom, mert biztos a szűrés.

Az enyémnél (fogyasztónál elhelyezet védelem) az a baj, hogy a végfelhasználó nem biztos, hogy (sőt bitos hogy nem) tesz védelmet az induktív fogyasztóira és ez okozhat gondot a pic-nek. Bár nem volt jellemző, de jobb az óvatosság.
Legutób egy futószalag vezérlőt csináltam egy cégnek és ott volt néha, hogy egyszerüen meghülyült, de nem mindíg.
Az iomodulok rs485-re vannak felfűzve és a főpanelre mennek, ami egy usb-kábellel van rádugva aszerverre.
Aztán a szekrényben lévő összes mágneskapcsolóra tettem EMC-védelmet.(a panelem reléi a mágneskapcsolók tekercseit kapcsolják).
A helyzet nem változot, majd kicseréltük a kínai usb kábelt egy árnyékolt minőségi kábelre és azóta is hibátlanul megy a nap 24 órájában a hét 6 napján keresztül folyamatosan. Csak azért írtam le, mert egy webshopnál kicsit kínos, ha a csomagolás nem halad. Ugyhogy a dolog nem türt halasztást.

EMC.png
    
(#) nem válasza Hp41C hozzászólására (») Aug 30, 2012 /
 
Ja igen, mert nem lesz földpont az osztóban és a kiágazás is felmegy tápra.

Az előző hozzászólásod szerint fentre kellene tenni, csak éppen P csatornásat, ha jól értem. Akkor viszont ahhoz, hogy NE legyen nyitva a FET (tehát a fesz-osztó ne fogyasszon), folyamatosan kimenetet kell adni a gate-re, ami viszont le van húzva mondjuk 100k-n földre és akkor az eszi a delejt

Azt hiszem maradok a MOhm-os fesz-osztónál, kondenzátorral.

De azért ha van még hozzáfűzendőd a MOSFET-es kapcsoláshoz, szívesen veszem!
Köszönöm!
(#) _vl_ válasza nem hozzászólására (») Aug 30, 2012 / 1
 
Idézet:
„NE legyen nyitva a FET (tehát a fesz-osztó ne fogyasszon), folyamatosan kimenetet kell adni a gate-re, ami viszont le van húzva mondjuk 100k-n földre és akkor az eszi a delejt”


Nem ez a jó koncepció. A 100k-val bezárod (mindig a Gate és a Source közé rakod, N és P esetén egyaránt), és a nyitáshoz vezérled (földre kötöd a Gate-et). Esetünkben egy nyitott kollektoros meghajtás fog kelleni, amit lehet egy N FET-tel csinálni (lásd Hp41C linkjét lentebb), vagy egy NPN tranzisztorral.
(#) vilmosd válasza Hp41C hozzászólására (») Aug 30, 2012 /
 
Vegulis igazatok van egy elem az nem a paksi atomeromu. Sajnos a PIC AD nem szereti a nagy forrasellenallast.
(#) nem válasza _vl_ hozzászólására (») Aug 30, 2012 /
 
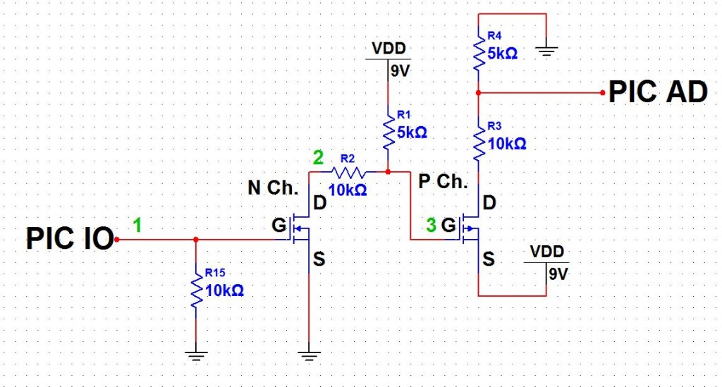
Sajnos az a kapcsolás elkerülte a figyelmem, de most kielemeztem. Széthúztam némileg, hogy az agyam fel bírja fogni és a következőre jutottam (ábra mellékelve):

Alap esetben a PIC nem ad ki semmit, tehát az N FET zárva, így a P FET bemenetén feszültség van, azaz nem nyit, azaz nem történik semmi.

Amikor a PIC az IO lábán kiadja az infót, az N FET kinyit, a P FET gate-jét leföldeli, azaz az is kinyit és megy az AD-zés.

Ez oké.

Azt nem értem, hogy a P csatornás FET-nek miért a source-án van a táp és a drain-jén az osztó? Nem fordítva kennelen ennek lenni? Nem DS irányban szeret folyni az áram a FETeken?

FETek.JPG
    
(#) ciw válasza nem hozzászólására (») Aug 30, 2012 /
 
De most neked azért kell a mérés, hogy ha merül az elem, akkor kilődd a pic-et mielőtt meghülyülne?

Esetleg egy komparátor amit bekapcsolsz az io lábbal?
Vagy tényleg más okból tudni akarod az elem folyamatos feszültségét? Mert akkor nem szóltam, nincs jobb ötlet.

vilmosd: (#1289044) számú hozzászólásomról vélemény? (kicsit lecsúszott).
(#) _vl_ válasza nem hozzászólására (») Aug 30, 2012 / 1
 
Idézet:
„Azt nem értem, hogy a P csatornás FET-nek miért a source-án van a táp és a drain-jén az osztó? Nem fordítva kennelen ennek lenni? Nem DS irányban szeret folyni az áram a FETeken?”

Mert az egy P FET. Ott minden fordítva van.
Amúgy javaslataim a rajzodhoz:
R1 = 100k
R2 = 0
R15 = 100k
PIC kimenetére sorba 47 ohm
Következő: »»   1090 / 1320
Bejelentkezés

Belépés

Hirdetés
XDT.hu
Az oldalon sütiket használunk a helyes működéshez. Bővebb információt az adatvédelmi szabályzatban olvashatsz. Megértettem