Fórum témák
» Több friss téma |
Fórum » Erősítőhöz való hangsugárzó védelem (koppanásgátló)
Témaindító: Thom, idő: Márc 14, 2006
Témakörök:
DE van benne beépített rövidzárvédelem de én abba nem bízok, gondoltam hogy egy komparátorral megoldani a + és- kimenet figyelését.
Legyen ahogy Te akarod. Maradnék azért a gondosan méretezett olvadó biztosíték mellett.
De én csak anyit akarok hogy lekpacsolja a hangszórót rövidzárkor.
Magát a rövidzárlatot nem is olyan könnyű felismerni. Amíg a kivezérelt feszültség csúcsaiban 6-7A a legtermészetesebb jelenség, addig a nullátmenet közelében 3-4A azonnal végez az erősítővel.
Üdv!
Két kérdésem lenne ezzel (http://www.pedroboltja.hu/htm/msc13.htm) a hangszóróvédelmet megvalósító kapcsolással kapcsolatban. Mekkora feszültség kell a kapcsolásnak? Trafó kivezetést lehet-e kötni valamelyik szekunderre amit egyenirányítva kap az erősítő? Köszönöm szépen előre is...
Szia! A kapcsolás +/-50V tápfeszültséggel számol, Quad405-höz jelent meg.
Igen, a tápot előállító trafó szekunderéhez kell kötni a kérdéses pontot.
Hello!
De kisebb feszültségre is át lehet állítani, ha cseréled a 2,2kohm és a párhuzamos 3kohm ellenállásokat.. üdv! proli007
Sziasztok!
Erosito hibaja eseten mi megy el a vedelembe?(zarlat volt)Tapot kap,ic jo,ellenallasok jok. A rele nem huz be,a led meg nem vilagit csak felvillan mikor bekapcsolom az erositot. Erosito: Quad 405 hangfal vedelem: urban elektronika fele Bocsanat,hogy ekezetet nem hasznalok,csak wps telenonrol irok...
Üdv, próbálj a védelem bemenetére ami az erősítő kimenetéről jön a saját szekunderjét bekötni,elvileg ha váltót kap akkor behúz a relé, ha nem akkor a védelem tönkre ment.
Szia! Hivatkozás. A végfok hiba nem tud kárt tenni a védelemben. Esetleg a javítás során levált a +, -, trafó, test csatlakozások valamelyike. Ha ezek rendben, akkor mérd T2 kollektor testhez viszonyított feszültségét.
A +nak a biztosítéka kiment,tehát csak -, test volt amit kapott.
Kipróbáltuk,felrobbant a t2... valami nagy gáz volt a védelembe,úgyhogy vettem egy új védelem kit-et,de ez már másik fajta.
Oké. Elmentem az Urbán elektronikába és vettem egy sztereó hangfalvédelmet. (UPC1237)
Valaki építette már meg ezt,mert szerintem a diodák fel vannak cserélve. Meg még lenne pár kérdésem. Ha telefonszámot küldesz akkor felhívlak.
Inkább itt kérdezz!
Ez egy jó IC, amivel jó védelmet lehet építeni, csak drága. Gyakorlatilag egyetlen rajz létezik hozzá, ami az adatlapon van, és az alapján már jelentős mennyiségű utánépítés történt, melyek közül néhányhoz Én terveztem panelt.
Én az Alkotó-féle védelmet építettem meg,nekem bevált.
Olcsó,talán nem is kell jobb. A 4700 mikrós kondikat oda kell képzelni,ezek 40 voltos méretűek,akinek nagyobb kell,át kell terveznie.Csak ajánlani tudom.Remélem nem sértettem szerzői jogokat. Üdv:Lóri
Egy kis korrekció szükséges, mert ezt a védelmet KD-mester tervezte, Én csak panelt készítettem hozzá.
Te egy másik terv szerint építettél, de teljesen rendben lévőnek látszik. Jó gondolat a védelem és a tápegység közös panelre kerülése, gyakran én is csinálok ilyet. Jelenleg nekem az a megoldás a legpraktikusabb, ahol a védelem a kimeneti csatlakozókon van közvetlenül.
Igazad van,elnézést KD-mester-től.Igen,az tünik a legjobbnak.
Sziasztok!
Ha bekapcsolom az egyszerű, Genius hangszórómat, a hangszórók hallatnak mindig egy pukkanó hangot. Tudtok ajánlani valami egyszerű koppanásgátló kapcsolást erre (az engem) roppantul idegesítő problémára? Valami olyan kellene, amit a saját trafójára tudok kötni, nem kell neki külön táp. Pontos típus: Genius SP-Q10
[OFF]Senki?
Most lenne időm beépíteni...[OFF]
Köszi, a kép meg van, ezt a "H" betűs dolgot viszont nem értem, nem jutottam a hozzászóláshoz.
Annyit kérdeznék még, hogy ez a kapcsolás milyen feszültség-tartományban működőképes? Ha ezt megépítem és bekötöm, akkor el fog tűnni a pukkanó hang bekapcsoláskor? ![]() Relé milyen kell pontosan?
Sziasztok
Tegnap megkért egy barátom, hogy szerezzek már neki olyan kapcsolást ami koppanásgátló és rövidzár védelem egyben 600W-ra Esetleg valakinek van valami jó tippje A végfok 2*60V-ról megy és 4 Ohm hangszórót fogad Egy izzó lenne a legegyszerőbb, csak túl nagy
Nincs ilyen.
A rövidzárvédelem nem illik a képbe.
Ezt a "H" betűs témát még mindig nem értem, privátban kiokosíthatnál.
![]() Időhiányban még elmaradt a gátló építése, de ha kész lesz akkor dokumentálom! Köszi még egyszer!
Külön-külön biztos létezik csak közös panelra kell építeni
Vagy rosszul tudom Elméletileg a kimeneti csatoló kondi is véd a rövidzár ellen egy darabig, nem(kapacitív fogyasztó)? Biztosíték nem lehet, mert alacsony és teljes hangerőn más zárlati áram folyik
Másképp gondolom.
Vannak olyan elektronikák, amik a végtranyók emitter ellenállásain eső feszültséget figyelve, egy adott áram fölött leoldják a hangszórót. De erős a gyanúm, hogy mire a relé lekapcsolja a rövidrezárt kimenetet, addigra régen elszálltak a végtranyók. E miatt a rövidzár-védelemnek a végfokozatban kell lennie, ahol már a végtranyók vezérlését tudja visszaszabályozni, és nem egy külső egység.
Ezt én is tudom, csak ez egy gyári végfok, én még nem láttam de állítólag nincs védelem
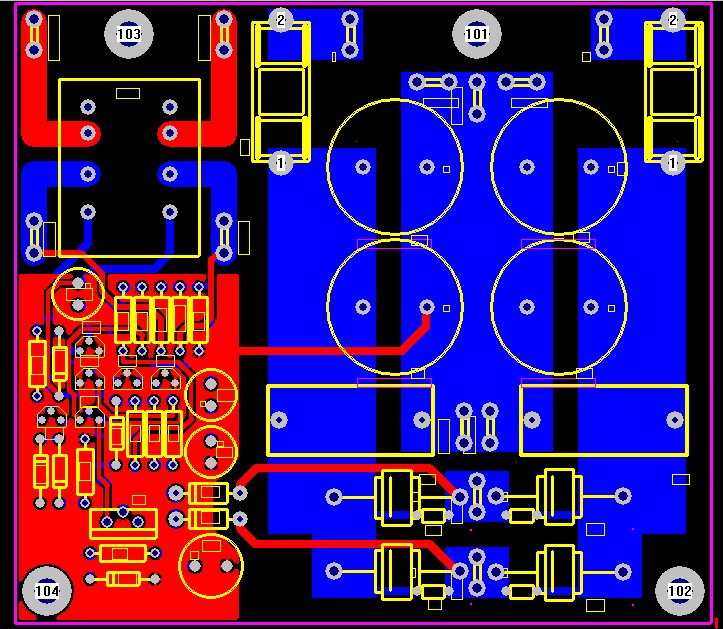
Szevasztok! Elkészítettem a mellékelt védelmet, szépen késleltet a rele, de a protection led nem alszik ki , igaz csak labortápról indítottam el, de gondolom a protect lednek elkellene aludnia. A clip, nincs kipróbálva, mert tápon nincs negativ feszültségem , de a dc vedelem es késleltetés kellene működjön. A mellékletben ha lentebb tekertek ottvan a nyak amit elkeszitettem hozza.
|
Bejelentkezés
Hirdetés |











