Fórum témák
» Több friss téma |
Mielőtt kérdezel, a következő két dolgot ellenőrizd!
I. A helyes tápfeszültségek megléte.
II. A kimeneten van-e egyenfeszültség.
Élesztés.
Helló!
Én nem erre a kapcsolásra értettem, ja és annyira nem vagyok profi, csak hobbi szinten fogalakozom elektronikával. Csak a saját véleményemet írtam le. Egy biztos, egyszerűen megépíthető végfok. Talán egyszer én is megépítem, de most jelenleg egy másik tipus van folyamatban.De szerintem az se lesz jobb egy korábban általam építtetnél, amely egy LM 1036-os előfokkal és koppanásgátlóval. Ja és hogy melegedése szinte minimális nála, viccesen túl drága lenne fűtésnek. Balu
Meg par kerdessel zaklatlak, ami az oldalon van nyakrajz, azt ha leszedem es kinyomtatom az megfelelo nagysagu?Azt rakel vasalni vagy elotte tukrozni kell? Vagy ugy lehet vele csinalni hogy kinyomtatom a vezetosavos reszt es rateszem a nyak aljara kifurkalom es osszekotom a kifurt pontokat.Mert lehet ahol nyomtatjak nem lezernyomtato.
A hozzászólás módosítva: Nov 25, 2012
Helló!
Ebben én is tudok segíteni. Csak a lézer nyomtatónál lehet a vasalási technikát megfelelően alkalmazni, mivel ott a festék anyag műanyag alapú, és vasalásnál ráolvad a nyákra. Balu.
Igen ezt enis tudom, csak azert kerdeztem mert ha netalan lezernyomtato van ahol kinyomtatjak majd nekem, hogy azt a kepet elotte kell-e tukrozni. Mert igy ahogy most van ha jol megfigyeled latod hogy teljes tukorkepe a beultetes oldalnak. Igy nekem pont jo ha csak sima nyomtatoval nyomtatjak, hisz kinyomjak rarakom a nyakra a lapot kifurkalom a furatnal es a rajz alapjan oszekotom a pontokat. De mi a helyzet ha veletlen vasalni kell ugy is jo? vagy elotte azt tukrozni kell?
Hello !
Hát igen ezt én is össze szoktam keverni, de szerintem vasalási technikához az kell ami, az alkatrész beültetési rajzon látható. De ez nem biztos, várd meg mások véleményét is.
A tranzisztor lábak össze-vissza vannak hajtogatva, nincs jelentősége, hogy tükörkép-e vagy sem. Ha például integrált áramkört tartalmazna, akkor lenne izgalmas.
Egyik javaslatom: A4-es lapra ráfér több példányban is tükrözve és tükrözetlenül. A felesleget egyszerűen eldobod, ha a feliratot olvashatóra szeretnéd meghagyni. Másik: a terv szerinti elrendezésben tedd fel az alkatrészeket Sprint-Layout segítségével, figyelembe véve a konkrét alkatrészeid méretét. A trimmer eltérhet, az R14, R15-öt eldöntheted 3x1 ohm, vagy 1x0,33 ohm legyen. A nyugalmi áram beállítás a rajz szerinti formában elég kockázatos. Ha a trimmer csúszkánál érintkezési hiba lép fel a végtranzisztorok mind nyitnak!
Hali! Vesd össze a nyáktervet,és a beültetési rajzot,és már láthatd hogy tükrözni kell,vagy sem.
Sziasztok. Ismételten én. Tudnátok nekem ajánlani egy max 50-wattos, (fele ennyi is elég) tranzisztoros erősítő végfokot? annyi van hogy képtelen vagyok választani. és még fontosabb hogy egy jó trafót is tudtok hozzá ajánlani? korábban már írtam mire kéne. jazz, blues, rock, kis szobában.
Sziasztok!
Egy erősítőben puffer kondenzátort kellett cserélnem, mert rázásra zárlatba ment. 6800µF/63V Helyette jobb minőségűt raktam, viszont 6800µF/50V-os csak, de átmérője miatt csak ilyet találtam. Ha jól néztem az eredetin 41V-ot mértem. 32,5V-os a trafó szekunder. Jó ide az 50V-os is ugye? Viszont más is rossz még, mert kivágja a biztosítékokat, viszont lámpával nem világít, de egyik tápágban 5V esik a 27ohm-os izzón, másik ágon 1,5V esik a 27ohmos izzón. Végfoktranyók jók. Köszönöm a segítséget!
Szia! Az 50V feszültségtűrésű puffer elegendő.
A 180 illetve 60mA áramfelvétel nem tragikus, ha a nagyobb áramfelvételű oldalon egyéb fogyasztók is vannak. Egy rajz jó lenne. Hol és milyen biztosítékot vág ki az erősítő? A puffer előtti egyenirányító hidat átvizsgáltad-e, mert az a puffer zárlatkor nagyot kapott.
A végfoknak a kettő biztosítékát vágja ki. Egyenirányítót jónak mértem. Rajzom egyenlőre nincs, és nem is látom át a kapcsolását még. 1-1 tranzisztor van benne, ez egy 5.1-es végfoknak a mély erősítője. A többi kicsi végfok IC-vel van megoldva, de külön tápfeszültségről mennek.
Az erősítőről válaszd le a hangszórót és mérd meg mekkora egyenfeszültség menne a hangszóró kapcsira.
Köszi a gyors választ. Az a helyzet, hogy sikerült lecserélnem az erősítőt egy ilyenre :
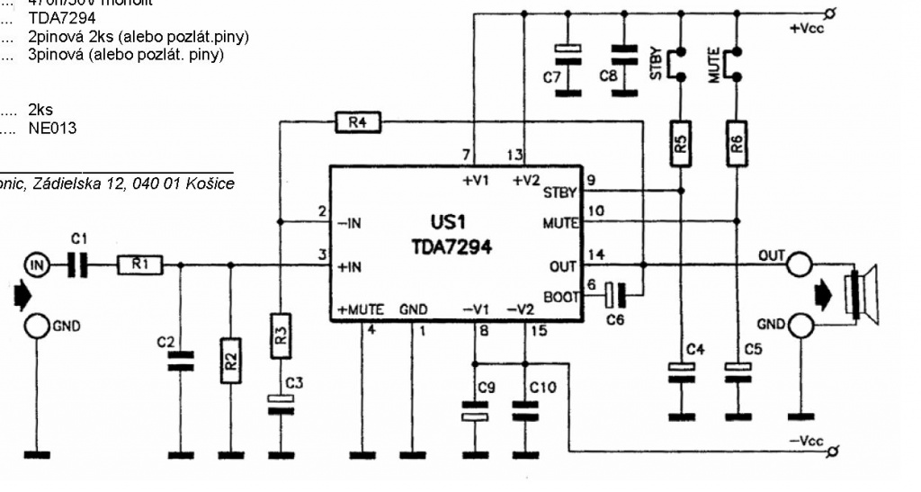
Bővebben: Link Ami persze élesztés után meg se mukkan A mélnyomó 4ohm-os. Leírás szerint 2x24V trafó kell az erősítőhöz ilyen terhelés mellett az ajánlott NE 069 jelzésű szimmetrikus táppal. Nekem 2x25V-os, mert olyan volt az üzletben, de ez nem gond mivel a TDA 7294 +/- 40V-ig megy (nálam 35,5 van egyenirányítás után). Az OUT és GND között 0V-nak kellene lennie nyugalmi állapotban, nekem 0,5V mérhető. A nyugalmi áram 60mA alatt van, ahogy azt az élesztés folyamata is leírja. Jó lenne rájönni, mi is a gond és végre működésre bírni. Kérlek adj valamit tippet, segítséget. Köszönöm. U.I. : képeken az NE 013 erősítő rajzai. A hozzászólás módosítva: Nov 27, 2012
A 100W-os végfoknak +-24V-ot ír; azt próbáltad +-34V-tal?
Szia! A TDA7294 témájában hosszan ki van tárgyalva. Az erősítő működésének feltétele, hogy a némítás és a készenlét lábak egy adott feszültség szint (3,5V) fölé legyenek húzva. A ST-BY és a MUTE jumper-eket fel kell helyezni, vagy átkötni a helyükön. Az említett lábak a 9. és a 10.
Szia, köszi a választ. Nem teljesen világos a dolog, ezt nem emliti sehol a leírás. Elesztés alatt kellenek a jumperek vagy mindig? Én azokat kapcsolónak fogtam fel, vagyis ha ki akarom kapcsolni a végfokot (stand by) akkor "kapcsolom" a jumpert. Ugyanígy a MUTE-el.
Rosszul értettem? Ha felteszem a jumpereket menni fog?
Köszi a választ.
Nem egészen, tudom elég bonyolultan írtam le. A táp áramkörnek a leírásában ír 4ohm-os terhelésnél 100W-hoz 2x24V-os trafót. Nekem 2x25V-os van. Ennyi a különbség.
Köszi a válaszod, amúgy TDA7265 és hídba van kötve.
Csak nem nem tudom, hogy a negatívat a 9-es lábra vagy az 1-es és 6-os lábra kössem.
Szimmetrikus tápegységet igényel a TDA7265. Pozitív: 3; negatív: 1,6; test (GND): 9.
Ilyen problémánál csak bele kell nézni az adatlapjába.
Izé.., hogy hajtja(túl) a 2x34V-os táp, a 2x24V-os erősítőt (vagy nem egymáshoz tartoznak?). Bocs, hogy nem értem. Igaz, hogy az adott IC bírja a nagyobb tápot (+-40V), akkor miért ír +-24Vot?
A hozzászólás módosítva: Nov 28, 2012
Semmi gond, a 2x24V még egyeneirányítás előtt van. Maga a trafó rendelkezik két 24V-os szekundér tekercsel.
Nekem 2x25V-os a transzformátorom. A tápáramkörre kötve ad +/-35,5 Volt szimmetrikus feszültséget. A TDA 7294 pedig birja +/- 40V-ig. Vagyis azzal nincs gond. A végfok terhelés alapján igényeli ezeket az értékeket.
Helló!
Az NPN tranyó CE feszültsége 82V, BE feszültsége 0,5V. A PNP tranyó CE feszültsége 41V, BE feszültsége 0,5V. A hangszóró kimeneten 41V egyenfeszültség van. Valamit szem elöl tévesztek, mert az összes passzív alkatrész jó, a diódák, tranzisztorok pedig jó értéket mutatnak.
Reménykeltő, hogy nincs zárlatos végtranzisztorod. Ha valamennyi passzív és aktív alkatrész jó, vagy legalábbis jónak tűnik, akkor nagy eséllyel forrasztási hiba lépett fel, vagy repedés lehet valamelyik vezetősávon. Ha konkrétabb tippet szeretnél, fotózd le a panel alkatrész és forrasztási oldalát.
Sziasztok!Segítséget szeretnék kérni,hogy meg építettem a szóban forgó kapcsolást,és az a gondom vele,hogy gyengén szól,és torzan.Ha halkan halgatom,akkor tiszta a hangja,de ahogy emelem a hangerőt,úgy el torzul.Igaz én nem MJ tranyóval próbáltam,mert nincs.először 2sa1489-és 2sc3853-mal próbáltam.Utána tettem rá BD245,246-ot,de semmi változás.Tudnátok segíteni hogy mi lehet a gond?
A hozzászólás módosítva: Nov 28, 2012
Másik végtranzisztorokkal is ugyanúgy kint van a tápfeszültség a kimeneten.
Átnéztem a panelt, átforrasztottam mindent, de nem találtam hibás forrasztást, szakadást. Nem szokott kifogni rajtam egy egyszerű végfok.
Meg van a hiba,én hibáztam,mert az eredeti vég tranyók TO3-as tokozásúak,és a kollektoron keresztül kapta volna meg a meghajtó a feszt.Át hidaltam,és be indult.
Egy kis segítséget kérnék, mivel nem vagyok túl járatos a végfok építésben.
![]() Olyan jól bevált (tesztelt), jó minőségű és kisméretű végfokot szeretnék építeni, ami elmegy egyszeres +12V-ról és kis méretben utánépíthető. Csöves kivételével, bármilyen kapcsolást szívesen fogadnék! (3db.-ot kell építenem, ezért a kis méret) Előre is köszönöm a tippeket!
@Köbi mester!
Nem árulom el, mert titkos! Természetesen elég az 1...5W körüli teljesítmény. Már gondoltam valami FET-es, fejhallgató erősítőre is.@Tiggey! Köszönöm! Ez a TDA7386, nem is rossz! (mondjuk a 10%-os torzítás nem egy Vienetta...) Lehet, hogy ez marad. A hozzászólás módosítva: Nov 29, 2012
Szia! Titi cikke - ez is jó. Ha csak 3 csatornára van szükséged, kettő összevonható híddá egy kis többlet teljesítmény ígéretével (2.1).
|
Bejelentkezés
Hirdetés |








Természetesen elég az 1...5W körüli teljesítmény. Már gondoltam valami FET-es, fejhallgató erősítőre is.
Lehet, hogy ez marad. 



