Fórum témák
» Több friss téma |
Láttam már sok helyen a fórumban, hogy elvileg PC kapcs tápot át lehet tekerni.
Az lenne a kérdésem, tehát ha mérek, kicsit számolgatok a táp trafóját csak simán átekerem a nekem megfelelő feszkóra pl: +-12V természetesen a megfelelő vastagságú huzallal, akkor kész, bírni fogja az Apert is? IC vagy hasonlót nem fogja kiütni? A másik kérdésem, ugye ez a táp 12V-ra van tervezve, namármost ha én csinálok belőle pl +-40V azt szerintem tutira nem fogja kibírni, de lehet hogy tévedek. Mit kellene nagyobra "építeni" benne, hogy bírja. (Ismétlem AT-táp, nem ATX mert az AT kb 250FT-ba kerül az ATX-meg 2500FT-ba )
Szia!
Az ampert nem hiszem hogy bírni fogja...mert akkor nagyobb vasmag is kéne...szal áttekerni át tudod, csak kevesebb áramot tud majd..
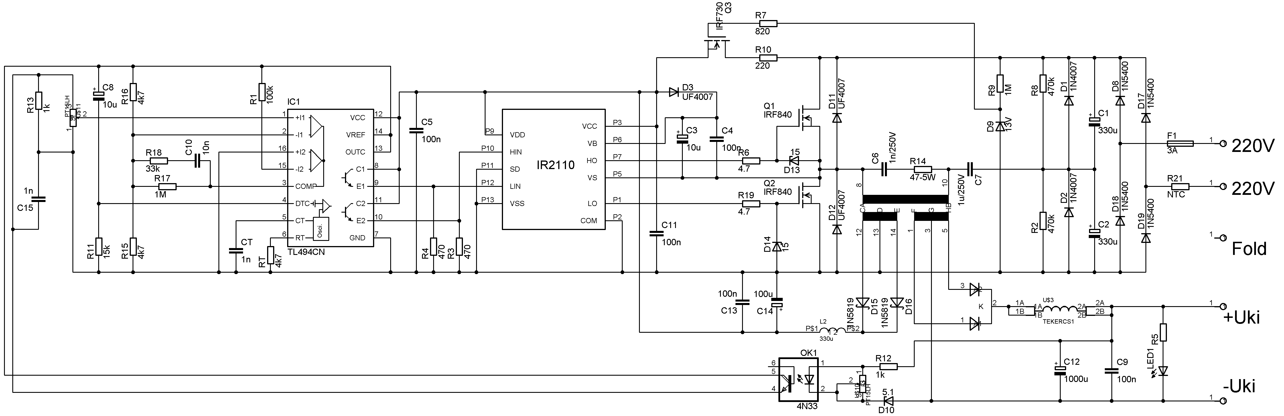
Ez így igaz, át lehet építeni. Sőt, hogy jobbat mindjak, 35V áttekerés nélkül is kihozható egy trafóból. Bírja az "apert" is, ettől nem kell félni. Az IC-t nem fogja kiütni. A követkető helyeken jelentkeznek majd a problémák: Először is a kimeneti puffereket nagyobbra kell cserélni. Kettősdiódából is csak a 12V-os lesz használható, az 5V-os nem bírja a nagyobb feszt, hiába bírna több áramerősséget, ez saját tapasztalat. 20V-ig el lehet menni ezek után csak a visszacsatoló ellenállás értékének változtatásával, amit át kell helyezni a 12V részre (kimenet - TL494 egyel kába közt). Ja, el is felejtettem, hogy a komparátort (LM339 általában) ki kell berhelni az összes hozzá tartozó alkatrészével együtt, különben le fog tiltani a táp. Még úgy lehet növelni a kimenő feszt, hogy a TL494 oszcillátorában duplájára emeled a frekit, a trafón meg megkeresed a primer tekercs középkivezetését (ki van vezetve de a láb le szokott vágva lenni), és azt kötöd be az egyik oldalsó kivehetés helyett. Ezek után viszont felmerül a kérdés, hogy a táp indulásához szükséges önrezgő rész berezeg-e a megváltozott induktivitás miatt. Ha nem, külső segédtápra kell kötni a meghajtó IC-t. És itt jön szóba még a tápokban típusonként változó módon realizált áramkorlát, ami elképzelhető hogy letilt, ilyenkor ki kell berhelni azt is.
Viszont a saját meglátásom az, hogy nem érdemes ezzel foglalkozni. Olyan sok féle táp van, van amiben nincs is komparátor hanem tranyókkal van a funkció megoldva, van ami nem is TL494 (vagy KA7500 - ezek ugyanazok) IC-vel van megoldva a vezérlés, és sok másban is eltérnek, hogy nem lehet általános leírást adni az átépítéshez. Én nagyon hamarosan kész leszek a szinte csak AT-s PC tápokból bontható alkatrészekből álló 2x35V-os 300W-os kapcsitápommal, egy darab IC az amit külön kell venni hozzá, a többit mind lehet bontani, illetve készletből felhasználni. Ha érdekel, majd publikálom. Üdv, Tom
Ez érdekelne, mert a jelenlegi AT tápjaim mind 200W-ak, és nem ártana egy kicsit nagyobb. Meg akkor ahogy mondod, hogy szinte mindent ki lehet berhelni a tápból ami kell, akkor érdekelne. Ha elkészültél, akkor vagy az oldalra, vagy ha tudod akkor küld már el a kapcsrajzot, meg a tapasztalatokat, az e-mail címemre. Panelrajzot majd készítek hozzá, ha nincs. gal.ity@freemail.hu
Üdv, GTI
Kiváncsi vagyok majd a készülő kapcsi tápodra, mert nekem is kellene egy hasonló
![]() Nem tudnál valamilyen rajzot róla adni, ami nagyjából megmutatja a müködési elvét?
Szerintem írj belőle cikket, többen is szívesen olvasnánk.
Szerintem is nagyon jó ötlet lenne a cikkírás belőle, hisz nagyon sok embert érdekel a kapcsoló üzemű tápo, de nem sok info és kapcsrajz van rólük. Egy kiforrott tápnak mindenki örülne
Természetesen amint véglegesen kész lesz, majd bemutatom, hogy cikk szintjén-e, azt meglátom. Kipróbáltam már, működik ahogy kell, de egy nagy kábeldzsumbuj az egész, most szeretném igényesen elkészíteni. A kiindulási alapot ez a rajz adta, de azóta már nagyon sok mindent változtattam rajta. A működési elv azért látszik
Csatolok egy képet az állapotáról. Két darab EI40 PC táptrafóval megy. Tranyók helyett pedig fetek kapcsolgatnak.Üdv!
Ekkora hűtésre van szükség, hogy külön bordán vannak a bordák? :eek2:
Szép munka, jól néz ki
Nincs szükség, csak ilyen volt kéznél, szabdalni meg nem akartam. Azért vannak külön bordán, hogy ne kelljen csillámot használni alájuk. Ez még csak a prototípus volt, próbálgatás közben meg nem árt az óvatosság. De azért a véglegesbe is szeretnék lehetőleg nagyobbat mint PC tápokban szokás, 300W kimenő teljesítménynél már melegszenek kicsit a fetek..
Üdv!
Gratulálok hozzá4
Szerintem is írj cikket belőle. Engem is érdekel a dolog.
Hello!
Lenne néhány kérdésem: a sima számítógép táp (AT-s mondjuk) hogyan állítja elő a DC12voltot a kimenetére? Egyből DC feszültséggel tölti a pufferkondit, vagy esetleg AC feszültséget egyenirányít, és úgy tölti a kondit? Utóbbi esetben könnyen létre lehetne hozni földszimmetrikus tápot (de sztem inkább DC fesz-el tölt (bár nem tudom)). Van egy AT tápom, melyben 220µF és 200WV-os kondi van. Ezek a 220volttal vannak kapcsolatban (méghozzá egyenirányítva, tehát 220*gyök2=310volt). ha jól sejtem, 200WV=200Volttal? Ebből az következik, hogy eléggé alul van méretezve a kondi? Vagy mit jelöl ez a titokzatos WV? Ha egy táp 200watt teljesítményt képes leadni elvileg, azt az összes ágból kivehető teljesítmény összegére értik. Akkor hány A-t bír el kb. a 12voltos ág? 10Amper túlzás lenne? Köszönöm a válaszokat!
Úgy veszem ki írásodból a kapcsitáp alapjaira van szükséged. Igazából az is egy trafó köré épül. Csak nem 50Hz-zel működik, hanem többtíz kHz-zel. Ilyen frekvencia mellett kisebb vasmag is elég a trafóba, és kevesebb menet is elég ugyanakkora feszültséghez. A hálózati feszt egyenirányítják, és pufferelik - a két kondi sorba van kötve és így összeadódik a feszültségtűrésük, tehát 400V-ot elbírnak, ami elég.. -, majd a fetek vagy tranyók kapcsolgatnak ellenütemben és létrehoznak egy nagyfrekvenciás négyszög "jelet", ami a trafóra megy. A meghajtó IC csak azért kell, mert nagyon esik a kis trafó kimeneti fesze terhelés hatására, amit az IC a négyszögjel kitöltési tényezőjének növelésével kompenzál. A szekunder oldalon természetesen egyenirányítás, puffer, és így lesz DC fesz a kimeneten. Dióhéjban. Az apróságokat kihagytam, de hogy nagyjából átlásd.
Igaz, az összeteljesítményben adják meg PC tápok teljesítményét, de ha jól emlékszem, a 12V-os ág 8A-t, míg az 5V-os 20A-t tud leadni, 200W táp esetén. Üdv!
Szia!
Új vagyok itt, nemrég találtam rá erre a fórumra. Az elmúlt hónapokban egy halom rossz 300W-os ATX tápot javítottam meg, kb. úgy, hogy volt két halomnyi, és abból a jobban kinézőket rendbe szedtem a többiből lebontott alkatrészekből. Az a tapasztalatom, hogy a 300W-os tápokban a +12V-on két darab, egyenként 3A terhelhetőségű dióda szokott lenni, azaz katalógus szerint 6A folyamatos kimenetre méretezett a kör, de szemrebbenés nélkül ráírnak 13-15A terhelhetőségeket a 12V-os ágra. Az általam javított tápokban kicseréltem a két diódát 15 vagy 20A-es schottky-párra, hogy legalább a rájuk nyomtatott áramokat a valóságban is elviseljék. A hétvégén egy tápot úgy alakítottam át magamnak, hogy a +12V-os trafóágakra tettem ugyanolyan, 3A-es diódákat negatív polaritással, így kialakítva egy jól terhelhető -12V-ot is. A 3A nekem elég, mert egy 24V/50W-os pákához kell a táp, így a +12V és a -12V közé kerül a fűtése. Mivel a szabályozás csak a +12V-ot veszi figyelembe, a -12V sokkal kevésbé stabil, az induktív csatolások határozzák meg a pontosságát, de a pákához ez nem kritikus. Az érdekelne viszont, hogy ha a bontott alkatrészekből összeállítok egy AT stílusú tápegységet (azaz a hálózat bekapcsolásakor induljon automatikusan), annál hogyan lehet megoldani az indítást?
Köszönöm válaszod!
Tisztázódtak bennem a felvetett kérdések! Azért van még, amit nem tudok, ezért informálódok tovább, olvasgatok! Köszi!
Én a saját tápegységemben nagyon egyszerűen megoldottam a dolgot: Nagyonkicsi terhelhetőségű miniatűr 50Hz-es trafó.
De ha ez nem színpatikus, lehet máshogyan is: az egyenirányított hálózati feszültségből egy zénerdiódás áteresztőtranyós feszültségcsökkentőről kapja a tápot az IC, az induláshoz, majd ha már beindult, a saját maga által termelt áramot használja, ami kicsit nagyobb feszültségű mint az áteresztőtranyóról jövő fesz, így ebben az esetben már nem dolgozik az áteresztő tranyó. Lásd az általam belinkelt rajzot, ott is így van megoldva. Csak ehhez a verzióhoz külön szekundert kell a trafóra tenni, mert a normál, kimeneti szekunderről nem mehet az IC, ugyanis a primer oldalon van. Ha viszont vezérlőtrafós felépítésű a tápod, akkor természetesen adhatod a tápot a kimeneti szekunderről. Vagy van még a PC tápokban is alkalmazott önrezgős indulás, de ez nem tudom hogyan működik, sosem érdekelt igazán.. Üdv, Tom
No, azt az önrezgős indulást szeretném kitapasztalni, ugyanis van itt egy doboznyi, PC-tápból kiszerelt trafó, és lennének olyan felhasználások, ahová jók lennének az ezekből megépíthető tápok, akár még áttekerés nélkül is. Viszont a vezérlés segédtápját nagyon szeretném kispórolni belőle
Az előzőekben írta valaki, hogy ha a -12V diódát kicserélem nagyobb Amper -értéküre, akkor nem 2-300mA lehet kihozni a tápból? Nem tudom, mert szerintem elég vékonyka az a huzal a trafóban, nemhiszem, hogy pl:3A elbírna, de javítsatok ki ha nem így lenne.
Szerintem arra gondolsz, amit én írtam.
Nem értem viszont, hogy melyik "vékony huzal"-ra gondolsz, a +12V egy jól terhelhető ága a PC tápnak. Ezt egy középleágazásos tekercsen egy kétutas egyenirányítással valósítja meg a PC táp. Én erre a tekercsre tettem még két ugyanolyan (darabonként 3A-es ultrafast) diódát, de ellentétes polaritással, mint amik a +12V felé voltak eredetileg. Egyedül a terheléssel szemben mutatott feszültségstabilitásával van egy kis gond, mert a táp a pozitív ágakon lévő feszültségeket veszi figyelembe a szabályozásnál, így terhelés hatására a -12V kicsit leesik. Ez viszont a pákafűtésnél nekem nem okoz gondot.
Igaza van szilvának, a plusz és mínusz 12V ugyanarról a tekercsről jön a trafóból, csak ellentétes polarirású diódákkal van egyenirányítva. Tehát nagyobb terhelhetőségű diódára cserélve az eredetieket, lehet abból is nagyobb áramerősséget kihozni.
De, én úgy hallottam, ezek a kapcsolóüzemű magok nem szeretik, ha szimmetrikusan, a szinusz mindkét félhullámában terhelve vannak, erről mit gondoltok? Ha nem igaz, akkor egy trafó is elég lenne a kapcsitápomba, mert most kettőt használok... Üdv!
Feltéve, hogy nem 1 szálon jön az a - 12v, ráadásul vékonyka szálon. Amúgy az 5 volthoz 2x3szál 3+3 menettel van tekerve, ennek közös pontja a test (aza sok drót öszzetekerve ami kilóg a trafóból)
és a mi a legfontosabb ebben az esetben, hogy az 3 menet folytatása a +12 voltos ág... azaz 3menet és még további 4 menet 2szálon. csak ez a szál általában vékonyabb. DE! a -12voltos ágnál nagyon vékonnyal van tekerve az a 4 menet és sok tápban csak 1 szállal. Úgyhogy lehet próbálkozni.
Próbálta már valaki, hogy kihozta a +- '12 voltos' ágnak a négyszögjelét és egy másik ugyanolyan trafó szekunderét meghajtotta vele, aztán csak a primert tekerte át olyanra amit szeretne? kb 100-150w-ig járható út...
de ha -12-hoz tartozó tartozó 4 menetet lecserélve olyanra amilyen a +12-nél van akkor már a teljes teljesítményt fel lehet használni ilyen módon...
Sziasztok!
Én is hozzászólok már egy kicsit ehez a jó kis témához.. Én két darab 350w-os ATX-es tápot alakítottam át szimmetrikusra( 2x25v-os/4A-es) lett. Ugyanis ha a visszaszabályzást megváltoztatjuk/TL 494, 1-es lába és a test közötti ellenállás, ami egy a kimenetről/12v/ jövő feszosztó alsó tagja/, akkor a teljes kimeneti fesz maximum közel 30v, de itt már akkor nincs szabályzási tartalék, ezért vettem visszább 25 voltra, hogyha esne a kimeneti fesz, akkor a FEEDBACK után tudja tekerni a primer odalt, és több energiát pumpál be a trafóba, persze a határai között. Így a 2x 25 v-ból a mínuszhoz aszthiszem BYX 71-es Shottky 7A-es diódákat használtam, amik persze nem is melegedtek 4A-nél, a szekunder kondikat MINIMUM!!! 25v-osra kell cserélni, mert bár megjelenhetnek rajta nagyobb feszültségcsúcsok is, de ha a szép gyűrűmagra tekert szűrőtag jól szűr, akkor bírja! A minusz ág figyelése pedig elengedhetetlen, mert a táp készenlétben csak feltölti a kondikat, utána csak vegetál, és ha ilyen állapotában csak a minusz ágat terheljük, akkor /mivel a FEEDBACK-feszültségutánhúzó áramkör/csak a pozitív ágat figyeli, és annak esése pillanatában kompenzál, ezért csak mínusz ág terhelés esetén, nem szimmetrikus terhelés esetén a táp leáll! Erre megoldás: 1 db NPN tranyó p.l.BC182, 2 db ellenállás és egy potméter. /majd lerajzolom/ A tranyót rátesszük az 1-es láb ellenállására párhuzamosan EC-ral. A leendő +- 25v-ról hozunk egy egy ellenálláson (pl 10kohm) keresztül egy-egy szálat, ez rámehet egy 47k-s trimmerpoti két végére, a csuszka meg rá a tranyó bázisára. A potival terheletlenül beállítjuk a megfelelő kimenőfeszt, Ha a minusz ágat terheljük, a bázisfesz felfelé megy, tehát a tranyó nyit, azaz a 494 utánhúz.. Ha a pozitív ágat terheljük, akkor pedig az 1-es láb feszültsége is eleve csökken, mert a plusz 12-ről, ami már +25 kapta-kapja a delejt... Így meg van oldva a plusz és minusz ág FEEDBACK-je. /saját szabadalom!/ De nektek adom! Majd lefényképezem a tápokat és felteszem! Egyébként a két tápot egy-egy 200w-os Kapcsolóüzemű/digitális/ végfokhoz fogom felhasználni, így akár egy rossz DVD dobozába 2x 200w is belefér, lesz vagy 3 kilógramm, és egy izmosabb ventillátor elég lesz a hűtéshez!!
Érdekes írás, amit leírtál a tápodról Kiváncsi lennék a rajzra is, hogy lássam is (inkább vizuális típus vagyok
)További sok sikert az erősítőhöz
Szia Pityu!
Akkor ezekszerint bírja a trafó a szimmertikusan való terhelést is? Kár hogy nem kicsit előbb tudtam meg. Mindenesetre ki fogom próbálni. Abban biztos vagy, hogy csak a minusz ág terhelésekor leáll a táp? szerintem csak esnie kéne a feszültségének. Mondjuk egy trafóval, tényleg érdekesebb a helyzet. A visszacsatolásod már csak kíváncsiságból is érdekel, bár nem hiszem hogy használnám. Ha mindkét ágat terheled, akkor sem csinál semmi rendelleneset? Amúgy, akármilyen trükköt használsz a visszacsatolásra, egy vezérlőkörrel szerintem sosem fogsz minkét ágban egyenlő feszeket kapni, ha csak az egyiket terheled. Szükségszerűen a visszacsatolás feljebb veszi a feszt a terhelt oldalon, de ennek a másikon is meglesz a hatása, tehát akkor az is feljebb megy. Üdv, Tom
Szia Tom!
Tényleg leáll a táp, ha a mínuszt terhelem csak!, de csak a gyári tuningolatlan!itt van néhány kép, meg a furmány paintban rajzolva. Én a potit ki is hagytam, mert nekem maxigázra be van állítva, és így nem kell tekergetni!
Még egy kis kép csak az előbb már nem fért oda.
A lényeg, nálam 35v-os kondi..!
Megint én!
Akkor ezekszerint bírja a trafó a szimmertikusan való terhelést is? írtad Tom, Majdnem úgy van ahogy leírtad, csak az átlag kapcs üzemű tápok együteműek ,egy tranyó rángatja őket a földre, ezeknek nagyobb a légrése is, hogy ferrit lévén( ami nehezen tud felmágneseződni) , de azért feltud, ne mágneseződjenek fel, mert akkor csökken a jó hatásfokuk... Ezeknél valóban az egyirányú egyutasan egyenirányított kimenet a gazdaságos, De a mi esetünkben ellenütemű a meghajtás, ez eleve elejét veszi a felmágneseződésnek, és így mindkét irányban teljesít a trafó, és ezt miért ne használjuk ki?... Vannak a kapcs üzemű halogén spot lámpa tápok is, azokban is ellenütemű a meghajtás két Fettel, vagy Bip. tranyóval, ezek, ha kell egyenirányíthatóak, és ha kell graetz híddal, ha vannak 100khz-n is jó diódáid.. Olyanból is csináltam már jó 100w-os szimm. tápot..
Már miért ne bírná a szimmetrikus terhelést?
Ha jobban belegondolsz, eleve szimmetrikus az egész táp felépítése, a +5V és a +12V is szimmetrikus egyenirányítókon keresztül kerül a kimenetre. Épp ezért nem is értem azt a korábbi felvetést, hogy "a -12V-hoz baromi vékony vezeték van a trafón". Ez egyszerűen butaság, a +12V-ot előállító, középleágazásos tekercsről veszik le a -12V-ot is, csak eredetileg általában egy darab és kis áramú diódával. Arra a két pontra, ahonnan a +12V két diódája is megy, rá lehet tenni fordított polaritású, nagyobb áramú diódákat, és így elő lehet állítani a nagyobb terhelhetőségű -12V-ot. Majd rajzolok egyet, hátha úgy jobban érzékelhető a dolog. EcoPityu szabályozásával nekem fenntartásaim vannak, illetve szerintem nem lehet normálisan szabályozni a + és a -12V-ot is egyszerre egy ilyen rendszerben, ha a két ág terhelését függetlennek tekintjük.
Azt nem próbáltad, hogy ha a + ágat terheled meg jó nagy árammal, akkor a - ág nem mászik-e el nagyon a negatívba? Vagy hogy mennyire tartja a + feszültséget csak a + ágat terhelve?
|
Bejelentkezés
Hirdetés |




)
Csatolok egy képet az állapotáról. Két darab EI40 PC táptrafóval megy. Tranyók helyett pedig fetek kapcsolgatnak.









