Fórum témák
» Több friss téma |
Fórum » Labortápegység készítése
Sziasztok!
Egy labortapegyseget akarok epiteni, amihez van egy 400VA 2*24v-os torroid trafom. Ehhez kernek toletek egy kapcsolasi rajzot. En egy varialhato 50V 8A megoldasra gondoltam. Ahogy kiszamoltam a trafom 8.33 A kepes leadni. Kerestem a neten is kapcsolasi rajzot, de nem nagy sikerrel. Amiket tanaltam nagyobb aramra 50V 10A csak sajnos nem lehetet kivenni belole sokmindent mert egy fenymasolat volt. Vagy gondoltam erre a trafora ketcsatornas megoldasra is , peldaul 2*50V 4-5A-re. Persze ha lehetseges amiket irtam. Ha valakinek van egy kapcsolasi rajza, az kerem segitsen. Keresgeltem a forumba is de nincs idom atnezni mind a tobb szaz oldalt. Elore is koszonom.
Szia! A téma képei; csak 55 old. Kereső: beírod a kívánt paramétereket.
Idézet: „.......szeretném megépíteni 5 ezer forint körül a tápot.....” Mint emlitettem, ha veszed vagy epited muszert, akkor is kb 2e darabja. Ebbol kell 2db az mar 4e, a tapszuro kondi 10000 µF / 35V az ~500Ft, a 2db poti (kb 2x300.-) 600ft Igy maris a kereted vegere ertunk, s a tobbi alkatresz meg hirbe se jott. ![]() Szerintem emelj azon a kereten ............... Hidd el megeri! A hozzászólás módosítva: Szept 20, 2012
Az 56-os oldalt pont van egy nekem valo 50v-os megoldas. Csak egy ket alkatreszt kell erosebbre cserelni es jo lesz.
Idézet: „veszed vagy epited muszert, akkor is kb 2e darabja.” 2 kinai digitmulti kijön egy táblaműszer árából.(800/db ha szerencséd van. ) (de valóban eléggé szűkös a keret)
Nincs bontott led kijelződ? Ha van, akkor egy pices mérő kijön 1000Ft-ból is! És ez egyszerre tud V és A is mérni, ha kell.
Az első linkben kicsit több karakter szerepel...
Én fapadosnak mondanam.
-- bar nem illik ilyet mondanom, mert megtervezni az nem tudnam---- Engem feletebb bosszantana, ha az aramkorlat mindenegyes mukodesebe lepese utan RESETelni kelljen a tapot. A TI altalatok tervezett es itt fejlesztett eszkozok, messzirol verik a hivatalos verzioju tarsat. A hozzászólás módosítva: Szept 21, 2012
Idézet: „Engem feletebb bosszantana, ha az aramkorlat mindenegyes mukodesebe lepese utan RESETelni kelljen a tapot.” Nem kell beültetni a D3-at és az R6-ot, és máris nem kell a reset, esetleg kapcsolóval megszakítani ezt a kört, és akkor mindkét funkció elérhetővé válik. Másik észrevétel az R12 és a C4 kombinációja erősen lassítja az áramkorlát belépését, nem kizárt hogy emiatt zárlat esetén hullik a BD tranyó. Én oda max 1 nanot mernék tenni.
Eddigi tapasztalataim alapján a túláramra lekapcsoló táp nem túl hasznos számomra.Sem akku töltésnél sem pufferkondi esetén nem túl szerencsés.Ami még kérdéses számomra ,az áramkorlát.Ez kicsi áramoknál szerintem nem állítható,valamiért az egytápos tápokat ezért vetettem el.Viszont lehet (bár nem biztos) a bekapcsolási anomáliáktól mentes ami szimpatikus.
Idézet: „Viszont lehet (bár nem biztos) a bekapcsolási anomáliáktól mentes ami szimpatikus.” A labortáp alapjában véve egy speciális erősítő. Az hangfrekis erősítők nagy többsége be és kikapcsoláskor koppannak, ezért van általában relés koppanásgátló a kimenetükön. Szerintem minden labortáp kimenetére illene egy hasonló koppanásgátló berendezés...
Eddig egy gyárival találkoztam ,ami "szépen" kapcsolt be/ki. Egyszer ha lesz kedvem/időm szétszedem ,és visszarajzolom.
Sziasztok! Végre sikerült ma életrekeltenem az Alkotó féle tápot! Azért nem akart működni mert felcseréltem a Bázist és a Collactort a TIP3055-ösöknél...
Szóval figyelmetlen voltam. Rákötöttem egy 24V/120W-os izzót, de nem igazán örül neki...Az áramkorlát maxra tekerve, világít a led és csak 14-15V között van a fesz. Mivel tudok nagyobb áramerősséget előcsalogatni? A trafónak bírnia kell mert 160VA-es. Valamint a kimeneti feszültség maximumát hogyan lehet növelni? Jelenleg 27-28V között van, de a bemenő fesz 36V körül van. A hozzászólás módosítva: Szept 22, 2012
Ha a Pioneeros, általam V2.7.4 típusra keresztelt tápról van szó, akkor ahhoz részletesen leírtam, miként lehet a kimeneti értékek maximumait beállítani. Javaslom megnézni.
24V/120W-os izzón, elvileg 5A folyik. Ez már ennek a tápnak sok, nem javaslok ekkora értéket beállítani, mert nem tudod "kihűteni". Szerintem a kimeneti feszültség és áram maximumának szorzata nagyjából 100W-tól ne legyen sokkal nagyobb. Ha a trafód adott, akkor ahhoz már tartozik egy ideális kimeneti feszültség (szintén a leírásomban találod az összefüggést) , tehát itt már csak az árammal tudsz variálni. Ha feltételezünk 30V-os Uki-t, akkor ahhoz 3-4A-tól többet nem célszerű megengedni, tök mindegy bírna-e többet a trafó.
A leírást ismerem, csak nem értek benne mindent...
Hello!!
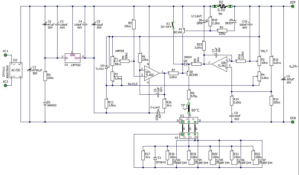
Ezt a tápegységet szeretném megépiteni, és lenne pár kérdésem. A beültetési rajzon mért csak egy TL062 van??? Hova Tünt a másik? Mi a TF 80°C ??? Az LM7912 helyére jó az L7912 ?
Egy tokban van a két erősítő. 80fokos hőkapcsoló.
Úgy ahogy a kolléga mondja, és a stabkockát is beteheted....
Üdv: Csupasz A hozzászólás módosítva: Szept 23, 2012
Akkor ez jó hozzá?Mert aztmondták a boldba hogy a 80 fok az nem szabvány.
Hogyérted hogy egy tokba?? Bocs de elég kezdő vagyok.
Ez jó! Egy 8 lábú IC tokben van benne a két műveleti erősítő.
Ha nem akarod bekotni a hoszenzort, akkor rovidre kell zarni a beultetesenek 2pontjat.
de a kepeden szereplo is tokeletessen megfelel.
1. A műveleti erősítőből kettő van egy tokon belül, de a panel is ez alapján készült.
2. Az a 80°C-os "bigyó" egy biztonsági elem, ha akarod berakod, ha akarod kihagyod. Ha alkalmazod, akkor a bordára kell felfogadtni, és ha annak hőfoka eléri a kacsolási hőfokot, akkor leválasztja a vezérlést. A próbák idejére nyugodtan rövidre lehet zárni. 3. A stabilizátor típusában lévő "L" betűre érdemes odafigyelni. Ha ez mondjuk 79L12 formát ölt, akkor már egy sokkal kisebb terhelhetőségű, de azonos funkciójú elemre utal, amit már csak 100mA-t visel el, és a tokozása TO92-es. Érdemes pontosan a konkrét típusodat megnézni.
Sziasztok!
Összeraktam az alkotós változatát a pioneer-es tápnak. (2.7.4) Sajnos a kimeneten nem tudom beállítani 400mA-nél nagyobbra az áramot. Az általam használt toroid 50 VA-es és a pufferen mért egyen feszültség 27.2V. Ehez a feszültséghez számoltam a leírás alapján az R2 értékét. 260 Ohm R18 értékére pedig 1,2 Kohm -ot rakva, a zénereken a megfelelő feszültségek vannak. A kimeneti feszültséget be tudom állítani 0-27 Voltig. Terhelés alatt pedig az áramot csak 400mA -ig. Sajnos nem értem, hogy mi lehet ennek az oka. Szépen szabályozza azt is, de sehogy nem tudok nagyobb értéket kicsikarni belőle. Eközben a pufferen a feszültség rendületlenül tartja magát. Van valami ötletetek hogy mi lehet a baj? Köszi
Több oka is lehet. Ellenőrizd a "sönt" értékét, hátha elnéztél valamilyen színcsíkot. Ha a sönt nagyobb mint kellene, akkor kisebb áramot fogsz eredményül kapni. Másik lehetőség, az osztókörben lévő valamelyik elem hibája. A leírásomban az áramhatár beállítását is igyekeztem részletesen leírni. Ha jól emlékszem kitértem a söntre is, meg a beállítás módjára is.
Sziasztok!
A kérdésem az volna, hogy az Alkotó féle RT-S labortápra lehet-e egy U-limit nevezetű LED-et közbeiktatni, ami a feszültség generátoros üzemmódot jelzi? Ha lehet, akkor hogyan? Nekem csak sejtéseim vannak róla, de nem merek önállóan belefogni.
Hello!
Vagy feszültség generátoros, vagy áramgenerátoros üzemmód van. Azaz a Led működésével ellenkezően kel egy Led-et vezérelni. Csak úgy ne, de egy tranyó, és egy ellenállás közbeiktatásával, már lehetséges. üdv! proli007
Jobb megoldást nem találtam így hirtelen, de ez működőképesnek tűnik. Így nem kell túlzottan hozzányúlni, és a komparátorra tranzisztorokat akasztgatni. Csak attól félek, hogy így a másik LED is világítani fog, ha rossz a munkapont.
|
Bejelentkezés
Hirdetés |





Hidd el megeri!
Szóval figyelmetlen voltam. Rákötöttem egy 24V/120W-os izzót, de nem igazán örül neki...Az áramkorlát maxra tekerve, világít a led és csak 14-15V között van a fesz. Mivel tudok nagyobb áramerősséget előcsalogatni? A trafónak bírnia kell mert 160VA-es. Valamint a kimeneti feszültség maximumát hogyan lehet növelni? Jelenleg 27-28V között van, de a bemenő fesz 36V körül van. 










