Fórum témák
» Több friss téma |
Fórum » Tápegység készítése
Sziasztok! Nemrégiben belefutottam egy problémába. Ledes lámpámba lévő MW (MinWell) tápegységeim 24V 6.3A , rendre "öszepiszkitják"
magukat 3-4 hónap folyamatos működés után (0-24h üzem) . Egy gép felett vannak elhelyezve és állandó 60-70C°-os környezetbe müködnek! A környezet meleg, és a saját maga által termelt meleg öszesen már vészesen károsíja a tápot, elsősorban gondolom a kondikat érinti.Kérdésem lenne hogy nem e tud valaki olyan megoldást esetleg ahol minimál kondenzátorral lehetöleg azok is valami kicsi értékkel legyenek, hogy lehessen kerámiát vagy fóliát vagy tantált vagy mind1 mit csak höállót betenni elko helyett . Mindenre nyitott lennék , egy mezei toroid trafótól a nagyfrekis tápokig.A lényeg hogy a kimeneti áram és feszültség állandó legyen nagyjából hogy azért ha 220v ha 260v van rákötve müködjön faszán . Valami jó hatásfoku megoldás kéne 90% körül optimálisnak mondanám . Én a toroidra azért gondoltam mert ha lenne esetleg valami egyszerü aránylag kis veszteségű szabályozás rá ami figyei a kimeneti áramot feszt és beavatkozik . Please Help ! Elöre is köszönöm Köszönet a Hobby Elektronikának a forumozási lehetöségekért THX
Hello!
Nem igazán tudod megkerülni a problémát. A kondik élettartama jelentősen csökken a hőmérséklettel. Egy "hosszú életű" kondi is csak 2000 órás.. Ráadásul a gyártók általában csak ráírják, hogy 105 fok. A régi "trópusi kivitelű" kondik sárgák voltak, és jellemzően 2-3-szor nagyobbak társaiknál. A kapacitás tűrésük is -10..+100% volt. Ma meg a térfogat csökkentés az első, így kb. a tűrés -10..+0%-ra módosult. Aztán van egy jellemző tervezési hiba, a zsúfolás, ezen belül, a "fűtő alkatrészek" melletti elhelyezés. Tapasztalataim szerint, ha egy kondinál a környezeti hőmérséklet 60°C felett van, a kondinak meg vannak számlálva a napjai. Ha toroiddal csökkented a tápfeszt, akkor csöbörből vödörbe jutsz, mert azon az áramon, viszont nagyobb kapacitású kondi kell. Ha jó hatásfokot akarsz elérni, akkor a toroid után is kapcsolóüzemű tápot kell készítened. Annak megint kritikusak az alkatrészei. Talán valamivel kevesebb a baj, mert a feszültség is kevesebb. Minimális kondit az elégtelen szűrés miatt, nem tudsz használni. Maximum más típusú kondit, mondjuk az elkók helyett, olajkondit használsz. (Pld. Egy jó minőségű motorindítót, de ahhoz meg egy külön bőrönd kell, és a jó magyar kondikat, ma már nem gyártja senki..) Legfőképpen az jelenthetné a jó megoldást, ha áthelyezed a tápot és nem egy "gép fölé" kerülne. Esetleg biztosítasz kényszerhűtést, mert akkor a környezeti hőfok fölé nem menne a hőmérséklet.. üdv! proli007
Hali!
Hát köszönöm a választ megpróbálok valami optimális megoldást találni . Az olaj kondin én is gondolkodtam de ilyen értékben és ilyen feszültségen háháhááá tényleg akasztós szekrény méretűek Meg nem tudom egy kapcsoló üzemben nagyfrekin mit érezne a szerencsétlen . Sima 50 Hz-en meg sok ezer mikrókat öszehozni belölle érdekes lenne a látvány a végén valamit okoskodok köszönöm
Sziasztok!
Rádióhoz, illetve rádió végfokhoz szeretnék egy tápegységet készíteni. A végfok névleges kiemenő teljesítménye 400W, így szerintem egy olyasmi konstrukcióban kellene gondolkodni ami legalább 500-600 Wattot ki tud magából adni lehetőleg minnél hosszabb időn keresztül. A feszültség fix 13,8 Volt kellene hogy legyen, tehát olyan 40-50A áramról beszélünk, ami nagyon nem kevés. Mivel ekkora áramokról van szó, ezért még fontosnak tartanám a rövidzár/túláram/túlfesz. védelmet is és mivel RF áramkör lesz róla hajtva ezért a legsimább kimenetet kell előállítania. Nem tudom milyen formában lenne érdemes elindulni vele, de ami adott: van két darab trafóm is ami 630VA-t tud a felirata szerint. Tudnak többféle feszültséget, többek közt 12 és 24 Voltot is. Nem tudom, hogy a transzformálásnál lenne-e érdemes egyből 13,8 Voltra átalakítani pl. a 24 Voltos lecsapolást vagy inkább az egyenirányítás után mondjuk 24 Voltból kellene inkább megoldani egy DC-DC konverterrel. Ha esetleg más úton érdemes elindulni az is megfelelő természetesen, pozitívuma lehet a trafós megoldással szemben a tömeg csökkenés... (Nem könnyű darab..)Ha valakinek van kapcsolási rajza a fenti kritériumoknak megfelelően és publikálni tudná itt a fórumon azt nagyon megköszönném!
Ekkora áramoknál ez bizony nem kis feladat...
Mivel rádióról beszélünk - ahol az adó mellett nyilván vevő is üzemel - a kapcsolóüzemű megoldás komoly árnyékolást kíván, akár a 24V-ból, akár a 230V-ból akarjuk előállítani a 13,8V-ot. Amúgy a tervezés egyik esetben sem egyszerű. Én egy sima analóg táppal oldanám meg, minden fiókban található alkatrészekkel... Elsőként a trafót áttekerném 15V-ra. Ha úgy tekerték, hogy 12V-on is ki lehessen venni a max teljesítményt, akkor ez a tekercs dupla keresztmetszetű huzalból készült, mint a 12-től 24-ig, tehát csak eddig kell visszabontani, majd a leszedett huzalból duplán fogva visszatekerni 3V-nyit. Nem ártana egy második - 18V 2A-es - tekercs, amiről a meghajtás mehetne. (Mert a nagyáramú résznél - hogy a disszipáció elfogadható legyen - csak pár V-tal nagyobb a fesz a kimnetinél és ezzel nem lehetne kinyitni az áteresztőket) Utána combos graetz, sokezer µF elkó, 7-8db 2N3055 vagy BD249. Egy 723-as IC és még néhány kisebb tranzisztor a meghajtáshoz. Pillanatnyi rövidzár ellen áramkorlát, túlfesz ellen tirisztor, bordára hőérzékelő.
Hello!
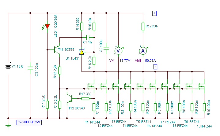
Az én véleményem szerint is hagyományos áteresztő stabilizátort érdemes építeni hozzá, nem kapcsolóüzeműt. De az általam tervezett LDO (kis maradék feszültségű) stabilizátort kibővítve és ellátva áramkorláttal, meg lehetne próbálni a 12V-ból is előállítani a feszültséget. - Diódának valami bika Schottky-t választva, és ezt követően 3*33000µF-szűrés után, kb 15,6V egyenfeszültségre lehet számítani. Ebből már éppen előállítható, a 13,8V feszültség. (Persze leginkább 780..1000VA-es trafó igénye van, de lehet az adó, nem mindig eszik 50A áramot.) - A kis ki-bemeneti feszültség különbség biztosítja a kis disszipációt, ami tranzisztoronként kb. 3,5W, a 10db-ra vonatkoztatva, ez 35W, ami még kézben tartható. Persze eltekintve a zárlati áramtól. A maximális kimeneti áram, kb. 65A körül van. - A kimenet feszültség szabályozható, ha az R15 10kohm ellenállást, 9,1kohm-ra és egy 1,5..2kohm-os trimmerre cseréled. - Fet-ekhez nem szükséges ragaszkodni, Lehet IRF540, vagy még erősebb típus is. - Túlfeszültség ellen lehet védekezni ahogy Sebi javasolta, tirisztoros védelemmel, ami kiveri a betáp biztit. De jó kemény gyerek kell, aki ki is ver egy 63A-es biztit. De ha a nyers feszültség, csak 15,6..16V, meggondolandó, hogy szükséges-e. - Zárlat védelemre van egy "meglepő" módszer is, ami a pufferkondik feszültségét figyeli egy 555-el, és ha az lecsökkent a zárlat miatt, egy időre lekapcsolja, majd vissza a tápot. Ekkor a kimenő fesz "kattog", de nem fűtenek halálba a végtranyók, a ki-be kapcsolási ütem miatt. (Egyébként ez a táp, az R11 ellenállással sorba kötött kapcsolóval, ki-be kapcsolható "elektronikusan".) A zárlatvédelem, ezt az ellenállást kapcsolgathatja, vagy ha T12 túláramot érzékel, lekapcsolhatja a tápot, ha ezt az infót tároljuk egy RS tárral. - Előfordult már gyakorlatomban, hogy az adó bezavarta a táp áramkorlátját, amire az lekorlátozott, és úgy nézet ki, mintha nem bírná a terhelést. (Bár a polgár, a mágneses antennáját, a táp tetejére ragasztotta.) Ekkor a Shunt ellenállással párhuzamosan kapcsolt 100nF segített. A dióda hídra kondik, a készülék köré, pedig fém burkolat dukál. Természetesen én csak megrajzoltam az áramkört, ki nem próbáltam semmit. Úgy gondolom nem oly tetemes összeg, hogy nem lehetne kipróbálni.. De sok szöveg helyett, íme a rajz. A vezetékezést kellő vastagságú kötelekkel kell végrehajtani, 50A már nem kis áram. üdv! proli007
Köszönöm mindkettőtöknek a tanácsokat és a kapcsolást is! Az alap tápegységhez összeszedem az alkatrészeket és összerakom. Aztán szép sorban rá a többi "extrát".
Az adó valóban nem eszik egyfolytában 50A-t, de egy hosszabb adásnál bizony megizzad egy alulméretezett táp rendesen és egy QSO közepén nem szeretnék amperszagot ![]() A PC-tápokban alkalmazzák ezt a zárlat védelmet ha jól tudom csak ott általában TL494 figyel, de lehet hülyeséget beszélek. Köszönöm a tippeket, emésztem és ha lesz kérdésem még írok, illetve természetesen az esetben is ha elkészül a táp. Köszönöm!
Szia!
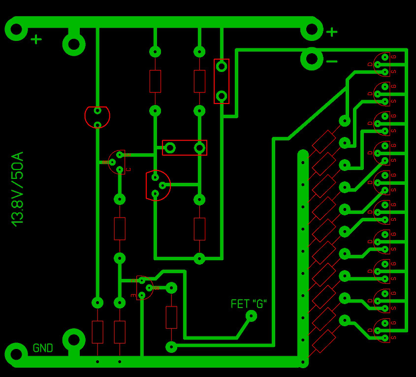
Volt egy kis időm, nekiláttam NYÁK-ot tervezni a táphoz. Mielőtt megnézed/megnézitek mire jutottam, szeretném leszögezni, hogy gyakorlatilag ez az első CAD-es alkotásom, tehát biztos rengeteg felesleges/rossz/veszélyes dolog van rajta. Csatoltam a képet ameddig jutottam. Gyakorlatilag már minden a helyén van, de az utolsó mozzanatnál megakadtam, ebben kérnék még segítséget: A FET-eket a panel szélére akartam tenni mindenképp a hűtőborda miatt. Ahogy látszik oda is raktam őket, viszont valahogy mindig 'elfogy a hely' és egy vezetősávot nem tudok a tranzisztorok megfelelő lábaira kötni. Ez most jelen esetben a Gate-re menő sáv, amit meghúztam félig és jelöltem szöveggel is. Egy kis tanácsot szívesen fogadnék, hogy mit érdemes áttervezni a NYÁK-on, hol kellene vastagabb/vékonyabb vezetősáv, illetve hogyan lehetne a FET-es problémát okosan megoldani. Gondolom csak átkötés lesz a vége, de amíg nem muszáj addig nem erőltetném azt a megoldást. A puffereket nem akartam a panelre rakni, mert eléggé megdobta volna a méretét, így azoknak van ott a bal oldalon a plusz két forrasztáspont. A tervet Sprint Layout 5-el csináltam. Mivel Linuxon dolgozok ezért az Eagle freeware verziója sokkal kézenfekvőbb megoldásnak tűnt, de azzal valahogy nem boldogultam. Lehet ennek a bejegyzésnek inkább a NYÁK tervezős topikban lenne a helye. Ha a moderátorok is így gondolják, akkor elnézést utólag is és tegyék át a megfelelő helyre.
A drain vezetősáv rendkívül karcsú, de én el is hagynám - mivel egyoldalas a nyák. A drain TO220-as toknál a fémrész, ezeket inkább szigetelés nélkül tenném a bordára és kötéllel kötném be. A bordát állítanám szigetelőre. A pad-ek is nagyon kicsik, ahogy látom TO92 vagy 39-es-t tettél le. Utálom a 45 fokban letett dolgokat, újabban szeretik ezt a lehetőséget, ami a régebbi tervezőkben nem volt. Itt nincs rá szükség - de ez egyéni vélemény...
A nagyáramú fóliarészeket ónnal szoktam "felhizlalni".
Az IRFZ44 TO-220, nem TO-92. Az egyes FET-ek nagyáramú vonalait (D és S, ill. a hozzájuk tartozó ellenállás) kb. olyan vastagra akarod csinálni, ami csak elfér a lábaktól (kb. mint itt a legvastagabb vezeték). A közös sineket, ahol a FET-ek árama összegződik, azt a berajzolt legvastagabb vezeték 2-3-szorosára simán felnövelheted (de ha a rendelkezésre álló helyet kitöltöd, az se baj); ezek a betáp - puffer kondik - kimenet, a kimenet - FET-ek D lába, valamint a FET-ek alatti ellenállások - puffer kondik - betáp. A felsoroltakon kívül a "+" és a "-" betápra kapcsolódó egyéb (vezérlő) áramköröket úgy akarod vezetni, hogy ne a betáp és a fogyasztók között szakaszra essen a leágazásuk, hanem a betáp másik oldalára.
Azaz: vezérlés - betáp - puffer kondik - fogyasztó/FET-ek/ellenállások sorrend legyen a tápvonalakon.
Hello!
Azon felül, amit Sebi mondott.. Egy 50A-es táp már nem tréfa-kacagás, főleg ha LDO. Hiszen pont a feszültségeséseket szeretnénk minimalizálni. Vagy is ahol az 50A folyik, nyákot aligha lehet használni. - Elsősorban a nagyáramú részekre kell koncentrálni, vagy is nem a panel szélére tenni a táp bevezetését. A főáramköri részeket huzalozni kell, majd a szabályzó áramkörnek innen kell visszavezetni a táp kimenetének +- jelét. - A legkisebb huroknak, a trafó-egyenirányító-puffer huroknak kell lenni, mert itt több száz Amper fog folyni! Az egyenirányítót keményen hűteni kell, mert kb. 30..50W hő fog képződni benne, Azzal pedig már szépen lehetne forrasztani is. - Az is teljesen helytelen, hogy a pufferkondit szeretnéd drótokkal a panelre kötni. A helyes vezetékezés: A trafóról kötél az egyenirányítóra. egyenirányítóról kötél a pufferkondikhoz. Majd puffer pluszról kötél a táp kimenetre, puffer mínuszról kötél a 0,1ohm ellenállásokhoz. Majd kötél, az összekötött Drain sínről a táp - kimentére. Ez után lehet a szabályzót bekötni vékonyabb vezetékekkel. A szabályzó panel célszerű helye, a 0,1ohm-ok közelében van. Valamint a szabályzó panel tápfesz +- pontja közé, célszerű egy kisebb elkót tenni. Ez gyakorlatilag párhuzamosan lesz a nagy pufferrel, csak éppen itt a panelen. - A tápegység kimenetére közvetlenül is vélhetően szükség lesz valami elkóra, amit a kimeneti csati két pontja közé kell majd forrasztani. De ennek szükséges értékét, majd ki kell próbálni. - A TL431 bekötése nem egyezik a nyáktervvel. Nézd meg az adatlapját. - A Fet-ek túl közel vannak egymáshoz. Nem is biztos, hogy a nyákra kell tenni Őket, mert érdemes sínezni a Draint, a Gate-t, és a 0,1ohm-ok közös pontját. A Gate-t lehet nyákkal, de a Drain és 0,1ohm-okat pld. valami lapos rézvezetékkel. Ahogy Sebi írja, nem szigetelni, hanem a bordát kell elszigetelni a készülékháztól. Gondolj bele, ha a vezeték/kötések ellenállása 1milliohm, akkor a vezeték és a kötések, 2,5W-al fognak fűteni, és 50mV esik majd rajta. üdv! proli007
Köszönöm mindegyikőtöknek az építő kritikákat! A héten javítom a hibákat és utána újra publikálom átvizsgálásra, amit előre is köszönök.
Hello!
Azt elfelejtettem írni, hogy az áramkiegyenlítő 0,1ohm-os Shunt-ellenállásokon 5A áram folyik, tehát darabonként 2,5W hő keletkezik bennük. Így célszerű egymás mellett, és nem alatt elhelyezni, hogy ne fűtsék egymást. Szellőzésükről gondoskodni, és hogy véletlenül sem fűtsék a hűtőbordát. Valamint nem érdemes közvetlenül egy panelre szerelni, mert szétfűti. Általában 5W-os típus alkalmazása a célravezető ekkora teljesítmény mellett. De még ekkor sem érdemes megtapogatni ha működik. üdv! proli007
Szia!
Bár tudom elindultál a projekt megvalósításának útján, de pár gondoltatom nekem is lenne. Rádió végfokhoz (főleg nagy teljesítményűhöz) ma már nem igen használnak lineáris stabilizátort. Ennek oka, hogy a végerősítő nem igényel stabilizált tápegységet főleg magasabb feszültségtartományokban. Ha lineáris üzembe használod (azaz nem FM) és a kivezérlés csökken az erősítő hatásfoka romlik, az áteresztő tranzisztorok disszipációja nagyon megnő. A zaj: Analóg szabályozás esetén megfelelő szűrés (kondik + fémdoboz + fojtás) esetén gyakorlatilag nincs. Kapcsolóüzem esetén vételnél minimális, adás esetén azonban a jel spektrumán mindenképpen megjelennek, rontva az erősítő IMD - jét. Ezt minimálisra csökkenthető megfelelő árnyékolással, a 230v ág szűrésével. Nálam egyébként már több éve egy átalakított 600W-os számítógép tápegység üzemel a 400W-os végerősítőm mellett.
Szia!
Mivel még semminek sem fogtam neki, csak a NYÁK tervnek, ezért még nincs veszve semmi. A PC tápos megoldás teljesen megfelelne nekem, ha ki tudja szolgálni az áramigényt. Mit alakítottál át rajta pontosan? Csak feljebb húztad a feszültséget a 12 Volton 13,8 köré és gyakorlatilag ennyi, vagy kellett mélyebben is belenyúlni?
Mondjuk az enyém 32 volton jár de a te esetedben valószínű elég az is, illetve lehet a diódákat is nagyobbra cserélni a szekunder oldalon. Esetleg 2db-ot párhuzamosan járatni.
De ez már más topic ...
Köszönöm a választ neked is és persze a többiek segítségét is! Be fogok szerezni egy ATX tápot a célra és nekiülök. Bár ez egy kicsit zsákbamacska a benne lévő IC miatt. Köszönöm a tippet!
A szokványos PC-tápok átalakításával 13,8V-on 16A-nél többet nem lehet kihozni. Persze ki lehet cserélni a trafót, de ekkor már egy teljesen új építésébe is belefoghatsz...
600W-osat még nem láttam szétszedve, lehet, hogy azzal megoldható, de ne végy rá mérget.
Elég gyakori ma már ATX tápokon a 12 V 22-28A felirat. Már 32 A-est is láttam. Gyanítom, ezt az áramot 13,8 V-on is tudja.
Kösz az infót
Akkor a +5V-ja is biztosan brutális, annak a diódáira átkötve a 12V-os tekercset, valószínűleg 40A körül kivehető belőle 13,8V-on is. (persze a szabályzást is át kell kötni, beállítani)
Ne gondold, hogy egy 2x akkora tápnak minden kimenete 2x annyit tud. Mert nem. A nagyobb tudású tápokban általában csak a 12V sokkal erősebb, a többi feszültség csak kicsivel szokott többet tudni.
De a normálisabb gyártók termékeiről van olyan szintű termékleírás, hogy ezt kb. meg lehessen tippelni. Pl. Bővebben: Link
Kösz a linket, megnéztem. Azért a+5V is tud 25A-t és ráadásul 2db +12V van 25-25A-rel... Ebből biztosan kivehető a kérdezőnek szükséges teljesítmény. (Remélhetőleg a 12V egy tekercsről jön, külön-külön egyenirányítva... legalábbis úgy elég egyszerű lenne.)
És nem is lenne túlterhelve, hiszen a 3,3V és az 5V nem játszik.
Sziasztok!
A/D konverter tápellátásához kellene egy kis zajú, fix kimenetű tápegységet készítenem. Sajnos eddig erre a paraméterre nem ügyeltem kihegyezetten, így nincs is tapasztalaton milyen megoldások jöhetnének szóba. Örömmel venném, ha a megoldásban ötleteket adni tudnátok! Jelenleg még a stabilizátoros és a kapcsolóüzemű mellett sem döntöttem, igaz a kapcsolóüzemű szerintem alapból zajosabb lehet. A hozzászólás módosítva: Szept 1, 2012
Hello!
És mennyiben befolyásolja az AD működését, a tápzaja? Egyáltalán mit nevezel zajnak? Hány bites az AD? stb. Mert sokat nem írtál róla. üdv! proli007 A hozzászólás módosítva: Szept 1, 2012
Szia!
Szerintem befolyásolja a tápzaj az A/D pontosságát! Főként nagyobb felbontásban. Én pl 16 biteset gondoltam. Mivel 10 uV os lépések lesznek +-100mV tartományban, főként a referencia minősége határozza meg a pontosságot. Ezen felül úgy gondolom, hogy a táp felől bekerülő zaj is hatással lesz az A/D működésre. A fentiek miatt keresnék kis zajú tápegységet. A hozzászólás módosítva: Szept 2, 2012
Hello!
Részemről, az AD pontosságát, belső felépítése, mérési módszere és a referencia pontossága határozza meg legfőképpen. A nyák tervezésével, analóg és digitális áramkörök szétválasztásával, földhurokkal stb. szerintem sokkal komolyabb gondok vannak, mint a táp zajával. De a táp visszahatását, az adatlapnak tartalmaznia kell. Amit nem fog tartalmazni, az a táp zajának spektrális eloszlását és annak súlyozását. Minden esetre kisebb tápzajt analóg szabályzóval lehet elérni, és a táp referenciája által keltett zaj szűrésével. Célszerűbb a kettős tápfeszültség, mert ott a GND-n nem folyik munkaáram, és az AD bemenetének szimmetrikus kialakítása. Még akkor is, ha a mért jel aszimmetrikus. A mérés szükséges sebessége és az AD gyorsasága sem mellékes, mert jó esetben lehet átlagolni, digitálisan szűrni, stb. Ami ugyan meg javítja az AD pontosságát, csak eliminálja a problémát. Bocs, hogy tényleges megoldással nem szolgálhatok, de számomra ez csak elvi fejtegetés. De nézzél meg egy HP (ma Agilent) 6 digites multimétert, hogy oldják meg a jel kondicionálását, és milyen "AD-t" alkalmaznak.. üdv! proli007
Valószínű igazad van, mert időközben találtam egy Texas gyári 16 bites A/D modult kapcsolási rajzzal. Ezen van tápegység is, nem bonyolítják túl, egy TL750L05 el van megcsinálva.
És ha már szóba hoztad a földhurkot és az A_D egységek szétválasztásának kérdését, a modul paneltervéből szerintem ki lehet indulni. Aztán tényleg jöhet az átlagolás / digitális szűrés...
Sziasztok!
A kérdésem az lenne, hogy át lehet-e alakítani egy kapcsolóüzemű tápegységet úgy, hogy nagyobb áram leadására legyen képes? Pl 32V 940mA átalakítása 32V 2500mA -re. Illetve mi szükséges ehhez? Előre is köszi
Hello!
"Ha egy kocsival 100-al lehet menni, át lehet alakítani úgy, hogy 260-al menjen?" Általában nem! Ha kicsit számoltál volna.. egyik 30W, a másik 80W. üdv! proli007 |
Bejelentkezés
Hirdetés |




magukat 3-4 hónap folyamatos működés után (0-24h üzem) . Egy gép felett vannak elhelyezve és állandó 60-70C°-os környezetbe müködnek! A környezet meleg, és a saját maga által termelt meleg öszesen már vészesen károsíja a tápot, elsősorban gondolom a kondikat érinti.
Köszönet a Hobby Elektronikának a forumozási lehetöségekért THX 





