Fórum témák
» Több friss téma |
Szia!
Ha nincs HMV készítés, zárd a termosztát bemenetet. Ilyenkor ha elég meleg a víz a kazántestben, a fűtés szivattyú reléjének meg kell húzni. A fűtés szivattyút járasd meg külső tápról, hátha be van ragadva.
Szia!
Leírást kaptál a kazánhoz? Ha nincs, töltsd le a gyártó magyar nyelvű honlapjáról. Nézd meg, hogy mennyire van állítva a fűtési víz hőmérséklete. Mérd meg, hogy mekkora feszültség van a proci 6. lábán nyitott és zárt termosztát bemenet esetén. Zárt esetben 0,7V körül kell lennie. Most el kell mennem, este 9 után leszek megint gépközelben.
Sziasztok!
Egy baxi prime storage ht 240 -hez keresnék lángőr elektródát, (el van repedve az elektróda). Tud valaki esetleg beszerzési forrást? Köszönettel: BG
Sziasztok!
Egy „kis” segítséget szeretnék kérni Immergas Victrix 24-es kondis kazánnal kapcsolatban. A kazánunk, mint melegvízelőállító eszköz jelenleg nem üzemel. Bekapcsolásra csak a ventilátor pörög, de semmi egyéb nem történik. A digitális kijelző halott. Korábbi bejegyzések írják az égésvezérlőben levő kondenzátor meghibásodását, de ezt jó lenne kiméretni egy szakemberrel. A szerviz természetesen panelcserét mond úgy, hogy még a panelfedlapot sem vette le. Nekik ez persze a legegyszerűbb (nem a sajátja, nem neki kell >100e.- kifizetni). Tudnátok-e ebben segíteni mit lehet ilyenkor tenni, kihez lehet fordulni? Sajnos a garancia már bukta. Előre is köszönök minden építő javaslatot, üdv, Gábor
Sziastok!!
Segitségeteket kérném Egy Hydro Therm Stiebel Eltron Primus tipusu kombi kazán a gond a következö mikor meleg vizet engedek és elzárom a csapot bekacsol a fütés bekasól de atermostát nem mutatja,hogy megy a fütés!! köszönettel ÜDV:Nándor
Van egy saunier duval fali házkazánunk és az idei fütési szezonba elöször akkartuk be kapcsolni elsönek el indult simán ment kb fél percig azt le ált F5 -ös hiba jelzésel utána márt nem indul el be kapcsoláskor el indul azt a gázt nem gyujtsa már be és az emlitet F5 -ös hiba és fel melegedet a fél perces müködese ideje alat a tetejöböl kivezetö égéstermék csö leg alja ami csatlakozik a kazánba .
Ezt a hibát hogyan dudom orvosolni vagy szakkszervizt kell hivni is ha szervizre kerül a sor akkor az menyibe kerül kb
Szia!
Az F5 valószínüleg a külsőhőmérséklet èrzèkelőt hiányolja, és valószínüleg nálad nincs. A teendő: mód gombal a P és E nél ne legyen érték, vagyis - vonás legyen. De azért ne feledkezz meg az éves karbantartásról. A hozzászólás módosítva: Okt 2, 2012
Mellékelem a gépkönyvét.
H kiveszed az E és a P-t, L4 kell indulnia a kazánnak.
Üdvözöllek kedves toro és szerviz !
Segítségeteket kérném az alábbiakhoz. Ferroli Domina C24- es kazánom az utóbbi időben nagyon forró, gőzölgő vizet szolgáltat, még 40C fokos állásban is. Nemrégiben egy szakszervizes az áramlásmérő ( Hallgenerátoros ? ) beszorult tengelyét tisztította meg, mert HMV esetén nem gyújtott be a gáz. Úgy vélem, hogy a gázmodulátor szabályozását az átáramló víz mennyisége, és a hőfokbeállító potméteren beállított érték (jelenleg 40 C fok ) együttesen végzik. Áramköri rajz, illetve vázlat hiányában egyrészt azt kérdezném Tőletek, hogy a hiba behatárolásához hol és mit kellene mérni, másrészt azt, hogyan működik a modulátor gázszabályozása. Előre is köszönöm segítségeteket.
Sziasztok
Lenne egy olyan problémám van egy Junkers zw 23 1 ke típusú kombi cirkó amely a következő hibákat produkálja: ha a fűtés megy nagy lángon elindul majd leáll és nem fűt. kiderűlt hogy a motoros szelep nem vált át fűtésre és emiatt csak a hőcserélőt fűti úgy hogy a melegvíz csapja nincs kinyitva van a vezérlőpanelen egy relé annak kellene kapcsolnia de nem teszi meg. A motoros szelep rendesen működik mindkét irányba csak vezérlést nem kap. Valakinek nincs valami ötlete mi lehet a baj (lehet h vezérlőpanel?) A választ előre is köszönöm!
Sziasztok!
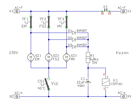
Termomax ÖV Color 35 c/e kazánunk van, ami egyrészt külön-külön körben hajtja a földszinti illetve az emeleti fűtést, harmadik kör pedig a napkollektoros rendszer puffertartálya. ELég sok szerelőt fogyaztottunk el az elmúlt dőszakban, a kazánvezérlés - laikus szemmel nézve egyre bonyolultabb lett, ugyanakkor mindenféle hiányosságokkal küzd. Ami nekem legjobban csípi a csőrömet: 1. Télen folyamatosan megy a kazán, beállítva egy bizonyos hőfokra, a földszinti és emeleti termosztátok egy-egy szivattyút kapcsolnak a megfelelő körhöz, hasonlóképpen a melegvíztartálynál is. A hatékonyságával kapcsolatban csak gyanakvásaim vannak, az én ízléseim szerint túlságosan gyakran kapcsol be a rendszer, de ez akár még korrekt is lehet. 2. Nyáron viszont... ha lekapcsoljuk a kazánt (hisz csak melegvíz miatt és csak ritkán van rá szükség), akkor amikor a melegvíz puffertartályban leesik a hőmérséklet, beindítja a melegvíz szivattyút, és nem nézi, hogy a kazán nem működik, tehát hideget tölt rá, ergo még hamarabb lehűl a melegvíz. Ha ennek elkerülésére bekapcsolva tartom a kazánt nyáron is, akkor az idő túlnyomó részében feleslegesen melegíti a vizet... Aztán a napokban nézett rá valamelyik falusi ezermester rokonom, és mondta, hogy hiszen lehet ezt a kazánt a termosztátról is indítani, miért nem onnan megy a fűtés és a melegvíz rásegítés... Ami nekem nagyon jónak tűnik, hisz ekkor alapállapotban csak őrláng van, semmi felesleges fűtés. A kérdésem: az egy működőképes megoldás, hogy mindhárom kör esetében a megfelelő termosztát egyszerre kapcsolja a köri szivattyút ÉS a kazánt? Kell ehhez valami kiegészítő, vagy egyszerűen ráköthetem a sorkapocsra mindhárom jelet? Vagy ehhez kellene az a bizonyos előnykapcsoló, amit időnként hallok melegetni?
Sziasztok!
Nekem egy Immergas Vitrix Zeus gázkazánnal van problémám. Már vagy 2 hónapja szarakodik, de csak most halt meg fullra. Valszeg a gyújtáselektronikával lehet a hiba. Eleinte csak dobott egy 14-es hibakódot és leállt. Resetre majd később ki-be dugásra újraindult és minden ok volt. Most viszont nincs gyújtása. Alapban ha működött, akkor a gyújtáselektronikán lehetett hallani a pár másodpercig kapcsilgatásokat a szikráknál, de most max 1-2 halkabb kattanás és kész, de nem gyullad be. Eleinte a relay-re gyanakodtam, amik rajta vannak (LZL-24H, JZC-38F), de most hogy tutira nem megy, nem mérhetők a relék tekercsein se a feszültségek. A 230V megvan a panelen, illetve van egy külső trafó 24V-os, ami szintén ok-nak tűnik. Lenne valakinek valami tippje, hogy hogyan úszhatom meg 60e ft-os panelcsere nélkül? Minden tippet előre is köszönök!
Közben nekem is sikerült megoldanom a dolgot.
Nekem is az az ominózus 100nF-os kondi volt a ludas. Az a fura, hogy 87n-ot mértem rajta, de így se volt ok ezek szerint. Mondjuk biztos ami biztos alapon kicseréltem még pár kondit, de most jól muzsikál végre a cucc. Még jó hogy van ez a fórum. Kösz az eddig írtakat.
Üdv mindenkinek :
Nekem is hasonló problémám van a a gázkazánnal pontosabban Westen Pulsar D 1,24 fali kazán vezérlö elektronikával ugyan is a keringetö sziv az megy csak a mágnes szelep és a gyujtás nem indul a csatlakozások is mind át lett vizsgálva azok jók érzékelök is mind oké Ha valaki tudna hozzá panelt ,nagy segitség lenne mert itt a ZIMA a nyakunkon Köszi elöre is
Hello sos tx23mffi fütésnél láng egyenletlen állandoan gyujt ismét paneles javitható
Kolleka! Nem peszélni matyar?
A hozzászólás módosítva: Okt 9, 2012
Hello!
Valami ilyesmire gondolsz? Ha bármelyik termosztát bekapcsol, a kazán elindul. De a megfelelő szivattyú csak akkor jár, ha a víz hőmérséklete elérte a 40 fokot. (Cs1 egy csőtermosztát, közvetlen a kazán előremenő oldalán.) De hogy ez életképes-e "kazánügyileg" azt majd a szakértő kollégák megmondják, ha akarják. Mert én a kazán rajzát nem láttam, nem is ismerem, csak próbáltam a kívánságodat "megfogalmazni".. üdv! proli007
Sziasztok!
Én a következőben kérnék segítséget: van egy sounier duval thema C 23E tip. kazánom, amivel eddig fűtöttem a ház összes, hat darab radiátorát. Most egyéb okok miatt csak három radiátort fűtök, igy viszont megváltozott a kazán eddigi viselkedése. Most viszonylag hamar felfűti hatvan fokosra az előremenő ágat, a láng lekapcsol és csak a keringető szivattyú dolgozik, majd úgy öt-hat perc múlva visszakapcsol a láng, leszabályoz kicsire, fűt egy ideig majd ujra kialszik és öt perc multán ujragyullad,. addig ég mig a termosztát ki nem kapcsol. Azt szeretném tudni, hogy az ilyen működés nem teszi-e tönkre a kazánt, mivelhogy mégiscsak a teljesitményéhez képest fele radiátort fűt, ill. kellene-e valamit állítani rajta. Köszönöm előre is a segitségeteket!
ja... közben találtam végre épületgépészt, aki hoz a kazánhoz előnykapcsolót. (Nem tudom, az miért olyan ritka madár, 10 év alatt még egyik szerelőnknek se sikerült
Sziasztok.
Segítséget kérnék van egy beretta smart kazánom 6-éve használjuk. Az idén ahogy elkezdtünk fűteni a nyomás mindig felmegy 3bar fölé és a víz a biztonsági szelepnél kicsepeg. Most minden este leengedek vizet a radiátoron keresztül és a kazánba bejövő vizet tusolás után elzárom (éjszakára nem kell meleg víz csak fűtés) de reggel mindig kinyitom vissza a vizet. Estére már kb. 2,5 barnál jár aztán kezdem elölről a műveletet különben túl magas lesz megint a nyomás. Olvastam a neten,hogy hőcserélő probléma lehet. Szerintetek megoldható valami tisztítással vagy már biztos,hogy új hőcserélőt kell vásárolni? Mennyibe kerül egy ilyen hőcserélő? Köszi előre is.
Szerintem az lehet a baj, hogy a hálózati víz tere összenyitott a kazántérivel. Amiből az következik hogy csere lesz...
B verzió, a feltöltő csap szivárog.
Sziasztok!
Segítségeteket szeretném kérni, egy fég sc-24-es kazán vezérlőpaneljával kapcsolatban. Azt remélem valaki találkozott már ilyen problémával. A kazán nem indul el, pontosabban a mágnesszelepet vezérlő opto nem kapcsol. Szivattyút indítja a panel, viszont a mágnesszelepet nem. A mágnesszelep optójának a bemenetén 0,9 voltot mérek függetlenül a termosztát, az ntc illetve a fűtővíz potméterének állapotától függetlenül. A szivattyú optójának bemenetén 0v-ot mérek kikapcsolt állapotban, 1,1 voltot ha működik a szivattyú. Próbapadon összeraktam, a kazánban lévő érzékelők hibáját, így kizártam. Cseréltem az összes kondit, az lm324n-t, illetve a termosztát és a mágnesszelep optóját. A mellékelt képen bekarikáztam a cserélt alkatrészeket. Kérlek titeket ha van ötletetek segítsetek! Köszönöm!
Némi mérés azért cserélgetés előtt nem ártott volna.Ahogy elnézem nem túl bonyolult az elektronika.Kezd azzal ,mi kapcsolja be a mágnesszelepet.(az opto tuti nem képes ekkora áramra.) Ez után jön a következő lépés, azt mi vezérli,annak a vezérlése honnét kap tápot.Ami még kérdés számomra ,az opto nyitva vagy zárva kapcsol be.(ha a 0,9V van rajta az általában a bekapcsolt állapot lehet ,de ennek ellent mond hogy nem változik) Egyáltalán be tudod állítani azt hogy biztosan húznia ,illetve ejtenie kelljen a szelepnek . Az gondolom lehet tápot sem kap az IC.
Szia!
Az opto kapcsolja a 230-at a mágnesszelepnek, kb. 10mA folyik keresztül rajta. Tipusa: tlp3062.Elvileg az lm324n kap feszültséget, mert világítanak az ellenőrző ledek, de ezt csak holnap tudom kimérni. Azt be tudom beállítani, hogy induljon a szivattyú, (amivel párhuzamosan kellene nyitnia a szelepnek is), ezt úgy érem el, hogy rövidre zárom a panelon lévő termosztát bemeneti sorkapcsait, és az előremenő víz-hőmérséklet ntc-je helyett betettem egy 60k ellenállást.
Szia!
Nézd meg az előremenő hőfok állító potmétert(mely a doboz alján van) volt már vele probléma! Természetesen a szelepet, az opto kapcsolja, ugyan is, ez egy opto triak, mely kényelmesen biztosítja az oda szükséges áramerősséget. Üdv Tibi.
Szia!
A potit kicseréltem, azzal nem lehet hiba. A mágnesszelep ha direktbe kötöm a 230-at, akkor tökéletesen nyit!
Ellenőrizd a táp pufferkondiját is. Hajlamos a kiszáradásra. A triakos optot pedig cseréld. Ez a leggyakoribb hibaok. Ellenőrizd a szivattyú triaknál és a triak optonál lévő RC tagok állapotát is. Ezek is gyakorta tönkre mennek.
Ha így sem kapcsol a mágnesszelep, a logika tilt le. A sorkapocsból úgy tűnik, ennél még lehet egy rövidzár igény is az induláshoz, melyet eredetileg a huzatérzékelő ad, ha van kellő kéményhuzat. A hozzászólás módosítva: Okt 17, 2012
A kazán nem megy tönkre, de a hatásfok enyhén romlik. A sűrűbb indulás a kopó alkatrészek használódását növeli.
Szia!
A táp kondiját kicseréltem, illetve az triakos optot is! Az rc tagnál milyen értéket kellene mérjek? A rövidzár benne van. üdv! |
Bejelentkezés
Hirdetés |















