Fórum témák
» Több friss téma |
Fórum » Muzeális készülékek-alkatrészek restaurálása
Témaindító: Kutyuli, idő: Márc 29, 2008
Témakörök:
Üdv mindenkinek. Kész vagyok a 79 éves Lorenz Rex felújítással, volt még pár apróság, amit meg kellett csinálni, de most már dobozban van szépen szól mindhárom hullámsávon meg vagyok vele elégedve.
Ez is gyönyörű. Gratulálok hozzá.
Igazad lehet, meg vagyok győzve. Lám erre is jó a fórum, több szem többet lát.
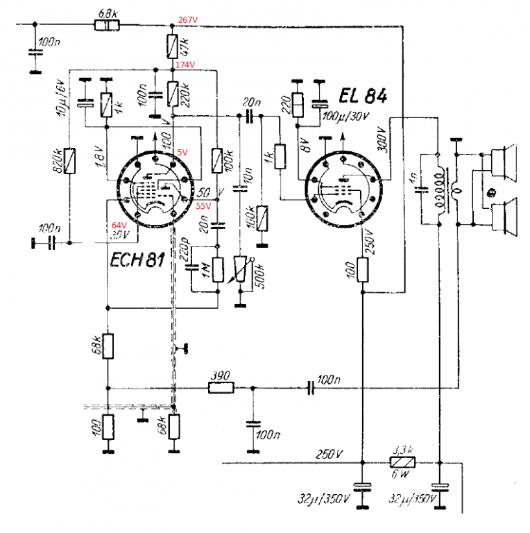
Sziasztok! Sikerült elakadnom egy barátom Terta 425-ösével. Csatolt képen látható "érdekes" feszültségeket mértem az ECH81 lábain, de tegnap délután óta nem találom az okát. A környezetében levő összes ellenállást és kondenzátort kimértem és mind hibátlanok. Csövet kicseréltem, de az se hozott változást. Valaki járt már így közületek?
Öröm ránézni, milyen szép. Gratula! Én is tennék a hangszóróra vásznat. Nem tudom milyen gombok vannak eredetileg rajta, de a középső az biztos, hogy egy 30-as évekbeli Standard rádióé.(bár ezt talán te is tudtad)
Szia!
Az a 220 kohm jó ellenállású?
Nekem is az a rész a leggyanúsabb, emiatt többször is megmértem és hibátlan.
Ha a cső nincs benn, akkor felmegy a feszültség?
Fel bizony, bemelegedés után 203V-on áll meg. Bár a cső hibát már kizártam, legalábbis kipróbáltam 2másik csővel is és nem hiszem, hogy mindhárom egyformán rossz. Tegnap amikor kezdtem még semmit sem csinált a készülék. Mostanra pótoltam a skálahúrt és egy vödör alkatrész cseréje után, már csak ez az egyetlen probléma maradt. Az MR1 bejön rajta, csak az említett okok miatt nagyon halk. Ha a bemenetre kötök lemezjátszót az viszont tisztán és hangosan szól.
A hozzászólás módosítva: Jan 22, 2013
Köszönöm a segítséget! Megtaláltam a hibát! Tegnap este kissé álmosan elmértem egy ellenállást és 820K helyett 100K-t raktam be...
Apró pici malőr. Olyasmi, mint amikor kiszámoltam, hogy milyen két ellenállást kössek be sorosan, de persze beforrasztani már párhuzamosan sikerült. Természetesen este, álmosan.
És most? (mellékelve egy Philips mintának)
Nem rossz, bár a Philips mintha picit ráncosabb, koszosabb lenne.
Persze csak az irigység beszél belőlem.
Szépek ezek a felújított matuzsálemek. Van egy ismerősöm, aki szintén gyűjt ilyeneket, (velem csak a belet hozatja rendbe, az asztalosmunkát mással csináltatja) én a magam részéről második világháború előttieket még soha nem láttam, az ötvenes évekből valók közül néhányat még mindig bánok, hogy annak idején a szemétbe dobtam, a magam részéről éppen ezért nem is gyűjtögetem őket. (Voltak annak idején a pincénkben telepes csöves, és gerjesztett mágnesű hangszórós csodák is.)
Íme a komplett rádió! Barátom nagyon ügyesen fest, ő csinálta a zongora lakk feketére a dobozt.
Nagyon szép ez is. Apropó, jártatok már úgy, hogy mosáskor a víz levitte a skálaüvegről a festést is? Azóta mielőtt megmosnám, előtte nagyon megnézem, mivel van lefestve.
Köszi!
Leginkább régi Orion-ok hajlamosak erre. Nekem van egy Orion 520A-m ami már úgy került hozzám, hogy rendelnem kellett másik üveget. Azon kívül van egy Orion 230B-m is, annak én úsztattam meg egy picit a festését. Most fejeztem be egy Terta T425-öst, van egy T328-am és van még egy Orion AR205, ezeknek már ellenálló a festése. De a legjobb az Orion 115B-m, mert abban nincs is skála.
Éppen ma mostam le egy AR301 skálaüvegét-egyszerűen melegvizzel-tökéletes lett!
Üdv:gkari
Üdv! Ahogy nézem képeken, eléggé hasonlít a 230B-re az üveg festése. Furcsa, hogy kibírta...
![]() Most jött ki a gyárból?
Vaaan másiiiiiiiik!
Na ez az igazi! Nekem is bántotta kicsit a szemem a "kockás" hangszóró, csak nem akartam leszólni.
Én is azt mondom: Ha ebből a korszakból életemben láttam volna egyetlen példányt is közelről, én is beállhatnék közétek. Tetszenek azok a nagyon régi pirosra meg aranyszínűre festett csövek, és az az egész álló fadobozos fazon. Egyébként a Lorenz elődje lehet a későbbi Schaub Lorenznek? Olyan járt már nálam, de az már nagyon új lehet, mert novál csöves, és tudja az ultraröhögős hullámot is. Szerintem az NDK-s Beethoven II. a legrégebbi, amit valaha is javítottam, arra emlékszem, hogy örültem, hogy viszonylag korhű Siemens elkó hevert a fiókomban.
Az általam bemutatott öreg rádiók legtöbbje múzeumi tulajdon, én csak segítek a felújításokban több rádiómúzeumnak is. Ha beütöd a gugliba a rádiómuseum szót, megtalálod a magyar rádiómúzeumok listáját, ahol megnézheted az ilyen öreg készülékeket. A tulajok is nagyon kézségesek, minden érdeklődőt szívesen látnak, minden kérdésre szívesen válaszolnak Üdv.
Meg van a gond! Az egyik lapos elelem nem érintkezett-kevés volt a 4,5V. 9V-nál megszűnt a torzítás és LW-n is tudtam valami orosz adást fogni. Köszönöm a segítséget.
Sziasztok!
Elektronikai hulladék gyűjtés volt, és elhoztam pát muzeális cuccot. -Super Color67, Tesla csővel (Ázott de működik, tisztítás és beállítás után tökéletes lesz!) -Orion magnó deck, -A56-701X képcső, -TPN-31 sokszorozó, -Unitra erősítő, (csak a kivezérlés jelző miatt hoztam el) És ami igazán muzeális: -Elekthermax vasaló, (Ránézésre '50-es évek, keresek zsinórt, és kipróbálom, bár az alja karcos, de majd rendbehozom) -Szovjet gőzőlős vasaló, (Működik) -Elekthermax hajszárító. A hajszárítóból érdekes módon hiányzik a fűtőszál, bár kívülről nem volt nyoma bütykölésnek, és a ventilátor se néz ki eredetinek mert lengyel, de gondolom jó, még nem próbáltam ki. Az lenne a kérdésem, hogy hogyan lehetne készíteni hozzá fűtőbetétet? Lehet kapni olyan ellenállás huzalt, melynek meg van adva méterének az ellenállása? Valami csillámlemezre kellene rátenni, de hogy rögzítem a műanyag házhoz? Majd teszek fel róluk képet, ha itt lesz a gép, és rendbe rakom a gyűjtemény új részeit.
BP. nyócker. Baross u. vége (Orczy térnél majdnem, alkatrész bolt), minden méretben szokott lenni betét, (más) antik eszközökhöz is. Az SK. nem mindig válik be, macerás. Nem nagyon tudod beszerezni az anyagokat.
A hozzászólás módosítva: Jan 26, 2013
Köszi a választ. Mostanában nem járok Pestre, de ha egyszer ott leszek, bemegyek. Ezek szerint van belevaló fűtőbetét?
Szinte biztos, olyan dolgokat láttam ott, ami már ifi koromban sem számított új technikának (pedig rég volt). Írd meg a típusát, méretét, és ha arra járok megnézem (épp Pesten telelek).
Kérdező:
Kérdezd meg tőlük: Bővebben: Link Én is szoktam ott vásárolni (pl. Hajdú Energomathoz)... A hozzászólás módosítva: Jan 26, 2013
|
Bejelentkezés
Hirdetés |









Persze csak az irigység beszél belőlem. 


