Fórum témák
» Több friss téma |
Biztosan így van, most már csak azt kellene megindokolni, hogy miért van szüksége ekkora szikrákra...
Szerintem a jó pásztor egyik ismérve, hogy feleslegesen nem szikrázik, sőt szép csendben, rövid idő alatt feltölti a kerítéshuzalokat a megfelelő, ( beállítható) feszültségre, és várakozik. Szintén előre beállítható idő után mér, és ha a feszültség a kerítésen az előzőleg megszabott érték alá csökken, akkor újbóli feltöltés következik, ha nem szükséges, mert még elegendő a drótba levő szufla, akkor csendben marad, nem fogyaszt csak minimális energiát. A szikrázás csak fölösleges energiapazarlás, ami akkus üzemnél nem szerencsés. Ezeket a jellemzőket a legtöbb gyári pásztor tudja, a házilag barkácsolt cuccok az energiatakarékosságnak nem éllovasai.
Bocs hogy élek, az áram szerintem nem víz, nem akarok senkit kioktatni de a trafon váltó áram van ami szikrát ad. És a váltó áram nem álandó miden fél periódúsban nulla. a helyesírási hibákért bocs. (nem vitatkozom mindenkinek igaza van )
Üdv!
A pásztor lelke biztosan a jó trafó, de nincs értelme több 10kV-al dobálózni. A legtöbben azt javasolják itt is, hogy nagyon fontos a megfelelő méretű szikraköz, amivel kb 8-10kV-ban maximalizáljuk a kimenő feszt. A kerítésbe energia kell, aminek az átviteléhez meg a jó trafó biztosan elengedhetetlen. Érdemes lenne kipróbálni a fórumon is fellelhető inverteres mit tudna ilyen trafóval.
Üdv mindenkinek.
Végig olvastam az egész cikket, olvastam sok okosságot és sok butaságot is. Annyit szeretnék hozzáfűzni a dologhoz persze ez csak az én véleményem,hogy ehhez a cikkhez már nincs mit hozzá tenni, van itt egy két jó ötlet is azokat lenne érdemes csiszolgatni. Ezt azért írom, mert egy ilyen összetett készüléket házi körülmények között nem lehet elkészíteni megfelelő műszerezettség és esetleges állattan nélkül, mert ugye nem mindegy hogy milyen jószághoz, milyen kaliberű készülék kell. Mert ami jó a birkához az a nyulat megölheti. Nem, nincs szükség 10 centis szikrákra az már az embert is megviseli.
Na Én is megcsináltam, hát a kutyám 2x is 2méter ugrott odébb, többet nem jött oda
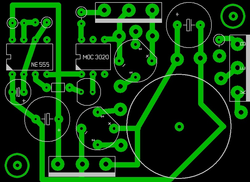
Én ilyen alkatrész elhelyezést szoktam kialakítani 555 köré , amúgy ez a legújabb pásztorom panelterve.
tanyasy, Kösszi a minta NYÁK-ok.
Üdv mindenkinek.
Sajnos egy nagy problémába ütköztem el készítettem a villanypásztor 4-et. Itt a kép Villanypásztor 4 De sajnos elég gyengének bizonyult 1,5 Km-en. 6000v és csak 0.5 mm szikra volt. Nem lehetne e valahogy nagyobb teljesítményt kicsikarni belőlle??? C3 4700u T1 IRFP840 Mit lehetne még cserélni rajta hogy egy kicsit jobb legyen, mert a Berni pásztor át sétált rajta, és még nem is nyüszített. Segítséget előre is köszönöm.
Semmit nem tudsz kezdeni vele, ezek ennyit tudnak. Csinálj inverterest, azok jók.
Köszönöm az infót.
Tudnál nekem egy bevált verzíót mutatni nyákrajzal együtt. Mert akkor a napokban össze is szerelném. Válaszodat előre is köszönöm.
A sokat emlegetett és jól bevált inverteres pásztor kapcsolási rajza részletes magyarázattal itt található. Nyákrajzzal együtt pedig itt.
A hozzászólás módosítva: Okt 12, 2012
Szerintem is össze hasonlítja a két verziót és kiderül javultak e a paraméterek, a piros szín hibára utal.
Üdvözlök mindenkit!
Meghibásodott a CORRAL Super A130 típusú villanypásztorom, ami a kutyámat tartotta eddig a ház körül. A készülék amikor jól működött, akkor a bemeneti egyenfeszültséget emelve piros villogásból zöldbe váltott, amikor elég magas feszültséget kapott. Most alacsony feszültségnél továbbra is villog pirosan, de emeléskor csak egyetlen zöld villanás van, aztán semmi. Tud esetleg segíteni valaki Pécsen ilyen ügyben? Vagy javasolni valamilyen megoldást? Előre is köszönöm.
Sziasztok!
Ennek nincs meg valakinek a kapcs rajza,panelrajza és a trafó adatai? Multkor ez ment át a kezemen. Mert ez elég korrekt. Köszönöm Attila
Ez annyira egyszerű kapcsolás, hogy 10 perc alatt lerajzolható a panel alapján.
Sziasztok!
Megépítettem Ezt az áramkört! Annyi változtatást intéztem rajta, amit itt ajánlott pár fórumozó, hogy R4 ellenállást 4,7K-ra emeltem, C3-mat kb. 14µF-ra emeltem, R3-mat 100K-ra csökkentettem és egy 5MOhm-os potival sorba kötöttem, illetve C2 értékét 220nF-ra csökkentettem! Minden klaffol, üt olyat, mint egy sodrófás néni, de nagyon ritka. (kb 1 ütés, 2-2,5s alatt) Szeretném ezt megnövelni, de eddig semmire sem jutottam. Azt tudom, hogy a C3 feltöltése telik ilyen sok időbe, ezért próbáltam a C2 értékén csökkenteni (680nF-ról 220nF-ra) sajnos ez nem sikerült, ugyan olyan hosszú ideig tart, míg feltöltődik a pack. (3×4,7uF) Tudna nekem segíteni valaki a frekvencia megnövelésében?! u.i.: Sajnos nem változtathatok áramkört, ebből kell kihoznom valamit! Köszönöm előre is! Üdv.: Jax
Szia!
Szerintem próbálj olyan ütem adót mint ezen a rajzon van.Bővebben: Link . Ez nem glimm lámpás hanem diac-os. Én kivenném az R3-at- glimm lámpát-R4-et- C2-t és a helyükre bekötném a másik rajzon lévó Ri-Ci-diac hármast. A glimm (nem tudom pontosan) olyan 80-100v körül gyújt, a diac viszont 32v-körül. Az Ri és a Ci-vel tudod beállítani az ütemet, én 1Mohm és 22µF-ot használtam ezzel kb 1másodperc lett.Bár igaz hogy a freki nálam olyan 3,5KHz volt. Kísérletezni kell vele.
Sziasztok!
Lenne egy problémám, így látatlanban ha tudna segíteni valaki. Házilag készített villanypásztorom van, az elején -kb 1 év- minden rendben, de idén észre vettem hogy nincs szikraköz, gyengébb lett. Ha a földbe ásott oszlopot megfogva, és a lábammal hozzáértem a kifeszített vezetékhez, akkor a kezemnél ütött. Átnéztem a szigeteléseket, földelést, minden rendben, de a gép elgyengült. Itt is utána olvasgatva arra jutottam, nem csak a trafó lehet a hibás, és így nem igazán nyúlnék hozzá. Ötlet valakinek? Üdv
Az elgyengülés alatt azt kell érteni, hogy szikra van, de jóval kisebb mint egy éve? Mert akkor szerintem a rásütő kondi mehetett tönkre. Nézd meg először azt.
A hozzászólás módosítva: Okt 27, 2012
Szia! Köszi a választ, de sajnos pont azért emeltem, mert gyenge volt a villany paraszt.
![]() kb 400m^2-t kerítettek be vele. Nagyobb terület esetén ez is gyenge volt.
Készülget az én pásztorom is ..Már 1cm es szikraközzel működik .. Egy pár változtatást csináltam : a tranyó BD249 a trafó pc tápból került ki és az 555 frekvencia meghatározó alkatrészei változtak ..
A hozzászólás módosítva: Okt 28, 2012
Ha nagyobb teljesítményt akarsz akkor az r1 értékét csökkentsd vagy a c1 értékét növeld
az időzítés a c 4 értéke legyen 4,7mikró..
Sziasztok, olyan érdekelne, hogy a villanypásztort út mellett és bevezető úton vagy olyan helyen ahol ember által megközelíthető táblával kell ellátni, van erre valami szabvány hogy milyen ábrának feliratnak kell szerepelnie rajta, és ezek méretei?
Előre is köszönöm!
Biztos van valami előírt méret, szöveg... de nem találtam semmi konkrétumot erről eddig.
Villamos pásztort (kerítést) a létesítésére és alkalmazására, az MSZ EN 61011:1999, és az MSZ 20860-4:1987 számú szabványok előírásai szerint úgy kell telepíteni, hogy az úton közlekedő személyeket és járműveket ne veszélyeztesse.
- Villamos karámot erősáramú szabadvezeték közelébe csak úgy szabad telepíteni, ha a karám az MSZ 151-1:2000 számú szabványban leírtaknak megfelel. A villamos karám mentén jól látható helyen, ill. helyeken "Vigyázat, villamos karám, érintése veszélyes" feliratú figyelmeztető táblákat kell elhelyezni. A közlekedési utakat 10 m-nél kisebb távolságra megközelítő karámokon, ill. szakaszokon kb. 100 éterenként kell figyelmeztető táblákat elhelyezni. Ugyancsak figyelmeztető táblát kell elhelyezni a villamos karámon a betorkolló utak torkolatánál.
Köszönöm mindkettőtöknek!, Annyit találtam még róla ami esetleg nektek is információ lehet, hogy 200x100mm es tábla kell sárga alapon fekete betűkkel.
Igazából már szikrát sem tudok kicsikarni, de még mintha lenne benne valami "életke"
|
Bejelentkezés
Hirdetés |





















