Fórum témák
» Több friss téma |
Fórum » LM1036 sztereo hangszínszabályzó áramkör
Témaindító: Krajcsooo, idő: Máj 29, 2006
Témakörök:
nos az ic volt hulla , de nem vettem masikat , letettem az LM1036N rol ,
osszedobtam eggyet a TA7630P ic vel , de ez meg xarabb szoval szepen szol meg minden de tul gyenge a mely vagyis a dB benne , most fogom kiprobalni az lm1036N nek az utodjat az LM4610N - t hatha jobb mint a tobbi a mely tul gyenge mindben , a magas resszel semmi gond de a mely az egy katasztrofa , ha ez sem jon be akkor maradnek a hagyomanyos hangszabalyzonal de valami jo minosegu erdekene amiben nincs annyi zaj mint a 741 es ick ben meg a tl082 . stb ben , ha netan van valakinek egy kiprobalt kapcsolasa akkor nagyon orulnek neki mert mar az idegeimmel szorakoznak ezek a hangszinezok , nincs egy normalis sem , minoseg , minoseg , es minoseg , legyen hatasa annak a szarnak na .. mar
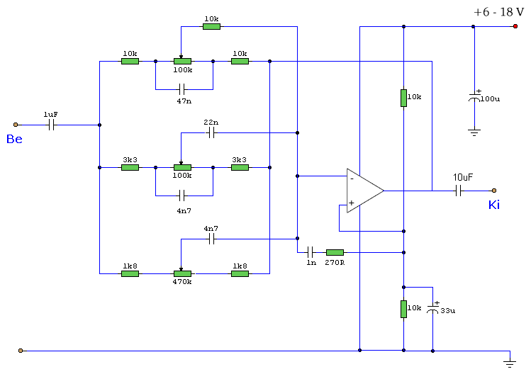
Ha énrám hallgatsz akkor a bss oldalán van egy egytranzisztoros hangszínszabályozó azt építsd meg .
Aránylag eddig minden végfokkal szépen szólt és egyszerű nem zajos.Ezekre az ic-s vackokra csak ráköltik a pénzt és zúgóbúgó sistergő vackok lesznek, nekem eggyiknek sem tetszik a hangja pedig kényes a fülem de kegyetlenül ám.
huu megdobnal egy linkel mert mar nem tudom a cimet pontosan , es koszi szepen , amugy ezekbol az ic-k bol mar teljesen ki vagyok abrandulva xar az egesz
mégis mekkora a hangfaladnak a mély hangszórója???? vagy 10cm??
Tessék : Egytranyós
koszi , es meg valami te hanu voltrol taplalod ?
Nekem 15V-ról jár a lelkem (mittehetek hirtelen ilyen stabic volt itthon).
Nincs mit de azért ha meglesz várom a reakciót.
Nyugalom szabi , levegőt vesz szép lassan majd ugyanolyan lassan kifúj , elmegy kávézni belefér egy cigi is lenyugszik és nem harap.
Amugy én is kíváncsi lennék arra a hatalmas mélyhiányos hangfalra. :yes:
20cm egy gyari Tehnics hangfal vagyis egy par
es ha en 50k -s szabalyzokkal karom megcsinalni akkor mit kell valtoztatni az alkatreszekben ? vagy inkabb szerezzek be 100K -s okat
Ne akard azzal megcsinálni
Vegyél új potikat! Csak ne műanyag házú Francia Phier-t mert azok nagyon rossz minőségűek...nekem is olyan votl benne, egy hónap alatt kikopott
hello minden hozzaszolonak , megoldodott a problema
szoval a bemenet valaszto bemeneteire es a kimenetere 100nF kondik lettek teve ezert nem volt melyem a dologra csak onnan lettem fogyelmes hogy bemenet valaszto nelkul van mely . ugy hogy lehet hogy nem is annyira rosszak azok a feszultseg vezerelt ic-k , de mar lemondtam roluk , megepitem a ,,variszabi ,, altal ajanlott hangszinezot , jelenleg proba panelon van es nagyon szepen szol csak nem TL ic vel hanem a C4570HA ic-t hasznaltam , mostmar minden ok
Szia Albert-M,
nem baj, ha 50k-s potikkal csinálod, annyira nem finnyás rá az LM. Nekem van egy olyan erősítőm is, amiben majdnem mindegyik poti más értékű, és vegyesen lineáris/logaritmikus, és azokkal is tökéletesen működik. Nem direkt válogattam így, hanem a kezelőszervek adottak voltak, egy kipurcant régi erősítő házába építettem újat. Egy másik erősítőnél még kipróbáltam 1Mohm-os potival is, ott is működött, csak kicsit késve követte a tekerőt a hangerő, mert eltelt vagy 5-10 sec, mire felhangosodott oda, ahova tekertem... TaTa Vagy ez már nem az LM-ről szól....?
Egyetértek.
Nemszámít anyira a poti értéke, én pl 22kOhm raktam bele, és azzal is szépen megy, bár anyit megjegyeznék, hogy MAXimum line in bemenet esetén (pl: maxra nyomatom az mp3-playert) akkor torzít max hangerőn, de én ezt a potik kisebb értékének tudom be, de alacsonyabb kb 80% hangerőnél már semmi baja.
Azért torzít mert IC-s, nem jók ezek az IC-k, az a jó amit az előző oldalon csatoltam, mert abban egy sima hangszínszabályozó van, és a veszteséget a tl071 erősíti fel, és ráadásul 3 sávos (mély,közép,magas).
Csak annyi a hátránya hogy kétszer 12V kell neki.
Vagy amit én ajánlottam egytranyós az is ugyanaz csak elmegy szólótápról és egyszerű még összepókolni sem tart sokáig egy tesztre.
koszonom mindenkinek a segitseget de az en problemam nem a hangszinezoben volt hanem a bemenetvalaszto reszben , azert nem volt mely szinte semmi mert a bemeno kanalisokra egy 100nF kondikat raktam es persze a kimeno csatornara is ,ennek hala mar a bemenetvalaszo levagta a mely tartomanyt a 100nF kondik miatt , a hagyomanyos hangszinesovel tokeletesen meg vagyok elegedve , minden igenyemet kielegiti csak eggyet nem az alapzajt kiveve mert a tl071 es ic-k nek is elegge nagy a zaja , de szerencsemre talaltam itthol egy C4570HA tipusu ic-t amivel tokeletesen lehet helyetesiteni a tl-t es a zaj szempontjabol a legjobb , semmi nincs neki ,, ha mar liba akkor legyen zsiros,,
persze a feszultseg vezerelt hangszinesoket sem fikazom mert az is tokeletesen mukodik , de valahogy nem az igazi , hilyanyzik belole az elet , tul mu a hangja ,, szerintem ,, de ez csalk az en velemegyem !!!
ez a poti dolog mar nem arrol szolt hanem a hagyomanyos hangszinezorol
![]()
Nem csak a te véleményed ez hanem sokan másoké is.
nekem semmi alapzaj nem volt, szerintem te a visszacsatolásba rossz értékü ellenálálst tehettél, de ha ez nem tetszik akkor ne5534
Szia Albert-M,
tudtam, hogy megint elcsúsztam... Na nem baj. Én is próbáltam már mindenféle hangszínt, és nekem az IC-sek jobban bejöttek. Van egy STK-s végfokú erősítőm, amit egy ilyen hibrid-szerű hangszín hajt, abban van IC is, meg tranyó is, meg a sztereo potikon szaladgál a hangfrekis jel, szóval minden van, mint a búcsúban, de nem tetszik a hangja. Főleg mert középtartományban akkorát emel, illetve emelne, ha hagynám, hogy megsüketülnék tőle. Azért használható, bár az is rejtély számomra, hogy pl. a magas hangokat szabályozó sztereopoti középállásban vág, két végállásban meg emel, balra tekerve koppanásig keveset, jobbra meg sokat... Na meg azt is észrevettem, hogy elhúzzák egy kicsit egymást a beállítások, ha feltekerem a mélyet, akkor kicsit megy vele a magas is, ha meg a közepet veszem alacsonyra, viszi magával a kivezérlést, és halkul a zene...Úgyhogy millió variációban tudok hangszínt állítani, mikor unatkozom, egész jó móka, mire megtalálom egy jelforrás optimális beállítását, mert persze az sem mindegy neki, hogy CD van ráküldve, vagy tuner, vagy mp3.... mindig másképp szól.... TaTa
No igen. Ilyen és hasonló megfontolások alapján csináltam én egyszer relés (!) hangerőszabályozót.
Ugyanis a potik eleve csapnivalóak linearitás, induló csillapítás, és hasonló szempontokból (meg hamar elkezdenek recsegni, ilyesmi), a sztereoknál meg még az együttfutás is rettenetes tud lenni. Aztán összeraktam egy mikrovezérlővel vezérelt, 5 tagú relépakkot, minden relé egy csillapítótagot (illetve kettőt, a sztereo miatt) kapcsolt ki vagy be. 2 hatvány szerinti súlyozással megtervezve a csilltagokat gyönyörűen, dB-ben lineárisan, tökéletes együttfutással lehetett hangerőszabályozni. Ha jól emlékszem, 2dB többszörösei voltak a csillapítások, így 0-tól -62dB-ig, összesen 32 lépésben ment a dolog. Hasonlót lehet csinálni hangszínszabályozóban is, a potik helyére tenni relés "műpotit", vagy netán analóg multiplexereket. Azt hiszem, analóg multiplexerrel elég jó eredményt lehetne elérni. Ráadásul mivel ezt az egészet vezérelni kell valami digitális processzorral, így adott a lehetőség arra is, hogy infrás távirányítást is beleépítsen az ember a vezérlésbe. |
Bejelentkezés
Hirdetés |




osszedobtam eggyet a TA7630P ic vel , de ez meg xarabb
, ha ez sem jon be akkor maradnek a hagyomanyos hangszabalyzonal de valami jo minosegu erdekene amiben nincs annyi zaj mint a 741 es ick ben meg a
mar
várjuk a reakciót 
Vegyél új potikat! Csak ne műanyag házú Francia Phier-t mert azok nagyon rossz minőségűek...nekem is olyan votl benne, egy hónap alatt kikopott
, mostmar minden ok
Na meg azt is észrevettem, hogy elhúzzák egy kicsit egymást a beállítások, ha feltekerem a mélyet, akkor kicsit megy vele a magas is, ha meg a közepet veszem alacsonyra, viszi magával a kivezérlést, és halkul a zene...Úgyhogy millió variációban tudok hangszínt állítani, mikor unatkozom, egész jó móka, mire megtalálom egy jelforrás optimális beállítását, mert persze az sem mindegy neki, hogy CD van ráküldve, vagy tuner, vagy mp3.... mindig másképp szól.... 



