Fórum témák
» Több friss téma |
Hello!
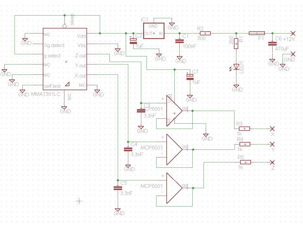
- Tekintve, hogy nem tudom milyen típusú a gyorsulásérzékelőd, nem igazán értem amit írsz. (Lehet akkor sem, de az már egy más eset.) - Mi az, hogy 400Hz. A gyorsulás érzékelő, olyan frekvenciát ad le, amilyen a rezgés lesz a sínen. Tehát nem egy frekvenciát, hanem egy frekvencia spektrumot. Amit Te nyilván egy tól-ig frekvencia határon belül fel szeretnél dolgozni. Nyilván az adatlapja tartalmazza a kiadott jel értékét. G/mV vagy m/s^2/mV formában. Valamint jellemző átviteli tartományát. - Elég magas (számomra meglepően) a kimenti impedancia. De ha a maximális kimeneti jele 3V (és azt is tudni kellene ez Vpp vagy Veff vagy milyen érték) akkor nem biztos, hogy erősíteni kell a jelet, hanem csak illeszteni az impedanciát. - A kapcsolást erősítése (amit feltettél), változtatható, Au=0..100 tartományban. De ez egy invertáló erősítő fokozat, ahol az invertáló bemenet virtuális GND pontnak számít. (Mint ha az IC bemenete a GND-n lenne számítás szempontjából). Így a fokozat erősítése a 100kohm-os poti ellenállása per az 1kohm adja. Bementi ellenállása pedig az 1kohm. Ami viszont messze túlterheli a gyorsulás jeladót. Az erősítő fokozat alsó határfrekvenciáját az 1µF és az 1kohm határozza meg. fa=1/(2*Pi*R*C) képlet alapján. Így jön ki a 160Hz. - Gyakorlatilag erősítened nem is kell, ha nem az érzékelő méréstartomány a alatt szeretnéd használni. Ha a kimeneti impedancia 32kohm, akkor illik azt (a minél nagyobb kimenti jel kinyerése szempontjából) minél nagyobb impedanciával fogadni. Tehát célszerűbb a műveleti erősítőt a "neminvertáló" kapcsolásában üzemeltetni. Kisebb erősítéssel, nagyobb bemeneti ellenállással. Ha a jelet pld. 330kohm-al fogadod, akkor mindössze 10% körüli a jelveszteség. A kimenetére várhatóan nem kell végfokozat, de ez a felső határfrekitől fog függni. Vagy is, hogy szükséges-e kisebb impedanciával hajtani a kábelt, vagy sem. - A rajzon, egy 20dB-es (Au=10) erősítő látható. Az erősítő erősítését Au=1+(R5/R4) adja. Ez 11 lenne, de mivel a jeladó 32k belső ellenállása és az R3 jelvesztesége kb. 10% az össz erősítés így kb. 10-szeres lesz. Alsó határfrekvenciát, az C1 R3-al, és a C2 R5-el fogja meghatározni. Mint látható, ez kb. 10Hz-re adódik, felső pedig 100kHz-re. (elvileg) üdv! proli007
Hello!
-Ő a szenzorom : http://cache.freescale.com/files/sensors/doc/data_sheet/MMA7361LC.pdf A 400Hz az analóg kimenet frissítési frekije. Az információt a feszültség hordozza. pl ha a szenzort 1g erő éri akkor a kimenete: 1,5V . Ha 6g erő éri akkor 3V (kb). Tehát végül is (azt hiszem) nem frekire kéne tervezni hanem fesz-re. -Ha jól gondolom akkor az erősítő fokozatom bemeneti ellenállását 100x nagyobbra kéne változtatnom mint a szenzor kimenetijét , mivel nem szeretnék hibafeszültséget ? Feszmérős esetben is legyen neminvertáló inkább az erősítő fokozat ? -Mivel elvileg folyamatosan 400Hz a frissítése a szenzor kimenetnek így elvileg az alsó határ freki nem befolyásol. Köszönöm a segítséget ! üdv. Benett
A 400 Hz az erzekeles savszelessege. A kimeneteken DC-400 hz kozott valtozhat a frekvencia az erzekelo mozgasatol fuggoen. Viszont ha az erzekerlo nem mozog akkor DC a kimenofesz. Ami a lenyeg, hogy a kimenet es a feldolgozo uC koze illik tenni 3 koveto erositot, ami biztositja a magas terheloellenallast. Alkalmazhato a MCHP MCP6002-6004 tipusu erosito, ami CMOS bemenetu Rail-to-Rail be/kimenetu 5 voltos OPA. A bemenoellenallasa 10^13 ohm, ami boven teljesiti a kivanalmakat. Sima neminvertalo kovetokent bekotve megfelel az erzekelo erositojekent. A zadatlapjan talalsz felhasznalasi peldakat.
Hello!
Nem ismerem ezt a szenzort, de az adatlap alapján mást gondolok róla. Az XYZ kimenetek 0g gyorsulás esetén (nyugalomban), a féltápfeszültségen vannak. Vagy is a 3,3V tápfeszültség esetén 1,65V-on. Két méréshatára van, ami választható, ez 1,5g és 6g. A két méréshatár érzékenysége 1,5g-nél 800mV/g, 6g-nél 206mV/g. Tehát 1,5g méréshatár esetén a kimeneti jel 0,45V..2,85V között változik, -1,5g..+1,5g hatására. Egy gyorsulás mérő, alapvetően rezgést mér, ennél a típusnál, a jelváltozás sebességének -3dB-es pontja esik az ominózus 400HZ-re. Vagy is a kimenet követő erősítőjének alsó határfrekvenciájának 0Hz-et, felső határfrekvenciájának 1kHz-et kell elérnie. Ez azt jelenti, hogy az erősítő DC csatolt, erősítése egyszeres. Az adatlapon látható, hogy a szenzor vezérlése és jelfeldolgozása egy mikrokontroller végzi, ahol a vezérlő lábakat digitális porton keresztül kapcsolja, a bemeneti jelet, pedig analóg bemenetel az AD-n keresztül méri. A kimenetre ajánlott 3,3nF kondi, és a 32k kimeneti ellenállás, egy kb. 1500Hz-es alul-áteresztő szűrőt alkot. Szerintem ezek a kiindulási alapok. Én ezt inkább "lengésmérőnek" titulálnám, mint rezgésmérőnek. Nem tudom hogy a vasúti síneknél milyen frekvenciájú - gyorsulás értékű rezgések feldolgozására gondoltál. Minden esetre a jelet csak impedanciában szeretnéd illeszteni, hogy ne a 32kohm belsőellenállással "jelenjen meg a kábelen", akkor DC csatolt követő erősítőt kell alkalmazni. Ha erősíteni is szeretnéd a jelet, akkor AC csatolás is kell, mert a viszonyítási alapul szolgáló féltápfesz munkapont nincs kivezetve. De ha kicsi alsó határfrekvenciát választasz, akkor elég nagy kondi kell, és az erősítő beállási ideje is megnövekedik. De mivel nem tudom, milyen értékű/sebességű gyorsulási jelekre számítasz, inkább ne ragozom tovább. De ha a DC csatolás mellett voksolsz, akkor nem megfelelő a TL074, mert az nem tudja ezt a bemenő jel tartományt DC-ben erősíteni. Inkább valami Rail-to-Rail erősítőt kell választani. Inkább valami MCP6024 IC lenne a megfelelőbb választás. De itt a fórumon vannak többen akik használtak már ilyen chip-et, szerintem keresd meg Őket, szerintem tudnak gyakorlati tapasztalatokkal szolgálni.. ui: Most olvasom, hogy Vilmosnak is hasonló véleménye. üdv! proli007 A hozzászólás módosítva: Nov 19, 2012
Köszönöm a segítséget !
Kipróbálom lehet így is , úgy is. Tanulok bele legalább , hisz ez a célom igazából.
Uhu elnézést ez egy picit magas.
Tehát itt ugye arról van szó ,hogy 3 fokozatot szeretnék egymásután kötni. A gyorsulásmérő kimenete mint feszforrás/jelforrás , ami féltápról ugrál a rá gyakorlott erő hatására.( 400Hz érzékelés sávszélessége ezt nem értem , én úgy értelmeztem , hogy 400Hz az 400 1/s-onként változik az analóg kimeneti jelértéke tehát a mérőkártyát a shannon tétel értelmében 3* nagyobb mintavételezési frekkel kell üzemeltetni , tévedek ? ) Ezt követi egy erősítő aminek célja , hogy állítható legyen egy potival az erősítése és terhelhetővé tegye az IC kimenetét. Majd a végső fokozat 40m vezeték után a mérőműszer/mérőkártya. Mivel feszt szeretnék mérni , ezért az erősítő bemeneti impedanciáját legalább 100x nagyobbra kell választani , mint az IC 32K-s kimenő impedanciáját , hogy a hibafesz kicsi legyen. Tehát fogom a neminvertáló erősítőt amit ajánlott. Ennek a bemenete 10^13Ω ez kiválló illesztés. Erősíteni így belegondolva nem fogok mert 12v-os tápról 1,5V bemenettel már egy 10szeres erősítés is megoldhatatlan ha jól tudom. Tehát veszem a Rail to Rail azaz ha ismét jól tévedek "követőerősítőt" A kimeneti ellenállás XΩ , a mérőkártya bemenetének X*100Ω kell lenni legalább. A 40m kábel valamennyi fajlagos ellenállás ezt szerintem elhanyagolhatom. Viszont az árnyékolt vezeték kapacitásával nem értem/tudom miért kell számolni!?
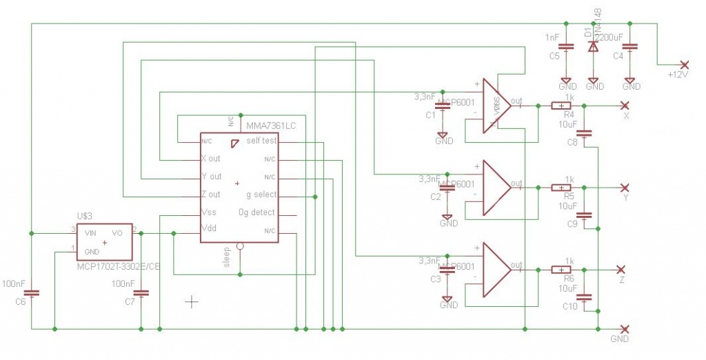
Szoval el kellene felejteni ezt a 400 Hz dolgot. A szenzor kimenete egy feszultseg, ami nyugalmi allapotban DC, es koveti mechanika mozgasat. Az atvitel DC-400 Hz. Tehat nincs itt semmi mintavetel, kapcsolgatas, csak egyszeruen megjelenik a kimeneten az erzekelo mozgasa egy valamilyen feszultsegen, aminek a max frekije 400 Hz. A rendszer felepitese kb a kovetkezo lenne: Felepited a panelt az erzekelovel, ami utan 3x megcsinalod az adatlap 4.3 abraja szerinti koveto erositot. Az erosites 1, tehat az erosito kimeneten ugyanazt a feszultseget kapod, ami a szenzor kimeneten van. Ezzel vegulis megoldottal mindent a szenzor oldalarol. Annyit meg hozza lehet fuzni, hogy a tapot ugye ki kell vinni, ami jellemzoen 5 V es ott a helyszinen eloallitani az erzekelo 3.3 V tapjat egy MCP1703-3302 stablerrel. Annyit meg meg kell csinalni, hogy a rajz szerinti ellenallast betenni minden erosito kimenetere (1kohm), hogy ne gerjedjen a kapacitiv terheles hatasara. Ezek utan jon a 40 meter aarnyekolt kabel, amit mar direktben ravihetsz a uC AD bemenetere. Esetleg alkalmazhatsz egy 1K/10 nF RC alulatereszto szurot. Nem szukseges erosites, mert az AD-re 0,45V..2,85V kozotti feszultseg fog jutni. Ezt mar fel lehet dolgozni szepen. Esetleg annyit lehet varialni, hogy az AD Vref-et 3,3 voltra valasztod, igy a nyugalmi allapot pont 512 osztast ad, es ettol fog felfele es lefele valtozni a digitalis ertek 440 osztassal. Az atlag PIC AD sebessege eleg lesz, mert egy meres ideje 30-40 uS tajeken lehet. Persze ha nem talalod eleg gyorsnak, akkor alkalmazhatsz 18F4431 (2431) IC-t is aminek sokkal nagyobb sebessegu az AD-je. A sima AD-vel tudsz egy csatornan 10 kHz tajekan merni, tehat 3 csatornan meg igy is jo vagy.
Nagyjabol igy, csak a muveleti erositoket is jarathatod a 3,3 voltos stablerrol. A kimeneteken nem kell a kondi, az az eredeti rajzon a kabelkapacitast jelolne.
Hello!
A stabilizátor előtt és után, viszont kell egy-egy 100nF, hogy ne gerjedjen. De a kimenetére sem árt, egy 10µF-os kondi még. üdv! proli007
Még egy utolsó kérdés.
Azt elmondanátok , hogy a TL074 miért nem jó , azaz melyik tulajdonsága miat cseréltük ki az MPC6004-re?
Szoval valmiert nem tudtam az elozot modositani. A lenyeg, hogy a TL074 min tapja +-5 V, es a max output ennel a tapnal +-2 volt. Osszehasonlitasul a MCP6004 min tapja 1,8 V, es a kimeneti feszultseg a Vss+0.025 v es Vdd-0.025 V kozott lehet. Magyarra leforditva a TL kettostappal sem tud annyi kimenofeszt produkalni, mint a MCP egy sima tappal. Azert irtam azelott, hogy az erzekelonel elhelyezve akar 3.3 voltrol is jarathatod, mert le tudja adni az erzekelorol jovo feszultsegtartomanyt. A TL-nek ehhez legalabb +-6 volt tap szukseges. A MCP ara kb 100 kiralyi magyar forint plusz sarc. Es kapsz 4 erositot egyben. Tudom a fiokodban van 2 kilo TL, de ami nem jo azt ne hasznaljuk. Hasznald fel audio celokra.
Köszönöm mindkettőtöknek a segítséget , vilmosd és proli007 ! Most csinálok egy nyákot , majd legyártom
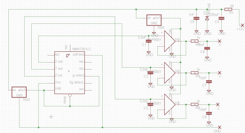
![]() A végleges kapcsolásra egy utolsó pillantás. Üdv.
A C8, C9, C10 nem kellene oda. Mar volt szo rola.
Szia !
Ez lenne a végleges kapcsolásom. Kérlek vess rá egy pillantást. Volt olyan tapasztalatom , hogy mikor csak simán teszt jelleggel ráadtam a gyorsulásmérőre a tápot akkor hirtelen elkezdett melegedni és elment a kimenet mintha zárlat lett volna. De a táp 3V volt , a kimenetén volt csak egy multi. Ez mitől lehetett ? :S Aggaszt a jelenség. |
Bejelentkezés
Hirdetés |














