Fórum témák
» Több friss téma |
sziasztok!
Egy rossz 5.1-esben voltak olyan alkatrészek, amik to220-as tokozásúak, és a felirat rajtuk "ftp 540" "y112" "hh001h". Sajnos nem találtam rá datasheet-et, hogy milyen alkatrészek, mire tudnám felhasználni öket. Voltak még irf 840 esek is. Tranzisztorra gondoltam, hogy azok lehetnek, ha már fetek is vannak, de nem találtam semmit se..
Szia!
Kattints a keresés első találatára.
Köszi. Nekem valamiért nem adta ki a google.
Sziasztok!
Nagy szükségem lenne a segítségetekre. Nemrég kaptam pár száz darab ?tranzisztort?, csak épp fogalmam sincs milyet. Mutatok róluk pár képet. Az egyik alkatrész, aminek biztosan tudom a típusszámát az az 1-es képen: 950T45, a 2-es képen talán a középső sor lenne a típus, 1117Z, 17-33Z, 17-18Z, ebből a három féléből van pár száz darab, de igazából fogalma sincs mik ezek. Nagyon boldog lennék ha valaki tudna segítene. Nézegettem a google-t de csak zagyvaságokat találtam. Látván hol alkalmazták őket én a tranzisztora tippelnék. Köszönöm! A hozzászólás módosítva: Nov 24, 2012
A 1117 mondjuk jó eséllyel egy LD1117 stabilizátor klónja. A 17-xxZ jelölésűek is lehetnek ugyanezek fix feszültségű kivitelben (pl. 33Z = 3.3V, 18Z = 1.8V).
Reménykedtem hogy tranzisztorok, de ezek szerint egyik sem az. Bekötöttem egyet ahogy kell és igazad volt, ezek bizony mind stabilizűátorok. Közben kiderült hogy a 950T45= G950T45UF Ami szintén egy feszültség stabilizátor. Ez esetben ha lesz ingyen elvihetős topic akkor felteszem oda őket. Ekkora tételben nem tudok ezekkel mit kezdeni.
köszönöm!
Sziasztok!
Van egy ilyen tirisztorom: AEG T101F400EEB-0E16 Semmit sem tudok róla, csak hogy legalább 20-25 éves, és sajnos a Google sem segített. Négy kivezetésesnek tűnik, de csak három az, mert a vastag piros és a vékony piros vezeték láthatóan össze van kötve, mindkettő katód. A sárga a gate, a ház az anód. Ha valaki tud hozzá adatlapot, vagy bármilyen infót, nagyon jól jönne. Gyanús azonban, hogy kikapcsolható ("GTO" Gate Turn Off) tirisztorról van szó, de nem biztos. Ahova használnám, pont GTO tirisztor kéne. (Az elemet csak méret viszonyítás miatt tettem mellé.) Segítségeteket előre is köszi! A hozzászólás módosítva: Nov 25, 2012
Szerintem csak annyi a "titok", hogy mivel nagy áramokat kapcsol, és a tirisztort a katódja, és a gate -ja között vezéreljük, szükség van egy olyan katód kivezetésre, ahol nem folyik a nagy áram. Sajnos, semmi GTO.
Köszi, ezzel tisztában vagyok, a 4. kivezetést csak azért jegyeztem meg, hogy ha valaki sokallaná a kivezetéseket, akkor egyértelmű legyen, hogy működés szempontjából nincs negyedik.
Csatolok egy képet, ahol látszódik is az összekötés. És ettől még lehet GTO, mert azok is 3 lábúak.
Hello!
És mi lenne ha kipróbálnád, mondjuk egy izzóval 12V-ról? Egyből kiderül GTO vagy sem. Amúgy nagyon hasznos egy ilyen kivezetés, nem kell a vékony drótokkal "küzdeni" a nagy áramú sínen. A porcelán kabát, nagyfesz tirisztort sejtet. üdv! proli007
Kipróbáltam.
Bekapcsolni be lehet, kikapcsolni nem sikerült. De nem tudom, hogy esetleg nem e a kevés gate fesz/áram miatt nem kapcsolódott ki. Nem mertem komolyabb gate feszt/áramot ráadni, nehogy baja legyen. A max gate áram kb. 200mA volt.
A típusszámból azt sejtem, hogy vagy 1000 V /400 A, vagy 400 V /1000 A. De a méretek miatt inkább az előbbi.
hegi: Igazi GTO -hoz még nem volt szerencsém, (valószínűleg már nem is lesz), de tirisztor tetródához igen. Azt az anódja melletti segédelektródával lehetett kioltani.
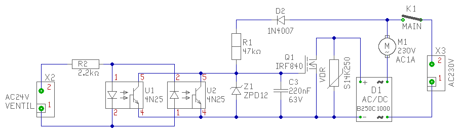
Hello!
Készítettem neked egy kapcsolást, talán megnyeri a tetszésedet. (Na meg remélem működik is..) Nem tudom mekkora a motoráram, de szerintem 1..2A-t el fog viselni a kapcsolás. Nem kell relé, végzi amit szeretnél. A 47kohm inkább 2W-os legyen, de minimum 1. A két optocsatoló helyett használhatsz egyet is, az LTV814 (PC814) fajtából, ha van. (De ez már messze nem a topik címében foglalat téma!) üdv! proli007 A hozzászólás módosítva: Nov 25, 2012
Azért értem, hogy hogy működik, nézegettem is a BBC adatlapjait is, de soha nem volt vele dolgom, és nem valószínű, hogy áramátalakítót fogok tervezni villamos motorokhoz, így nyögdíjasan. Ez már a fiatalok dolga lesz.
A hozzászólás módosítva: Nov 25, 2012
Hello! Ezt szóról-szóra én is leírhatnám.. üdv! proli007
Hali
Van valakinek információja ezen I C-ről? TCA9122P Leírás, ár, stb. Tudom ,Google a barátom, de sajnos semmi. Előre is köszönöm.
Köszönöm. Leellenöriztem, ténylegesen TC lett.
Sziasztok!
Van egy autós pagerem, amiről semmiféle adat nincs (kínai). Az adóban van egy hibrid végfok M57713C. A sima M57713-ra a NET egy 144MHz-es adó erősítő modult hoz ki, más tokozásban, és lábkiosztással. A tekercsek alapján (persacc) nem lehet 144MHz-es. Van valakinek infója erről a hibridről? Üdv: Zsolt
Tisztelt Szakemberek!
Segítséget kérnék Tőletek. Hobbi szinten akarok(!) megjavítani egy Hipro gy-ú PC-ATX tápegységet. ( HP A2307F3P ). Ennek a kisfesz. oldali vezérlőpanelján van egy DIP 14 tokozású IC, melynek típusa: HP 1001WA-1. Sajnos, a Google, meg a Datasheet....nek nem vagyok a "barátja", mert semmilyen adatot, vagy esetlegesen helyettesítőt sem találtam!! Minden építőjellegű hozzászólást tisztelettel fogadnék! ![]()
Tisztelettel köszönöm a gyors válaszod! Valóban így van, sajnos ez nem az! Ezzel én is találkoztam. Kicsit furcsállanám, ha ez egyfajta 'boák' lenne egy PC tápegységben!
Esetleg ha csinálnál egy fényképet, amin látszanak a feliratok is olvashatóan... Sokszor az is segíthet, hogy milyen logó van rászitázva.
Ok! Köszönöm! Na, most az a gond, hogy azt a vinyót, ami a meghibásodott tápegység miatti gépben volt, most átettem egy másik gépre, s mivel ezen a gépen nincsen meg a f. gép illesztője, s nem is akarom telepíteni, ( egyéb okok miatt! ), macerás lenne képet csinálni, sajna! ( Nem az én gépem!)
Ami a chip-en van: felső sor "HP1001WA-1 felirat, alatta, bal oldalon 338, a jobb oldalon I0217. Sajnos, logo egyáltalán nincs rajta!
Elnézést kérek! Nem tudtam, hogy a "netes gépem" tud csekkolni! Itt van egy kép! Remélem segítség igazából nekem!
Ez egy ventillátor szabályzó modul ha ki lettél ezzel segítve
Szia. Nézz át valamelyik pc táppal foglalkozó témába amiből van több is az oldalon! Ott fognak segíteni! A fotót viszont kérni fogják ott is majd.
Mit keresnél rajta pontosan?
|
Bejelentkezés
Hirdetés |











Ami a chip-en van: felső sor "HP1001WA-1 felirat, alatta, bal oldalon 338, a jobb oldalon I0217. Sajnos, logo egyáltalán nincs rajta!






