Fórum témák
» Több friss téma |
Szia!
Igen, ez olyan, mint egy kis fojtótekercs, ami ráadásul még árnyékol is.
Oké, ez világos. Viszont ugye a kapcstáp nyáktervező 1x1 úgy szól, hogy lehetőleg minimálisak legyenek a source és a gate hozzávezetések induktivitásai. Erre sok flyback ill. 1T forwardban mit látok? Betesznek a rendszerbe a ferritgyűrűvel plusz induktivitást. Ezért nem igazán értem a dolgot.
Azért lett volna jó tesztelni hogy az esetleges további hibákat kiküszöböljük. Lehet hogy az opto-d bekötése is hibás és azért nem jó a védelem.
Olyan kár, hogy már negyedjére vásárolok be eredménytelenül új FET parkot.... Bárcsak értenék hozzá igazán, hú de jó lenne!
Pedig mindent átnéztem sokszor. Az optót is.
lÜdvözlet mindenkinek!
Először írok valamit a fórumba illik udvariasnak lenni. Kérdésem lenne meglepő módon a kapcsitápokkal kapcsolatban: Összeraktam két gyártó hasonló etd 39-ét és úgy látom az egyik tízszer akkora veszteséggel dolgozik.. Most kezdek ilyen tápokkal foglalkozni nem szeretnék rossz irányba rohamozni jól látom a különbséget?
Bizony vannak ekkora különbségek gyártók között, de még egy gyártón belül anyagok között is. MInden alklamzásra megvan az ideális anyag.
Azonban azt is vedd figyelmbe, hogy a különböző gyártók különböző egységben is adják meg sokszor a veszteségeket, meg különböző körülmények között. A Tali az anyagainál W/térfogatban, az EPcos meg W/tömeg-ben adja mag. Szóval ha különböző gyártókat hasonlítasz össze, akkor mindig nézd meg az összehasonlítási körülményeket, és megadás egységét.
Van egy olyan filozófiám, ami lehet hogy magyarázatot ad arra amiért nem ment a táp ha ráraktam az erősítőt. Mivel a dobozban volt 2db kis trafó +graetzke ami szolgáltatott segédtápfeszeket a reléknek és az előfoknak, ventiknek, kijelzőknek stb. Ugyebár ott az az előző táp végett benne is maradt és a jelenlegin direkt azért nem csináltam segédtápleágot. Ebbe csak az volt a galiba, hogy az létre hoz egy másik földet (dobozon keresztül) előfök RCA bemenet zárja a kört és az lesz pl AGND. Az erősítőnek a táppal együtt meg van egy másik vonala földre (hangszóró) és ez ahhoz képest nem hogy nem lett elválasztva, egyenesen dobozról átvezette magának (RCA aljzat végett), de ezt el is felejtettem, hogy van A és BGND vonal külön külön amit nem szabadott volna egy dobozra kötni. Nem tudom jó-e az az elgondolás amiért így zárlatot tudott okozni a tápban ez a gubanz? De lehet, hogy hülyeséget beszélek.
Vélemény?
Köszi ez elkerülte a figyelmemet,igaz pont fordítva a tali mW/g az epcos (W)at-val viszont nem tudok sokat kezdeni.
Az Epcos Wattban adja meg a veszteséget. Az "at" azt jelenti, hogy "-nál, -nél", azaz a táblázatban megadott feltételeknél (freki, telítettség, hőmérséklet) érvényes ez a szám.
Azok a ferrit gyűrűk könnyen betelítenek, és viszonylag nagy veszteségűek. Tehát ez inkább párhuzamos L-R körként viselkedik - mintha egyfajta snubber lenne ami az áram tranzienseit simítja.
Sziasztok.
Lenne egy olyan kérdésem,hogy,ha a ATX PC táp primeri oldalára,ahol van a teljesítmény trafó,oda még egy ugyan olyan trafót párhuzamosan rákötök és a teljesítmény tranzisztoroknak a teljesítményét megnövelem,akkor működni fog robbanás nélkül???
A primer kapcsolótranzisztoroknak itt nem a teljesítménye a lényeg. Egy 13007 páros átgondolt konstrukció esetén sokat elbír. A gond azzal van, hogy ezekben a tápokban van egy áramkorlát, ami a primer áramot figyeli, szóval az így is úgy is be fog korlátozni. Egy PC táp trafóból rövid időre többet is ki lehet hozni (Skori egy 200W-os AT táp trafójából kis időre 400-at is kiszedett a rezonáns tápjában, bár akkor már erősen melegedett). A te esetedben inkább át kellene tekerni a trafót, hogy nagyobb áramot bírjon, valamint a szekunder diódákat masszívabbra cserélni, illetve az áramhatárolást megnövelni. Az eredeti állapotában, PC tápnak akarod használni? És maximálisan mekkora teljesítményre?
Nem tudom tud-e valaki mondani valamit a legutóbbi elgondolásommal kapcsolatban?
Szia! Mivel neked 2kW- helyett elég az 1 kW is nem lehet hogy a 2 db 0,15 ohmos ellenállást is változtatni kellene? ( DE majd aki jobban ért hozzá megmondja) Az meg hogy testzárlat van e a sok test miatt csak te tudod megmérni mi nem.
Azt- hogy cserélni kellene-e azt nem tudom nem értek ehhez, viszont az hogya két test között van -e zárlat az tudom hogy van mert mértem, mint kiderült -utólag-.
Amúgy, érdekelne az is, hogy megvalósítható-e így utólag egy olyan kapcsolás ami 1 mikrokapcsolóval ki-be kapcsolná a tápot? Közbe lenne pl. mindig egy kis piros standby led 230V-állapotban, megnyomáskor pedig kialudna és beindulna a táp. Erre gondoltam.
Az IR2153-nál és az IRS27951-nél az oszcillátor láb földre zárásával sleepel az IC. Az általad hazsnált PWM modulátornál is biztos van ilyen funkció.
Sziasztok!
Egy tranzisztoros kapcsoló üzemű tápegységek tranzisztor védelméről szeretnék kérdezni. Csináltam négyféle kapcsolást, a kérés az lenne melyiket érdemes alkalmazni, illetve melyik milyen változást okoz az áramkörbe. A kapcsolásba egy IRF840-es fet van ami adatlap szerint D-S között 500V-ot képes elviselni. (A) kapcsolás: A trafó primertekercsével párhuzamba van egy UF4007-es dióda ami sorba van kötve egy P6KE150A-s szupresszor diódával, gondolom ez a tekercs önindukcióját korlátozza 150V-152V-ra és D-S között a feszültség 320V (tápfesz) + tekercs önindukciója(152V) = 472V. ha tévedek szóljatok mert ez még csak feltételezem .(B) kapcsolás: Na most ha az R ellenállást figyelmen kívül hagyom akkor C kondenzátor a diódán keresztül feltöltődik kV-okra a tekercs önindukciója miatt de ha az áramkörbe R ellenállás is benne van akkor az az ellenállásától függően X feszültségen marad. ezt is csak feltételezem .itt a kérdés az hogy a megállapítás helyes-e illetve R-C értékének milyennek kell lennie. Neten nézegettem olyan kapcsolásokat amikbe ez az áramkör volt 18-68kohmos ellenállással, és pár nF-os kondenzátorral. (C) kapcsolás: Ezt most tekintsem rezgőkörnek?, R ellenállás azért van ha a fet bekapcsolt állapotba kerül és a kondi töltve van, az áramot korlátozza? Ezt az áramkört láttam félhidas meghajtásnál is. (D) kapcsolás: D-S között egy kb 450-470V-os varisztor. Ez gondolom elég rossz megoldás, esetleg alkatrész robbantós megoldás ? A hozzászólás módosítva: Dec 9, 2012
A flyback konverternél a FET feszültségét lekorlátozhatod a megfelelő áttét alkalmazsáával. Ezzel le tud csökkeni a visszaindukált fesz.
Azonban én 500V-os FETet semmiképp nem használnék, még "ilyen" védelmekkel sem. A védelmek feladata hogy a tüskék során fellépő túlfeszeket megfogják. Ha a visszaindukált fesz alapból nagy, akkor baromi sokat fognak disszipálni. Legalább 650V-os FET ajánlott, 700V-ossal tutira biztonságba vagy, akkor tudsz olyan áttétet is emghatározni, amivel kvázirezonáns működést érhetsz el.
Az IRF készülő új IC-jben (az IRS2796-ban) adaptív dead-time-ot terveznek, vagyis a holtidő változna a terheléstől (és a bementi fesztől) függően.
Ennek lehet korábban felvetettem már értelmét, mivel a túlsok holtidő alatti mágnesező áram csak a FET diódáján megy át (superjunction FETeknél amúgy is gyenge ez a dióda, és van is erről egy MSc tézis), szóval veszteség. Azonban kis terhelés (nagy bemenő fezs és nagy frekvencia) esetén kell nagy holtidő a ZVS-hez. Mellékerek egy ábrát, amin egy egyszerű áramkör van, ami csak akkor engedi bekapcsolni a FET-et, ha már a DS-fesze lecsökkent (kb 10V alá). Mit szóltok ehhez az ötlethez? Így nem kellene a holtidőnéljó kompromisszumot beállítani.
Lehet, persze, csak bonyolódik a meghajtás. Végül is arról van szó, hogy kisebb mágnesezőáram kell a trafónak ahhoz, hogy áttöltse a ZVS kondikat. Ha meg nagyobb a terhelés, akkor ez az áramkör szinte azonnal bejelez és engedélyezi az átkapcsolást, vagyis kevesebb lesz a kieső feszültség-idő terület. Tehát, nem lesz fix a holtidő, hanem a drain-source feszültségtől, vagyis a terheléstől fog függni.
Sajnos, mire ez rendesen működik, még kell bele jó néhány alaktrész. Ennek ellenére én azt mondom, még diszkrét módon is érdemes megcsinálni, mert sokat lehet vele nyerni és az alkatrészek csak filléresek. Most még össze kellene kombinálni egy bekapcsolt állapotú Udson feszültség figyeléssel és akkor még a zárlatot is bírná...
Mivel nagyon beváltak nekem a rezonáns tápegységek viszont a feszültség esésükkel nem vagyok kibékülve, ezért arra gondoltam mi lenne ha szinkronegyenirányítást használnék amely egyben stabilizátorként is funkcionálna. Nagy terhelésnél minden periódusnál rendesen nyitnának a FETek és egyenirányítanának, kis terhelésnél pedig vagy nem a teljes periódus alatt lennének nyitva vagy csak kimaradna néhány periódus az egyenirányításból. Működhetne ez így szerintetek?
A Vds figyelés nekem már megvan. Azt le is teszteltem, működik.
A helyzet az, amit felrajzotlam kapcsolás az azért nem működik, mert a konverter nem tud elindulni. Leszimuláltam. Induláskor a félhid kb középponton van így egyik FET sem tud bekapcsolni. Megnéztem és az ST-nek a legújabb L6699 ICjében van már adaptive dead-time. Ott figyeli a félhíd feszültségét (illetve a dU/dt-t), és amikur a dU/dt-je lecsökken közel nullára onnan vár 200ns-ot, majd kapcsol. Ez persze nem tökéletes, mert 200nsmal (legalább) hoszabb a dead-time, mint kéne. Jó 100kHz alatt nem vészes, de 200kHz-nél már ez a plusz dead-time is jelentős veszteséget okoz. (az IC eleve 300kHz-ig ajánlott) Az NXP a TEA1713-as LLC+PFC IC-jében szintén a dU/dt figyelést alkalmazza, itt meg is adták, hgoy 120V/us-ot figyel, ha ez alá csökken a dU/dt akkor kapcsol, "rögtön". Van egy minimális DT érték is (160ns) amivel a cucc szerintem jobb min az ST. Itt 500kHz a max. Az egyetlen probléma, hogy ez LLC+PFC, nem önálló IC. Nagyobb telejsítményre a transition módos egyfázisú PFC meg nem igazán alkalmas. (pedig maga az LLC kovnerter része 2 db NPN-PNP pár meghajtásban kiegészítve kW-okig jó lenne, amúgy elég olcsó 472ft nettó a farnellnél, szóval nagyon megéri az árát)
Ha kis szórású trafót használsz nem fog esni a feszültsége, csak ki kell egészíteni egy jó rövidzár védelemmel. A híd amit átalakítottam azon egy 2x430W-os végfok lógott klipp határon hajtva, és a fesz csak 2-3V-ot lengett a nyugalmihoz képest.
Ha tudsz használni 100V-os FETek, akkor sok vesztséget spórlsz, ha meg 60V vagy kisebb FETeket akkor a borda árát biztosna behozza a szinkronegyeniányítás.
Azonban nem tudom te a stabilizálást hogyan gondoltad, mert ez max 1V-ot nyerne neked. Milyen rezonáns tápot használsz? Ha LLC konverter, akkor a visszacsatolás fejlesztésével (TL431) és persze az L L és C komponens áttervezésével el tudsz érni <1% stabilitást. (pláne ha burst módot használsz, akkor kis terheléseknél is)>
Sziasztok!
Lorylacihoz fordulnék segítségért, ui. megépítettem az általa javasolt kapcsolást(IRS27951), de nem indul el a vezérlő modul. Ugyanaz a nyákterv. alkatrészek többször ellenőrizve. 15-17V a próba tápfesz. Se az oszc (CT) se a alsó fet meghajtó kimenetén nem látható (szkóppal) jel. Nem találtam ésszerű magyarázatot ... Minden alkatrész pontosan a cikkben ajánlott értékű az IC a HQ-bol származik Természetesen bárki segítségét megköszönném! A hozzászólás módosítva: Dec 11, 2012
Valamelyik alkatrészérték lehet hibás.
Amikor külön nézed a vezérlőt, akkor a 6-os lábat (félhíd kimenete) kösd össze a 4-es lábbal (negatív táp), mert egyébként érzékelheti a túláramot. (meg csak úgy tud feltöltődni a felső oldal kondija)
Kösz a segítséget, így valóban beindult, rakom vissza a főáramkörbe és tovább élesztem...
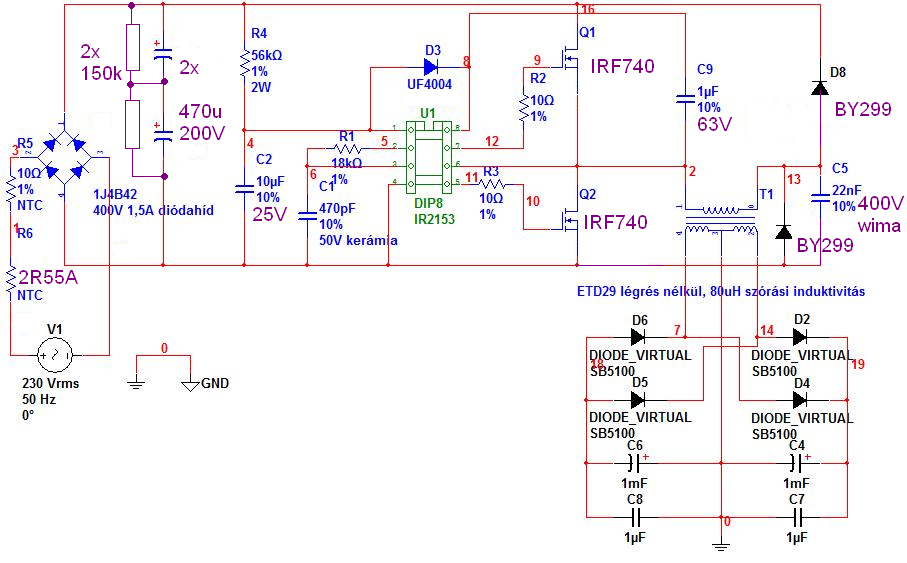
Sziasztok! Megépítettem a Lorylaci-féle mini rezonáns tápegységet, de akkor voltak vele problémák, úgyhogy félreraktam, viszont már jó lenne, ha működésre tudnám bírni. Az IC megkapja a tápfeszt, a fetek jók, és a szekunder diódák is. Bekapcsolom, hallhatóan nem túl magas frekvencián elkezd sípolni, ami leesik, és szinte 2kHz körüli négyszögjelet hallok. Aztán egy halkabb hang elkezd jó magas frekin sípolni. A kimenet felmegy 2x 42V-ra, de terhelhetetlen, ahogy megterhelem (230V 25W izzóval próbáltam), azonnal leáll. Ha bekapcsolás előtt kötöm rá az izzót, el sem indul. Az izzó a 84V-ra van kötve, azaz a GND-t kihagytam. Az IC lehet rossz? Vagy a trafó? PC táp ferritre van tekerve, 0,27-es huzalból. A primer talán 6 szál, a szekunder 20. Gondolom azért sípol, mert még nem impregnáltam a trafót (direkt). Légrés nincs. az IC pontosabban IR2153. Itt a rajz, maiben jelöltem, hogy milyen alkatrészeket használtam. Segédtekercs nincs, az 56K 2W-os ellenállás alján 8,8V van csak.
|
Bejelentkezés
Hirdetés |





.







