Fórum témák
» Több friss téma |
A helyedben azt csinálnám, hogy először elindítanám sima keménykapcsolóként áramkorlátozón keresztül. Ha már működik, akkor lehet szórakozni a rezonáns kondival (egyet tennék csak a trafóval sorba, a zárlatra így se úgy se lesz jó). Mondjuk én megmértem a trafó szórását és kerestem egy nagyjából hozzávaló kondit (de ezt mérés nélkül is lehet nagyjából tudni), majd néztem áramváltón a jelalakot. Ha nem volt jó beraktam egy kisebb vagy nagyobb értékűt. Illetve egy másik esetben pedig trimmerrel huzogattam a frekit a kondihoz, hogy ne kelljen annyit kísérletezni. A 2153-at egyébként csak segédtápnak használom, komolyabb feladatot nem mernék rábízni.
Amit meg írtál hogy lekapcsol, az elég érdekes mert mitől? Mivel a kapcsolás nem úgy van kialakítva, egyedül az elfogyó tápja miatt kapcsolhat le. A hozzászólás módosítva: Dec 13, 2012
Nem tudom, hogy kikapcsolt-e, de feszültség nem jött ki, így az izzó sem világított. És a sípolást is abbahagyta. Áramváltó trafó nincs benn. A rezonáns kondi az melyik?
Ha 1 éve működik a templomban, ide is jó lesz.
Helló!
Lehet megint félreolvastam valamit ,de a trafó méretezésnél a primert mindenütt sima 1x2-esnek vette a tervezőprogram. Nem kellene ide is litze,vagy ez az oldal nem olyan kényes, a skin hatás a szekundernél lényegesebb? "dhuzal 2,00 mm Huzalvastagság nszál 1 Szükséges szálak száma" Ha jó a tömör réz örülünk!!!! 1,6-osom van egy spulni.
Ebből amit leírtál nem sokat lehet érteni. Használd a fórum hozzászólásra válaszol funkcióját. Ha utalsze gy tervezőprogramra, vagy táblázatba, akkor linkeld be, hogy mi az.
Van egy sejtésem, hogy az én táblázatomról van szó, de ebből nem tudok semmit sem kivenni, még ha 135 felett van az IQm, akkor sem.
Szevasztok. Van egy 12V 5A kapcs.üzemű adapterem. Valami csörgött a belsejébe. A kis tekercs volt teljesen kiszakadva, ami a bemenet után van közvetlen. Gondolom hogy dróttal nem lehet csak úgy átkötni, de akkor mégis mit csináljak vele? A trafó tönkrement. (Nem tudom, ezek hajigálták a tápot? Én csak kaptam, hogy nem megy)
A bemenet után közvetlenül egy zavarszűrő tekercs van (vagyis az kell hogy legyen, ha nincs akkor hajítsd ki, mármint a tápot). Két tekercsnek kell rajta lennie, tekerj le mindkét tekercsből egy-egy menetet, és úgy már tutira vissza tudod forrasztani.
Ezután ragasztópisztollyal ragaszd oda a nyákhoz, vagy egy gyorsszorítóval rögzítsd oda.
Körülötte a ferrit is darabokban van ... Vannak itthon hasonló kinézetű tekercsek, de nemtudom, hogy jó-e az bele..
Zavarszűrőnek sok minden jó. Olyat válassz ami tényleg ferrit, jó nagy fajlagos induktivitással. Majd tekerd rá a meneteteket, figyelve arra, hogy a két tekercs azonos menetszámú legyen, és a bekötési irány is jó legyen!
(a normál 50 hz-es áramnak a két tekercsben ki kell oltania egymás hatását)
Köszi ,megkerestem az eredeti letöltést az a Te Excel táblád,és beállíthatóak az adatok,de nekem Weblapként volt mentve és véletlenül pont 1x2mm volt a primer a szekunder pedig többeres.
A 135-ös IQ viszont nem rossz ehhez gratulálok.
Hagy kérdezzek bele az ellenkezője nem fog problémát okozni ? Olyan fetet vettem aminek
az Rdsonja 0,07. Idézet: „Olyan fetet vettem aminek az Rdsonja 0,07.” És mennyi is a megengedett max. feszültsége annak a FET-nek?
Valamint jön a további kérdés, hogy mekkora a gate töltése (Qg, Qgs, Qgd) valamint a kimeneti kapacitása (Coss), és a reverz transzfer kapacitás (Crss).
Habár a ZVS LLC konvertereknél a kapcsolási veszteségek egy nagyságrenddel csökkenek azért feljöhetnek kérdések: - az IRS27951 mérsékelt meghajtása elég az adott gate töltéshez az adott frekvencián? - a kimeneti kapacitások áttöltéséhez nem kell -e orbitálisan nagy holtidő? - a FET kikapcsolási vesztesége (ami a ZVSben is ott van!) nem túl nagy -e? - ha superjunction FET akkor nem túl szar a diódája? Ekkor nagyon kirtikus a holtidő, és a legjobb az adaptív holtidő, mert a dióda bekapcsolásaival hirtelen ugrik a veszteség és a hibalehetőség. Alapjáraton elmondható hogy az alacsony Rdsonú FETek mindig jobb hatásfokra képesek, de kisebb frekvencián. Itt megint jön a kérdés, hgoy a frekvencia levitele miatt nem leszenk -e angyon a komponensek és így a táp túl nagy?
Valamint jön a további kérdés, hogy mekkora a gate töltése (Qg, Qgs, Qgd) valamint a kimeneti kapacitása (Coss), és a reverz transzfer kapacitás (Crss).
Habár a ZVS LLC konvertereknél a kapcsolási veszteségek egy nagyságrenddel csökkenek azért feljöhetnek kérdések: - az IRS27951 mérsékelt meghajtása elég az adott gate töltéshez az adott frekvencián? - a kimeneti kapacitások áttöltéséhez nem kell -e orbitálisan nagy holtidő? - a FET kikapcsolási vesztesége (ami a ZVSben is ott van!) nem túl nagy -e? - ha superjunction FET akkor nem túl szar a diódája? Ekkor nagyon kirtikus a holtidő, és a legjobb az adaptív holtidő, mert a dióda bekapcsolásaival hirtelen ugrik a veszteség és a hibalehetőség. Alapjáraton elmondható hogy az alacsony Rdsonú FETek mindig jobb hatásfokra képesek, de kisebb frekvencián. Itt megint jön a kérdés, hgoy a frekvencia levitele miatt nem leszenk -e angyon a komponensek és így a táp túl nagy?
Szia !
privátban megy üzenet az STP12NM50 -el kapcsolatosan.
Hacsak nem a legújabb generációs FEteket veszed, akkor a következők biztosan igazak:
- a gate töltésed 200nC felett van és az effektív gate kapacitás is >10nF, ezt nem tudja meghajtani az IRS2795x, kiegészítő meghajtás kell - Az időegység szempontjából effektív kimeneti kapacitása a fetednek >600pF, ehhez durva mágnesező áram kell, vagy nagy holtidő (a durva mágnesező áram növeli a kikapcsolási veszteségeket) - ez biztosan egy superjunction FET, amelyeknél az n-epitaxiális rétegbe beleraknak egy p-típusú vezető réteget, hgoy csökkentsék az epitaxiális réteg vezetési veszteségeit (400V felett ez felel a veszteségek 80-95%-ért), ennek az az eredmények, hogy a MOSFET parazite tranzisztora, ami antiparralel diódaként jelenik meg nagyon lelassúl, és a helyreállási árama is jelentősen megnő. Erről szól egy doktori tézis is Mindez arról árulkodik, hogy nem igazán gondoltad még át a doglokat, hirtelen több kW-t akarsz, úgyhogy inkább én óvatosságra intenélek.
Írtam azóta egy hozzászólást, ami aztóa bizonyos, lásd:
- gate töltés 250-320nC erre iszonyat izmos meghajtás kell - A Coss adatok nagyon furcsák 2200pf 25V-on és az időekvilvalens (0-480V) az 412pF. Valószínűleg a 0-320V időekvivalens az ennél jóval nagyobb lesz. Még egy LLC konverterben is ez urva kapcsolási veszteségeket fog okozni, >1kW éri meg egy ilyen FET, ahol pedig érdemes elgondolkodni például LLC teljes hídon, vagy ZVS fázistolálos teljeshidas konverteren. (mi az applikáció, az dönti el)
Na egy ilyet találtam...
Ott a törött is.
Ha befér akkor jó lesz.
Legeygszerűbben úgy tudod megnézni, hogyjó -e a bekötés, hogy a bemenetre ráraksz egy induktivitásmérőt. Ekkor alacsony értéket mutathat csak. (hasonílts össze úgy,hgoy rárakod előtte csak az egyik tekercsére a zavarszűrőnek)
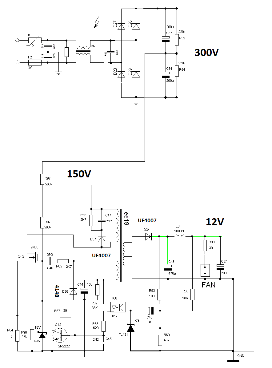
Sziasztok!
Volna egy próblémám! Építettem egy kapcsolóüzemű tápot ee19-es atx-es készenléti trafóból. A gondom az hogy a 12V-ot csak üresben adja le, de akkor tartja ahogy kell. Amikor leterhelem egy 12V-os ventivel visszaesik 4,7V-ra. Mellékeltem a rajzot. Tegnap óta küzdök vele, de nem tudom mi lehet. Kínomban már a kimeneti schottky diódát is átcseréltem uf4007-ről nagyobb teljesítményűre. Remélem valaki tud valami ötlettel szolgálni. Köszi előre is!
Meg kellene mérni az üzemi frekit. Ez a trafó gondolom egy PC tápból való. A trafót és összes környezetét ugyanúgy csináltad meg? A trafóban van légrés? a 100uH induktivitás milyen? Valami 1 ohm alatti ellenállásúnak kell lennie.
Ez a rajz igazából csak egy kivágat amit elküldtem, mert tartozik ehhez egy főtáp is, mint atx-nél. TL494-es EI33-as és EI16-os trafó is van benne. 0-20V-ig szabályozható a kimenő fesz. Én az egyszerűség kedvéjért csak a készenlétit mellékeltem, amiről tápláljuk majd a tl494-et. Magyarán ez már valaki által megépített kapcsolás, tehát az elrendezéssel nem hinném hogy gond lenne. Annyi volt hogy nem volt nyákrajz csak beültetési, így jópár órát eltöltöttem mire a beültetési rajz alapján paintben úrjarajzoltam a fóliarajzot. De az tutira hibátlan lett! Elsőnek a kistápot építettem meg, és most tartok itt... Mellékeltem az egész rajzot is.
EE-19N-es trafót használok. Ez a kisebb mérető. De ennek jónak is kell hozzá lennie. A 100uH induktivitás 1 ohm alatti. Az üzemi frekivel még nem foglalkoztam. Egyébként mikor kihúzom a konektórból pár másodpercre rá megemelkedhet a freki, és lők egyett a ventilátoron. Azaz a fesz is megemelkedik egy pillanatra.
Jó lenne egy jelalak a fet gate-jéről és a primer, meg a szekunder tekercsről is.
Hát ezt nem hiszem el. Képzeld a 18V-os dióda volt a húnyó. Én boltban a paszív elemeket megvettem, beleértve a diódát is, ami bzx55c-18V volt. Kibontottam egy pc-s tápból egy 18V-os diódát (szintén a 2n2222a-nál lévőt) amivel tökéletesen megy. Egy rakás atx-es van itthon, ami direkt bontásra van, de azt hittem az aproságokkal nem kell foglalkoznom...
![]() A vett dióda műszeresen mérve jó. Na erre mit mondasz? Nem mindegy milyen zénert rakok be? A hozzászólás módosítva: Dec 16, 2012
Éppen tegnap olvastam egy nagyon jó hosszú és tartalmas cikket az elektrotanyán.
Abban az van, hogy az csak egy dolog, hogy az alkatrészeket úgy méretezik a korunk elektrónikáiban, hogy az üzemi hőmérséklete 100 fok legyen. Ettől le rövidül az élettartam és elő tudnak olyan trükkök is fordulni, hogy ki szedsz egy félvezetőt jó, vissza teszed és nem funkcionál. Így már jártam én is. Egy másik fejezet a hamisított alkatrész, na meg lehet gyári hiba is. Így jártál. Mindegy örülünk, mert karistol a gép. ![]() Ha csak a kis tápot építetted meg, akkor nem kell a nagy puffer a 230-as oldalon.
Sikerült összreaknom egy egyszerű adaptív holtidő áramkört az UCC25600-hoz. A V1 lényegében a félhíd kimenete. A V2 és R4 lényében az IC-nek a DT pinje. A C1 és a T1 szekunderén lévő ellenállás egy felüláteresztő kört alkot, ami a félhíd átmenetinél egy jelet küld Q2-re.
Ha nincs jel, akkor Q2 símán lehúzza a DT pint, így minimálius holtidő (120ns) van. Ha azonban lépcső van, akkor Q2 bázisárama elmegy, így a DT pin nem húzódik le annyira. Amikor az áttöltés a végéhez közelít (már csak pár volt van a FETeken), akkor a dU/dt lelassul, a FETek nemlineáris Coss-ja miatt, ekkor megszünik a trafó szekunderén a jel, így Q2 leránt. Az időzítést ígyis be kell még lőni. A FETek adatlapja segítségével meg lehet nézni a Coss nemlinearitását. Ezután be kell lőni a szűrkört úgy, ohgy mondjuk ha 10V van már a feten, akkor már ne legyen elég impulzius és Q2 nyisson ki, ekkor legkésőbb 120ns-en belül megszületik a jel. R2 a maximális holtidőt (500ns) adja, ami szerintem szükséges, mert a végén a holtidő mgé végtelen lesz. Ez még csak egy ötlet. A travó igazából elég kicsi is lehet (100uH induktivitások), C1 eleve oszt, így korlátozza a trafó telítődését. D5 persze lekorlátozza az impulzus feszültségét, hogy Q2 ne haljon meg. Sajnos még ígyis nagy lesz a dolog, de lehet megéri, ha sikerül belőni.
Nekem a kis trafó nem tetszik benne. Ez a trafó a félhíd kimenetére van kötve, vagyis egy nagyfeszültségű- és gyors négyszögjelet kap. A trafó kapacitásán keresztül ott lesznek a tüskék a szekunder oldalon. Hogy ez mennyire zavaró, azt ki kell próbálni.
Én máshogy próbálkoztam, a trafó eleve drága megoldás. Inkább optocsatolót tettem be, hogy ne legyen túl drága, 6N137-et. Ez elég érdekes jószág, a japánok azt írják róla, hogy nem tud csak alacsony du/dt-t, a Fairchild meg azt, hogy tud vagy 10 kV/us-ot. Nincs benne shield, úgyhogy nem lehet túl jó, de ezt kipróbálni, meg mindig ugyanazt a gyártót beszerezni, elég macerás. Szóval, ez nekem nem egyértelmű. Ezt az optocsatolót azért lehet használni, de úgy, hogy ne legyen nagy du/dt igénybevétele. Vagyis a félhíd pozitív-, meg a negatív betápra tettem, ahol a vezérlés oldalhoz képest nincs nagy sebességű feszváltozás. Valójában, a félhíd kimeneti feszt néztem egy-egy kis tranyóval, amik felváltva voltak bekapcsolva, a kollektorukban egy-egy optoval. Tulajdonképpen a félhíd állapota volt bemásolva a vezérlésbe, csak negálva. Ezek a tranyók tehát mindíg vezettek, ha a mellettük levő FET ki volt kapcsolva. Ha a félhíd állapota megváltozik, akkor ez kerül be az optokon keresztül a vezérlésbe és az generálja 60...80 ns-on belül a gate jelet. Ezt a megváltozást a félhídban egy dióda idézi elő, utánna jön egy rövid rezonáns szakasz, ezt kell úgy méretezni, hogy az előbbi optós áramkör holtidejénél hosszabb legyen, különben nem alakul ki a dióda melletti FET gatejele, így visszakapcsol a félhíd. Természetesen, ebbe is kell valami korlátozás, mert a "végtelen" DT itt is előfordulhat, vagyis nem lesz több átkapcsolás, egyszerűen leáll a félhíd az egyik helyzetben... füstgép lesz, tehát valamit kell ez ellen találni, mondjuk leállítani az összes tranyót. Ezt nem kifejezetten táphoz való ZVS adaptív DT szabályozásra próbálgattam, hanem olyan alkalmazásokban, ahol egy FET a felette levő, még vezető diódától veszi át az áramot. ( Qrr problémák) A ZVS jelleget ugyanúgy meg lehet csinálni, bár nem megy ilyen egyszerű főáramkörökkel, én még két kisebb tranyót tettem bele, hogy a ZVS kondik áttöltésének ne legyen ( sok) köze a terhelőáramhoz, meg a trafóhoz, stb ( kis terhelésen, meg üresjárásban ). Nyilván kis teljesítményeken nem érdemes ilyet csinálni, mert drága. De tápban a DT-t lehet adaptívvá tenni, különösen kilowattok felett már megéri. De Gulyi88 megoldása is tetszik az előfeszített tranyókkal. |
Bejelentkezés
Hirdetés |















