Fórum témák
» Több friss téma |
Az pc táp 5 voltjához általában 35-45V körüli diódát használnak.. Ha legközelebb valamit beleraksz a tápba szerintem előtte inkább kérdezz itt.
FR302 volt benne kettő párhuzamosan 50v/3A de volt benne 1200v/30A-os is az is elfüstölt.Nem hiszem hogy a dióda lesz a gondom.
A hozzászólás módosítva: Dec 23, 2012
Akkor nem csoda hogy elfüstölt. Az FR302 az síma gyorsdióda. Ide schottky kell mindenképpen. Pláne ha CCM a flyback, különben el fognak rendesen füstölni a kapcsolási veszteségtől. reverse recoveryvel igenis számolni kell!
Akkor nem csoda hogy elfüstölt. Az FR302 az síma gyorsdióda. Ide schottky kell mindenképpen. Pláne ha CCM a flyback, különben el fognak rendesen füstölni a kapcsolási veszteségtől. reverse recoveryvel igenis számolni kell!
Sőt a dióda reverse recovery árama megdobja mind a FET, mind a trafó vesztségeit! A hozzászólás módosítva: Dec 23, 2012
A be linkelt program szerint 145/19 ment kell nem sok az egy kicsit minden hasonló rajzon 30-50 közötti a primer?
De ott kisebb légréssel számoltak.
Kell enni menet meg légrés is. Különben a trafó betelít. A flyback már csak ilyen.
Sziasztok!
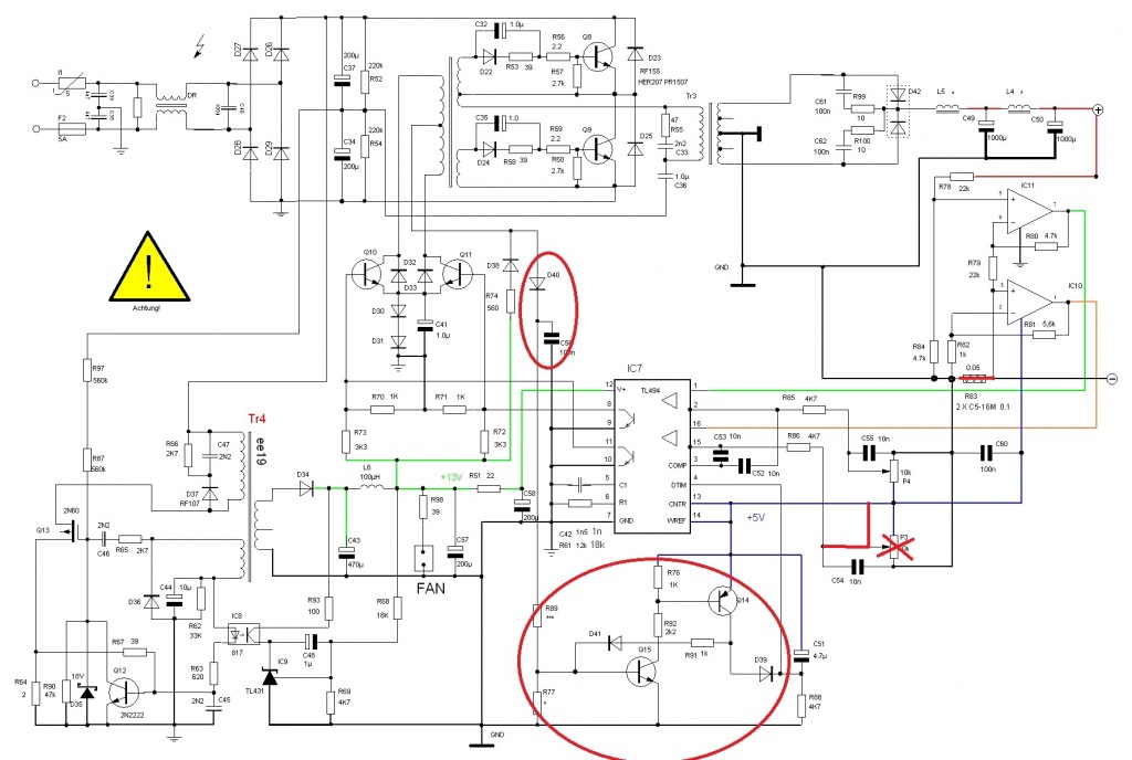
Kis gondom akadt az atx-esből épített táppal. A gondom az hogy 1,6A felett a táp rázavar a rákötött áramkörre. Egyébként a tápon is hallani az a feletti áramfelvételnél. Mellékeltem a rajzot hogy miket módosítottam. Nincs szükségem áramkorlátozásra így a 15-ös lábon 5V van fixen, illetve a TL494 Dead time control lába is csak földre van téve a 4,7K-s ellenállással, így pwm vezérlés nincs korlátozva. A bekarikázott alkatrészekre így nem volt szükségem. Esetleg valamit elrontottam? Amugy szépen megy, de 1,6A felett a tápon is hallatszik a "változás", és ez az erősítő áramkörre is rázavar bugás formájában ha meghaladja az 1,6A-os áramfelvételt. Tapasztaltabb szakik! Mit mondtok? Köszi előre is.
A primer menetszám minimumát az határozza meg, hogy a maximális bekapcsolási idő alatt ne telítsen be a vasmag. Vagyis, az indukció ( fluxus ) ne haladjon meg egy értéket. Ennek semmi köze nincs a légréshez. Vagyis, az előbbiekből adódó feszültség-idő terület nem szabad, hogy telítésbe vigye a vasmagot. Ebből a szempontból úgy kell méretezni, mint egy trafót. A légrés meg azért kell bele, hogy legyen annyi mágnesezőárama, hogy valahogy átmenjen rajta a megfelelő energia. Vagyis a légréssel állítjuk be a megfelelő induktivitást, vagyis az eltárolt mágneses energiát.
Mondjuk, nem teljesen értem azt a számítást, amit belinkeltél. Maximális betápfesznél nulláról indul az áram, aztán elmegy jó magasra. Nagyjából a kétszeresére, mint ami ahhoz kell, hogy a kellő energia el legyen tárolva a trafóban. Azt még értem, hogy nem lesz a tranyón bekapcsolási veszteség, hiszen az áram nulláról indul, de kétszer akkora áramú tranyó kell bele. Ez miért jó? Nem beszélve arról, hogyha nincs valamilyen visszatáplálós snubber, akkor a kikapcsolási veszteség sokkal nagyobb. Ugye, a szórt induktivitásokban tárolt energia az áram négyzetével arányos... A bekapcsolásnál meg mindenképpen van valamennyi szórt induktivitás, tehát az áram meredeksége be van korlátozva, tehát nem lesz olyan nagy bekapcsolási veszteség sem a tranyón. Így aztán végképp nem értem, miért jó ez? Estleg azért, mert kisebb trafó kell hozzá? Hiszen ha az áram nem csökken le a primeren a nullára, akkor az azt jelenti, hogy marad valamennyi mágneses energia eltárolva. Ez azt jelenti, hogy a trafó nincs kihasználva, vagyis nagyobb a trafó, mint kellene. Viszont minden egyéb tulajdonság kedvezőbb. Nekem az a tapasztalatom, hogy érdemesebb inkább úgy méretezni az áramkört, hogy a primer áram két érték közöt változzon, úgy 20...30 % hullámosságot megengedve.
Én a Fairchild PowerSwitch-ekhez tartozó leírásban úgy olvastam, hogy a minimum primer menetszám meghatározásánál azt az áramot kell figyelembe venni, ahol bekorlátoz a kapcsolás (csúcsáram), hogy az még ne vigye telítésbe a vasat. Ugyebár végülis az indukció az árammal arányos.
Igen, egy fojtótekercsnél ez igaz amikor egy áramgenerátoros jellegű valamire van kötve. De itt egy feszültséggenerátorról van meghajtva, ami a hálózat egyenrángatva, megpufferelve, tehát keményen DC. Feszültséggenerátor. Ebből ered, hogy a fluxusa a rákapcsolt fesz-idő területtől fog függeni, ennyit minimum ki kell bírnia.
Más kérdés, hogy mekkora áram fog folyni benne? Amennyi az induktivitása, meg a bekapcsolási idő, meg a fesz meghatároz. Ha ez túl nagy, akkor kell bele nagyobb légrést tenni. Ezért írtam, - talán nem teljesen pontosan - hogy a rákapcsolt fesz-idő területnek sem szabad telítésbe vinnie a vasat.
Most már világos, Lorylaci érdeklődési körére visszaemlékezve gyanítom, hogy Boundary módról van szó. CCM üzemben azonban, 20-30%-os hullámosságnál úgy tudom, hogy a maximális indukció a maximális kimeneti DC áram+ a hullámosság fele áramnak megfelelő értékkel arányos. 1T Forward tápnál tudom, hogy a min. menetszám csak a primer fesztől és a max kitöltéstől függ, mivel az RCD clamp vagy a reset tekercs kikapcs alatt nullára mágnesezi a magot, azonban CCM flybacknél ez nem teljesül. Legelső flyback trafómnál csak a fesz-idő területre alapoztam a menetszám számításaim, forrt is szegény mag 30W-on rendesen. Normál flyback trafó méretezése szerintem ugyanaz a metódus, ahogyan forward táp fojtóját méretezzük. Walley-swith meg boundary mód esetén mondjuk tényleg más a helyzet, ott ugyebár elvileg visszatér a vas nullába a kikapcs alatt. Bocsánat, ha félrenéztem a témát, és vaktában süketelek itt.
Attól függ, mit értünk a visszatérés alatt. A következő bekapcsolásra vissza kell térnie oda, ahonnan az előző bekapcsolásnál indult. Különben elmágneseződik a vas , aztán betelít. Hogy ez a visszatérés a nullában van, vagy máshol, az egy másik kérdés. Ha máshol van, az lehet, hogy akkor kisebb lesz az összes indukcióváltozás, erre írtam az előbb, hogy az nagyobb trafót eredményez. De, mintha láttam volna olyan megoldást, ahol a nulla alá történik a visszamágneseződés. ( de ezt még meg kell néznem, csak futólag láttam valami ilyesmit )
Az első bekezdésed jogos, a nagyobb menetszám léynegében a V*us szorzat miatt kell. A nagyobb légrés meg a nagyobb energiacsomag miatt.
Ez a számoló lehetőleg a transition mód határára számol, ahol minimális a trafóméret. (ha pedig váltakozó frekvneicás hajtást csinálsz, így kvázirezonánsat is könnyen csinálhatsz, de ez más tészta). Van egy help rész oldalon, ahol leírja a méretezésnek az indoklásiat. Te lényegében CCM flybackre gondoltál.
A diódát és kondit tedd vissza, azok szűrik a 494 tápfeszét, illetve kellene lenni ott egy soros 1k-nak is azt is tedd bele. IC11 nem tudom minek van benne, kösd ki, és csináld meg az átalakításos topikban lévő rajz szerint. A 494-nek van két hibaerősítője, az egyiket használhatod a fesz, a másikat pedig az áram szabályozására. Hiányzik a szabályozó kör is, úgy csináld meg ahogy eredetileg volt, akkor szépen fog menni akár 8A-en is.
Üdv!
Ha jobban megnézed az a dióda és a kondi ahhoz az áramkörhöz tartozott ami a dead time control lábára ment. De vivel azt az áramkört kiktattam, és testre kötöttem a 4-es lábat így az az áramkör nem kellett, és a hozzá tartozó dióda és a kondi sem. A TL494-es tápfesze megvan most is szűrve a 220µF-el, ami a 12-es lábára megy... Valaki tudja az IC11 milyen szerepet játszik? Az egy LM358. Az egyik fél ott is a feszre van, a másik fél pedig az áramra. A TL494 hibaerősítője szépen megy, mert tudom a feszt változtatni. Tehát benne van a szabályzókör! Nem lehet hogy az áramkorlátozás miatt van a gubanc? Mint látjátok kivettem az ellenállást a testről és csak átkötést raktam be oda. A áramállító potit kihagytam és a 15-ös lábra 5V-ot kötöttem fixen. Átalakítások topikot megnézem, köszi!
Szakmai kérdés! TL494-nél a oszci frekvenciáját a trafóhoz állítják be, ugye? Tudom hogy az általam megcsinált kapcsolásban is 18K 1nf-os párosítással 55Khz a freki. A legtöbb atx-es tápokban is ennyi csak valamelyikben 12K-1,5nf a tag, de az is 55khz. Ez eddig rendben is van. Igazából azért gondolkodtam el tegnap, mert találkoztam olyan gyári atx-es rajzal amin 9K-1,5Nf volt a tag, és az 74Khz-re volt beállítva. Sőt 1nF-24K-s is volt az meg 41Khz. A trafó ott is EI33-as a rajz szerint, de akkor ott más a menetszám? Vagy menetszám módosítás nélkül is mehet alacsonyabb és magasabb frekin? Bocsi ha a kérdés hülye volt, de kapcsolóüzemű tápokkal most kezdek foglalkozni.
A hozzászólás módosítva: Dec 24, 2012
Sziasztok!
Trafók adatainál mit jelent a HN vagy AWG (63 turns of #30HN)? Tibor
Hali!
A HN-ről fogalmam sincs, de az AWG az American Wire Gauge. ITT megtalálod hogy mit jelent.
Üdv!
Szeretnék építeni egy kapcsitápt ehhez TDA7294 végerősítőhöz. Van 1 jó pár PC tápom abból szeretném megcsinálni. Tud valaki ez ügyben segíteni??? Előre is köszönöm! A hozzászólás módosítva: Dec 25, 2012
Hát ha segítessz beszerzem!
![]() A kondik az sima ügy, és még mit? Köszi!
Szép estét!
Előfordulhat, hogy egy 150kHz körüli négyszögjel megmérésekor az oszcilloszkóp szondájának kapacitása is közrejátszik és deformálja a jelet? Arra gondolok, hogy az oszcilloszkóp 1kHz-el van kalibrálva viszont én 150kHz-et mérek, ráadásul a mért áramkör impedanciája is 10K ohm körül van. Köszönöm előre is.
Ha 10:1 arányú az osztásod, akkor nem terheli számottevően a 10k impedanciájú áramkört. így nem is okoz nagy jeltorzulást.
Pont ezt vettem észre miután megírtam a hozzászólást. Az elmúlt napokban mind 1:1-el dolgoztam és most kezdtem rájönni, hogy kezdhetem elölről az egészet. Sajnos rá kellett kérdezzek mert már biztosra akartam menni, hogy hol kell keressem a hibát, az áramkörömben vagy a mérésnél. Gyanús is volt, hogy már lassan minden kondenzátort kidobáltam, próbáltam kerülgeti a parazita kapacitásokat is és a végére már csak szinte ez a 10k impedancia maradt tisztán és úgy is a négyszög jelem "szépen gömbölyödött". Nagyon szépen köszönöm. További szép estét és kellemes ünnepeket.
Ma felnyitom rövid ideig a stabilizált kimenetű rezonáns tápos cikkemet. Kiegészítem egy-két javítással.
A cikk nem tűnik el, ezen a linken továbbra is elérhető, akinek kell!
Szevasztok!
Találtam itthon egy üzemelő PC tápot de sípol és gépbe nem merem használni gondoltam jó lesz akkutöltőnek meg is emeltem a feszt 14,5V-ra szuperül üzemel csak a terhelés függvényében változik a sípolás(terhelés nélkül is sípol) mi a fene lehet vele?
Az IC segédtápjával van a probléma, ki-be kapcsolgat. És ez a ki-be kapcsolgatás már hangfrekvenciás. Nézz körbe a standby tápnál.
Standby módba nem sípol csak ha a fő táp megy.
A standby terhelhető? Ha igen, akkor a főtápnál valemelyik védelem is bekapcsolhat, ami letilt.
Valószínű, azért nem írt senki, mert nem tudjuk milyen PC tápjaid vannak, milyen alkatrészekkel, van-e akkora teljesítményű bennük, amivel megépíthető egy kellő teljesítményű kapcsolóüzemű táp. Számold ki mekkora teljesítmény kell az erősítődnek, nézd ki a téma képei közül a neked tetsző(szükséges) tápot, az ahhoz kellő alkatrészek vannak-e a tápjaidban. Azután lehet variálni. Valamint nézd meg a PC táp átalakítása c. témát, hátha valamelyik átalakítható.
A hozzászólás módosítva: Dec 27, 2012
|
Bejelentkezés
Hirdetés |











