Fórum témák
» Több friss téma |
Hát 250-es nem volt itthon csak 246-os az is pnp. Az emitter lábát kötöttem a trafó fele a kollektort a kimenet fele. És működik. Hát az alapok ezen részével gond van. Abból indultam ki, hogy a kapcsolás BD246-ra épül és ha BD249-et használok az emitter-kollektor felcserélésével ugyanazt érem el.
Hát nem. Tanultam belőle. Köszönöm a segítséget.
Ha az elején elárultad volna, hogy mit változtattál, akkor már régen megtaláltuk volna a megoldást. De gondolj csak bele, ha csak a kollektor-emitter felcserélésével át lehetne alakítani egy tranzisztor vezérlését, akkor mi szükség lenne PNP és NPN tranzisztorokra.
Hello!
Valamint itt lenne az ideje, utána nézni a tranzisztor három alapkapcsolásának és annak jellemzőt is megismerni! üdv! proli007
Sziasztok!
Hirtelen nem tudtam hova írni a kérdésemet (hogy ez most egyszerű, vagy inkább labortápos...?!), talán általános, így hát ide írok. A következő problémát tapasztaltam: Találkozott-e már valaki olyan problémával, miszerint az eddig (ezután is) hibátlanul működő tápegysége, (1.2-25V, 0-300mA 0-3A) egy URH adóegység (100MHz környéke, Rf out:1W, rajta SWR mérő, 50 ohm műterheléssel mely zárt dobozban van olajhűtéssel) behangolása közben, "elfelejt" áramot szabályozni? Ráadásul mindkét áramtartományban. A digit kijelzők (20V és 2A állásban) stabil értéket jeleznek, nem ingadoznak. Az adóegység dobozolás nélküli, tehát csak nyák, bemeneti tápján 100n és 1n hidegít, a táp zsinór kb. 80cm hosszú összesodorva, csak a végein szétválasztva, a táp az adótól 50cm-re. Ettől eltekintve sikerült tökéletesen "kihangolni" a kis adót, beállítani az SWR értéket, áramot, mindössze a kimeneti kör hangolása közben volt olyan amikor megszólalt az előre beállított áramkorlát, de ilyennel még (az új műhelyemben) nem találkoztam.
Valószínűleg a tápvezeték funkcionál antennaként és megzavarja a tápegységet.
Le kellene korlátozni a táp védőáramkörének határfrekvenciáját, meg jól megszűrni nagyfrekvenciásan a táp kimenetét a visszafelé jövő rf jelre. Esetleg koax kábel, mint tápvezeték?
Hello!
Vagy 30 éve jártam így. 13,8V/10A táp, ua723-al. Adáskor lekorlátozott. A Shunt ellenállásra tett 100nF-os konditól lenyugodott. üdv! proli007
Egybe írnám a válaszomat (ha nem baj).
steelbird: az áramkorlátozó részben egy CA3140 BIMOS bemenetű IC van, ennek a határfrekije 4.5MHz, a bemenetén (3-as láb) 10k a földre, a tápját 100n hidegíti, a 6-os/2-es láb között 1n. köbzoli: a trafó egy gyári, hipersil magos Unitra, 100W-os, mivel előző életében audio áramköröket hajtott, nem elképzelhetetlen, hogy van benne ilyen esetre védelem (nem szedtem szét), viszont a bejövő nagyfesz. szűréséért egy PC tápból mentett LC szűrő kör gondoskodik, puffer elkón, diódahídon szűrő kondik (100n, 10n) proli007: már megint "beletrafáltál" . Mint már írtam, eddig nem tapasztaltam ezt a jelenséget. De....! Idővel átalakítottam kicsit az áramkorlátot, és most (sajna) a dobozon kívülre került a két áramelosztó 0R1/5W huzal ellenállás(!). Kipróbáltam 100n-val, és jó lett! (a Shunt már a dobozon belül van, arra nem reagált). Kicseréltem a két ellenállást 0R22/2W Metaloxid- tipusra (ilyent találtam hirtelen), így már kondi(k) nélkül is jól működik. (a tekercselt huzal ellenállás rezgőkörként viselkedett, ott, akkor, nekem, abban az összeállításban) köszönöm Mindenkinek!
Szia!
Nem lenne szerencsés az SMD tranzisztor, hiszen az eredeti kapcsolás szerint 12V * 100mA = 1.2W teljesítményt kell elfűtenie. Ha csökkented a 7805 bemenetén a feszültséget, akkor még többet. Ha a 78L08 bemenetén 8V lesz, akkor 1.6W -ot. D1 Zener feszültségének csökkentésével. 8V alá nem menj le, akkor a 78L05 már nem szabályoz rendesen. Ha a melegedés a legnagyobb gond, akkor kapcsoló üzemű tápegységgel kellene kiváltani a 78L05 -öt. pl. MC33064. A hozzászólás módosítva: Dec 20, 2012
Idézet: „vagy hogyan lehetne más módon csökkenteni a 78l05 bemeneti feszültségét ???” Mondjuk egy kapcsolóüzemű DC-DC konverterrel. Lehet kapni kész modulokat (nézz szét az Apróhirdetés rovatban, ilyen helyes "kici óccó" 3A-es kínai panelkát szoktak ott árulni), vagy lehet gyári IC köré (pl. LM2596) építeni egy mintakapcsolást, esetleg össze lehet rakni egy Skori-félét, ha valakiben az alkotási vágy erős. Egyébként a 78L05 helyett lehetne valami low-drop modellt használni (pl. LM2940/TS2940), és akkor nem kell neki 7.5-8V a bemenetére, és nem fog annyit fűteni.
Annyiban csatlakozom az előttem szólóhoz, hogy kapcsolóüzemű megoldást használj.
Nem kell ide 2596 (3A), hisz' 78L05 a 100mA-ével is elviszi. Nem is értem a tervezőt, hogy gondolta, ezért küzdött előszabályzóval... Pláne, ha SMD-ben gondolkodsz, kisebb alkatrészszámmal megoldható egy LM2594-el, ami 500mA-es, SO8 tokban. Fix 5V-oshoz csak két elkó, egy schottky dióda és egy induktivitás kell - minden kapható. Semmi nem fog melegedni, mert ez a megoldás pont azt szereti, ha nagy a be-kimenet közti különbség.
A fiokomban lapul egy LM2575T-5 az megfelelő lenne az LM2594 helyett ?
Az akár jó is lehet. Az adatlapot érdemes végigolvasni. Viszont ez fix 5V-os, szóval ebből csak úgy tudsz 5V-ot kicsiholni, hogy elfelejted a 7805-öt, és ennek a kimenete adja közvetlenül az 5V-ot. Ha jófajta low-ESR kondit raksz a kimenetre, akkor 10-20mV alá szorítható a kimenet hullámzása.
A hozzászólás módosítva: Dec 21, 2012
Tökéletes. Kapcsolása ugyanaz, de 1A-t tud az 5V-os kimenet. Természetesen a tranzisztoros előszabályzóra sem lesz szükség.
Üdv.Ez a kapcsolás bírná tartósan a 3-5 A-t,19V-ra méretezve laptophoz.Táp
Szia!
Kicsit nehezen. Egy jól megválasztott trafóval is 5A-nél 45W a disszipáció (AC20V/6A-el számoltam), mivel ilyen trafó nem szabvány, vagy Neked kell elkészítened, vagy választani egyet a szabvány feszültségű típusokból. Az ehhez legközelebb álló a 24V-os, ezzel viszont már csúcsban 75W az "elfűteni való". Ezt kellene átadni az egy darab TIP-nek....és mindezt folyamatosan. Ebben a kapcsolásban szinte csak a TIP "húzza az igát", (én kicsit nagynak találom az R1 értékét, 50 ohm körül jobb lenne) és hiányzik a rövid zár és a túl fesz. védelem is, túl kicsi a puffer kondi, túl nagy a kimeneten lévő 2200uF! Így ebben a formában én nem "tesztelnék" vele egy laptopot.
Szia,köszi,hogy válaszoltál.Találtam egy jobb megoldást alighanem.Lm338-ból kettőt paralel kötök és kész elméletileg.22-24V bemenő fesznél még a disszipáció is kicsi 10-15W.Az az IC meg elég stabil feszt szolgáltat.Mi a véleményed?
A kapcsitápot akarom lecserélni mert a nagyfreki belezavar az audió jelbe,ezt a laptopot meg pont a DAC-ja miatt vettem meg. A hozzászólás módosítva: Dec 22, 2012
Kiindulási alapnak ez a verzió is jó- némi módosítással, viszont azzal mindenképp számolni kell, hogy jó nagy lesz a doboz amibe elfér minden (trafó, nyák, pufferkondi, hűtőborda...stb). A 10-15W disszipáció az LM-re akkor lenne igaz, ha a bemeneti DC feszültséget elő stabilizálná egy áramkör.
Nagyobb áramoknál (2A-nél nagyobb) elfogadott ökölszabály, hogy a kívánt stabil kimeneti feszültséghez képest, a bemeneti AC feszültség minimum akkora, de inkább 2-3V-al legyen nagyobb. Ide 19V kell, az LM be és kimenete közti fesz különbség min. 3V, az 19+3=22V, plusz a 2-3V tartalék, az már 24-25V-os trafó szekunder feszt kíván. Így a 15W "ugrott" marad a 74W (5A-en) ezzel az IC-vel is. Ha kettő lesz párhuzamosan, akkor eloszlik ez az érték, de nem változik.Na jó, ennyire talán nem olyan tragikus a helyzet, egy átlagos laptop (nem csúcskategóriás) 19V-ból olyan 1-3A "eszik" normál használat közben, de elég durván "rángatja" a tápot (attól függően milyen alkalmazást használ éppen, és-vagy villódzik a kijelző, a proci frekit vált...stb). Ezért nem árt 5A-re tervezni a tápját, ami lehetőleg elég gyors is, hogy képes legyen követni a kialakuló nagy áramváltozásokat. Elméletileg megoldható ezzel az IC-vel is a feladat ( áramhatár, túlfesz, hűtés...)
Meggyőződtél-e arról, hogy valóban a külső táp viszi be a zavart? Merthogy belül az alaplapon még legalább kettő ilyen teszi a dolgát: a "fő" táp és az akkutöltő...
Ha mégis a külső ad be zavart, meg lehetne próbálkozni a doboz messzebbre helyezésével - akár a 19V-os kimenet megtoldásával - is. Rakhatsz nagyfrekis szűrést pluszban is a vezetékbe. Szóval pár kísérletet azért tennék, mielőtt egy súlyos darabot építenék. Esetleg egy másik külső kapcsolóüzemű táppal is ki lehetne próbálni - lehet épp ez a darab hibás. Helyezhetnéd pl árnyékoló fém dobozba - még mindig kisebb, mint amire készülsz. Akkuról járatva a gépet, a tápot megterhelném egy 24V 50W-os izzóval, hogy lássam: a vezetéken, vagy a térből viszi be a zavart. Végül - a kis hőtermelés érdekében és az előző eredmények figyelembe vételével - a tápot felhúznám 20,5...21V-ra és akasztanék a kimenetére egy LDO-t. A hozzászólás módosítva: Dec 23, 2012
Köszönöm mindkettőtöknek az érdemleges hozzászólást.Biztos,hogy a táp viszi be a zajt és próbáltam már másik kapcsitáppal is de ugyanolyan.Nagyfrekis zajszűrésnek elméletileg kellene lennie a tápokban de azért kipróbálom azt is meg az árnyékolást is.Labortápról üzemeltetve teljesen zajtalan.
Egy kérdés: ha egy autóakksira rákötök két, vagy három kapcsolóüzemő számítógéptápot, és arról táplálok meg egy erősítőt, ki fog hallatszódni, vagy egy 55Ah-s akksi elég puffer?
DDÜdv! Kori Idézet: „Akkuról járatva a gépet, a tápot megterhelném egy 24V 50W-os izzóval, hogy lássam: a vezetéken, vagy a térből viszi be a zavart.” Lehet, hogy a DC vezeték végéről hiányzik a ferritgyűrű?!
Sziasztok!
Szeretném megépíteni az oldalon a CMOS IC-vel felépített órát, viszont szeretném, hogy a kijelző egy LDR segítségével sötétbe sötétebben, világosba világosabban jelezzné az időt. Az egész stabil 9V-ról fog menni, a kijelzőknek szerintem 3V 'ingadozás' elég lenne. Tehát világosba közel 9V-ot kapjanak, viszont sőtétbe csak 6V körül (persze a szegmensek előtéttel lesznek bekötve). NE555-höz van valami kapcsolás, vagy egy wheatstone híddal is megoldható? Van valakinek valami kapcsolása, vagy ötlete?
Üdv! Egy olyan problémával fordulnék hozzatok hogy szükségem lenne egy stabilizátorra amely 3V 1.5A t ad le 6V 4.5Ah Akkumulátor segítségével. A szabályzó egy fényképezőgép ellátásához szükséges. Készítettem is egy bevallt kapcsolást de valamiért nekem nem volt jó mert a fényképezőgép érzékeny a feszültség ingadozásra . Bekapcsolni bekapcsol de abban a pillanatban amint lenyomom a fényképezés gombot rögvest kikapcsol. Ha adok a stabilizátornak 10V ot akkor mar jó de a polarizáló ellenállást is nagyon le kell csökkentsem és nem bírja a zenner.stabilizator Próbálkoztam darlington párral is az sem vallt be. Segítségeteket előre is köszönöm !
Üdv:Levente
Itt például egy 1,5 A-es alacsony feszültségkülönbséget igényló stab. ic, ha nem tetszik
keres hasonlókat sok van.Bővebben: Link
Szia.Megoldottam valahogy.Érdekes,de ez egy ASUS gép és a saját tápjáról "19V" zajos,Fujitsu Siemens tápról "19V" is zajos kipróbáltam még egy HP táppal "20V" azzal meg síri csendben van.Szétszedtem mindegyiket mindegyik flyback topológiájú csak a freki más....viszont csak a HP-ben van nagyfrekis zajszűrő,kicsit túlzásba is vitték de nagyon hatásos.
Az ezzel a baj, hogy 50kHz alatt nemigen csinálnak ilyen tápokat, azt meg nehezen hallod már meg a hangszórón keresztül... Szóval valami más lesz ott a baj.
Lehet, hogy a laptopban található fesz. stab.(ok) "nyűglődnek", és már csak a 20V bemenőt "szeretik".
Labortáp, próbára?
Hello!
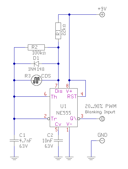
A fényerőt, nem érdemes tápfeszültség változással állítani. Ha pld. a szegmens meghajtására CD4511-et alkalmazol, akkor annak "Blaking input" bemenetét lehet PWM jellel vezérelni. A kijelző akkor ég teljes fénnyel, mikor a "Bl" bemeneten "H" szint van. Ezt meg lehet oldani egy 555-ből, de akár egy CS40106 inverter, vagy CD4093 kapu felhasználásával is. A CDS ellenállásnak pld. FR48/1M alkalmazható. A fényellenállással párhuzamos ellenállással, a "sötét fényerő" beállítható. üdv! proli007 |
Bejelentkezés
Hirdetés |




. Mint már írtam, eddig nem tapasztaltam ezt a jelenséget. De....! Idővel átalakítottam kicsit az áramkorlátot, és most (sajna) a dobozon kívülre került a két áramelosztó 0R1/5W huzal ellenállás(!). Kipróbáltam 100n-val, és jó lett! (a Shunt már a dobozon belül van, arra nem reagált).
marad a 74W (5A-en) ezzel az IC-vel is. Ha kettő lesz párhuzamosan, akkor eloszlik ez az érték, de nem változik.
DD





