Fórum témák

» Több friss téma
Fórum » Kapcsolóüzemű táp 230V-ról
 
Témaindító: cimopata, idő: Szept 13, 2006
Témakörök:
Lapozás: OK   330 / 787
(#) voodoo válasza kokozo hozzászólására (») Jan 3, 2013 /
 
Előző oldalon írtam hsz-és linket adtam, Skydriveon van fent.
(#) pimi9 válasza voodoo hozzászólására (») Jan 3, 2013 /
 
A kapcsolást is tedd fel, azt ami pontosan a nyákon van.
Van egy olyan érzésem, hogy itt nemcsak a nyákkal van gond.

ui: Fent van a kapcsolás? Hol?
A hozzászólás módosítva: Jan 3, 2013
(#) voodoo válasza pimi9 hozzászólására (») Jan 3, 2013 /
 
Feltettem azt is. Megjegyezném, hogy a nyákterven a gate-trafó tekercseinek pöttyei nem úgy van, mint a valóságban. Ráadásul az E55 jelű trafó helyett nekem egy kissebb fánk van, és a K2837-ek helyett csak IRFP460-ak vannak. Ennyi a módosítás. Ja, meg nekem nincsenek kiegészítő segédtápok.
A hozzászólás módosítva: Jan 3, 2013
(#) kokozo válasza voodoo hozzászólására (») Jan 3, 2013 /
 
Az nem lehet hogy a vezérlés annyira közel van a nagyfesz részhez és annyira hosszúak a vezetékek, hogy abból szed össze terhelés alatt valamit ami megöli a feteket?
(#) voodoo válasza kokozo hozzászólására (») Jan 3, 2013 /
 
Hát ezt nem tudom megállapítani.
(#) Auf hozzászólása Jan 3, 2013 /
 
Sziasztok!

A segítségeteket szeretném kérni abban, hogy van-e valakinek egy megoldása 7,5V - 4,5A kimenetre valami kapcsolóüzemű táprajza, amit már kipróbált. És lehetőleg kis helyen elfér (8ho x 4szé x 2ma). 220-240V bemenettel.
Köszi
(#) pimi9 válasza voodoo hozzászólására (») Jan 4, 2013 /
 
Végignéztem nagyjából az eddigieket.
Kezdetnek:
- A két félhíd kapjon 1-1db 1u-s MKP kondit hidegítésnek.
- A fetek kapjanak két szembefordított zénert, és két forrpontot közvetlenül a G és S mellett.
- Keress egy kisebb toroidot, meg valamilyen jó szigetelésű és vékony vezetéket, fogj belőle össze öt szálat, sodord őket össze és azzal tekerd meg, így lesz öt tekercsed szoros csatolással. A sodrat eggyik tetszőleges vége a tekercsek kezdetei.
Egy-egy tekercs két végét sodord össze és úgy vidd oda ahova kell. A fetekhez menő sodratba forrasz bele egy ellenállást.
Toroidon csak egész számú menet van, annyi ahányszor átmegy a közepén
- Ne kösd sorba a kondikat, használj rendes 400V-os, meg 200V-os kondikat.
Hogy beleférj a lapos dobozba, fektesd el őket.
A primér oldalon elég lesz a két MKP kondi a hídnak, ha a pufferek csak pár cm vezetékkel vannak bekötve.
A szekunder oldalra vegyél mondjuk 4-4db 100u 200V-os kondit (beférnek állva), köss velük párhuzamosan 1-1 pl. 1u-s MKP kondit, erre csatlakozzon a szekunder oldali graetz, és ezekről vidd a ménküt a többi pufferhez.
- A trafódnak a szekunder oldalán folyik nagyobb áram, így inkább a diódákhoz kéne rakni.
A primer vezetékeket vastagon szigetelve (2x zsugorcső) és összesodorva vidd a hídhoz.
- A vezérlő rész lebeg, nem ártana lekötni, mondjuk a védővezetőre.
Majd kiderül mit szól hozzá a firelé...
Tekerd meg a primérrel körbe a toroidot, aztán tekerd körbe vászon szigetelő szallaggal, a szekundereket húzd zsugorcsőbe, és a kettőt összefogva tekerd meg fele a toroid felét, háromnegyedét, így lesz egy kis szórásod is, és nem lesz életveszélyes

Egyelőre ennyi.
(#) kokozo válasza pimi9 hozzászólására (») Jan 4, 2013 /
 
Szia!
Módosítottam amit írtál az este remélem jobb lett. Bővebben: Link Az egyebeket meg várom itt amit ott nem írtál le! Válaszodat előre is köszönöm!
Üdv Kokozo
(#) Ge Lee válasza kokozo hozzászólására (») Jan 4, 2013 /
 
Olvasd el még egyszer amit leírtam. Ebben a formában (tehát ha benne van a rezonáns kondi) nem bírja a zárlatot, ha rövidrezárod tönkre fog menni. Ha kiveszed belőle, (azaz keménykapcsolóként és nem rezonáns módban működik a táp) akkor bírja, akár fél percig is. De nem kell neki addig bírni, mivel ott van az a plusz tranyós megoldás, az rövidzárban néhány másodperc után le fogja kapcsolni teljesen, és úgy is marad egészen addig amíg nem kapcsolod ki, majd újból be (de ez a rajz és a leírás alapján szerintem érthető).
(#) Ge Lee válasza voodoo hozzászólására (») Jan 4, 2013 /
 
Ha nem találod akkor megmutatom egyiket a sok közül. A többi is hasonlóan néz ki, de nincs most kedvem többet képszerkeszteni. A lilával kiemelt vonalak mennek a graetz-től a terhelés fele. Mutasd meg nekem, hogy hol látod ezek között a puffert? Sehol, mert az amott van, bejelöltem egy piros nyíllal hogy hol. Tehát nem az A, hanem a B ábra szerinti, vagyis nagyjából olyan mintha nem is lenne.
(#) lorylaci válasza Ge Lee hozzászólására (») Jan 4, 2013 /
 
A szkópkképre ránézve ez a cucc ZCS módban megy. Túl nagy rezonáns kondit raktál be. A FETek bekapcsolása keménykapcsoló, kikapcsolásuk csak lágykapcsoló, ami FETek esetén nem jelent jelentős veszteség csökkenést.
Mivel ez egy kvázirezonáns konverter, ezért úgy kéne méretezni hogy a kapcsolófrekvencián a szórt induktivitás rezonánoljon a rezonáns kondival. Ezzel ZVS kapcsolást fogsz elérni a teljes tartományon (még ha nem is stabilizálsz, meg nincs PFM).
Ezen felül én nem tudok túl okosat mondani, hogy a rövidzárvédelemed miért nem kapcsol be. A rzeonáns konverterenél pont, hogy lelassúl az áramfelfutás így egy lassabb védelem is bőven elég.
(#) Ge Lee válasza lorylaci hozzászólására (») Jan 4, 2013 /
 
Igen, ez ZCS. A kondi pedig pont jó, különben nem rezonálna (kb. 10uH/440nF/65-70kHz). Ami azt illeti elég sok veszteségcsökkenést jelent, mert a keménykapcsolóként meleg borda rezonáns módban szinte hideg marad ugyanakkora terhelés mellett. De ez esetben nem is ez volt a lényeg mert ez mellékes, hanem az, hogy a lágyabb működés miatt kevésbé duruzsol össze a pwm végfokkal, vagyis jobban megfelel hozzá, mint keménykapcsoló módban. A kis szórás meg azért kell, mert így majdnem úgy tartja a feszültségét mintha stabilizálva lenne.
(#) granpa válasza Auf hozzászólására (») Jan 4, 2013 /
 
Szia Feri!
Az általad írt mértékegységet nem ismerjük; netán cm? Nézd meg a képeket a témában, vagy 'skori' oldalát, Azt hiszem 'cimopata' készített egy minit (100w), neked kisebb kell, abból le lehet vezetni. Meg abból, hogy mid van hozzá. Muszáj ilyen kicsinek lenni?
A hozzászólás módosítva: Jan 4, 2013
(#) mtibi55 hozzászólása Jan 4, 2013 /
 
Sziasztok!
Megszeretném csinálni a "cimopata" cikkében szereplő rezonáns tápot. Van egy ETD29-es trafóm, kiszámoltam a cimo képlete alapján a primer menetszámot ami 66. Van a neten egy online progi Ez az amivel ha számolom akkor a primer tekercsnek 253 menetet ad meg. Egy kicsit sokallom a különbséget és ez el bizonytalanított hogy mit nem jól számoltam.Valaki tudna erre mondani valamit?
Tibor
(#) voodoo válasza pimi9 hozzászólására (») Jan 4, 2013 /
 
Értem, most egy kicsit össze lettem kavarva. Sokan mondták már hogy rossz maga az egész elhelyezése, illetve hogy a kondik se a legmegfelelőbbek. Legyen hát közkívánatra; kitaláltam 2db halmaz rajzot amely szerint az én elképzelésem van, és be kötözgéltem mit hova raknék. De íme felrakok egy másikat csak Téged is és megkérek szépen másokat is, hogy az ábrákat helyezzétek el az adott nyák alaplapon, de úgy hogy a lehető legmegfelelőbb legyen, és ha elhelyeztétek akkor kössétek össze a halmazokkal. Nyissátok meg a paintba és úgy rá érzésre mit hova pakolnátok? Kérlek segítsetek és akkor elkészítem az új paneltervet a saját ízlésem szerint, megfűszerezve.
Köszönöm.
Üdv. Tibi
(#) granpa válasza granpa hozzászólására (») Jan 4, 2013 /
 
Bocsánat 'lorylaci' készítette, nézd meg a cikkek között. Ha tényleg ilyen kicsi (2cm magas) kell akkor először egy ekkora trafót kell nézni hozzá.Remélem valamelyik gyakorló benéz, és többet tud mondani.
(#) Ge Lee válasza mtibi55 hozzászólására (») Jan 4, 2013 /
 
Attól is függ, hogy mekkora frekin fog menni. Ha 50kHz környékén, akkor 60 menet körül jó a primer.
(#) kokozo válasza voodoo hozzászólására (») Jan 4, 2013 / 1
 
Szia!
Csak egy ötlet.. Ha már úgy is újratervezed az egészet,nézd meg hogy a vezérlés mekkora helyet foglal el (hatalmas) Ha ezt térben helyeznéd el(egy merőleges kis paneles) akkor rengeteg helyet felszabadítanál és nem kellene ennyire zsúfolt nyákot tervezni.
(#) pimi9 válasza voodoo hozzászólására (») Jan 4, 2013 / 1
 
Ez a halmazrajz nagyjából korrektnek tűnik.
A segédtáp trafóját, és a vezérlést meg lehetne cserélni, így kényelmesebb lenne bekötni mint a kettőt. A narancssárga rész legyen minimum fele olyan hosszú, a lehető legközelebb rakd egymáshoz a feteket.
A hidat bonsd két félhídra, a rajzon az egymás felett lévő fetek kerüljenek egymás mellé, kösd össze röviden az alsó fet D-ját a felső S-val, az alsó fet S-ja, és a felső fet D-ja közé pedig rakj be egy MKP kondit.
Az kimenetet pedig a trafó és a szek. pufferek közé tedd be.
A trafóról pedig minden egymáshoz tartozó vezetéket összecsavarva vigyél.
Helyezgesd el a nyákon, kötözgesd össze, tedd fel, és kikorrigáljuk, ha kell.
(#) mtibi55 válasza Ge Lee hozzászólására (») Jan 4, 2013 /
 
Szia!
Úgy 30 kHz körül gondoltam de ha nagyobb az se baj.Nagyobbra már nem igazán jó az ETD29.
A hozzászólás módosítva: Jan 4, 2013
(#) voodoo válasza kokozo hozzászólására (») Jan 4, 2013 /
 
Helyes hozzá állás! Értékeltem a hozzászólásod!
(#) Ge Lee válasza kokozo hozzászólására (») Jan 4, 2013 /
 
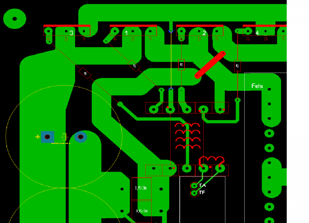
Igen, most már én is inkább úgy csinálnám. Viszont megnéztem a nyáktervedet, a primer vezetékek szépen átölelik (körbehurkolják) a gate trafót. Mivel ott azért folyik néhány A, nem lesz túl szerencsés. Vidd őket inkább egymás mellett egy összecsavart érpáron. Nem lesz szép, de legalább nem fog megbolondulni a gate trafó.
(#) voodoo válasza pimi9 hozzászólására (») Jan 4, 2013 /
 
Rendben, átfarikcsálom.
(#) Ge Lee válasza Auf hozzászólására (») Jan 4, 2013 /
 
Azt mondjuk nem írtad le hogy stabilnak kell-e lennie vagy sem, illetve fontos-e hogy rövidzárvédett legyen. Ha a 2 a 2cm-t jelenti, olyat nem nagyon fogsz csinálni. Esetleg próbálkozhatsz a néhány dolláros laptop tápokkal, de azok sem nagyon tudnak 2-3A-nél többet. Ráadásul mivel ezek (az árukból is következően) nem estek át semmilyen bevizsgáláson, semmilyen életvédelmi előírásnak nem felelnek meg. Mutatok egy példát, ezt nemrég szedtem szét mert segédtápot akartam csinálni belőle. Működik is szépen, de aztán meggondoltam magam amikor megnéztem a tekercselést. A primer és a szekunder között elvileg 7mm kúszóútnak kellene lenni (eleve lehetetlen, mert a cséve 5,5mm magas), ennél kb. 0,5mm van. Viszont az egész trafó magassága lábakkal együtt is csak 19,5mm. Nem látszik túl jól mert telefonnal nem tudok ennél jobb képet csinálni, de néhány tized mm van a két huzal között.

lt_tr.jpg
    
(#) voodoo válasza pimi9 hozzászólására (») Jan 4, 2013 /
 
Amúgy akondiknak amiket ajánlasz mekkora a pontos mérete? Mert akkor azok szerint rajzolnám meg.
(#) pimi9 válasza voodoo hozzászólására (») Jan 4, 2013 /
 
Változó, RM22.5, RM27.5 általában.
Csak hidegítik a félhidak betápját nagyfrekis szempontból, ill. megfogják a tüskéket. Igazából nem kell 1u-nak lennie, kb. 220n-tól már jó, és MKP kondi legyen.
(#) (Felhasználó 46585) válasza Ge Lee hozzászólására (») Jan 4, 2013 /
 
Hm... látom nem dőlsz be mindennek...nagyon helyes!
(#) Zupp87 válasza Ge Lee hozzászólására (») Jan 4, 2013 /
 
[OFF]Sajnos a legtöbb pc tàp is ilyen,ott is csak 1-2mm van.Főleg a gagyibb,régebbi,5-7éves P4 tápok ilyenek,ráadásul semmi EMI filter. Egy jól megcsinált trafóban tapasztalatom szerint 3mm varnish szalag van a cséve fölött,és vagy 5 alatta,a kivezetések oldalán,az adott réteg vastagságában,és az egész rétegenként szigetelve mylar szigszalaggal.
(#) Ge Lee válasza Zupp87 hozzászólására (») Jan 4, 2013 /
 
Ennek ellenére nem ez a gyenge pontjuk, vagy csak én nem hallottam még olyat, hogy valakit agyoncsapott. A standby trafók viszont egész korrektül megvannak csinálva, most azokból csinálok segédtápokat.
(#) kokozo válasza Ge Lee hozzászólására (») Jan 4, 2013 /
 
Kicsit átalakítottam a gate környékét hogy az áram vezetékek elkerüljék. Vélemény?
Következő: »»   330 / 787
Bejelentkezés

Belépés

Hirdetés
XDT.hu
Az oldalon sütiket használunk a helyes működéshez. Bővebb információt az adatvédelmi szabályzatban olvashatsz. Megértettem