Fórum témák
» Több friss téma |
Fórum » Labortápegység készítése
Egyébként megint nyitott kapukat döngettek. Már jó ideje készen vannak a PIC-es panelmérőim, azok minden földi jót tudnak. Bár azokkal sem lehet két tápot mérni, de ezt én is csak úgy tudtam volna megoldani ha van két ugyan olyan mérőáramkör és az egyiken van egy kijelző, a másik pedig optón kommunikál vele. De akkor gyakorlatilag csak egy kijelzőt spórolt az ember ami nem nagy összeg.
Ez így igaz, viszont én egyoldalas nyákban gondolkoztam mert kétoldalasat nem csináltam még . Meghát hátha valakinek megtetszik akiken szintén egyoldalas nyák kellene.
Hát igen. Csak én igyekszem kommersz, boltban beszerezhető alkatrészekből dolgozni.
Egyébként ha az optó kimenete fényellenállás, attól még a bemenete még mindig egy P-N átmenet (LED).
Nem reklám miatt mondom de direkt emiatt gyártatok hozzá lötstoppos, pozíciószitás, kontúrmart, furatgalvanizált nyáklapot amit csak be kell ültetni.
Ha tudnád, hogy az még mennyire nem lineáris...
Tehát ha szimmetrikus tápként használom a labortápot és mindkét oldalhoz építek egy ilyet az akkor sem jó?
Nagyon könnyen megoldható, a legnehezebb feladat itt a 100kHz. Kb 2-3 óra lenne a panelmérőm szoftverét átírnom hogy csúcsértéket mérjen, ha megtalálnám a néhány hónapja megírt effektív érték, csúcsérték, min-max érték, matematikai középérték mérő rutinocskámat akkor 20 perc. De ez már nem ebbe a topikba tartozik.
Az izzó sem lineáris sajnos. De nagyon nem! Nem is beszélve a tehetetlenségéről, hőmérséklet és légmozgás-függéséről stb... Meg hogy is nézne ki.
A hozzászólás módosítva: Ápr 2, 2013
Régen volt a boltban fotoellenállás. Opto viszont nem. Ezért csináltunk.
Köszönöm. Nekem igazából az elektronika csak a hobbim sohasem tanultam elektronikát, de jó pár áramkört és panelt csináltam már ezért kérdeztem.
Egyébként gyártanak analóg átvitelhet linearizálható optocsatolót is: egy led és mindkét oldalra egy - egy fototranzisztor van benne: TIL300 - TIL300A
Sziasztok!
Nem régiben megépítettem a tápegységemhez az Attila86 SMPS labortápjában található előszabályzó egységet. Működésének és a remek hatásfokának megértéséhez felkerestem a tervező Skori mestert. Most viszont abban kéne nekem a segítség, hogy milyen módon tudnám ezt az áramkört a bipoláris tranzisztoraimhoz igazítani. Skori szerint van rá lehetőség... Ha jól tudom az előszabályzó 6-800mV maradékfeszültséggel dolgozik. Lehetne ezt az értéket esetleg növelni valahogy? Tudtommal a FET (IRF3205) képes ezzel a kis maradékfeszültséggel is biztonságosan üzemelni, viszont bipoláris társaik nem igazán. Legalább 1-2V maradék kéne, ha nem több, hogy maradjon rajtuk a stabilítás szempontjából. A tápomat nagyon alakítgatni nem merem, de félek attól is, hogy a konstrukció se megfelelő neki. (Alkotó 2.7.1 tápja.) Tud valaki esetleg segíteni ebben a problémában? Természetesen az IC külön segédtápról megy...
Szia!
Megoldható persze, de nem egyszerűbb a bipoláris tranzisztort kicserélni egy FET-re?
Meg persze van FET kimenetű optocsatoló is, olyan is ami egészen jó linearitású. Csak minél jobbak a paraméterei ezeknek az eszközöknek, annál drágábbak.
Ha betennél egy lkinket vagy képet, hogy pontosan melyik tápot építetted meg, akkor biztos lenne aki megnézi, hogyan lehet FETesre alakítani. Nekem pl. nem ugrik be kapásból "Alkotó 2.7.1 tápja", ill. a verziók közötti különbségek pláne nem, keresgélni meg nem mindíg van időm.
Természetesen ITT a jól ismert rajz. Az átalakítás menni fog egyedül is. Egy 6,2V-os zéner és egy 1K-s ellenállás G-S lábra, utána mehet a bipoláris tranzisztor helyére. Csupán abban nem vagyok még mindig garantálva, hogy az említett FET-tel működni fog a dolog...
Szerk: Az Attila86-féle előszabályzót is csatoltam. A hozzászólás módosítva: Ápr 3, 2013
Vagy IL300, HE store-ban is kapható. Van is nekem ilyenem pár darab, már gondolkoztam hogy dupla panelmérőhöz fel használom.
A hozzászólás módosítva: Ápr 3, 2013
Ez az IL300 nagyon jól hangzik első ránézésre! Kár hogy az adó oldalra kell egy műveleti erősítő, mert így annak is kell tápfesz és így szükséges egy másik trafó, másik szekunder-tekercs vagy egy galvanikus leválasztást adó DC-DC átalakító. Ráadásul 720Ft darabja, és kellene belőle négy. Vagy ha a mikrovezérlő az egyik tápot közvetlen méri akkor csak 2db. Tehát 1440Ft. Kb ennyi többletbe kerülne az is ha két mikrovezérlő van és ők normál optón kommunikálnak egymással.
A hozzászólás módosítva: Ápr 3, 2013
Igen igazad van! De ezzel egyszerűen megoldható a fentebb említett kapcsolás. A tápfeszt költség hatékonyan is meglehet oldani (valamit valamiért alapon).
És két mikrovezérlő esetén rengeteg szabad portlábad is lehet, amiket rengeteg egyéb funkcióra is felhasználható. Lényeg a lényeg nem költség hatékony. Ha kevés a hely az előlapon, vagy erre vágyik az ember és van rá ideje.
Az előszabályozó a negatív ágban szabályoz, ezért sajnos nem igazán lehet a 2.7.1-es táp áramköréhez komoly áttervezés nélkül hozzáilleszteni.
A táp fetesre alakítása is problémás, ugyanis a FET kis maradékfeszültségű nyitásához plusz feszültség kellene (mondjuk az megoldható) vagy P csatornás FETet kellene használni (de az is igényelne némi módosítást. Összességében azt mondom hogy ez az előszabályozó "lebegő típusú" szabályozókhoz optimális, ehhez a táphoz azonban komolyabb áttervezés nélkül nem lesz jó. A hozzászólás módosítva: Ápr 3, 2013
A végén kiderül, hogy a FETes optók használata nem is olyan drága megoldás
![]() Mire mindent körépítesz pl. ennek az IL300-nak, drágább és nagyobb is lesz a végeredmény.
Szia!
Többcsatornás, egymástól galvanikusan független tápegység feszültség és áram méréséről van szó. Az IL300 primer oldalára szükséges áramkörök a mért tápegység résszeivel galvanikusan összefügghetnek, tehát nem kell külön táp neki, ill nem kell a DC - DC konverter sem. A leválasztott oldal pedig összefügghet az egyik tápegységgel, amelyikben a kontroller van. Ekkor egy két csatornás táp feszültség és áram méréséhez már csak 2, egy 4 csatornáshoz 6 db IL300 kell... A műveleti erősítő a primer és a leválasztott oldalon "kigazdálkodható", de egyébként sem egy nagy összeg. Ha más megoldás kell: Minden mérendő feszültségre (az áramot feszültség jellé alakítjuk már csak a szintje miatt is) egy-egy U/F konverter, normál optocsatoló és kontrolleres frekvenca mérés. A kellő pontosságú U/F konverter megépíthető, de ~1000 Ft körúl vásárolható is...
Szia!
Idézet: „Az IL300 primer oldalára szükséges áramkörök a mért tápegység résszeivel galvanikusan összefügghetnek, tehát nem kell külön táp neki, ill nem kell a DC - DC konverter sem.” Igen, csak akkor hozzá kell tervezni a panelmérőhöz a labortápot. Végül is ez egy megoldható és járható út, csak én szeretek modulrendszerben gondolkodni ahol a labortáp külön is működik akár másfajta panelmérőkkel és a panelmérő is univerzális, bármilyen labortáphoz hozzákapcsolható.
Ez a téma egyszer már ki lett vesézve ITT
#890057: Idézet: „Közben eltelt egy kis idő, és gondoltam megosztom veletek mire jutottam. A készülék jól működik, jelenleg 7 bemenettel (mint kiderült nem is kell majd ennyi). A mérés fet kimenetű szilárdtest-relékkel időosztásos alapon tönrténik, a uC pedig egy DC/DC konverterrel leválasztott tápról megy. Így utólag a Hp41C által említett repülő kondenzátoros módszer is felhasználható lett volna, így a uC tápját sem lett volna muszály leválasztani, bár a nagyon széles mérési tartomány lehet, hogy gond lett volna. A bemenetek egy részét árammérésre használom, a söntök 0,005 Ωosak - tehát viszonylag kicsi feszültég esik rajtuk, ugyanakkor 40...60V körüli feszültségeket is mérek. Az árammérésnél persze van erősítő az A/D bemenet előtt, de a szilártestreléknek a teljes tartományban jól kell működniük (és szerencsére jól is működnek) Szóval mégegyszer köszönöm a segítséget mindenkinek!”
Értem. A Labortáp komparátora már teljesen külön áramforrásról üzemel. Viszont sajnos a GND-ket nem tudom megbontani, ahhoz tényleg teljesen át kéne alakítani a tápot, az meg nem hiszem, hogy megérné... Esetleg ha MÁSIK táppal próbálkoznék? Ezt már amúgy is régóta szeretném kipróbálni. Itt teljesen külön van a segédtáplálás és annak földelése is.
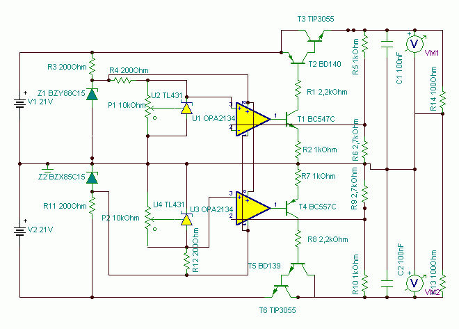
Sziasztok. Én anno Proli007-től kaptam egy szabályozható szimetrikus feszültség stabilizátor kapcsolást, amit egy kicsit átalakítottam. (A negatív ágban, is van TL431-es referencia.) A kérésem az, hogy nézzétek meg a kapcsolást legyetek szívesek, hogy jók e az ellenállás értékek benne, illetve egyáltalán. Áram korlát nincs benne. Tinában működik ugyan, de az csak egy program. Köszönöm.
A negatív fele biztos nem jó.
|
Bejelentkezés
Hirdetés |










