Fórum témák
» Több friss téma |
[OFF]Én is szoktam ilyen életveszélyes mutatványokat csinálni
Mondjuk meg is jegyzem mindig, hogy rám nem jelent veszélyt, tudom, hová nem szabad nyúlni, más elől meg elzárom
Igen, mivel a kimenő feszültség min: 2x105V (vagy több). Abba a méretbe ami nekem kell 32mm, a legalacsonyabb az pedig max 1000µF-os/63V. Ezeket sorba kötöttem 2-esével, majd a sorba kötött kondikat párhuzamba kötöttem a +/-/gnd vonallal, hogy meg legyen a 2x4000uF. (bár nem tudom lehet a feszkétszerező kapcsolás miatt feleződik a kapacitása)
Valamit nem jól mérsz, vagy csinálsz. Nézd meg ezt, ennyi idő alatt bekapcsol a FET a gate trafóval, ekkora frekin is. De biztos lehet ettől még jobbat csinálni.
Úristen. Hát ezekre nem, egyrészt ennek a gate töltés olyan 1000nC körül van, másrészta diódája 1300ns-os. Ha keménykapcsoló a dolog akkor már csak az utóbbbi miatt nem fogsz ezzel 1us-nál gyorsabban kapcsolni. Számold ki, hogy a gate töltés 100ns-os áttöltéséhez 10A-nál több meghajtó áram kell.
Ezek a fetek n*1kHz kapcsolására vannak, elég felejtősek 10kHz felett.
Azt nézd meg, hogy az áramkörnek mennyi késleltetése van. Tehát a szkóp egyik sugara a gate-meghajtó trafó meghajtó tranyói előtről, a másik sugár meg a hídban egy alsó tranyó drain-source feszültsége legyen.
Pedig 20 éve ezekkel is csináltak tápokat, nem is akármekkorákat. ( 56 V/60 A és 56 V/120 A ) Pl a Westel tornyok aljában volt akksitöltésre. A gate-meghajtás úgy nézett ki, mint amiről már egyszer beszéltünk. Kis trafó, utánna valami RC tag, aztán 15 V-os CMOS schmitt trigger, aztán kis tranyókból emmitterkövető, a végén meg IRF 540, 9540 adta az áramot. Ezek a drain-nekkel lógtak össze. Ehhez persze már kellett szigetelt segédtáp. 25 kHz körül ment, szép nagy darab volt, 3 f-ról.
Igen ezeket is olyasmi tápból szedtem. Az a táp egy két tranyós forward volt.
Ne eröltessem ezt a fetet ilyen tápra? Próbáljam meg a forwardot? Vagy vegyem vissza a frekit 30KHz-re és nem lesznek akkora gondok? Ezt a gate töltés (nC) dolgot hogy lehet kiszámolni?
Sziasztok!
A képen egy DVD lejátszó kapcsoló üzemű tápja látható, amelyen a SMO2659R jelű IC környéke igen csak meg van feketedve. Lehet ez a gondja? Egyáltalán nem reagál semmire. Köszi!
Adatlapban meg szokták adni, de úgy látom a tiedben ez nincs benne.
Visszaveszed a frekit, aztán megy. De ezeket inkább csak kisérletezésre használd. Tanulni ezekkel is lehet.
A totál gate töltést kérdezed. Ez, ha jól láttam ennél a tranyónál nincs is megadva. Megmérheted úgy, hogy a bekapcsolás alatt nézed szkóppal a gate áramát. Az idő szerinti integrál adja a gate töltést. Vagyis, az áram görbe alatti területe lesz az a töltés, amit felzabált a FET. Meg ugyanezt kell belőle kivarázsolni. Erősebb meghajtással jó ez a tranyó, de ez nem a miniatür kategóriába tartozik.
Végül is benne van a diagrammok között, 400nC a tárolt töltése 10 V-ra feltöltve. Ez azért nem olyan vészes, de nem egy modern FET. Viszont, az 500W disszipáció elgondolkoztató. Egész jó AB osztályú végfokot lehetne belőle építeni... Legalábbis, jó nagy teljesítményűt. Hangosításra biztosan jó lenne.
Kérnék valakit, mondjon erre valamit. Bővebben: Link Köszönöm!
A hozzászólás módosítva: Jan 6, 2013
Már nem nagyon emlékszem, de olyan 100ns körül.
Szia!
Így nem lehet megmondani. Kezd el méricskélni hogy meddig jut el a fesz és ha az ic-ig igen és onnan nem megy tovább akkor valószínűleg az a probléma.
Valoszinu,hogy doglott az ic.A betap bizti ep?Gondolom,hogy ez is ilyen egyben kontroller-mosfet.
Valami. Hiába írom le hogy én mit csinálnék vele ha nincsen hozzá otthon felszerelésed. Nézd meg hogy van-e benne FET (TO220 tok), vagy az IC céláramkör, és direktben hajtotta a trafót (primer tekercs bekötéséből is kiderül). A kép alapján az utóbbira tippelnék mert TO tokot nem látok, viszont az IC környéke szép barna. Ha a teljesítménye nem volt több néhány W-nál (elvileg nem), akkor az IC helyettesíthető, a benne lévőről még adatlapot sem találni.
Jobban megnézve az nem SMO hanem KA5M02659RN
Nem lesz ebből mennyiségi erősítő.
![]() 25, de inkább 30 KHz-en megpróbálom. Ha nem engedem a kitöltést maximumra, akkor van ideje kapcsolni a fetnek nem? Nem egy frankó megoldás, de ki kéne próbálni ha nem hü..ség.
Ha ZVS rezonáns módban használod akkor fel tudod vinni 100kHz-ig, vagy akár fölé.
Ahogy Katt modnja 400nC, ami még nem halál. Véüglis ha az én meghajtó áramkörömön a aBJT-ket kicseréled TO-92 tokú 2N2222A és 2N3907A párra, akkor 3A feletti meghajtó áramod lesz, az meghajtja ezeket. De persze az eredeti krédésed az a 200ns kapcsolási idő volt, ami ezekkel azért necces. A keménykapcsoló módot szerintem elsősorban a dióda korlátozza, ami nagyon lassú. De amúgy inkább nézz körbe, olcsó FEtek iránt, SPafi bazárja stb. Köss párhuzamba több FETet, akkor hasonló Rdson-t kapsz, és persze jóval kisebb gate töltéssel.
Köszönöm a segítségedet, de én ezekkel a fetekkel akarok valamit kezdeni. Nem akarok egyből újat venni.
Megpróbálom a 2N2222A és 2N3907A párost. Van is a műhelyben.
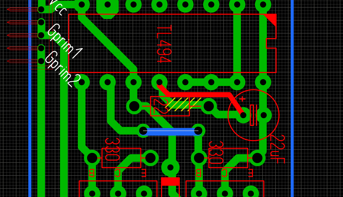
Elkészült az új tápegységem nyákrajza az előző alaplap méretei nyomán. Minden, a fő trafó is ugyan az, végülis annyi módosítást kapott, hogy 1-2 pozicíió fel lett cserélve, P=27m helyett 30 ill S=8 helyett 10 lett. A vezérlés külön kis kártyán lesz elérhető ezentúl. Valamint több, kissebb viszont LOW ESR kondikat kaptak. A gate trafó egy újjabban felfedezett autós erősítőből származó fő trafó lett. Így a lehető legegyszerűbb és a legszorosabb csatolási mód érhető el amely még átláthatóbb is. IRFP460-asok helyett viszont Ge Lee ajánlása alapján jobb STW20NK50Z-k lesznek benne. (így szerintem a G-S közötti zéner meg van oldva). A szekunder oldali egyenirányítás az előzőben még csak ultra gyors 15A/600V diódák voltak, (bár az is lassúnak tűnt) most inkább már megfelelő Schotthyk vannak benne.
Megkérek mindenkit, ha van kedvetek nézzük át együtt akár többen is több szem többet lát elv alapján, minden hibát és módosítást, ötletet szívesen elfogadok és kijavítok! Előre is köszi szépen!
Szia!
Sokkal jobban néz ki mint az elődje! Grat! Pár apróbb módosítási ötletem lenne. Az összes pirossal beleszerkesztett szerintem igy jobb lenne az áram útját tekintve.
Szia! Köszi szépen! Igen, ez így valóban jobb körnek tűnik. Módosítom.
Sziasztok!
Egy kapcsoló üzemű tápot bütykölök és a szekunder áramkörbe egy FET van beépítve PSMN015-100B, valaki el tudna magyarázni milyen szerepe van, és egy külön kijövetelhez kapcsolódik a főtrafón. Előre is köszi.
Így látatlanban azt mondanám, hogy nagy valószínűséggel szinkronegyenirányítást végez.
Röviden ennek a lényege annyi, hogy az egyenirányító dióda helyére berak egy FETet úgy, hogy annak az antiparralel diódája legyen egyenirányító diódaként. Ezen felül, amikor áram folyik a diódán, a FETet bekapcsolja, és amikor az áram lemegy, akkor kikapcsolja. Ennek a FETnek az Rdsonja 15mOhm, így belátható könnyen, hogy monjduk 10A áram esetén csak 150mV fog esni a kb 700mV helyett, ezzel csökkennek az egyenirányítási veszteségek. Bizonyos topológiák esetén ezt a szinkronegyenirányító FETet meg lehet hajtani a főtrafóról bizonyos korlátozások mellett. Remélem segítettem.
Szia!
A segédpanelről a két 0.15Ohm-os ellenállást jobb lenne leköltöztetni a főpanelre. A Voodoo1.gif képen szereplő C10,C11 MKP kondenzátorokat jó lenne beletervezni az áramkörbe, ha lehet minél közelebb a hídhoz. Ezek lehetnek furat szereltek is. A segédtáp BD241-el megvalósított stabilizátora után be kéne tenni kondit. A segédpanelen szintén kellene a tápra kondi, mert a gate trafó meghajtása szép ingadozásokat fog okozni a segédtápon. A Voodoo2.gif képen a vezérlő IC tápfesz hidegítő kondi helyes bekötését a piros vonal jelöli. A sárgával csíkozottat töröld le. A gate meghajtó trafó szerintem rosszul van bekötve, mert egyszerre fog nyitni az összes FET.
Igen segítettél és nagyon köszönöm de fel is tennék egy másik kérdést ha nem zavarlak vele, a primer oldalon van egy STIL04-T5 limiter ez mit limitál és hogyan, azert teszem fel ezeket a kérdéseket mert van 2 látszólag egyforma táp csak az egyikből hiányoznak ezek az áramkörök már gyárilag.
Amikor bekapcsolod a tápot a sok puffer (primeren és szekudneren) rövidzárat jelentene és leverné a biztosítékot (a benne lévő üvegbiztit vagy akármit, meg az óránál lévőt is).
Erre alkalmaznak NTC-t, vagy ellenállást amit aztán relével átkapcsolnak, de ez a cucc is hasonlót csinál. A diódahíd helyett vagy mellé kell rakniaz adatlap szerint, és úgy egyenirányít, hogy korlátozza a bekapcsoláskor fellépő áramot, hogy az ne szökjön az egekbe.
Köszi a félvilágítást, szerinted ha én egy ilyen tápba berakok egy nagyobb vezérlő FET-et, diódát, trafót, képes lesz leadni 300W -ot, (most 200W -rá van méretezve) vagy egyéb átalakítás is szükséges lenne, pld. méri a kimenő áramot és amúgy sem engedné 200W fölé?
A hozzászólás módosítva: Jan 7, 2013
|
Bejelentkezés
Hirdetés |




Mondjuk meg is jegyzem mindig, hogy rám nem jelent veszélyt, tudom, hová nem szabad nyúlni, más elől meg elzárom









