Fórum témák

» Több friss téma
Fórum » Kiégett izzó visszajelzése
 
Témaindító: nzperx, idő: Máj 19, 2007
Témakörök:
Lapozás: OK   4 / 7
(#) akos70 válasza didyman hozzászólására (») Márc 14, 2011 /
 
Szerintem is leolvad az a hátsólámpabúra, ha 5W-os izzó helyett 10-es kerül bele. Meg az 1nm2-es vezeték se fogja bírni. (Gondold el, van aki még az utánfutócsatlakozót is ráköti. Skandallum.)
(#) didyman válasza akos70 hozzászólására (») Márc 14, 2011 /
 
Mond, mennyi autót ismersz közelről, lámpaügyileg? És mennyit javítasz ilyen elba.ott megoldás miatt esetleg egy-két évvel már a kókányolás után rejtélyes foglalathibákkal, meg műanyagba beleszorult izzóval? Nyilván hülyeségből írom, hogy a foglalat mellé írt értéket be kell tartani, de nyilván nem te fogod kifizetni az esetleg komplett cserés lámpatest esetleg többtízezres árát, vagy ha neadjisten tűzveszélyessé válik, majd akkor is azt fogod mondani, hogy dehát a kábel elbírja? Írnék neked történeteket, mivel dolgozom a helyi autószerelőnek, de bízom benne, hogy enélkül is komolyan veszed.
(#) akos70 válasza didyman hozzászólására (») Márc 14, 2011 /
 
Szerintem ne menjünk át személyeskedésbe, a szakértelmedet meg a jószándékodat sem akarom megkérdőjelezni. Elméleti dolgokról írsz, hozzám közelebb esik a gyakorlat.
Igen, sok autót ismerek közelről lámpaügyileg. Ugyanolyan minőségű, ugyanolyan anyagból készült foglalata szokott lenni az 5 wattos izzónak, mint a 21-esnek pár centivel arrébb, ugyanabban a lámpatestben. A csatlakozójában is ugyanolyan (erős vagy silány) érintkezők vannak. Ha a 21-est bírja, talán a tízest is. Van, amelyik 20 év után is fényes, a másikban meg pár év után eloxidálódik, megolvad a műanyag, az előírt izzóval is. Azt sem tartom túl valószínűnek, hogy a vezetékre jutó közel fél amperes többlet miatt válik tűzveszélyessé az az autó.
(#) akos70 válasza akos70 hozzászólására (») Márc 14, 2011 /
 
A foglalatok mellé írt teljesítményadatokról eszembe jutott egy költői kérdés: vajon mi az oka, hogy divatba hozták pl. a 21/5W-os izzók helyett a 21/4-est (aminek a helyére persze nem megy be a 21/5-ös) Vagy a 4 wattos első helyzetjelző-izzó helyett a 6-os? Gondolni sem merem, hogy az, hogy az előbbi 60Ft-ba kerül, az utóbbi meg 600-ba.
(#) didyman válasza akos70 hozzászólására (») Márc 14, 2011 /
 
Nem állt szándékomban, bocs, ha így látszott. Én sem elméleti dolgokról beszélek. A leányzó fekvése azért más, mert ha valamit nem a gyári ajánlottra cserélnek ki, akkor konstrukciós hibától függetlenül rá lehet fogni bármit. Az meg talán értelemszerű, hogy a 21W-os izzók sokkal kevesebb üzemórát futnak, így ott a foglalat terhelése teljesen más, mint a szinte állandóan üzemelő 5W-osok esetében, ezért nem lehet rögtön összevetni a kettőt. Egyedül a ködlámpa van olykor tartósabban üzemeltetve, az index átlagolva máris egy 10W körüli értéket ad, szintén ciklikusan, rövid ideig, nagyon ritkán hosszabb ideig.
(#) didyman válasza akos70 hozzászólására (») Márc 14, 2011 /
 
Hova gondolsz. Méghogy üzlet van ebben? Skandalum.
(#) akos70 válasza didyman hozzászólására (») Márc 14, 2011 /
 
Az kizárt dolog mert nem tudom.
(#) Kinka István válasza Barret hozzászólására (») Márc 14, 2011 /
 
Szia!
Ilyen REED relés figyelőt használtak a Volvókban is. Az érdekessége az volt,hogy dupla tekercset tettek a REED patronra. Az egyik tekercsen a jobb-, a másikon baloldali világítás ment át,de fordított irányban. Így hibátlan izzóknál a két mágneses tér kioltotta egymást,izzó kiégéskor az egyik áram csökkent, (így az eredő mágneses tér nőtt,) s a relé bekapcsolta a hibajelző izzót. Világítási körönként külön reléje volt a helyzetjelzőnek,fényszóróknak. Ezzel a módszerrel minden páros lámpának készíthető visszajelző.
(#) Barret válasza Kinka István hozzászólására (») Márc 15, 2011 /
 
Ez igen! Akkor ez a megoldás a téma indítójának.
Jó ez az ötlet.
(#) Barret válasza akos70 hozzászólására (») Márc 15, 2011 1 /
 
Évek óta felemás ízzókkal járok,semmi gond nincs belőle!
Nem egyforma a 2 hátsólámpám,és az egyikbe 10 Wattos égőt tettem,így egyforma a fény erő.
(#) didyman válasza Kinka István hozzászólására (») Márc 15, 2011 /
 
Ez frappáns megfejtés!
(#) akos70 válasza didyman hozzászólására (») Márc 15, 2011 /
 
Tényleg az. Én izzítórelében találkoztam ilyen megoldással. A gyertyák vezetői egyenként vannak feltekerve a Reed-relére, úgy, hogy ha mindben folyik az áram, nem húz be a relé, ha viszont nem jó 1-2 gyertya, meghúz a relé, és ilyenkor az izzításvisszajelző nem világít a műszerfalon, ezzel jelezve a hibát.
(#) geza84 válasza Kinka István hozzászólására (») Márc 15, 2011 /
 
Ez is nagyon tetszik! Ezt nem is kell méretezni, nagyon egyszerűen működik! Tök jó!
Erről van szó?
(#) Kinka István válasza geza84 hozzászólására (») Márc 15, 2011 /
 
Szia!
Igen,erről írtam.
(#) geza84 válasza Kinka István hozzászólására (») Márc 15, 2011 /
 
Épp ezeket nézegetem, van 2 fajta, a régebbi sárga színű, aminek 15 lába van, és az újabb piros színű, aminek 13 lába van. Volt régen még fekete is, de azok helyett jó a sárga.
Belső felépítést nem tudsz? Melyik lábak tartoznak össze? Vagy közös test van? Melyik láb megy a jelző LED-re? Gondolom a LED miatt valamelyik láb +12V-ra megy. De melyik?
(#) vargaf válasza geza84 hozzászólására (») Márc 16, 2011 / 1
 
Szia!

A Rádiótechnika 1991-es Évkönyvében van egy féklámpa kiégést figyelő kapcsolás, amit természetesen nem csak a féklámpa ellenőrzésére, hanem minden párban működő lámpa figyelésére alkalmas. Én már 10 éve ezt használom, nagyon megbízható.

Üdv.: Feri
(#) vargaf válasza vargaf hozzászólására (») Márc 16, 2011 / 1
 
A cikk második része.
(#) laza hozzászólása Márc 17, 2011 /
 
Üdv mindenkinek!
Én egyszer egy "gyári" index ellenőrt építettem be a kocsimba az utánfutó ellenőrzéséhez. Ez egy hihetetlenül egyszerű és elmés reed-relé alapú eszköz volt.:
Állt egy műanyag csőbe épített reed-reléből, egy LED és ellenállás összeforrasztott zsugorcsövezett szerelvényből, aminek a műszerfal környékén testet kellett adni, valamint a lényeg, egy a műanyagcsőre tekert kb. 8 menetes huzalból, aminek két végén egy lapos gyorscsatlakozó apa és anya volt, egyik lazán közösítve a reed relével. Az ötlet lényege pedig abból állt, hogy ez a néhány menet kívül 2-3 csík olvadékragasztóval egymáshoz volt rögzítve, de elmozdítható volt a csövön. A "kalibráláskor" kívánt helyre csúsztatás után szig.-szalaggal rögzít, és kész is az egész.
(#) geza84 válasza laza hozzászólására (») Márc 17, 2011 /
 
Ez házi bárkacs vagy valami boltban megvehető kütyü?
Mert akkor érdekelne, hogy hol lehet ilyet kapni!
Bár ezt a kalibrálás dolgot még nem értem...
(#) akos70 válasza geza84 hozzászólására (») Márc 17, 2011 /
 
Bármelyik autósboltban megvehető, kb. 1500 Ft.
Irányjelző visszajelzésre van kalibrálva, tehát 2X21 wattra még nem jelez, 3X21-re már igen. És ez ugye pont fordítva dolgozik, mint ahogy szeretnéd, mert akkor jelez, ha működik a lámpa (nem a hibát jelzi).
(#) laza hozzászólása Márc 18, 2011 /
 
Igen, ez fordítva működik, még ha a célja az is. De ez csak részletkérdés. Az elv, és ezzel egy megvalósítási lehetőség ismertetése volt a célom. A kalibrálás alatt pedig a tekercs tologatását értettem. A tekercs által keltett mágneses mező reed-relére jutó erőssége állítható így, és ezáltal a bekapcsolási küszöb. Ezzel a beállítással meglepően finoman lehetett változtatni a beállításokat. Szerintem akár 1-2W-os változást is stabilan ki lehetne mutatni.
(#) Kinka István válasza geza84 hozzászólására (») Márc 18, 2011 /
 
Szia!
Elég rég volt a kezembe,de bekötése a Bosch számok alapján megoldható.
31-test, 54-féklámpa, 56a-távolsági fényszóró, 56b-tompított fényszóró, 58-hátsó helyzetjelző, 57-első helyzetjelző. A számok melletti L és R a bal és a jobb izzókra menő kivezetést jelöli. A bemenetet a L és R nélküli számok jelzik. A K kivezetés a kontroll lámpára megy.
(#) Zolg válasza didyman hozzászólására (») Jan 15, 2013 /
 
Kicsit felfrissíteném a témát egy apró csavarral. Eddig számomra ez a legszimpatikusabb megoldás, csak egy (remélem nem túl buta)kérdésem van:
mit szólna szerintetek hozzá az áramkör ha nem egyen hanem váltó áramú körben szeretnék izzó áramot figyelni? Pontosítok:
Van egy áramköröm amit egy PIC vezérel. Felada az hogy sorosan kommunikál és reléket vezérel, reléken kapcsolt oldalán pedig izzók vannak, 5VAC vagy 10 VAC tápfeszültséggel, napszaktól függően (10W a teljesítmény). Azt szeretném figyelni hogy ki van-e égve az izzó ha ki van akkor a PIC egyik bemenetére TTL(!) 1-esre van szükségem. A kérdés pedig pontosan az hogy nem okoznak gondot a potenciál különbségek az OPA-nak? 5VAC,10VAC,5VDC? Sajnos az analóg nem fekszik annyirra, lehet hogy túlagyalom...szerintetek?
(#) Zolg válasza pixels hozzászólására (») Jan 15, 2013 /
 
Kicsit felfrissíteném a témát egy apró csavarral. Eddig számomra ez a legszimpatikusabb megoldás, annyi módosítással hogy dióda helyett ellenállás. Csak egy (remélem nem túl buta)kérdésem van:
mit szólna szerintetek hozzá az áramkör ha nem egyen hanem váltó áramú körben szeretnék izzó áramot figyelni? Pontosítok:
Van egy áramköröm amit egy PIC vezérel. Felada az hogy sorosan kommunikál és reléket vezérel, reléken kapcsolt oldalán pedig izzók vannak, 5VAC vagy 10 VAC tápfeszültséggel, napszaktól függően (10W a teljesítmény). Azt szeretném figyelni hogy ki van-e égve az izzó ha ki van akkor a PIC egyik bemenetére TTL(!) 1-esre van szükségem. A kérdés pedig pontosan az hogy nem okoznak gondot a potenciál különbségek az OPA-nak? 5VAC,10VAC,5VDC? Sajnos az analóg nem fekszik annyirra, lehet hogy túlagyalom...szerintetek?
(#) proli007 válasza Zolg hozzászólására (») Jan 16, 2013 /
 
Hello!
- Egy OPA bemeneti feszültsége nem lehet magasabb, mint a tápfeszültsége.
- A rajzon lévő kapcsolás, csak egyenáramra megfelelő, hiába tennél ellenállást a dióda helyett. Hiszen a váltófeszültség "fel-le rohangálna" +- 5..10V között. (Csúcsértéket nem is számolva.)
- A kapcsolás alapvetően az izzón átfolyó áramot figyeli. Ha a figyelő ellenállás nem a tápoldalon lenne, hanem a GND (közös) oldalon, akkor még érzékelhető lenne az áram. De ezt is egyenirányítani kellene.
- De ezzel a kapcsolással csak akkor tudod érzékelni az izzó kiégését, ha tudod hogy "be van kapcsolva az izzó, és még sem folyik az áram". Mert ha a relé ki van kapcsolva, akkor sincs áram. Vagy is a programba csak akkor kellene figyelni a kiégést, mikor az izzó be is van kapcsolva. Kikapcsolt állapotban nem, mert akkor mindig kiégést fog mutatni.
- Gondot okozhat, hogy a váltakozóáram amiről az izzók táplálkoznak összekötésben kellene lenni a PIC tápfeszültségének GND potenciáljával.
Tehát itt számtalan kérdés merülhet fel. kompromisszumokat kel mindenképpen kötni.
Ha az megfelelő, hogy az izzó figyelése akkor történik mikor az izzó ki van kapcsolva (vagy is bekapcsolt állapotában hatástalan a figyelés), akkor esetleg van javaslatom a megoldásra.
üdv! proli007
A hozzászólás módosítva: Jan 16, 2013
(#) Sebi válasza Zolg hozzászólására (») Jan 16, 2013 / 1
 
Ha teljesen független feszültségek(nek KELL lenniük), akkor optocsatolót lehet alkalmazni. Ehhez olyan ellenállást kell sorbakötni az izzókkal, amin az üzemi áram hatására 1,5V körüli feszültség ébred -ennyi kell kb, hogy az optó LED "világítson". A LED-nek kell még egy antiparalel dióda. A tranzisztor oldalon - a felhúzott kollektoron - 50Hz-es szép négyszögjelet kapsz, amit bevihetsz a PIC-be. Az remélhetőleg nem gond, hogy ezt kell fogadni egy bemeneten, de ha igen akkor lehet belőle TTL jelet is faragni.
A hozzászólás módosítva: Jan 16, 2013

Re.GIF
    
(#) Zolg válasza proli007 hozzászólására (») Jan 16, 2013 /
 
Hmmm...értem,akkor jogosak voltak az aggájaim. Viszont túlbonyolítani sem szeretném, hiszek abban, hogy minél egyszerűbb egy kapcsolás annál biztosabb a működése. Mindenképpen érdekel a kikapcsolt állapotnál vizsgálásról az elméleted, mert ezt egyszerűen megoldom szoftverből. Ráadásul a PIC tápjának és az izzók tápjának nem közös a földje, így ez tovább bonyolítaná a dolgot.
(#) Zolg válasza Sebi hozzászólására (») Jan 16, 2013 /
 
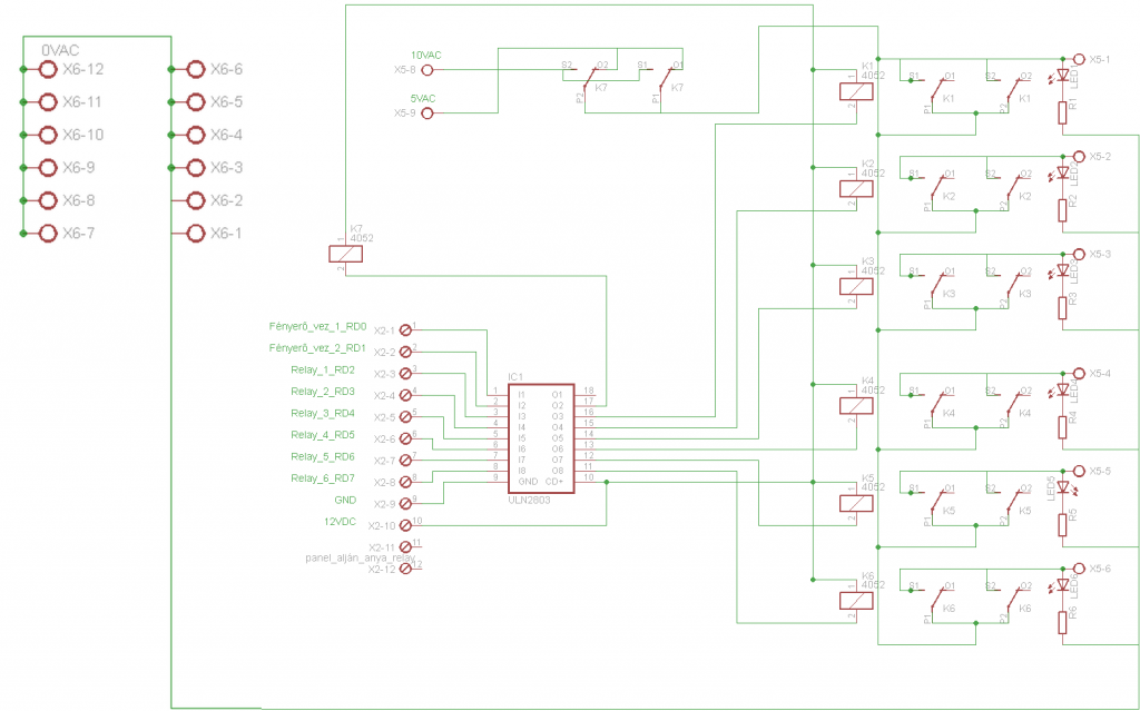
Így a kapcsolási rajz alapján már teljesen egyértelmű, és teljesen jól működőnek látszik. Az 50 Hz-es négyszögjelet remekül le tudnám kezelni PIC-ben szoftverből, nem okozna problémát, csak egy problémám van (habár még nekem is kicsit fura a kijelentés): nem szeretnék ennyi alkatrészt felhasználni. Azt is megmondom miért, elég sok példány fog készülni az áramkörből és időben nagyon meghosszítaná (van ilyen szó??!! )az összeforrasztást, habár ezt még "meg kell vitatnom magammal" és mindenképpen köszönöm, ez az első jó megoldás! Segítségként felrakom a kimeneti panel kapcs rajzát, nekem minden egyértelmű, de ha mégsem az akkor kérdezzetek bátran. A 12VDC teljesen más potenciálú mint a 10VAC és az 5VAC (nem közös a föld). Viszont a váltó körben azonos a GND.
(#) proli007 válasza Zolg hozzászólására (») Jan 16, 2013 /
 
Hello!
Megrajzoltam. Természetesen ki nem próbáltam az rád vár. A feltételezett működési elmélet a következő:
- Amikor a relé ki van kapcsolva, U1 világít, U2 nem. Hiszen U2-öt az izzó "rövidrezárja".
- Amikor a relé be van kapcsolva, U1 nem világít mert a relé kontaktusa rövidrezárja, U2 pedig világít, mert a lámpa feszültsége kerül rá.
- Ha a relé ki van kapcsolva, és az izzó kiégett, mind két opto világít. Tekintve hogy a kimeneti tranyók sorba vannak kötve (ÉS kapcsolat), csak akkor lesz a kimeneten magas szint, ha mind két tranyó nyitva van. Vagy is mind két opto világít. Ekkor a PIC magas szintű jelzést kap.
- A galvanikus elválasztást az optocsatolók biztosítják. Mivel több csatorna van, minden teszt áramkör megkapja a váltófeszültségű tápot, így csak egy-egy vezetéket kell a vizsgált izzókhoz húzni.
- A 100nF azért kell, mert a váltóáram nullpontjában az optok nem világítanak, ezt szűri. Az ezt követő RC tag pedig a tranziens lökések (relé kontakt hiba) hamis riasztását hivatott kivédeni.
- A lámpák optocsatoló tranzisztorai, akár párhuzamosan is lehetne kötni, így a hiba megállapítására csak egy bement szükséges, de ekkor nem tudni melyik izzó van kiégve. (Persze ha minden lámpát bekapcsolsz, és egyenként ki, akkor meg lehet tudni melyik izzók vannak kiégve.) De ez igény és szoftver kérdése már.
üdv! proli007
A hozzászólás módosítva: Jan 17, 2013
(#) Sebi válasza Zolg hozzászólására (») Jan 16, 2013 /
 
Nos, ha az 50Hz-et kezeled, egyszerűsödik az áramkör. Ha még egyszerűbbet szeretnél, akkor közösíteni lehet a váltó oldal közösét a DC GND-vel - hiszen az is galvanikusan le van választva a hálózatról.
Ha már a sok alkatrészről esett szó: miért relék? Triac-kal olcsóbban és kisebb helyigénnyel kivitelezhető a dolog...

Re.GIF
    
Következő: »»   4 / 7
Bejelentkezés

Belépés

Hirdetés
XDT.hu
Az oldalon sütiket használunk a helyes működéshez. Bővebb információt az adatvédelmi szabályzatban olvashatsz. Megértettem