Fórum témák
» Több friss téma |
Fórum » Kapcsolóüzemű táp autóba Hi-Fi-hez
Gyűjtöm a zsét,mert a 200W 8-om gangszóró nem olcsó!(nekem)
Nem szeretném kinyírni! Köszönök mindent!!!!
Üdv!
építeni szeretnék egy erőlködőt autóba illetve kettőt egyet magamnak egyet szívességből, találtam egy egyszerü inverter kapcsolást táplálásra, és a Tali-tól rendelnék hozzá vasmagot és ferrit rudat, de nem találom a megrendelésről semmi leírást. Ezt a feltüntetett email címre kéne elküldeni oly formában például: Ha toroid gyűrű és ferrit rúd kell emailbe elküldöm ezt: 1041-1480-22-3 1051-3070-20-9 ?? Előre is köszönöm a segítséget!
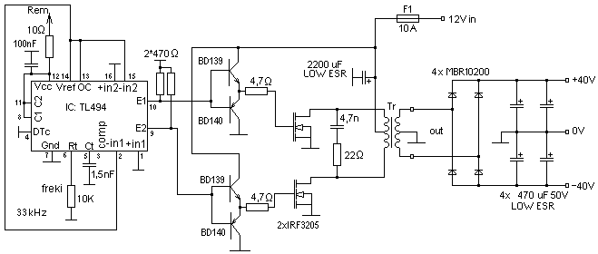
Ezt ne építsd meg, mert ez egy őskövület. Ilyen tápokta találtak ki rengeted cél íc.t TL494 SG3525, megy ilyenek. Azokhoz is találsz rajzot és sokkal jobbak mint ez.
A kérdésed voltaképpen mi is? Nem tudok rájönni. A Talinál degeneráltak kezelik a levelezést. Nekem soha nem válaszoltak normálisan. Aztán telefonálgattam és ha nagy nehezen fölvették, akkor sem beszélt az ember nyomon. Én inkább nem szenvedek velük. Olyan mint ha a piacon kéne egy kínainak elmondani mit akarsz. Na nee! Inkább keresd meg itt a fórumon priviben a lorylaci -t Ő szokott vásárolni sok cuccot és ha valakinek kell, el is ad. Különben amit kinéztél nem is lenne jó erre a célra. Inkább M2TNC anyagot válassz vagy más gyártótól hasonló minőségű cuccot. Az első magod keresztmetszete Ae=111 Ilyen magot kitermelhetsz rossz pc tápból is csak az nem toroid, hanem E mag. A ferrit rúd helyett szintén a pc tápból ki szedheted a sárga nagy toroid magot. Az bisztos megfelelő lesz oda. Szerintem így sokkal olcsóbban megúszod mintha vennél. Milyen kimenő feszre és teljesítményre van szükséged?
Amellett hogy részben csatlakozom az előttem szólóhoz, nem igazán értem hogy miért akarsz ilyet építeni. Hirdettem itt a fórumon gyárit 6000Ft-ért ami hibátlan, benne van a táp meg a 4 csatornás végfok, csatlakozók, kezelőszervek, alu doboz stb (persze ezt azt árat is sokallták, fele ennyiért megvették volna ezért még megvan). Ennyi pénzből talán a tápot tudod megépíteni, és akkor még hol a többi...
Taliékkal kapcsolatban pedig konkrétummal kell zaklatni a Litavecz urat és akkor segít. Ha nagy teljesítmény kell, akkor 60x30x20-as méretű M2TNC anyagú gyűrűt kérjél tőle (kb. 1500Ft). Ha 150-250W is elég, akkor pedig 36x23x15-öst. Talán van a kettő közt is valami méret, de erre már nem emlékszem. A vezérlést pedig az UCC2808, TL494, vagy SG35xx IC-k valamelyikével kell megcsinálni, azt a rajzot amit csatoltál felejtsd el. A hozzászólás módosítva: Jan 19, 2013
Üdv ezt ni szeretném megépíteni ehhez ha jól rémlik a datasheet +-25 V kellene kissé túlméretezve hogy ne legyen túl nagy hűtés igénye, ehhez milyen kapcsolást javasolnál konkrétan ami pc tápból kinyerhető vasakkal működne?
Köszi előre is!
Ha egyszerűek kellenek ezekkel is lehet próbálkozni, toroiddal is meg pc vassal is.
A hozzászólás módosítva: Jan 19, 2013
Ehhez hol találhatok képletet amivel kiszámolhatom a trafóra vonatkozó adatokat?Menetszám magtípus és a többi
Jó tudom fárasztó vagyok de első inverterem lesz és nem akarok elsőre próbálkozás és félreszámolgatás miatt erdőtüzet okozni a műhelyemben
Igen a PC vasból ki tudsz könnyedén szedni 200W-ot. Az meg több is mint elég 2 olyan végfokhoz amit építeni akarsz.
Itt egy jó hely. Egyszerű. B=0,17T fölé ne menj. mert nem fogja bírni a mag. Mondjuk 50KHz-nél.
SKORI trafó méretezője
Megelőztél emmzolee én is SKORIT ajánlottam volna.
Lehet bagatell kérdés de a trafó primer oldalán az áramerősséget, hogyan méretezzük? Kapcsolóüzemű tápoknál 5A/mm2 -es áramsűrűséggel mindig számolhatunk? A hozzászólás módosítva: Jan 19, 2013
Hűtéstől, kiviteltől, felhasználástól függ. Egy gyűrű esetében simán megengedhető 6-8A/mm2 is, hegesztőben meg még több, tehát 4-5-el simán számolhatsz.
Igen annyival mindig számolhatsz. Ha marad még hely a trafón, akkor lehet még tekerni rá huzalt, mert annál kisebb lesz a réz veszteség. De az is lehet, hogy még az 5A/mm2 sem fér rá. Akkor meg kevesebbet tekerj. Ez a trafó betekercselhetőségétől függ. Ha ventivel hűtöd a cuccot folyamatosan, akkor 10A/mm2-ig el lehet menni.
A hozzászólás módosítva: Jan 19, 2013
Egy PC trafó áttekeréséhez számolgattam. Kérdezném, hogy jók a számolt adatok? 280 wattal számoltam 50 kHz-el.
Primer(2x13.5V): 2x4 menet 29 szál 0.3mm Szekunder(2x40V): 2x11 menet 10 szál 0.3mm
Az alábbi rajzhoz készítettem egy nyákot, rá néznétek, hogy jó-e? Köszi.
Az csak egy dolog.
A nagyáramú résznél a lehető legrövidebb vezetősávok alkalmazhatóak. Törekedj a csillagpontos táp ellátásra. Tehát. Az ic, a dupla tranyós fetmeghajtó, és a fetek 1 ponton érintkezzenek. egymással. Ne egymás után következzenek. Így nem lesz durva potenciál különbség ami a vezetősávon esik le, amitől aztán nem zárna le rendesen az egyik fet és füst.
Aha értem amit mondasz, de nem tudnál esetleg egy képet vagy rajzot mutatni azért példának? Köszi.
A téma képei közt szétnézel, kiválasztasz néhány nyákrajzot (olyanokról, ami a kívánalmaidhoz hasonlít), annak alapján csinálsz nyáktervet, itt bemutatod, és elbírálják (segítenek; ha kell, hol javítsd). Minden áramkör egyedi (hacsak nem utánépítés 1-1), ezért magadnak kell tervezni.
A hozzászólás módosítva: Jan 21, 2013
Pl itt van egy nyákterv, ahol minden rendesen a helyére került. Figyelve a gate vezetősávok rövidségére és fetek vezetékelésére. Vannak benne hidegítő kondik.
Direkt nem autós változatot tettem be hanem 230-asat. Így majd tényleg a fórum segítségével meg lehet tanulni mire kell figyelni. Azt kell mondjam, hogy vagy 2-3 éve én is ebben a cipőben jártam és ugyan így elmondták itt. Esetleg keress vissza a hozzászólásaimra. Azt is elmondták, és a nyáktervemen bejelölték, hogy mik a hibák, és mire figyeljek oda. Szánj rá 1 napot. Nézz utána itt a topicban, aztán csinálj egy tervet. Aztán ki lesz kupálva. Remélem más is segít majd, mert én sem vagyok profi és nem is mindig vagyok itt. A hozzászólás módosítva: Jan 21, 2013
Ezt 'Gery88'-nak írtad!
![]() A hozzászólás módosítva: Jan 21, 2013
Köszönöm szépen mindkettőtök segítségét.
Üdv!
Tud valaki segíteni,hogy hogy is kéne átkötni a PC trafót?Ami nekem van az gyárilag így van bekötve. |
Bejelentkezés
Hirdetés |
















