Fórum témák
» Több friss téma |
Szigorúan szakmai szempontból érveltem. Nekem az ellen sincsen kifogásom, ha valaki egy 1000W-os A osztályú erősítőn hallgat 10W-al zenét.
Mindössze arra kívántam rávilágítani, hogy ( szerintem) az A osztály sajátjának tekintett hanghoz elég 500mA nyugalmi áram is. Nem akarom vitában senki meggyőződését megváltoztatni.
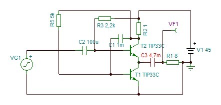
A képen látható viszont egy valóban különleges A osztályú kapcsolás 1969-ből, egy Morvai nevezetű magyartól.
Az elrendezés megteszi nekünk azt a szívességet, hogy 1A nyugalmi áram mellett ad akkora kivezérelhetőséget, ami 2A mellett járna és mellékhatásként 10dB-el csökkenti az áramgenerátoros emitter követő torzítását. Tehát a kapcsolással olyan torzítást érhetünk el, amit egy sima emitter követővel soha és mindezt fele hőtermelés mellett...
Az előbbi kapcsolás buffernek átdolgozva. Én nem tudom megmérni a torzítását, olyan 0,2% körül lehet 300MHz-n.
Ehhez manapság 20-30 db tranzisztort kell beintegrálni egy tokba. Ahogyan Záborszky szabadalmát sem használta fel soha senki, úgy ezt sem, mert ebben a szakmában az irigység, még a pénznél is fontosabb. A hozzászólás módosítva: Feb 1, 2013
A fából vaskarika.. azaz "A" osztályú 50W, "AB" osztályú hatásfokkal..
Az "A" osztályú erősítők lényege az, hogy a kimeneti tranzisztorok sohasem zárnak le. Bár a személyes véleményem az, hogy 500mA nyugalmi áram felett már nem hoz változást a nyugalmi áram további növelése, mégis kidolgoztam egy kapcsolást az "A" osztály kedvelőinek. Alapáramkörnek a JLH-t választottam, mert a kapcsolás hangja rendkívül hallgatható. A feladat az volt, hogy 5A nyugalmi áram mellett tudjon a kapcsolás 40Vpp kimeneti feszültséget, de úgy, hogy eközben mégse disszipáljon el 200W, ami egy hagyományos "A" osztály mellett mindenképpen bekövetkezik 40Vpp esetén. A kapcsolás valódi fából vaskarika, ugyanis a kimenetet adó tranzisztorok árama 5A, ám a rajtuk lévő feszültség sohasem haladja meg a +-5V-ot, így a nyugalmi disszipáció csak 50W, ami azért hagyományos méretű hűtőbordákkal és tápegységekkel kezelhető. A kapcsolás működése röviden. Az "A" osztályú kimenet +-5V-os tápja rá van ültetve a kimeneti feszültségre ( lebegő táp). Ezzel elérhető volt, hogy az egyik transzformátor adja a nyugalmi áramhoz szükséges teljesítményt ( ami így elég kicsi trafó is lehet) és a kivezérlés során kivett teljesítményt pedig a másik transzformátor adja. A hatásfok így az "AB" osztályú erősítők hatásfokát közelíti, miközben a kimenő tranzisztorok egy pillanatra sem zárnak le. Végső soron egy kis feszültségű, kis teljesítményű "A" osztályú erősítő és egy "H" osztályú erősítő került egybeépítésre, egy "tiszta B" osztályú buffer segítségével. A szimulátor kedvelők figyelmét felhívom arra, hogy a transzformátorok szimulálása során fokozattan ügyeljenek arra, hogy a 230V-os betáplálás ne legyen csatolásban, mert a szimulációban ez hibát okoz. Tehát ez itt JLH "H" osztályban. A hozzászólás módosítva: Feb 14, 2013
Mintha valaha láttam volna a RT.-ban hasonló megoldást, csak akkor még nem érdekelt az "A" osztály, phöjj, de meleg alapon...
Én nem láttam az RT-ben hasonló megoldást.
Nem veszek mérget rá, régebben azt lapozgattam (tizenévvel ezelőttig) de valahol találkoztam ezzel a megoldással. Mindenképpen jól jön azoknak, akik igénylik a nagyobb kimenő teljesítményt.
Sipos Gyula rádiókészülékek és hangerősítők építése című könyv 150. oldalán van hasonló.
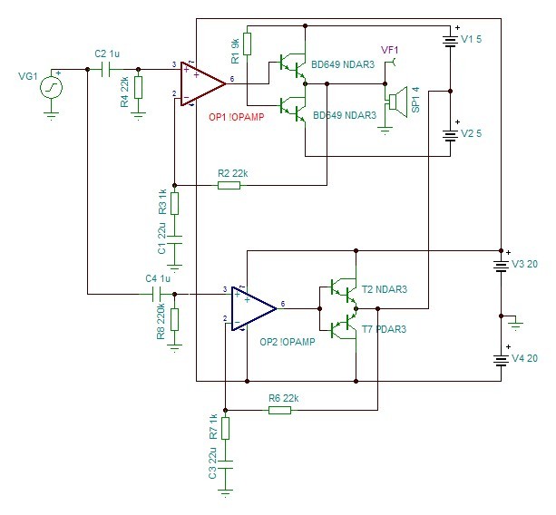
Ismét bemutatok egy különleges A osztályú kapcsolást.
Az elrendezés különlegessége az, hogy egy kis teljesítményű A osztályú végfokozat tápfeszültségére ültetjük rá a kimeneti jelet, amit egy tiszta B osztályú erősítővel állítunk elő. Az eredmény egy nagyjából AB osztályú hatásfokú teljes értékű A osztályú erősítő, aminek egyszerűen nincsen keresztezési torzítása. A kapcsolás továbbfejleszthető azzal, ha a B osztályú erősítőt kicseréljük egy D osztályúra. Az elrendezéssel akár 100W teljesítményű A osztályú erősítő is megvalósítható, ekkor az A osztályú erősítő nyugalmi áramát 8A-re kell állítani és a B osztályú erősítő tápfeszültségét fel kell emelni +-33V-ra. Ez hagyományos A osztályban 500W disszipációval járna... Ügyelni kell arra, hogy az A osztályú erősítőhöz rail to rail típusú opamp-ot válasszunk, míg a B osztályú erősítőbe nagyfeszültségű típus kerüljön. A kapcsolás egy lehetséges megvalósítását elhelyeztem a JLH topicban.
Talált, süllyedt...
Tudtam, hogy láttam valahol. A Szerző említi, hogy bizonyos fázistolások, forgatások felléphetnek, valamint 15W a kivehető teljesítmény. Szóval tudja az ördög, mit ér el az ember, ha kikínlódik egy ilyen kapcsolást... "Járt utat a járatlanért..."
Így van az ott közölt kapcsolás gyakorlatilag azonos azzal amit az A osztályú erősítőkbe feltettem.
Én azt olvasom Sípostól, hogy "Ez a megoldás igen sok előnnyel jár, úgyszólván hátrányok nélkül."
Ráadásul én kihagytam a második műveleti erősítőt a fázistolásával együtt. Sípos kapcsolása tényleg csak 15W, de ez amit én feltettem tényleg 40-50W-os. A hozzászólás módosítva: Feb 14, 2013
Elég sok ilyen jellegű elrendezés lett szabadalmaztatva, elsősorban azért, hogy a D osztályú jellegből eredő kimeneti feszültség hullámossága ne legyen zavaró. ( Ami egy rendesen megépített erősítőnél egyáltalán nem zavaró.... viszont lehet belőle cikket írni, mondjuk valami nevesebb tudományos fórumba.)
Most hívták fel a figyelmemet arra, hogy a kapcsolás Sípos tollából már megjelent A rádiókészülékek és hangerősítők című könyvben.
Mióta ezt a "mezei, ős" JLH-t megépítettem, ódzkodom a plusz félvezetők beépítésétől a "láncba", így is van elég.
Így azt az egy OPA-t is sokallom egy erősítőben. Ez kimondottan szubjektív dolog, de ezt a 4 tranyós JLH-t mások is nagyon jónak hallják. Remélem, lesz, aki(k) megépíti(k) ezt a nagyobb teljesítményű változatot és mértékadó vélemények születnek.
Az én kapcsolásomban konkrétan egyetlen OPA sincsen és a JLH hangért felelős elemek ( szerintem ezek felelősek) megmaradtak. Kíváncsi vagyok milyen vélemények születnek.
Szimulátorban mesésen fut. Nagyobb bemenő jelnél sajnos elakad a számolásban.
Próbáld meg a szimulátor beállításánál a RELTOL értékét növelni ( ne számoljon annyira pontosan, felesleges), vagy az Analog shunt resistance értékét csökkenteni. Ezek szoktak segíteni. De a szimulátor eredményei itt semmit nem érnek, legfeljebb azt látod, hogy tényleg működik. Ehhez viszont nem kell szimulátor, ezt anélkül is lehet látni.
Nálam probléma mentesen fut durva klippben is és az elv tökéletesen átlátható, nem lehet probléma. ( szerintem)
A hozzászólás módosítva: Feb 14, 2013
Meghagyhatod, elsősorban azért, mert a bemeneti fetek nagyon gyorsak az ellenállásnak kompenzációs szerepe is van, amikor a poti teljesen le van tekerve.
Én a poti elé azért tennék egy soros csatoló kondenzátort, mert vannak olyan jelforrások, amik DC-t is adnak a kimenetükön és ezzel a kapcsolással a hangszóró azonnal tönkre megy, ha DC kerül a bemenetre.
Ilyen erositohoz epitik a szuper tolcseres hangszoros rendszereket hogy a hatasfok javitassal erjek el a szukseges hangnyomast . Teoretikussan egy nyomokamras -tolcseres hangszoro hatasfoka 50% lehetne .
A 1-3% os hatasfoku hangsugarzokhoz kepest a tolcseresnek a magy hatasfok miatt eleg a par watt-nyi elektromos ero . A bokkeno a helyigeny amit nagy melyhang-tolcserek igenyelnek . Vegul van "hibrid' hangsugarzo ami valamivel kisebb helyigenyu .Ezeknel a melyhangnak a "normalis " bassreflex vagy transmission line lesz hasznalva majd kozep es magasnak ott a tolcseres .A melyhangnal nem erzekeljuk annyira a toriztast ugy hogy az mehet AB-rol,,,a kozep es magasnak meg A osztaly mert ebben a tartomanyban az emberi ful nagyon erzekeny ezert ebben a tartomanyban legyen minnel kisebb a torzitas.
Köszönöm a segítséget! Megerősíthetem, mert egyszer megépítettem egy traxtrix (remélem így írják) hangdobozt, amiben 3.5m volt a "feltekert" mély tölcsér. Tényleg gyönyörű és természetes mélyhangok jöttek ki belőle. Sajnos a családi béke oltárán elvéreztek, mert valóban nagy és nehéz darabok voltak, valamint nem tudtam eltalálni, találni bele megfelelő szélessávú hangszórót. A lényeg még az is, hogy nagyon kicsi teljesítményről nagyon nagy hangnyomást produkált, igazán illeszkedne a kis teljesítményű A osztályhoz.
Sok éve darabban van egy transmission line doboz, hangszórók kellenek bele, az A osztály szépsége előbb-utóbb befejezteti velem. Mint más, tapasztalt kolléga is véleményezte, elég lehet az a 8-10W teljesítmény egy viszonylag érzékenyebb hangdobozzal, de pl. a klasszikus zene óriási dinamika hullámzását, csúcsokat sajnos nem tudja visszaadni.
Az ábrán látható két kapcsolás bár azonosnak tűnik, mégis durva változás történik a hangban, pusztán attól, hogy hová helyezzük el az áramgenerátort.
Az egykori csöves, A osztályú, kimenőtranszformátoros erősítőknek a felső ábra felel meg, jobban is szól annyival, mint az alsó variáció. Érdemes kipróbálni, mennyit javul a hang attól, ha a kimeneti áramnak nem kell átfolynia a tápegység pufferén és dióda hídján.
És a második esetben muszáj a hangszórót a negatívra kötni? Ha a pozitívra kötöd, ugyanaz lesz, mint a felső.
Nem lesz ugyanaz, mert akkor a hangszórón meghallod az A osztályú erősítő tápjának teljes brumm-ját.
Mert a kimenet a testhez képest generált feszültségű pont, nem a tápfeszhez képest. Tehát, ha nulla jelet adsz a bemenetre, akkor a hangszórónak a kimenetre kötött sarka és a testre kötött sarka ekvipotenciális felület. ( ideális esetben).
Ám ha a tápra felkötöd, akkor lesz feszültség különbség a hangszóró sarkai között, pont annyi, mint a test és a táp feszültségei közötti váltó feszültség. Ami nem más mint a brumm. ( ugye a több amper nyugalmi áram is beterheli a tápot eléggé). A hozzászólás módosítva: Feb 16, 2013
Hát akkor át kell tenni a bemenet hidegpontjár a plusz tápra, meg a visszacsatolás kondijának alsó végét és máris ugyanazt kapod.
Így gondoltad?
A hozzászólás módosítva: Feb 16, 2013
|
Bejelentkezés
Hirdetés |








Tudtam, hogy láttam valahol. A Szerző említi, hogy bizonyos fázistolások, forgatások felléphetnek, valamint 15W a kivehető teljesítmény. Szóval tudja az ördög, mit ér el az ember, ha kikínlódik egy ilyen kapcsolást... "Járt utat a járatlanért..." 


