Fórum témák
» Több friss téma |
Fórum » Erősítőhöz való hangsugárzó védelem (koppanásgátló)
Témaindító: Thom, idő: Márc 14, 2006
Témakörök:
Úgy kellene hogy kiszeded és az alját lefényképezed.
Nem túl bonyolult, ha ragaszkodsz hozzá, megcsinálom, de kell a jobban hozzáfért kép. Minek akarod megcsinálni? Nem működik? Mi a cél? Mentem dolgozni.
Üdv: Lóri
A Reloop segítségével megépítettem +- 60 V ra az ST151 végfokot és ahoz kéne.
Biztos, hogy van rajta valami lágyindítás, mert a 230V elöszőr a panelbe majt a trafóra megy. Köszi, akkor megpróbélom kibányászni, de nagyon sok a drót körülötte. Sietek vele, megpróbálom kifordítani valahogy.
Amúgy tetszik az Alkotó és a Majki féle klippes verzió is, csak nem találtam .lay formátumot.
A hozzászólás módosítva: Jan 30, 2013
tessék(.)
A hozzászólás módosítva: Feb 2, 2013
Köszönöm szépen Vipera. Közben Reloop javaslatára elöször a Skori féle védelmet építem meg, mert már kész a nyák hozzá. +-80V táppal működő erölködőmhoz lenne, de viszont az oldalán nem írja, hogy milyen típusú relét kéne használni. Tud valaki segíteni ebben? Előre is köszönöm. Várom.
Lehet meghökkentő lesz, de nem relé volna a legjobb, hanem mágneskapcsoló.
Ilyen nagy teljesítményű erősítőknél, a kimeneten meghibásodás esetén, zárlati áram bontásakor igencsak komoly mérvű az ívképződés. Nem biztos hogy minden esetben képes levédi a hangszórót, ill a végtranyókat. Igaz ilyen eszközöket nem alkalmaznak az áruk, méretük miatt, de ha lehetőség van rá legalább minél nagyobb áramú, nagy érintkezőtávolságú jelfogót alkalmazz.
Szami köszönöm szépen a segítséget. Szilárdtest relé nem lenne jó?
Szami ennél van kisebb is, illetve 3 fázisú. Ez biztos soha nem égne be. Ugye? Jó az ötlet? Basszús, nem biztos hogy jó az ötletem, mert nekem egyen feszültségre kéne a behúzás. Javits ki légyszives.
A hozzászólás módosítva: Feb 3, 2013
Elöször azt kéne tudni, hogy működik e az áramkör, utána már lehetne a relékkel játszani, hogy melyik jó. Megtőltjük argonnal a relé dobozt és lezárjuk hermetikusan. Jó ez csak vicc volt. Lesz megoldás, csak meg kell találni a megfelelőt. Skorival fel kéne venni a kapcsolatot valahogy. Megoldjuk!
S102S02 Series megnézed, ez nem jó? szilárdtest.? Ez 500 forint.
A hozzászólás módosítva: Feb 3, 2013
Hello!
Te most önmagadban beszélsz? Mert vagy használd a Válasz gombot azon hozzászólásnál amire válaszolni szeretnél, vagy gondold meg mit szeretnél mondani és csak egyszer írj. Egyébként egy szilárdtest relé itt semmire sem jó. Részben mert abban Triac van, ami ha egyszer egyenáramon begyújt, csak akkor old ki, ha anódárama nulla lesz. Az meg ugyan akkor van, ha vagy elment a táp, vagy rövidre zártuk az MT1-MT2 elektródákat. Másrészről, nem köthetünk félvezetőket, nem lineáris elemeket a hangáram útjába, mert az torzítást okozna. Elég sok munka fekszik egy végfokba, hogy az ne torzítson. Örülünk ha más eszköz már nem rongálja a jelet. Még a relé érintkezőjével is baj van, nem egy félvezetővel.. üdv! proli007
Szia Proli007! Köszi a válaszod, de akkor légyszives mondj egy relé típust, ami estleg jó még a nyákba is. Akár egy próbára. Köszönöm.
A hozzászólás módosítva: Feb 3, 2013
Ha mindenáron NYÁK-ba ültethető kell, akkor a finder 55.14.9.024.00.40 típus ajánlott, két két pár érintkező párhuzamosításával.
Köszönöm, és akkor ez a Skori féle védelemben passzól a nyákra? Elöszőr azt hittem, hogy Ip címet küldtél.
Valószínűleg, hiszen standard lábkiosztású. Ez méretileg nem ebbe a NYÁK-ba építhető ugyan, de 30A az áramterhelhetősége.(ill. DC 30V-nál 25A, és 110VDC esetén 0,7A! Ebből is látszik, hogy az egyenáramú megszakítás milyen mértékben nehézkes ügy.) finder 66.22.9.024.0000
A hozzászólás módosítva: Feb 3, 2013
Na jó, mágneskapcsoló a megoldás. Elég nagy rugóerő rántja le az érintkezőket egymásról. Kérdés, hogy a Skori féle kapcsolás a mágneskapcsoló tekercsét betudja e húzni. Szamóca köszi. Hétfőn lehet, hogy összeteszem, mert nincs itthon minden hozzá most. Még nemszedtem ki a kis Castonból a védelmet, hogy lefotozzam. A relé mindkét erősítőmben egyformának néz ki. Már a kis és nagy Castone-ban.
Az meg nem lenne jó, hogy a trafó 230V oldalát rugná le a relé? Lehet, meg is válaszolom. A kondik míg ki nem sűlnek adíg, minden elszállhat, ezért nem jó. Ugye? A hozzászólás módosítva: Feb 3, 2013
Nálam jól bevált az OMROM LY széria. Robosztus, megbízható konstrukció, és a csatlakozója is lapos, nem pedig egy kis "légyláb". Nehezebb a rést megcsinálni a panelban, de aztán brutál stabil. Ebből a két áramkörös működik nálam sok helyen. Kb. 1200Ft bruttó áron szoktam venni őket, pl. a LOMEX-ben.
Kedves Alkotó! Megkérhetlek arra, hogy a Skori féle nyákon, am i.lay-ban van, hogy a Te általad ajánlot típusú reléhez átméretezed nekem és felteszed ide.
A hozzászólás módosítva: Feb 3, 2013
A Skori féle védelemnél, ahol nekem +-82V tápom van, itt a behúzó tekercs feszültségét 80 V vagy 160V közelébe kell megválasztanom?
2 db teherautó fényszóró relé behúzótekercseinek sorbakötése nem jó? 48 volt közelébe járnánk, az meg némelyik tud 30-40 Ampert 24 Volt mellett. A hozzászólás módosítva: Feb 3, 2013
Vagy van az Opel Combomban 12V 70A főrelé, behúzó tekercsen 12 V mellett 100mA halad át rajta. Ez sem jó?
A védelem Re ellenállás helyére nem lehetne betenni egy z12 zener diódát a relé elé. Vagy 24 voltos relé esetén z24-et?
A hozzászólás módosítva: Feb 3, 2013
82VDC tápfeszültség esetén R1 értékén változtatni kell. Ut-(Ur+Uce)/Ir. Pl. 82V-(24V+1,2V)/0,04A=1420 Ohm (1,5kOhm) Az ellenálláson eső feszültség 56,8V ami 0,04A mellett UxI=2,27W! (3W) Ez már szépen fűt, jobban jársz ha 48V-os, vagy 60V-os változatot választod.
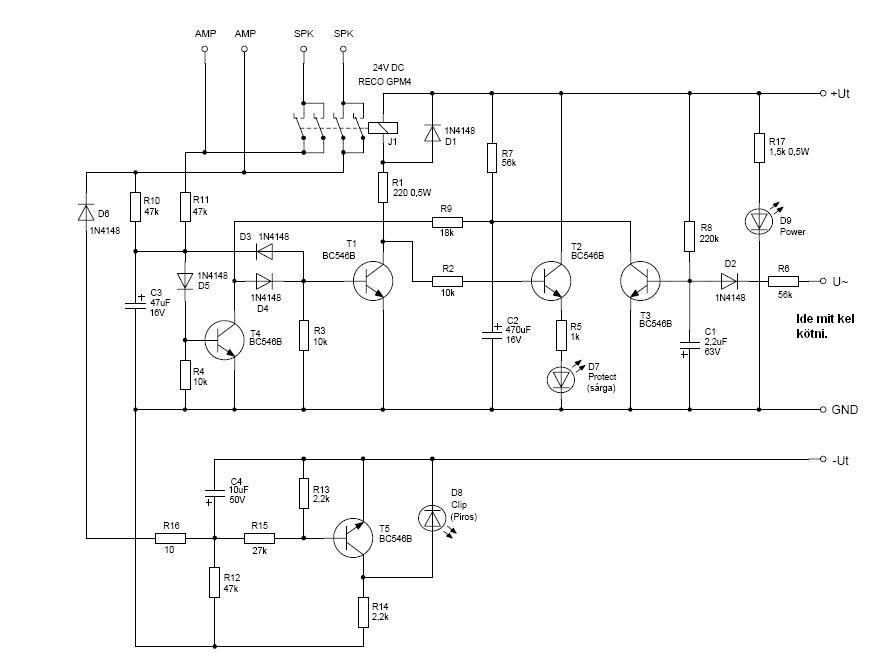
Kedves Reloop felteszem a lay-t , most ez a panelrajz ez nem jó az én +-80 voltomhoz? Pedíg már elkezdtem kiválogatni a cuccokat.
A hozzászólás módosítva: Feb 3, 2013
Szami légyszives Te is nézd már meg, hogy mit bénázok. Elkezdtem az alkatrészek pozició számát felírni a kapcs rajz alapján. De úgy látom elmebeteg modján firkálok csak. Javítást kérek szépen valakitől. Előre is köszönöm.
http://skory.gylcomp.hu/hangszved/index.html A táblázat írja, hogy mit mivel, mikor cserélni, az rendben van. A hozzászólás módosítva: Feb 3, 2013
Basszus, két malomban őrlünk! Én egy másik skori nevéhez fűzött kapcsolást néztem idáig.
![]() Bővebben: Link A hozzászólás módosítva: Feb 3, 2013
A reloop István javaslatára elkezdtem ezt csinálni. De nem találok minden alkatrészt.
|
Bejelentkezés
Hirdetés |






