Fórum témák
» Több friss téma |
Fórum » Kapcsolóüzemű (PWM) végfok építése
Laci ne mérgelődj, korábban oda írtam azt is, hogy a tápfesz növeléshez, ki kell választani a megfelelő FET-et, és a gate körökben ellenállásokkal kell leválasztani, stb. Ha pedig kicsinek találod a 9530-at, akkor írd oda, hogy nagyobb kell bele, mert ezzel nem lesz üzembiztos.
Nem értelek, miért mindenáron a hibát akarod meglátni, miért nem a használhatóságot keresed. Azt pedig biztosan be tudod látni, hogy PWM jel esetén, ha már a jel készen van, akkor egy buffer nem tud a moduláción változtatni, így a torzítást sem tudja sem javítani, sem rontani. A kapcsolás készen van, én légszerelve régebben összeépítettem, működött. Bár valóban szarvashiba volt benne, de katt észrevette, én meg nem vettem észre mert labortápról próbáltam. Ha pufferrről indítottam volna, nagyot szólt volna. Most már jó így. Idézet: „ki kell választani a megfelelő FET-et, és a gate körökben ellenállásokkal kell leválasztani, stb” Megfelelő FET, aztán fel kell turbózni a gate meghajtást (nem elég a megfelelő ellenállás). Énis azt hitem, hgoy jaj az IR2110 2A-e sokra elég. Speciel SPafitól akptam az ötletet a PNP kiegészítő tranyóra. De az sem elég mindig. Az IRF9530 8 ohmra, az IRF9540 pedig már 4 ohmra kevés. 200V-os P-FET pedig van az IRF9640 meg az IRFP9240 kb. Utóbbi a keményebb és abból is 4 kell legalább párhuzamba, hogy 8 ohmra jó legyen! És ekkor már tényleg az van, hogy nagyon nagy, és drága. Idézet: „PWM jel esetén, ha már a jel készen van, akkor egy buffer nem tud a moduláción változtatni, így a torzítást sem tudja sem javítani, sem rontani” Ha az a buffer egy ideális buffer. De eleve a két FET nem egy ideális buffer. (kapcsolóüzemben semmi nem ideális) Van ott rise time, fall time. ÉS persze a P-FETeknek baromi nagy Rdsonja van. Aztán jön az, hogy nay kitöltésnél kesekeny impulzusaid lesznek, ott is megy a meghajtásod? (Nem, mert direkt lekorlátozod előtta, hogy ne is menjen el addig) És utána jön a legfontosabb: az LC szűrő. A hiszterézis oszcillátorosnak is az a baja, hgoy tekercs előtt csatol, és emiatt az LC szűrő küszöbfrekvenciáját 40-50kHz-rekell tervezni. És aztán ott van a kettő egymásra hatása, amiről az IRF doksit is regélnek. Kis kiöltések esetén ZVS vagy legalábbis valley switch van, aztán nagyobb kitöltések esetén az áram iránya már nem fordul meg, ott totál hard switch. Ez három tartomány, és így nem 1, hanem 2 crossover pont van. Ezt a két cross-over hibát semmi nem javítja nálad, és emiatt plusz torzítás is van. Az egyetlen előnyét, amit Katt is említett, hogy nem kell szinteltoló gate meghajtó (és annak zaja és baja), szerintem sokszorosan ellensúlyozzák azok a hiábk amik a P-FET-tel, a gyenge meghajtásoddal és satöbbivel járnak. Ki lehet javítgatni, rakhatsz bele mindenet, de akkor nem lesz bonyolultabb, mint mondjuk a Philips UcD? (ami szintén nem tökéletes, de kisebb, jobb hatásfokú, olcsóbb satöbbi...) A hozzászólás módosítva: Feb 11, 2013
Hát a Sic-ből a P csatornásra gondoltam. De te vagy a vegyész, nem tudom, egyáltalán lehetséges ez? Nem zavarna a 600V-os eszköz, hallottam már 15 ohmos hangfalakról is...
Mintha 30 évvel ezelőtt ezek nagyon divatosak lettek volna...Persze hogy lehetséges: mondjuk kell hozzá egy jó nagy trafó... Mindenre van megoldás, ezt már meg is énekelték...Igen, megcsináltam, csak ne kelljen sorozatban gyártani, mert azért sok probléma van. Nem elég, hogy tök szimmetrikusnak ell lennie, még az sem mindegy, hogy felól egy P, alul meg egy N FET van. Ugyanis különböznek a csatornaellenállások. És az a baj, hogy amikor az egyik félhíd csinálja a pozitív oldalt, a másik ugyanazt csinálja, de nagatívba. Ha nem egyformák a FET-ek, - vagy általánosítva a kapcsolási szá, a kapcsolási helyek, akkor valami baromi ronda dolog lesz a végeredmény. Azigaz, hogy megcsináltam és egész jó volt, de kellett hozzá néhány trimmerpoti, amivel az így fellépő hibákat ki tudtam küszöbölni. Persze, már alapbúl nem lehet telejesen, úgyhogy ez nem megoldás. Ezért írtam akkoriban, hogy ezt valahogy digitális pontossággal kellen megvalósítani. Természetesen, önrezgőben. Hát, sok mindenre rájöttem azóta, de azért még lenne mit csinálni ez ügyben... Azt az RCRCRCRC... akármi fázistolósat is kipróbáltam Bruno leírása alapján. Nagy hulladék, de ezt ő is lerta... Egyébként, hogy UcD, vagy hiszeterézises, nagyjából mindegy. Nagyon sok módszerrel el lehet érni, hogy a kimeneti soros rezgőkört szabályozzuk. Hangzásban sincs sok különbség. Az, hogy integrátoros, mint az IR, vagy fázistolós, de lehet egyszerűen a fojtó áramára áramszabályozás, majdnem mindegy. Ha jól van megcsinálva, mindegyik elképesztően gyönyörűen szól a valóságban is. Fülre én nem tudtam különbséget tenni. És a modulációs mélység is egy nagyoin érdekes dolog. Mindenfélét írogattok erről, nalám ez úgy megy, hogy beveri a fejét a szinusz, mert elfogy a tápfesz. Vagyis, mint egy analóg erősítő... nem tudom, előbb-utóbb alakulnak a dolgok és ez így van rendjén.
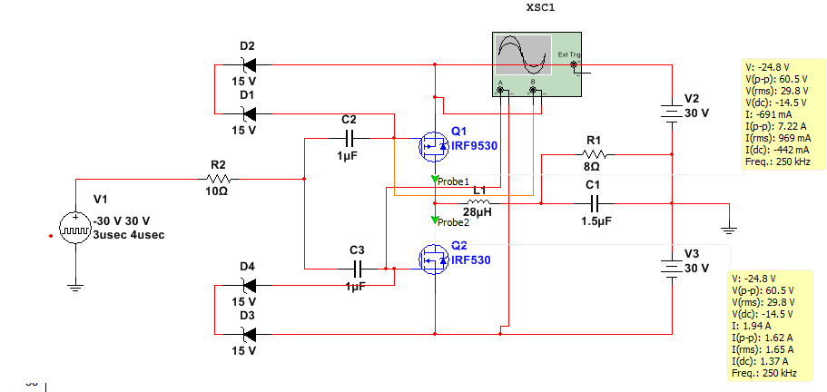
Itt a az IRF 530 adatlapjából a specifikáció.
Mutass rá légyszíves, hogy a tervezett 400kHz-s, de akár 200kHz-s kapcsoló frekvencián, hol fog tönkremenni elvben, mert a gyakorlatban bírta.
Teljesen rossz ábrát nézel, ez csak lényegében azt mondja meg, hogy milyen disszipációkat visel milyen impulzusokban. El vagy tévedve. Nézz pl egy Coss vagy reverse recovery részt....
Na akkor kezdjük el a számolásokat (vagyis becsléseket). Jah és IRF9530-at nézzük, a P-FET-tel vannak kifogásaim. És az IRF AN-1070 doksit. - Nagy kivezérlés esetén a dolog keménykapcsol, így van dióda reverse recovery - QRR=1,8uC (és még a 12A és a 100A/us is reális, ez 100ns-os lassú kapcoslsát feltételez, 400kHz-on nekünk 40ns kapcsolási idő lenne igazán jó) Ebből rögtön Prr=K*Qrr*Vbus*fsw (2 FEtre) Prr=K*1,8uC*60*400k=K*43,2 Legyen K=1 (optimista becslés) Ez rögtön 43W disszipáció, már mekkora borda kell... Folytassam még? (mert még van Coss satöbb...) A hozzászólás módosítva: Feb 11, 2013
Nem itt van a baj. A baj ott van, amikor egy felső diódától átveszi az áramot az alatta levő tranzisztor. A dióda visszafelé is fog vezetni, mert tele van tárolt töltéssel Ez a dióda a FET-ben van, ez a substrat dióda. Ezek jó vacakok, jó nagy tárolt töltássel, néhány, kifejezetten erre a célra gyártott eszközt kivéve. Mi ezzel a baj? Hát az, hogy a dióda, míg ki nem ürül a benne tárolt töltés, a másik irányba is vezet! Ez azt jelenti, hogy egyszerre vezet a felső FET diódája és az alsó FET. vagyi rövidrezárják a betápot... Érdemes elgondolkozni azon, hogy ilyenkor mekkora áram folyik... Elárulom, nagyobb is lehet, mint az általad belinkelt SOA megenged...
Te mindig elbonyolítod a dolgokat... nahát...
Hehehe, én is a reverse recovery okozta veszteséggel kezdtem...
Bonyolítom? Még nem is állapítottam meg K-t.
Pedig az lenne az igazi... Mert ha lassítjuk a kapcsolást, akkor a Qrr csökken, de ha belövünk egy pnt jó holtidőt, akkor a Qrr nagy marad, de K lecsökken (ott van az IRF AN-1070 doksiban), mert pont áttöltés zajlik le. De ez a holtidő tartomány elég keskeny, függ a kivezérléstől, hőmérsékelttől satöbbi... Szóval inkább nagyobb holtidőt választanak mint kisebbet. (na de a léyneg hgoy a túl nagy holtidő sem jó... és nem csak a torzítás miatt) Jah buffer? A holtidő van akkor már rögtön megint nem ideális...
Sajnos, az a legnagyobb... most lehet, hogy nem szép dolog tőlem, de lehet, hogy hiába való volt ezirányú ténykedésünk. Ugyanis, az olvasónak tudnia kellene, hogy mi az a Qrr...
Egyébként, a legjobb mérőkapcsolás egy sima buck konverter. Ott ezt nagyon egyszerűen lehet megvizslatni. Ha valaki ott megérti, hogy ez mi, mire jó, vagy mire rossz, mik a hatásai, akkor nagyjából mindent tud arról, hogy hogyan működik egy akár full bridge elrendezés. ( Akkor már csak a kapcsolási helyzeteket, állapotokat kell megértenbie. )
"Aztán jön az, hogy nay kitöltésnél kesekeny impulzusaid lesznek, ott is megy a meghajtásod?"
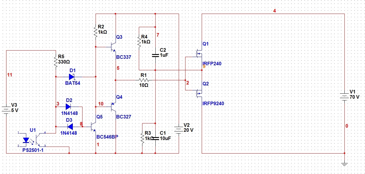
Ha megnézed, a kapcsolás úgy lett méretezve, hogy nagyon keskeny impulzusuk létre sem tudnak jönni, mert a meghajtó analóg fokozat már az elvben kimodulálható tartomány 80%-nál határol, így esély sincsen a nagy kitöltésekre a modulátorban, így természetesen a "B" osztályú meghajtóban sem. Amúgy a meghajtó tranzisztorok emitterkövetők, könnyedén produkálják a szükséges slew-rate-ot. "Ez három tartomány, és így nem 1, hanem 2 crossover pont van." Ez tejesen igaz, le is írtam még az elején, hogy amennyiben a holtidőt előállító áramkört kivisszük a visszacsatolásból, akkor hiba keletkezik. De ez a hiba még mindig csak "keresztezési" hiba, szemben a kereskedelemben kapható analóg sub erősítők párszáz wattnál jelentkező több százalékos torzításával. "A hiszterézis oszcillátorosnak is az a baja, hgoy tekercs előtt csatol, és emiatt az LC szűrő küszöbfrekvenciáját 40-50kHz-rekell tervezni." Ez is teljesen igaz, a következő lépés, jövő hétvégén az lesz, hogy kialakítom a tekercs mentes változatot. Ötletem már van rá. Hogy miért terveztem meg mégis? ( hiszen az erősítő mindig topicban ugyanezt a buffert UcD-ben használom, ami szerinted is javítja a hibákat) Azért, mert katt azt írta, hogy nem lesz egyszerű átfogó visszacsatolás nélküli D osztályt tervezni, továbbá azt, hogy nagyon kíváncsi. Olvasd vissza, nem úgy vezettem fel, hogy ez a világ csodája, hanem pont ellenkezőleg. És mire jó akkor igazából? Akinek van egy működő 20W-os D osztályú erősítője, az ezt a buffert utána köti és máris hangosíthatja vele az iskolai gólyabált. Lesz némi torzítása ( szerintem azért 1% alatt), de hangos lesz, mint a gatyafene.
Azt kell mondjam, pont a lényeg nem ment át. Az a bizonyos plusz zener. Ami pont ezért került bele. Amit szépen le is írtam, igaz én nem szeretek hangzatos angol nyelvű kifejezéseket használni.
Én itt most ezt a vitát befejeztem.
A reverse recovery lényegében Sziszifuszi munka. Én modnjuk jobban szeretem boost kovnerterben nézegetni.
Sziszifusz (a tekercs) átgörgeti a töltéseket a nagyobb feszültségre, de ahogy vége a görgetésének, utána vissza is görögnek. Ez sokkal jobban hasonlít a görög mitológiában lévőhöz.
Az a plusz zéner hogyan akadályozza meg a reverse recoveryt?
Idézet: „Ez is teljesen igaz, a következő lépés, jövő hétvégén az lesz, hogy kialakítom a tekercs mentes változatot. Ötletem már van rá.” Tekercs mentes változat? Van kimeneti szűrő nélkül D-osztály, de csak és kizárólag kis teljesítményű, BD modulációs teljes hidaknál alkalmazzák, és csak úgy, hogy ott van rögtön a hangszóró. Ha már nem, akkor legalább ferrit gyűrűt ajánlanak, utána pedig legalább egy kis induktivitást. Nagy teljesítményeknél egyszerűen ha kimegy a végfokból a nagy négyszög, az egyrészt sugároz mint az állat, másrészt szép kis disszipációt okoz a hangszóróban. (mert az oké, hogy a 7 ohm 1mH-n a pár volt 200kHz szinusz nem sok vizet zavar, de a 60V négyszög az szép dolgokat csinál, mert n*100kHz-en a hangszóró tekercselésének parazita kapacitásai is már számottevőek) Idézet: „Akinek van egy működő 20W-os D osztályú erősítője, az ezt a buffert utána köti és máris hangosíthatja vele az iskolai gólyabált. Lesz némi torzítása” Inkább több, de ezen felül: - gyakorlatilag nem lesz impulzusválasza (hmm damping factor...) - nem lesz PSRR, vagyis tápzajelnyomása, brummos lesz (katt mondta többször) A hozzászólás módosítva: Feb 11, 2013
A működés szempontjából ugyanaz. Ez az amit mindenkinek tudnia kellene ahhoz, hogy egyáltalán megértse, hogy mi a lényeg. Sosem felejtem el, amikor bejöttek annak idején a céghez az első nagyobbacska tranyók. Valami KS 42... izék. 450 V, 300 A. Mindjárt 3-at párhuzamosan kötöttem és az asztalon kipróbáltam hogyan lehet velük 1000 ( ezer ) A-t kapcsolni... Felemelő érzés volt és egy darab kattogós Wellerrel forrasztottam össze az egészet...
Nem gondoltam, hogy mitológia kérdések is terítékre kerültek a vegyészeknél...
A brumm igaz, a damping faktor már nem.
Lépjünk túl, pár héten belül összeépítem fényképezhetőre és akinek nem volt igaza, az megköveti a másikat. Én rengeteget tanultam ma tőled, bár azon az áron, hogy hogy felmérgeltelek.
Nem kell komolyan venni... Várjuk az eredményeket. Ha mégsem megy, azt is írd meg. Majd csak kitalálunk valamit... ez nem arra megy ki, hogy kinek van igaza. Legyen eredménye a munkádnak, akkor a mi idönk sem volt hiábavaló.
A vitába nem kapcsolódnék be, mert ahhoz kevés a tudásom ezen a téren. Azt azonban leírhatom, hogy egy keveset játszottam én is ezzel a kapcsolással régebben, és működött is (úgy ahogy) ideális körülmények között, és kis teljesítményen. Viszont ha hozzáadtam a táphibákat, meg tettem rá komplex terhelést gyakorlatilag használhatatlan lett, a valóságban füstölt volna.
A másik. A Tina egy nagyon jó szimulátor, szeretem is mert sokkal könnyebb dolgozni vele mint bármelyik másikkal, viszont a kapcsolóüzemben nem áll a helyzet magaslatán. Rajzold be akármelyik pwm táp vagy Class D kapcsolást ebbe, meg mondjuk a multisimbe, és hasonlítsd össze a kapott eredményt. Az esetek többségében köszönő viszonyban sincsenek. Engem néhányszor már megviccelt, azóta ilyesmire nem használom.
Ilyen "egyedi" erősítőm nekem is van egy, a mai napig működik. A poén hogy még szkópom sem volt amikor csináltam. Kettő ilyen van hídba kötve mint a képen, az optók 6n137ek, 7805 adja nekik az 5 voltot. Komparátorokkal és opampokal csináltam elé BD modulátort. Nem hallatszott semmi zavaró a hangján pedig biztos torzít mint a fene. Nem emlékszem pontosan, de olyan 50kHz körül mehetett.
Én annyit tudok elmondani, hogy labortápról próbáltam ki, ahol se brumm, se az induláskori egymásra nyitás miatti tönkremenetel.
Viszont nem értem ezt a brumm dolgot. A PWM építésben nálam gyakorlottabbak azt írják brumm lesz. OK, de egyikük sem épített még soha PWM buffert, még a gondolatot is elvetik. A gyakorlatból tehát nem tudhatják. Elméletileg viszont a demodulált jelhez nem tud hozzáadódni a brumm sehol, mert ebben a kapcsolásban a tápon lévő ( elvben szimmetrikus!!!, hacsak nem féloldalas az egyenirányítás) brumm amplitúdó modulációt okoz. Elvben, ha nincsen PWM moduláció egy 100Hz-vel AM modulált többszáz kHz-s jel van jelen a szűrő előtt, a szűrő után pedig csak annyi, amennyi a létrejött oldalsávokból a szűrő áteresztő tartományába esik. Ennél sokkal nagyobb baj az, hogy kapcsolási zaj keletkezik a hallható sávban ( amit a visszacsatolás hiányában nem nyom el semmi), amit én olyan 5mV-ra számoltam ki, de ez 100-200W mellett nem zavaró. ( szerintem) A Tina-ban pedig van egy "set analisis parameters" opció. Amióta megtanultam használni, nincsen bajom a Tina-val. A komplex terhelést sem értem, mitől tenné tönkre az eszközt. A tekercs mögött legfeljebb az adhat zavart, ha pont akkora kapacitás adódik ki, amivel a tekercs soros rezgőkört ad, a kapcsoló jel valamelyik felharmonikusán, de tekintve, hogy a PWM jel kimodulálva végig sweep-el a spektrumon, ez csak us-re következhet be, ettől ugyan nem lesz tönkremenés. A damping faktor nem lesz túl jó, mert a terhelés az Rds on értékeket látja, de azért nem áramgenerátort. Én személyesen szeretnék összehozni egy analóg kapcsolást, ami visszacsatolt, tehát a frekvencia menet lineáris bármilyen terhelésre, de a terhelés felől mégis áramgenerátornak látszik a kimenet. Hetek óta küzdök vele, de nem adom fel. A hozzászólás módosítva: Feb 11, 2013
Idézet: „A gyakorlatból tehát nem tudhatják.” Pont azért vagyunk PWM-ben gyakorlottabak, mert bizonyos dolgokat már szimuláció alapján tudunk, valamiket meg egyszerűen fejben ránézésre a kapcsolás alapján. Idézet: „A komplex terhelést sem értem, mitől tenné tönkre az eszközt.” Ugyanaz, ami a bus pumpingot okozza. Az ide-oda áramló energiák dobálni fogják a tápot, és mivel nincs PSRR ezért ez hibát okoz. Idézet: „Ennél sokkal nagyobb baj az, hogy kapcsolási zaj keletkezik a hallható sávban” Az lenne az egésznek az előnye, hogy kisebb a zaj. Ha zajt látsz, akkor a kapcsolás előnye nem érvényesül. Persze mert a dióda reverse recovery durván termeli a zajt. És a privátodra válaszolva (nem modnom el mi volt benne), gyorsan leszimuláltam a dolgot (én Multisim 12-öt használok), és én látok reverse recoveryt, és amit mondtál szeritnem még mindig nem szünteti meg a reverse recoveryt. Persze a szimulációm egyszerűsített, de a MOSFET modell benne van, és az is túl optimista. (mert van ugyebár a lábnak az induktivitása ott a nyákterv okozta hibák satöbbi...) Megjegyezném, az általam használt 100V-os N-FETeknél Qrrt<100nC, és ezeket 200ft alatt veszem. (több mint egy nagyságrenddel kisebb a Qrr) Idézet: „a terhelés felől mégis áramgenerátornak látszik a kimenet” Csatolj vissza söntről. Vagy vegyesen, feszültség és áram visszacsatolás. Ismert dolog, és így teljesen tetszőleges damping factort tudsz beállítani.
A holtidőt elfelejtetted, így persze, hogy van RR. Most akkor azt is szimuláld le mekkora lesz az RR a felső zenerek nélkül. Tizszer akkora....
Itt van 100ns holtidővel (ami baromi nagy, elfogadhatatlan), ott van. Jó kisebb mint a a plusz zéner nélkül, de:
- Használunk egy kapcsolsát, amibe csak baromi nagy Qrr-jú FET-ek jók (mert a P-FETek olyanok) - Ez a kapcsolás csökkenti a Qrr veszteséget. Ami előny van az el is vész. Megkérdezném, a zénereid mennyit disszipálnak?
"Csatolj vissza söntről. Vagy vegyesen, feszültség és áram visszacsatolás. Ismert dolog, és így teljesen tetszőleges damping factort tudsz beállítani."
Na, most erre én mondom azt, hogy ez nem ilyen egyszerű. Egyébként két perce találtam meg, pont itt a hobbielektronikán már leírta valaki a megoldást, csak elment a felhasználás eme lehetősége mellett. Tehát nem az enyém lesz az "eredeti gondolat"-ért kijáró dicsőség most.
[i]"Jó kisebb mint a a plusz zéner nélkül"[/i]
Nekem ennyi elég, köszönöm, hogy elismerted. Ember vagy. Leírtam, hogy a szinteltoló kondi értékével az adott FET-re ki lehet optimalizálni a dolgot. A szimulátorod szerint se alakul akkora áramtüske, ami tönkre tenné az eszközt. Én pedig biztosítalak, hogy ki fogom próbálni pufferelt tápról is és ha tönkremegy az RR miatt, akkor azt leírom ide, mert én is vagyok annyira ember mint te. Béke.
A brummról csak annyit, hogy vezérlés nélkül, kicsi a végfok áramfelvétele, ezért egy sima táp kimeneti feszültsége nem lesz 100 Hz-es brummos. Tehát, vezérlés nélkül a félhíd ( buffer) kimeneti néygyszögfeszültsége szép négyszög lesz, vagyis nem tartalmaz 100Hz-es összetevőt. Ha viszont megterheled, akkor a tápfeszed már hullámos lesz, emiatt a négyszög is hullámos tetejű lesz. Miután a kimeneti szűrő töréspontja nagyon magasan van, így ez a 100 Hz-es összetevő rákerül a hangszóróra. Ezért írtam tegnap, hogy nagyon meg kell szűrni a betápfeszt. Lehet mindenféle okos megoldást kitalálni, hogy ne kelljen bele annyi kondi puffernek, de ezek már veszteséget is behoznak. Ha érdekel, küldök róla szimulációt. Nem rossz, de inkább olyan elrendezést kell választani, aminél nem kell ilyen nyakatekert megoldásokat használni. És ez csak a brumm problémája, ugye tegnap írtunk egyébb gondokról is. De a brummot leszimulálhatod, köss sorba a betápokkal egy-egy megfelelően fázisban eltolt, mondjuk szinuszgenerátort. Fogod látni, hogy miről van szó.
Ezt a zeneres megoldást nem igazán értem... de hát ti tudjátok. A Qrr problémája abból ered, hogy mondjuk egy felső, éppen vezető diódától egy alsó tranyó veszi át az áramot. Hiába teszel bele holtidőt, az a substrat dióda attól még vezetni fog, hiszen ő a terhelőáramot vezeti. Aztán amikor bekapcsolod az alsó FET-et, akkor először elkezd csökkenni a felső FET-ben levő substrat dióda árama és ennek megfelelően elkezd nőni az alsó FET árama. Persze, miután a felső dióda még vezet, az összes betápfesz az alsó FET-re esik. A folyamat vége az, hogy a felső dióda lezár, az alsó FET meg vezeti a terhelőáramot. Ez akkor lenne így, ha a dióda ideális lenne. Sajnos nem az, mert tele van tárolt töltéssel, ami azt jelenti, hogy visszafelé is elkezd folyni áram, nagyjából azzal az árammeredekséggel, ami korábban volt. ( ezt többnyire az áramkörben levő szórt induktivitások határozzák meg, hiszen eddigre az alsó FET már rendesen be van kapcsolva ) Ebből az következik, hogy az áram elkezd nőni, aztán nagyjából addig nő, míg el nem fogy a tárolt töltés a diódából. Vagyis, együtt vezet a két FET és rövidrezárják ( valamilyen szinten ) a betápot. Ez minden esetben így van, de nem mindegy, hogy meddig tart, mekkora amplitudójú, stb. Ezért kell bele kis tárolt töltésű substrat dióda. Vagyis, egy idevaló FET. Hogy te mit találtál ki, hogy ezt zenerrel lehet csökkenteni, elképzelni sem tudom... Korrekt megoldást nem hiszem, hogy ilyen egyszerű eszközökkel megvalósítható lenne... de hát te tudod. ( Csak hallkan írom le, lehet úgy is végfokot csinálni, hogy megvárjuk, hogy egy felső vezető diódán csökkenjen le az áram nulláig. Csak ezután kapcsoljuk be az alsó FET-et. Ekkor nincs Qrr-ből eredő probléma. Viszont nem lesz jó minőség, hiszen nem akkor kapcsolnak a tranyók amikor a szabályozókör parancsot ad. De azért elmegy, talán ezt lehetne használni sub célokra, hiszen a moduláló jelhez képest nagy a kapcsolási frekvencia, tehát, a hiba kicsi. Valahol erről is van egy szimulációm, de sehol nem találom.)
Köszönöm a részletes hozzászólásodat, de csak annyit tudok tömören válaszolni, hogy a véleményem fenntartom.
Most át is engedem ezt a topicot azoknak, akik gondozzák, mert nem akarom tovább feltartani itt a normális életet.
Ma elég sokat dolgoztam az új egészhidas cuccon, optimalizálgattam a nyákot:
- a visszacsatolásban az RRC körét és a zavarfogó kondit (amit 100pF-ról 33pF-ra csökkentettem), áthelyeztem a vezérlő panelról a fő panelra, mégpedig a kimenethez. Ezzzel egy kicsit szűrt jel megy vissza a bemenethez végig a nyákon. - A nyákon alul lévő félhíd vezetését átraktam, így a 1812-es kerámia kondi az alsó rétegen jobban tud szűrni. Egyben a félhíd kimenetét az IC-hez áthelyeztem, a felső FET meghajtása miatt. - Sajnos a nyákon felül lévő félhíd vezetése még nem igen tetszik. A tápfeszt a ekrámia kondi nem tudja szűrni rendesen, ott egy húrok a kondi áramának útjában (meg kell kerülnie a félhíd kivezetését az induktivitásra). - Erősen gondolkodok, hogy egy diódával vagy akár PNP tranyóval felgyorsítsam a tranyó kikapcsolását. Most 90ns holtidőbeállítást használokok, amit nehezen tudok levinni így. A szimulációim alapján egy diódával levihetem 40ns-ra, FMT549 PNP tranyóval meg akár 20ns-ra.
Nekem ez a .lay dolog nem megy... tudnál inkább pdf-et, vagy jpg-et csinálni belőle?
|
Bejelentkezés
Hirdetés |




Mintha 30 évvel ezelőtt ezek nagyon divatosak lettek volna...











